T
Texas Instruments
| Series | Category | # Parts | Status | Description |
|---|---|---|---|---|
| Part | Spec A | Spec B | Spec C | Spec D | Description |
|---|---|---|---|---|---|
| Series | Category | # Parts | Status | Description |
|---|---|---|---|---|
| Part | Spec A | Spec B | Spec C | Spec D | Description |
|---|---|---|---|---|---|
| Part | Category | Description |
|---|---|---|
Texas Instruments BQ2002CSNTRG4Unknown | Integrated Circuits (ICs) | LINEAR BATTERY CHARGER NICD/NIMH 2000MA 0V TO 6V 8-PIN SOIC T/R |
Texas Instruments LM3676SDX-3.3Obsolete | Integrated Circuits (ICs) | IC REG BUCK 3.3V 600MA 8WSON |
Texas Instruments | Integrated Circuits (ICs) | TMX320DRE311 179PIN UBGA 200MHZ |
Texas Instruments UCC3580N-1G4Obsolete | Integrated Circuits (ICs) | IC REG CTRLR FWRD CONV 16DIP |
Texas Instruments LM2831YMF EVALObsolete | Development Boards Kits Programmers | EVAL BOARD FOR LM2831 |
Texas Instruments | Integrated Circuits (ICs) | BUFFER/LINE DRIVER 8-CH NON-INVERTING 3-ST CMOS 20-PIN SSOP T/R |
Texas Instruments | Integrated Circuits (ICs) | ANALOG OTHER PERIPHERALS |
Texas Instruments | Integrated Circuits (ICs) | RADIATION-HARDENED, QMLP 60V HAL |
Texas Instruments SN75LVDS051DRObsolete | Integrated Circuits (ICs) | IC TRANSCEIVER FULL 2/2 16SOIC |
Texas Instruments | Integrated Circuits (ICs) | AUTOMOTIVE OCTAL D-TYPE FLIP-FLO |
| Series | Category | # Parts | Status | Description |
|---|---|---|---|---|
TPS650242Power Management IC (PMIC) for Li-Ion Powered Systems | Power Management (PMIC) | 4 | Active | The TPS65024x devices are integrated power management ICs for applications powered by one Li-Ion or Li-Polymer cell, which require multiple power rails. The TPS65024x provide three highly efficient, step-down converters targeted at providing the core voltage, peripheral, I/O, and memory rails in a processor-based system. All three step-down converters enter a low power mode at light load for maximum efficiency across the widest possible range of load currents. The converters can be forced into fixed-frequency PWM mode by pulling the MODE pin high.
The TPS65024x devices are integrated power management ICs for applications powered by one Li-Ion or Li-Polymer cell, which require multiple power rails. The TPS65024x provide three highly efficient, step-down converters targeted at providing the core voltage, peripheral, I/O, and memory rails in a processor-based system. All three step-down converters enter a low power mode at light load for maximum efficiency across the widest possible range of load currents. The converters can be forced into fixed-frequency PWM mode by pulling the MODE pin high. |
TPS650243TPS65024x Power Management IC (PMIC) with 3 DC/DCs, 3 LDOs, I2C Interface and DVS | Battery Management | 3 | Active | The TPS65024x are integrated Power Management ICs for applications powered by one Li-Ion or Li-Polymer cell, which require multiple power rails. The TPS65024x provide three highly efficient, step-down converters targeted at providing the core voltage, peripheral, I/O and memory rails in a processor based system. All three step-down converters enter a low power mode at light load for maximum efficiency across the widest possible range of load currents. The converters can be forced into fixed frequency PWM mode by pulling the MODE pin high. The TPS65024x also integrate two general purpose 200-mA LDO voltage regulators, which are enabled with an external input pin. Each LDO operates with an input voltage range between 1.5 V and 6.5 V, allowing them to be supplied from one of the step-down converters or directly from the battery. The output voltage of the LDOs can be set with an external resistor divider for maximum flexibility. Additionally there is a 30-mA LDO typically used to provide power in a processor based system to a voltage rail that is always on. TPS65024x provide voltage scaling on DCDC3 using the DEFDCDC3 pin. This pin either needs to be connected to a logic HIGH or logic LOW level to set the output voltage of DCDC3. TPS65024x come in a small 5-mm × 5-mm 32-pin QFN package (RHB).
The TPS65024x are integrated Power Management ICs for applications powered by one Li-Ion or Li-Polymer cell, which require multiple power rails. The TPS65024x provide three highly efficient, step-down converters targeted at providing the core voltage, peripheral, I/O and memory rails in a processor based system. All three step-down converters enter a low power mode at light load for maximum efficiency across the widest possible range of load currents. The converters can be forced into fixed frequency PWM mode by pulling the MODE pin high. The TPS65024x also integrate two general purpose 200-mA LDO voltage regulators, which are enabled with an external input pin. Each LDO operates with an input voltage range between 1.5 V and 6.5 V, allowing them to be supplied from one of the step-down converters or directly from the battery. The output voltage of the LDOs can be set with an external resistor divider for maximum flexibility. Additionally there is a 30-mA LDO typically used to provide power in a processor based system to a voltage rail that is always on. TPS65024x provide voltage scaling on DCDC3 using the DEFDCDC3 pin. This pin either needs to be connected to a logic HIGH or logic LOW level to set the output voltage of DCDC3. TPS65024x come in a small 5-mm × 5-mm 32-pin QFN package (RHB). |
TPS6502446-channel Power Management IC (PMIC) for single cell Li-ion systems | Integrated Circuits (ICs) | 3 | Active | The TPS65024x are integrated Power Management ICs for applications powered by one Li-Ion or Li-Polymer cell, which require multiple power rails. The TPS65024x provide three highly efficient, step-down converters targeted at providing the core voltage, peripheral, I/O and memory rails in a processor based system. All three step-down converters enter a low power mode at light load for maximum efficiency across the widest possible range of load currents. The converters can be forced into fixed frequency PWM mode by pulling the MODE pin high. The TPS65024x also integrate two general purpose 200-mA LDO voltage regulators, which are enabled with an external input pin. Each LDO operates with an input voltage range between 1.5 V and 6.5 V, allowing them to be supplied from one of the step-down converters or directly from the battery. The output voltage of the LDOs can be set with an external resistor divider for maximum flexibility. Additionally there is a 30-mA LDO typically used to provide power in a processor based system to a voltage rail that is always on. TPS65024x provide voltage scaling on DCDC3 using the DEFDCDC3 pin. This pin either needs to be connected to a logic HIGH or logic LOW level to set the output voltage of DCDC3. TPS65024x come in a small 5-mm × 5-mm 32-pin QFN package (RHB).
The TPS65024x are integrated Power Management ICs for applications powered by one Li-Ion or Li-Polymer cell, which require multiple power rails. The TPS65024x provide three highly efficient, step-down converters targeted at providing the core voltage, peripheral, I/O and memory rails in a processor based system. All three step-down converters enter a low power mode at light load for maximum efficiency across the widest possible range of load currents. The converters can be forced into fixed frequency PWM mode by pulling the MODE pin high. The TPS65024x also integrate two general purpose 200-mA LDO voltage regulators, which are enabled with an external input pin. Each LDO operates with an input voltage range between 1.5 V and 6.5 V, allowing them to be supplied from one of the step-down converters or directly from the battery. The output voltage of the LDOs can be set with an external resistor divider for maximum flexibility. Additionally there is a 30-mA LDO typically used to provide power in a processor based system to a voltage rail that is always on. TPS65024x provide voltage scaling on DCDC3 using the DEFDCDC3 pin. This pin either needs to be connected to a logic HIGH or logic LOW level to set the output voltage of DCDC3. TPS65024x come in a small 5-mm × 5-mm 32-pin QFN package (RHB). |
TPS650245Power Management IC (PMIC) for Li-Ion Powered Systems | Battery Management | 2 | Active | The TPS65024x devices are integrated power management ICs for applications powered by one Li-Ion or Li-Polymer cell, which require multiple power rails. The TPS65024x provide three highly efficient, step-down converters targeted at providing the core voltage, peripheral, I/O, and memory rails in a processor-based system. All three step-down converters enter a low power mode at light load for maximum efficiency across the widest possible range of load currents. The converters can be forced into fixed-frequency PWM mode by pulling the MODE pin high.
The TPS65024x devices are integrated power management ICs for applications powered by one Li-Ion or Li-Polymer cell, which require multiple power rails. The TPS65024x provide three highly efficient, step-down converters targeted at providing the core voltage, peripheral, I/O, and memory rails in a processor-based system. All three step-down converters enter a low power mode at light load for maximum efficiency across the widest possible range of load currents. The converters can be forced into fixed-frequency PWM mode by pulling the MODE pin high. |
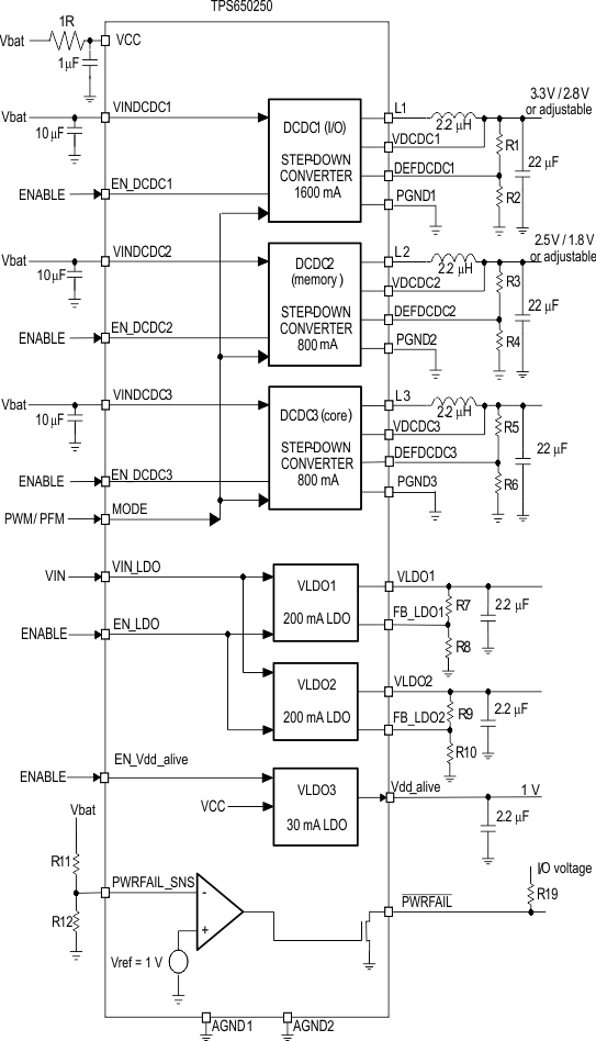
TPS650250Automotive 1.5V to 6.5V, 3 Buck & 3 LDO Power Management IC | Integrated Circuits (ICs) | 4 | Active | The TPS650250 device is an integrated power management IC for applications requiring multiple power rails. The TPS650250 provides three highly efficient, step-down converters targeted at providing the core voltage, peripheral, I/O and memory rails in a processor-based system. All three step-down converters, controlled by the MODE pin, enter a low-power mode at light load for maximum efficiency or operate in forced fixed frequency PWM mode.
The TPS650250 device integrates two general-purpose 200-mA LDO voltage regulators. Both LDOs operate with an input voltage range from 1.5 V to 6.5 V, allowing them to be supplied from one of the step-down converters. The output voltage of all rails can be set with an external resistor divider and enabled with an input pin. Additionally, a 30-mA LDO is typically used to provide power to an always-on rail.
The TPS650250 device is an integrated power management IC for applications requiring multiple power rails. The TPS650250 provides three highly efficient, step-down converters targeted at providing the core voltage, peripheral, I/O and memory rails in a processor-based system. All three step-down converters, controlled by the MODE pin, enter a low-power mode at light load for maximum efficiency or operate in forced fixed frequency PWM mode.
The TPS650250 device integrates two general-purpose 200-mA LDO voltage regulators. Both LDOs operate with an input voltage range from 1.5 V to 6.5 V, allowing them to be supplied from one of the step-down converters. The output voltage of all rails can be set with an external resistor divider and enabled with an input pin. Additionally, a 30-mA LDO is typically used to provide power to an always-on rail. |
| Power Management (PMIC) | 2 | Obsolete | ||
| Development Boards, Kits, Programmers | 1 | Active | ||
TPS650320-Q1Automotive 18V 800mA PMIC with three buck converters and one LDO regulator for camera modules | Unclassified | 11 | Active | The TPS650320-Q1 device is a highly integrated power management IC for automotive camera modules. This device combines three step-down converters and one low-dropout (LDO) regulator. The BUCK1 step-down converter has an input voltage range up to 18.3 V for connections to power over coax (PoC). All converters operate in a forced fixed-frequency PWM mode. The LDO can supply 300 mA and operate with an input voltage range from 2.5 V to 5.5 V. The step-down converters and the LDO have separate voltage inputs that enable maximum design and sequencing flexibility.
The TPS650320-Q1 is available in a 24-pin VQFN package (4.00 mm × 4.00 mm).
The TPS650320-Q1 device is a highly integrated power management IC for automotive camera modules. This device combines three step-down converters and one low-dropout (LDO) regulator. The BUCK1 step-down converter has an input voltage range up to 18.3 V for connections to power over coax (PoC). All converters operate in a forced fixed-frequency PWM mode. The LDO can supply 300 mA and operate with an input voltage range from 2.5 V to 5.5 V. The step-down converters and the LDO have separate voltage inputs that enable maximum design and sequencing flexibility.
The TPS650320-Q1 is available in a 24-pin VQFN package (4.00 mm × 4.00 mm). |
| Evaluation Boards | 1 | Active | ||
| Unclassified | 6 | Active | ||