| Power Management (PMIC) | 3 | Active | |
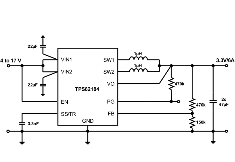
TPS621824-V to 15-V, 6-A ultra-small 2-phase synchronous buck converter | Integrated Circuits (ICs) | 2 | Active | The TPS6218x is a synchronous dual-phase step-down DC-DC converter for low profile power rails. It operates with two identical, current balanced phases that are peak current controlled enabling use in height limited applications.
With a wide operating input voltage range of 4 V to 15 V, the device is ideally suited for systems powered from multi-cell Li-Ion batteries or 12-V rails. The output current of 6 A is continuously provided by two phases of 3 A each, allowing the use of low profile external components. The phases operate out of phase, reducing switching noise significantly.
The TPS6218x automatically enters Power Save Mode to maintain high efficiency down to very light loads. It also incorporates anAutomaticEfficiencyEnhancement (AEE™) for the entire duty cycle range.
The device features a Power Good signal, as well as an adjustable soft start. The quiescent current is typically 28 µA, it is able to run in 100% mode, and it has no duty cycle limitation even at lowest output voltage.
The TPS6218x, available in adjustable and fixed output voltage options, is packaged in a small 24-bump, 0.5 mm pitch DSBGA package.
The TPS6218x is a synchronous dual-phase step-down DC-DC converter for low profile power rails. It operates with two identical, current balanced phases that are peak current controlled enabling use in height limited applications.
With a wide operating input voltage range of 4 V to 15 V, the device is ideally suited for systems powered from multi-cell Li-Ion batteries or 12-V rails. The output current of 6 A is continuously provided by two phases of 3 A each, allowing the use of low profile external components. The phases operate out of phase, reducing switching noise significantly.
The TPS6218x automatically enters Power Save Mode to maintain high efficiency down to very light loads. It also incorporates anAutomaticEfficiencyEnhancement (AEE™) for the entire duty cycle range.
The device features a Power Good signal, as well as an adjustable soft start. The quiescent current is typically 28 µA, it is able to run in 100% mode, and it has no duty cycle limitation even at lowest output voltage.
The TPS6218x, available in adjustable and fixed output voltage options, is packaged in a small 24-bump, 0.5 mm pitch DSBGA package. |
| DC/DC & AC/DC (Off-Line) SMPS Evaluation Boards | 3 | Active | |
| Evaluation Boards | 1 | Obsolete | |
| Power Management (PMIC) | 4 | Active | |
| Power Management (PMIC) | 4 | Active | |
| Voltage Regulators - DC DC Switching Regulators | 3 | Active | |
TPS622033.3-V Output, 300-mA, 95% Efficient Step-Down Converter in SOT-23 | Evaluation Boards | 6 | Active | The TPS6220x devices are a family of high-efficiency synchronous step-down converters ideally suited for portable systems powered by 1-cell Li-Ion or 3-cell NiMH/NiCd batteries. The devices are also suitable to operate from a standard 3.3-V or 5-V voltage rail.
With an output voltage range of 6 V down to 0.7 V and up to 300 mA output current, the devices are ideal to power low voltage DSPs and processors used in PDAs, pocket PCs, and smart phones. Under nominal load current, the devices operate with a fixed switching frequency of typically 1 MHz. At light load currents, the part enters the power save mode operation; the switching frequency is reduced and the quiescent current is typically only 15 µA; therefore, it achieves the highest efficiency over the entire load current range. The TPS6220x needs only three small external components. Together with the SOT23 package, a minimum system solution size is achieved. An advanced fast response voltage mode control scheme achieves superior line and load regulation with small ceramic input and output capacitors.
The TPS6220x devices are a family of high-efficiency synchronous step-down converters ideally suited for portable systems powered by 1-cell Li-Ion or 3-cell NiMH/NiCd batteries. The devices are also suitable to operate from a standard 3.3-V or 5-V voltage rail.
With an output voltage range of 6 V down to 0.7 V and up to 300 mA output current, the devices are ideal to power low voltage DSPs and processors used in PDAs, pocket PCs, and smart phones. Under nominal load current, the devices operate with a fixed switching frequency of typically 1 MHz. At light load currents, the part enters the power save mode operation; the switching frequency is reduced and the quiescent current is typically only 15 µA; therefore, it achieves the highest efficiency over the entire load current range. The TPS6220x needs only three small external components. Together with the SOT23 package, a minimum system solution size is achieved. An advanced fast response voltage mode control scheme achieves superior line and load regulation with small ceramic input and output capacitors. |
TPS622041.6-V Output, 300-mA, 95% Efficient Step-Down Converter in SOT-23 | Voltage Regulators - DC DC Switching Regulators | 2 | Active | The TPS6220x devices are a family of high-efficiency synchronous step-down converters ideally suited for portable systems powered by 1-cell Li-Ion or 3-cell NiMH/NiCd batteries. The devices are also suitable to operate from a standard 3.3-V or 5-V voltage rail.
With an output voltage range of 6 V down to 0.7 V and up to 300 mA output current, the devices are ideal to power low voltage DSPs and processors used in PDAs, pocket PCs, and smart phones. Under nominal load current, the devices operate with a fixed switching frequency of typically 1 MHz. At light load currents, the part enters the power save mode operation; the switching frequency is reduced and the quiescent current is typically only 15 µA; therefore, it achieves the highest efficiency over the entire load current range. The TPS6220x needs only three small external components. Together with the SOT23 package, a minimum system solution size is achieved. An advanced fast response voltage mode control scheme achieves superior line and load regulation with small ceramic input and output capacitors.
The TPS6220x devices are a family of high-efficiency synchronous step-down converters ideally suited for portable systems powered by 1-cell Li-Ion or 3-cell NiMH/NiCd batteries. The devices are also suitable to operate from a standard 3.3-V or 5-V voltage rail.
With an output voltage range of 6 V down to 0.7 V and up to 300 mA output current, the devices are ideal to power low voltage DSPs and processors used in PDAs, pocket PCs, and smart phones. Under nominal load current, the devices operate with a fixed switching frequency of typically 1 MHz. At light load currents, the part enters the power save mode operation; the switching frequency is reduced and the quiescent current is typically only 15 µA; therefore, it achieves the highest efficiency over the entire load current range. The TPS6220x needs only three small external components. Together with the SOT23 package, a minimum system solution size is achieved. An advanced fast response voltage mode control scheme achieves superior line and load regulation with small ceramic input and output capacitors. |
TPS622052.5-V Output, 300-mA, 95% Efficient Step-Down Converter in SOT-23 | Voltage Regulators - DC DC Switching Regulators | 4 | Active | The TPS6220x devices are a family of high-efficiency synchronous step-down converters ideally suited for portable systems powered by 1-cell Li-Ion or 3-cell NiMH/NiCd batteries. The devices are also suitable to operate from a standard 3.3-V or 5-V voltage rail.
With an output voltage range of 6 V down to 0.7 V and up to 300 mA output current, the devices are ideal to power low voltage DSPs and processors used in PDAs, pocket PCs, and smart phones. Under nominal load current, the devices operate with a fixed switching frequency of typically 1 MHz. At light load currents, the part enters the power save mode operation; the switching frequency is reduced and the quiescent current is typically only 15 µA; therefore, it achieves the highest efficiency over the entire load current range. The TPS6220x needs only three small external components. Together with the SOT23 package, a minimum system solution size is achieved. An advanced fast response voltage mode control scheme achieves superior line and load regulation with small ceramic input and output capacitors.
The TPS6220x devices are a family of high-efficiency synchronous step-down converters ideally suited for portable systems powered by 1-cell Li-Ion or 3-cell NiMH/NiCd batteries. The devices are also suitable to operate from a standard 3.3-V or 5-V voltage rail.
With an output voltage range of 6 V down to 0.7 V and up to 300 mA output current, the devices are ideal to power low voltage DSPs and processors used in PDAs, pocket PCs, and smart phones. Under nominal load current, the devices operate with a fixed switching frequency of typically 1 MHz. At light load currents, the part enters the power save mode operation; the switching frequency is reduced and the quiescent current is typically only 15 µA; therefore, it achieves the highest efficiency over the entire load current range. The TPS6220x needs only three small external components. Together with the SOT23 package, a minimum system solution size is achieved. An advanced fast response voltage mode control scheme achieves superior line and load regulation with small ceramic input and output capacitors. |