T
Texas Instruments
| Series | Category | # Parts | Status | Description |
|---|---|---|---|---|
| Part | Spec A | Spec B | Spec C | Spec D | Description |
|---|---|---|---|---|---|
| Series | Category | # Parts | Status | Description |
|---|---|---|---|---|
| Part | Spec A | Spec B | Spec C | Spec D | Description |
|---|---|---|---|---|---|
| Part | Category | Description |
|---|---|---|
Texas Instruments BQ2002CSNTRG4Unknown | Integrated Circuits (ICs) | LINEAR BATTERY CHARGER NICD/NIMH 2000MA 0V TO 6V 8-PIN SOIC T/R |
Texas Instruments LM3676SDX-3.3Obsolete | Integrated Circuits (ICs) | IC REG BUCK 3.3V 600MA 8WSON |
Texas Instruments | Integrated Circuits (ICs) | TMX320DRE311 179PIN UBGA 200MHZ |
Texas Instruments UCC3580N-1G4Obsolete | Integrated Circuits (ICs) | IC REG CTRLR FWRD CONV 16DIP |
Texas Instruments LM2831YMF EVALObsolete | Development Boards Kits Programmers | EVAL BOARD FOR LM2831 |
Texas Instruments | Integrated Circuits (ICs) | BUFFER/LINE DRIVER 8-CH NON-INVERTING 3-ST CMOS 20-PIN SSOP T/R |
Texas Instruments | Integrated Circuits (ICs) | ANALOG OTHER PERIPHERALS |
Texas Instruments | Integrated Circuits (ICs) | RADIATION-HARDENED, QMLP 60V HAL |
Texas Instruments SN75LVDS051DRObsolete | Integrated Circuits (ICs) | IC TRANSCEIVER FULL 2/2 16SOIC |
Texas Instruments | Integrated Circuits (ICs) | AUTOMOTIVE OCTAL D-TYPE FLIP-FLO |
| Series | Category | # Parts | Status | Description |
|---|---|---|---|---|
| Evaluation Boards | 1 | Obsolete | ||
| Development Boards, Kits, Programmers | 2 | Obsolete | ||
| Development Boards, Kits, Programmers | 5 | Active | ||
TPS612010.3-V input voltage, 3.3-V fixed output voltage boost converter with 1.3-A switches, 3-mm x 3-mm QFN | Evaluation Boards | 3 | Active | The TPS6120x devices provide a power supply solution for products powered by either a single-cell, two-cell, or three-cell alkaline, NiCd or NiMH, or one-cell Li-Ion or Li-polymer battery. It is also used in fuel cell or solar cell powered devices where the capability of handling low input voltages is essential. Possible output currents depend on the input to output voltage ratio. The devices provide output currents of up to 600 mA at a 5-V output, while using a single-cell Li-Ion or Li-Polymer battery and discharges it down to 2.6 V. The boost converter is based on a fixed frequency, pulse-width-modulation (PWM) controller using synchronous rectification to obtain maximum efficiency. At low load currents, the converter enters the Power Save mode to maintain a high efficiency over a wide load current range. The Power Save mode can be disabled, forcing the converter to operate at a fixed switching frequency. The average input current is limited to a maximum value of 1500 mA. The output voltage is programmed by an external resistor divider, or is fixed internally on the chip. The converter can be disabled to minimize battery drain. During shutdown, the load is completely disconnected from the battery. The device is packaged in a 10-pin VSON package measuring 3 mm × 3 mm.
The TPS6120x devices provide a power supply solution for products powered by either a single-cell, two-cell, or three-cell alkaline, NiCd or NiMH, or one-cell Li-Ion or Li-polymer battery. It is also used in fuel cell or solar cell powered devices where the capability of handling low input voltages is essential. Possible output currents depend on the input to output voltage ratio. The devices provide output currents of up to 600 mA at a 5-V output, while using a single-cell Li-Ion or Li-Polymer battery and discharges it down to 2.6 V. The boost converter is based on a fixed frequency, pulse-width-modulation (PWM) controller using synchronous rectification to obtain maximum efficiency. At low load currents, the converter enters the Power Save mode to maintain a high efficiency over a wide load current range. The Power Save mode can be disabled, forcing the converter to operate at a fixed switching frequency. The average input current is limited to a maximum value of 1500 mA. The output voltage is programmed by an external resistor divider, or is fixed internally on the chip. The converter can be disabled to minimize battery drain. During shutdown, the load is completely disconnected from the battery. The device is packaged in a 10-pin VSON package measuring 3 mm × 3 mm. |
TPS612020.3-V input voltage, 5-V fixed output voltage boost converter with 1.3-A switches, 3-mm x 3-mm QF | DC/DC & AC/DC (Off-Line) SMPS Evaluation Boards | 6 | Active | The TPS6120x devices provide a power supply solution for products powered by either a single-cell, two-cell, or three-cell alkaline, NiCd or NiMH, or one-cell Li-Ion or Li-polymer battery. It is also used in fuel cell or solar cell powered devices where the capability of handling low input voltages is essential. Possible output currents depend on the input to output voltage ratio. The devices provide output currents of up to 600 mA at a 5-V output, while using a single-cell Li-Ion or Li-Polymer battery and discharges it down to 2.6 V. The boost converter is based on a fixed frequency, pulse-width-modulation (PWM) controller using synchronous rectification to obtain maximum efficiency. At low load currents, the converter enters the Power Save mode to maintain a high efficiency over a wide load current range. The Power Save mode can be disabled, forcing the converter to operate at a fixed switching frequency. The average input current is limited to a maximum value of 1500 mA. The output voltage is programmed by an external resistor divider, or is fixed internally on the chip. The converter can be disabled to minimize battery drain. During shutdown, the load is completely disconnected from the battery. The device is packaged in a 10-pin VSON package measuring 3 mm × 3 mm.
The TPS6120x devices provide a power supply solution for products powered by either a single-cell, two-cell, or three-cell alkaline, NiCd or NiMH, or one-cell Li-Ion or Li-polymer battery. It is also used in fuel cell or solar cell powered devices where the capability of handling low input voltages is essential. Possible output currents depend on the input to output voltage ratio. The devices provide output currents of up to 600 mA at a 5-V output, while using a single-cell Li-Ion or Li-Polymer battery and discharges it down to 2.6 V. The boost converter is based on a fixed frequency, pulse-width-modulation (PWM) controller using synchronous rectification to obtain maximum efficiency. At low load currents, the converter enters the Power Save mode to maintain a high efficiency over a wide load current range. The Power Save mode can be disabled, forcing the converter to operate at a fixed switching frequency. The average input current is limited to a maximum value of 1500 mA. The output voltage is programmed by an external resistor divider, or is fixed internally on the chip. The converter can be disabled to minimize battery drain. During shutdown, the load is completely disconnected from the battery. The device is packaged in a 10-pin VSON package measuring 3 mm × 3 mm. |
TPS612200.7-VIN, adjustable output voltage boost converter with 5.5-μA quiescent current | DC/DC & AC/DC (Off-Line) SMPS Evaluation Boards | 3 | Active | The TPS6122x family devices provide a power-supply solution for products powered by either a single-cell, two-cell, or three-cell alkaline, NiCd or NiMH, or one-cell Li-Ion or Li-polymer battery. Possible output currents depend on the input-to-output voltage ratio. The boost converter is based on a hysteretic controller topology using synchronous rectification to obtain maximum efficiency at minimal quiescent currents. The output voltage of the adjustable version can be programmed by an external resistor divider, or is set internally to a fixed output voltage. The converter can be switched off by a featured enable pin. While being switched off, battery drain is minimized. The device is offered in a 6-pin SC-70 package (DCK) measuring 2 mm × 2 mm to enable small circuit layout size.
The TPS6122x family devices provide a power-supply solution for products powered by either a single-cell, two-cell, or three-cell alkaline, NiCd or NiMH, or one-cell Li-Ion or Li-polymer battery. Possible output currents depend on the input-to-output voltage ratio. The boost converter is based on a hysteretic controller topology using synchronous rectification to obtain maximum efficiency at minimal quiescent currents. The output voltage of the adjustable version can be programmed by an external resistor divider, or is set internally to a fixed output voltage. The converter can be switched off by a featured enable pin. While being switched off, battery drain is minimized. The device is offered in a 6-pin SC-70 package (DCK) measuring 2 mm × 2 mm to enable small circuit layout size. |
TPS612210.7-VIN, 3.3-V fixed output voltage boost converter with 5.5-μA quiescent current | Power Management (PMIC) | 2 | Active | The TPS6122x family devices provide a power-supply solution for products powered by either a single-cell, two-cell, or three-cell alkaline, NiCd or NiMH, or one-cell Li-Ion or Li-polymer battery. Possible output currents depend on the input-to-output voltage ratio. The boost converter is based on a hysteretic controller topology using synchronous rectification to obtain maximum efficiency at minimal quiescent currents. The output voltage of the adjustable version can be programmed by an external resistor divider, or is set internally to a fixed output voltage. The converter can be switched off by a featured enable pin. While being switched off, battery drain is minimized. The device is offered in a 6-pin SC-70 package (DCK) measuring 2 mm × 2 mm to enable small circuit layout size.
The TPS6122x family devices provide a power-supply solution for products powered by either a single-cell, two-cell, or three-cell alkaline, NiCd or NiMH, or one-cell Li-Ion or Li-polymer battery. Possible output currents depend on the input-to-output voltage ratio. The boost converter is based on a hysteretic controller topology using synchronous rectification to obtain maximum efficiency at minimal quiescent currents. The output voltage of the adjustable version can be programmed by an external resistor divider, or is set internally to a fixed output voltage. The converter can be switched off by a featured enable pin. While being switched off, battery drain is minimized. The device is offered in a 6-pin SC-70 package (DCK) measuring 2 mm × 2 mm to enable small circuit layout size. |
| Voltage Regulators - DC DC Switching Regulators | 3 | Active | ||
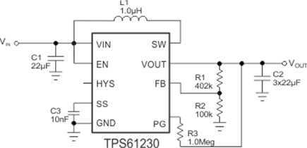
TPS612305-A, adjustable output voltage high efficiency synchronous boost converter | DC/DC & AC/DC (Off-Line) SMPS Evaluation Boards | 6 | Active | The TPS6123x device family is a high efficiency synchronous step up converter with compact solution size. It is optimized for products powered by a one-cell Li-Ion battery, or a regulated power rail of 3.3 V. The IC integrates a 5-A switch and is capable of delivering output currents up to 2.1 A at a 5-V output with a 3.3-V input supply. The device is based on a quasi-constant on-time valley current mode control scheme. The typical operating frequency is 2 MHz, which allows the use of small inductors and capacitors to achieve a small solution size. The TPS61230 and TPS61231 provide an adjustable output voltage via an external resistor divider, and the TPS61232 provides a fixed output voltage of 5 V.
During light loads, the TPS6123x automatically enters power save mode for maximum efficiency at lowest quiescent currents. In shutdown, the load is completely disconnected from the input, and the input current consumption is reduced to 1.5 µA typical. The device integrates a precise low power EN comparator. The EN threshold as well as the hysteresis of the enable comparator are adjustable with external resistors and support application specific system power up and down requirements. Other features like output over voltage protection, thermal shutdown protection, and a power good output are built-in.
The devices are available in a 3 mm × 3 mm × 0.9 mm VSON package.
The TPS6123x device family is a high efficiency synchronous step up converter with compact solution size. It is optimized for products powered by a one-cell Li-Ion battery, or a regulated power rail of 3.3 V. The IC integrates a 5-A switch and is capable of delivering output currents up to 2.1 A at a 5-V output with a 3.3-V input supply. The device is based on a quasi-constant on-time valley current mode control scheme. The typical operating frequency is 2 MHz, which allows the use of small inductors and capacitors to achieve a small solution size. The TPS61230 and TPS61231 provide an adjustable output voltage via an external resistor divider, and the TPS61232 provides a fixed output voltage of 5 V.
During light loads, the TPS6123x automatically enters power save mode for maximum efficiency at lowest quiescent currents. In shutdown, the load is completely disconnected from the input, and the input current consumption is reduced to 1.5 µA typical. The device integrates a precise low power EN comparator. The EN threshold as well as the hysteresis of the enable comparator are adjustable with external resistors and support application specific system power up and down requirements. Other features like output over voltage protection, thermal shutdown protection, and a power good output are built-in.
The devices are available in a 3 mm × 3 mm × 0.9 mm VSON package. |
| Power Management (PMIC) | 2 | Active | ||