| Voltage Regulators - DC DC Switching Regulators | 3 | Active | |
| Power Management (PMIC) | 2 | Active | |
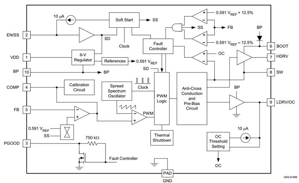
TPS403043-V to 20-V, 25-A, 600 kHz synchronous buck controller with FSS and wide operating temp range | Integrated Circuits (ICs) | 5 | Active | The TPS4030x is a family of cost-optimized synchronous buck controllers that operate from 3-V to 20-V input. The controller implements a voltage-mode control architecture with input-voltage feed-forward compensation that responds instantly to a change in input voltage. The switching frequency is fixed at 300 kHz, 600 kHz, or 1.2 MHz.
The frequency spread-spectrum (FSS) feature adds to the switching frequency, significantly reducing the peak EMI noise and making it much easier to comply with EMI standards.
The TPS4030x offers design with a variety of user-programmable functions, including soft start, overcurrent protection (OCP) levels, and loop compensation.
OCP level may be programmed by a single external resistor connected from the LDRV pin to circuit ground. During initial power on, the TPS4030x enters a calibration cycle, measures the voltage at the LDRV pin, and sets an internal OCP voltage level. During operation, the programmed OCP voltage level is compared to the voltage drop across the low-side FET when it is on to determine whether there is an overcurrent condition. The TPS4030x then enters a shutdown and restart cycle until the fault is removed.
The TPS4030x is a family of cost-optimized synchronous buck controllers that operate from 3-V to 20-V input. The controller implements a voltage-mode control architecture with input-voltage feed-forward compensation that responds instantly to a change in input voltage. The switching frequency is fixed at 300 kHz, 600 kHz, or 1.2 MHz.
The frequency spread-spectrum (FSS) feature adds to the switching frequency, significantly reducing the peak EMI noise and making it much easier to comply with EMI standards.
The TPS4030x offers design with a variety of user-programmable functions, including soft start, overcurrent protection (OCP) levels, and loop compensation.
OCP level may be programmed by a single external resistor connected from the LDRV pin to circuit ground. During initial power on, the TPS4030x enters a calibration cycle, measures the voltage at the LDRV pin, and sets an internal OCP voltage level. During operation, the programmed OCP voltage level is compared to the voltage drop across the low-side FET when it is on to determine whether there is an overcurrent condition. The TPS4030x then enters a shutdown and restart cycle until the fault is removed. |
| Evaluation Boards | 3 | Active | |
| Power Management (PMIC) | 4 | Active | |
| DC DC Switching Controllers | 3 | Active | |
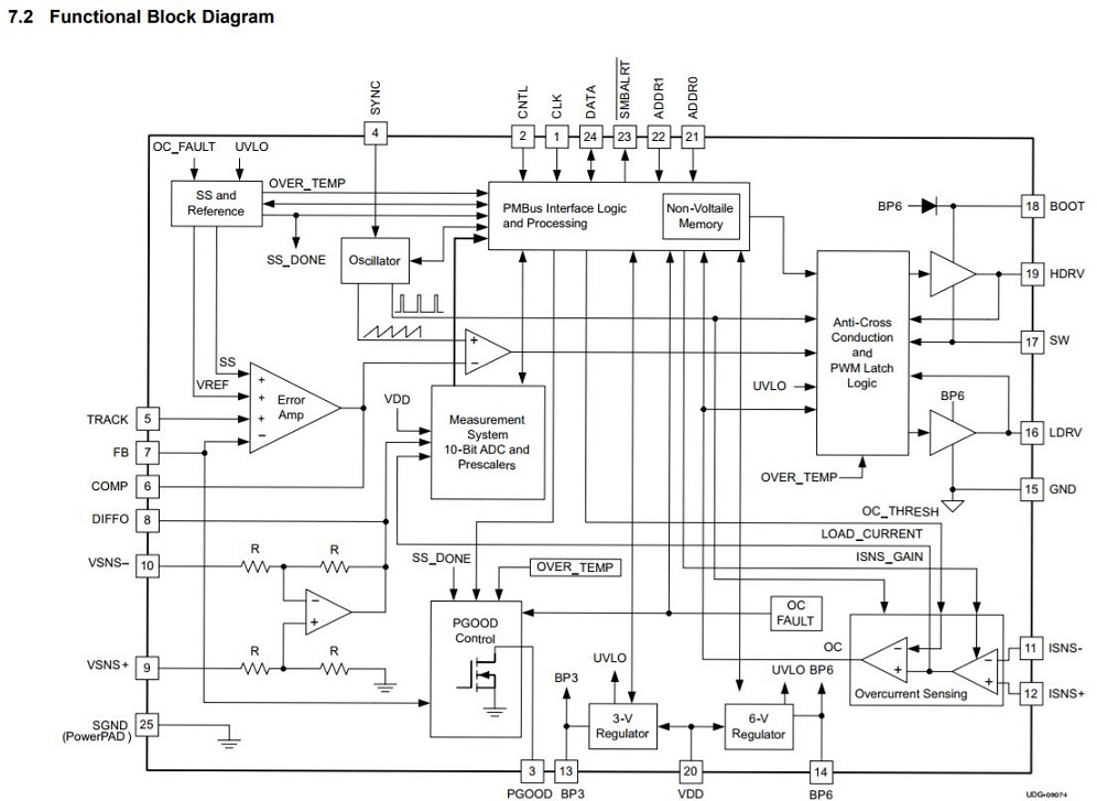
TPS404003-V to 20-V, 30-A, synchronous buck controller with PMBus™, including Telemetry | DC DC Switching Controllers | 3 | Active | The TPS40400 is a cost-optimized flexible synchronous buck controller that operates from a nominal 3-V to 20-V supply. This controller is an analog PWM controller that allows programming and monitoring through the PMBus™ interface. Flexible features found on this device include programmable soft-start time, programmable short circuit limit, and programmable undervoltage lockout (UVLO).
An adaptive anti-cross conduction scheme is used to prevent shoot through current in the power FETs. Gate drive voltage is 6 V to better enhance the power FETs for reduced losses. Short circuit detection occurs by sensing the voltage drop across the inductor or across a resistor placed in series with the inductor. A PMBus programmable threshold is compared to this voltage and is used to detect overcurrent. When the overcurrent threshold is reached, a pulse by pulse current limit scheme is used to limit the current to acceptable levels. If the overcurrent condition persists for more than 7 clock cycles of the converter, a fault condition is declared and the converter shuts down and goes into either a hiccup restart mode or latches off. The behavior can be selected through the PMBus interface. Other PMBus interface features include programmable operating frequency, soft-start time, overvoltage and undervoltage thresholds and the response to those events, output voltage change including margining as well as status monitoring.
The TPS40400 is a cost-optimized flexible synchronous buck controller that operates from a nominal 3-V to 20-V supply. This controller is an analog PWM controller that allows programming and monitoring through the PMBus™ interface. Flexible features found on this device include programmable soft-start time, programmable short circuit limit, and programmable undervoltage lockout (UVLO).
An adaptive anti-cross conduction scheme is used to prevent shoot through current in the power FETs. Gate drive voltage is 6 V to better enhance the power FETs for reduced losses. Short circuit detection occurs by sensing the voltage drop across the inductor or across a resistor placed in series with the inductor. A PMBus programmable threshold is compared to this voltage and is used to detect overcurrent. When the overcurrent threshold is reached, a pulse by pulse current limit scheme is used to limit the current to acceptable levels. If the overcurrent condition persists for more than 7 clock cycles of the converter, a fault condition is declared and the converter shuts down and goes into either a hiccup restart mode or latches off. The behavior can be selected through the PMBus interface. Other PMBus interface features include programmable operating frequency, soft-start time, overvoltage and undervoltage thresholds and the response to those events, output voltage change including margining as well as status monitoring. |
TPS40422Dual Output or Multiphase Synchronous Buck Controller with PMBus | Evaluation Boards | 5 | Active | The TPS40422 is a dual-output PMBus protocol, synchronous buck controller. It can be configured also for a single, two-phase output.
The wide input range supports 5-V and 12-V intermediate buses. The accurate reference voltage satisfies the need of precision voltage to the modern ASICs and potentially reduces the output capacitance. Voltage mode control reduces noise sensitivity and also ensures low duty ratio conversion.
The TPS40422 is a dual-output PMBus protocol, synchronous buck controller. It can be configured also for a single, two-phase output.
The wide input range supports 5-V and 12-V intermediate buses. The accurate reference voltage satisfies the need of precision voltage to the modern ASICs and potentially reduces the output capacitance. Voltage mode control reduces noise sensitivity and also ensures low duty ratio conversion. |
| Evaluation Boards | 3 | Active | |
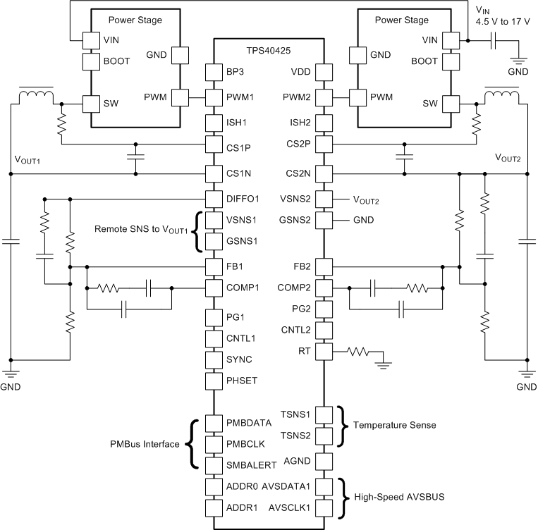
TPS40428Dual Output, 2-Phase, Stackable PMBus Synchronous Buck Driverless Controller | DC/DC & AC/DC (Off-Line) SMPS Evaluation Boards | 3 | Active | The TPS40428 device is a PMBus, synchronous buck, driverless controller. It operates in smart power mode with factory default settings, and it can operate in non-smart power mode after PMBus programing and power reboot. It can be configured for dual-output or 2-phase operation. It is also stackable up to 4 phases to support load current as high as 120 A. Interleaved phase shift for 2-. 3-, or 4-phases reduce the input and output ripples therefore reducing input and output capacitance.
The wide input voltage range can support 5-V and 12-V intermediate supply buses. The 0.5% reference voltage satisfies the need of precision voltage to the modern ASICs.
Using the PMBus standard, the TPS40428 device can program reference voltage, fault limit, UVLO threshold, soft-start time and turn-on and turn-off delay.
In addition, the device implements an accurate measurement system to monitor the output voltages, currents and temperatures for individual channels.
The TPS40428 device is a PMBus, synchronous buck, driverless controller. It operates in smart power mode with factory default settings, and it can operate in non-smart power mode after PMBus programing and power reboot. It can be configured for dual-output or 2-phase operation. It is also stackable up to 4 phases to support load current as high as 120 A. Interleaved phase shift for 2-. 3-, or 4-phases reduce the input and output ripples therefore reducing input and output capacitance.
The wide input voltage range can support 5-V and 12-V intermediate supply buses. The 0.5% reference voltage satisfies the need of precision voltage to the modern ASICs.
Using the PMBus standard, the TPS40428 device can program reference voltage, fault limit, UVLO threshold, soft-start time and turn-on and turn-off delay.
In addition, the device implements an accurate measurement system to monitor the output voltages, currents and temperatures for individual channels. |