TPS247722.5-V to 18-V hot swap controller with high performance | Hot Swap Controllers | 3 | Active | The TPS2477x is a high performance analog Hot Swap Controller for 2.5 V to 18 V systems. The precise and highly programmable protection settings of the TPS2477x aid the design of high power high availability systems where isolating faults is critical.
Programmable current limit, fast shut down, and fault timer protect the load and supply during fault conditions such as a hot - short. The fast shutdown threshold can be tuned to ensure a fast response to real faults, while avoiding nuisance trips. Programmable Safe Operating Area (SOA) protection and the inrush timer keep the MOSFET safe under all conditions. After asserting power good, TPS2477x acts as a circuit breaker and runs the fault timer during over current events, but doesn’t current limit. It shuts down after the fault timer expires. Two independent timers (inrush/fault) allow the user to customize protection based on system requirements.
Finally, the flexibility of the TPS2477x aid Hot Swap design for the 240 VA requirement and a design example is shown in the datasheet.
The TPS2477x is a high performance analog Hot Swap Controller for 2.5 V to 18 V systems. The precise and highly programmable protection settings of the TPS2477x aid the design of high power high availability systems where isolating faults is critical.
Programmable current limit, fast shut down, and fault timer protect the load and supply during fault conditions such as a hot - short. The fast shutdown threshold can be tuned to ensure a fast response to real faults, while avoiding nuisance trips. Programmable Safe Operating Area (SOA) protection and the inrush timer keep the MOSFET safe under all conditions. After asserting power good, TPS2477x acts as a circuit breaker and runs the fault timer during over current events, but doesn’t current limit. It shuts down after the fault timer expires. Two independent timers (inrush/fault) allow the user to customize protection based on system requirements.
Finally, the flexibility of the TPS2477x aid Hot Swap design for the 240 VA requirement and a design example is shown in the datasheet. |
| Power Management (PMIC) | 2 | Active | |
TPS24819-V to 80-V hot swap controller with I2C current monitor and Auto Retry | Development Boards, Kits, Programmers | 3 | Active | The TPS2480/81 are designed to minimize inrush into applications and protect both the load and the FET from over-current or short circuit events. They control an external N-channel MOSFET switch and provide accurate voltage, current, and power monitoring using a configurable 12 bit A/D converter via an I2C interface. The independently adjustable power limit and current limit ensure that the external MOSFET operates within the FET’s Safe Operating Area (SOA).
The flexible design includes a Power Good output which can be used for sequencing as well as load fault indication. An external timer capacitor can set the fault time to help immunize the system from nuisance shutdowns during brief transient events.
The monitoring circuitry incorporates a high accuracy A/D converter which can be configured from a 9 to 13 bit converter. The internal gain of the A/D can be configured to scale the current, voltage and power readings to the needs of the application. An additional multiplying register calculates power in Watts. The I2C interface uses multi-level addressing to allow up to 16 programmable addresses.
The TPS2480 and TPS2481 monitors shunts on buses that can vary from 9 V to 26 V and with a few external components it is possible to monitor buses as high as 80 V.
The monitoring circuitry uses a single 3-V to 5.5-V supply, drawing a maximum of 1 mA of supply current.
The TPS2480/81 are designed to minimize inrush into applications and protect both the load and the FET from over-current or short circuit events. They control an external N-channel MOSFET switch and provide accurate voltage, current, and power monitoring using a configurable 12 bit A/D converter via an I2C interface. The independently adjustable power limit and current limit ensure that the external MOSFET operates within the FET’s Safe Operating Area (SOA).
The flexible design includes a Power Good output which can be used for sequencing as well as load fault indication. An external timer capacitor can set the fault time to help immunize the system from nuisance shutdowns during brief transient events.
The monitoring circuitry incorporates a high accuracy A/D converter which can be configured from a 9 to 13 bit converter. The internal gain of the A/D can be configured to scale the current, voltage and power readings to the needs of the application. An additional multiplying register calculates power in Watts. The I2C interface uses multi-level addressing to allow up to 16 programmable addresses.
The TPS2480 and TPS2481 monitors shunts on buses that can vary from 9 V to 26 V and with a few external components it is possible to monitor buses as high as 80 V.
The monitoring circuitry uses a single 3-V to 5.5-V supply, drawing a maximum of 1 mA of supply current. |
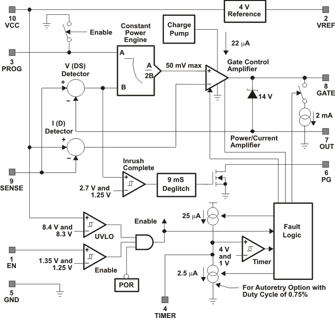
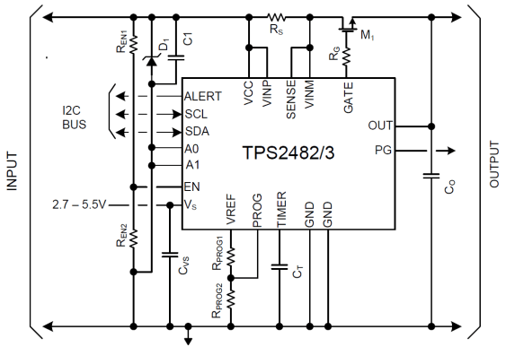
TPS24829-V to 80-V hot swap controller with digital powermonitoring and latch off | Hot Swap Controllers | 2 | Active | The TPS2482 and TPS2483 provide hotswap control and precision monitoring for 9-V to 36-V applications. Accurate voltage, current, and power monitoring is provided by a 16-bit A/D converter with a serial interface that is compatible with I2C and SMBus. Voltage and current measurements are interleaved and multiplied internally to provide concurrent power calculations. These devices have high current monitoring accuracy over temperature and a broad load range. This makes them well suited for applications where load identity and health is determined by current profile, such as remote radio heads or cellular antennae.
The hotswap section drives N-channel MOSFETs, with timed inrush and fault-current limiting. Advanced MOSFET safe operating area (SOA) protection is achieved by programmable constant-power foldback and a fixed current limit. This results in an exponential inrush current profile as shown in the start-up figure below. As VOUTramps up and the VDSof the MOSFET is reduced the current increases keeping MOSFET power dissipation within its SOA at all times. The TPS2482 latches off after a hard fault, while the TPS2483 automatically attempts to restart after a cool-off delay.
The TPS2482 and TPS2483 can be dropped into existing TPS2480 and TPS2481 sockets to provide improved accuracy and operating voltage range. This can be accomplished with no PCB changes and minor software modifications.
While the standard monitoring function is limited to 36 V, with a few external components it is possible to monitor buses as high as 80 V. See special application description in High Voltage Application Example.
The TPS2482 and TPS2483 provide hotswap control and precision monitoring for 9-V to 36-V applications. Accurate voltage, current, and power monitoring is provided by a 16-bit A/D converter with a serial interface that is compatible with I2C and SMBus. Voltage and current measurements are interleaved and multiplied internally to provide concurrent power calculations. These devices have high current monitoring accuracy over temperature and a broad load range. This makes them well suited for applications where load identity and health is determined by current profile, such as remote radio heads or cellular antennae.
The hotswap section drives N-channel MOSFETs, with timed inrush and fault-current limiting. Advanced MOSFET safe operating area (SOA) protection is achieved by programmable constant-power foldback and a fixed current limit. This results in an exponential inrush current profile as shown in the start-up figure below. As VOUTramps up and the VDSof the MOSFET is reduced the current increases keeping MOSFET power dissipation within its SOA at all times. The TPS2482 latches off after a hard fault, while the TPS2483 automatically attempts to restart after a cool-off delay.
The TPS2482 and TPS2483 can be dropped into existing TPS2480 and TPS2481 sockets to provide improved accuracy and operating voltage range. This can be accomplished with no PCB changes and minor software modifications.
While the standard monitoring function is limited to 36 V, with a few external components it is possible to monitor buses as high as 80 V. See special application description in High Voltage Application Example. |
TPS24839-V to 80-V hot swap controller with digital powermonitoring and Auto Retry | Power Management (PMIC) | 3 | Active | The TPS2482 and TPS2483 provide hotswap control and precision monitoring for 9-V to 36-V applications. Accurate voltage, current, and power monitoring is provided by a 16-bit A/D converter with a serial interface that is compatible with I2C and SMBus. Voltage and current measurements are interleaved and multiplied internally to provide concurrent power calculations. These devices have high current monitoring accuracy over temperature and a broad load range. This makes them well suited for applications where load identity and health is determined by current profile, such as remote radio heads or cellular antennae.
The hotswap section drives N-channel MOSFETs, with timed inrush and fault-current limiting. Advanced MOSFET safe operating area (SOA) protection is achieved by programmable constant-power foldback and a fixed current limit. This results in an exponential inrush current profile as shown in the start-up figure below. As VOUTramps up and the VDSof the MOSFET is reduced the current increases keeping MOSFET power dissipation within its SOA at all times. The TPS2482 latches off after a hard fault, while the TPS2483 automatically attempts to restart after a cool-off delay.
The TPS2482 and TPS2483 can be dropped into existing TPS2480 and TPS2481 sockets to provide improved accuracy and operating voltage range. This can be accomplished with no PCB changes and minor software modifications.
While the standard monitoring function is limited to 36 V, with a few external components it is possible to monitor buses as high as 80 V. See special application description in High Voltage Application Example.
The TPS2482 and TPS2483 provide hotswap control and precision monitoring for 9-V to 36-V applications. Accurate voltage, current, and power monitoring is provided by a 16-bit A/D converter with a serial interface that is compatible with I2C and SMBus. Voltage and current measurements are interleaved and multiplied internally to provide concurrent power calculations. These devices have high current monitoring accuracy over temperature and a broad load range. This makes them well suited for applications where load identity and health is determined by current profile, such as remote radio heads or cellular antennae.
The hotswap section drives N-channel MOSFETs, with timed inrush and fault-current limiting. Advanced MOSFET safe operating area (SOA) protection is achieved by programmable constant-power foldback and a fixed current limit. This results in an exponential inrush current profile as shown in the start-up figure below. As VOUTramps up and the VDSof the MOSFET is reduced the current increases keeping MOSFET power dissipation within its SOA at all times. The TPS2482 latches off after a hard fault, while the TPS2483 automatically attempts to restart after a cool-off delay.
The TPS2482 and TPS2483 can be dropped into existing TPS2480 and TPS2481 sockets to provide improved accuracy and operating voltage range. This can be accomplished with no PCB changes and minor software modifications.
While the standard monitoring function is limited to 36 V, with a few external components it is possible to monitor buses as high as 80 V. See special application description in High Voltage Application Example. |
| Development Boards, Kits, Programmers | 1 | Obsolete | |
TPS24909-V to 80-V hot swap controller with power limiting and latch off | Power Management (PMIC) | 5 | Active | The TPS249x are easy-to-use, positive high voltage, 10-pin Hot Swap Power Manager devices that safely drive an external N-channel MOSFET switch. The power limit and current limit (both are adjustable and independent of each other) ensure that the external MOSFET operates inside a selected safe operating area (SOA) under the harshest operating conditions. Applications include inrush current limiting, electronic circuit breaker protection, controlled load turn-on, interfacing to down-stream DC-to-DC converters, and power feed protection. These devices are available in a small, space-saving 10-pin VSSOP package and significantly reduce the number of external devices, saving precious board space. The TPS249x is supported by application notes, an evaluation module, and a design tool.
The TPS249x are easy-to-use, positive high voltage, 10-pin Hot Swap Power Manager devices that safely drive an external N-channel MOSFET switch. The power limit and current limit (both are adjustable and independent of each other) ensure that the external MOSFET operates inside a selected safe operating area (SOA) under the harshest operating conditions. Applications include inrush current limiting, electronic circuit breaker protection, controlled load turn-on, interfacing to down-stream DC-to-DC converters, and power feed protection. These devices are available in a small, space-saving 10-pin VSSOP package and significantly reduce the number of external devices, saving precious board space. The TPS249x is supported by application notes, an evaluation module, and a design tool. |
| Power Management (PMIC) | 5 | Active | |
TPS24929-V to 80-V hot swap controller with power limiting, latch off and analog current monitor | Integrated Circuits (ICs) | 3 | Active | The TPS2492 and TPS2493 are easy-to-use, positive high voltage, 14-pin Hotswap Controllers that safely drive an external N-channel FET to control load current. The programmable power foldback protection ensures that the external FET operates inside its safe operating area (SOA) during overload conditions by controlling of power dissipation. The programmable current limit and fault timer ensure the supply, external FET, and load are not harmed by overcurrent. Features include inrush current limiting, controlled load turn-on, interfacing to down-stream DC-to-DC converters, and power feed protection.
The analog current monitor output provides a signal ready for sampling with an external A/D converter.
Additional features include programmable overvoltage and undervoltage shutdown, power-good for coordinating loads with inrush, and a fault indicator to indicate an over-current shutdown.
The TPS2492 and TPS2493 are easy-to-use, positive high voltage, 14-pin Hotswap Controllers that safely drive an external N-channel FET to control load current. The programmable power foldback protection ensures that the external FET operates inside its safe operating area (SOA) during overload conditions by controlling of power dissipation. The programmable current limit and fault timer ensure the supply, external FET, and load are not harmed by overcurrent. Features include inrush current limiting, controlled load turn-on, interfacing to down-stream DC-to-DC converters, and power feed protection.
The analog current monitor output provides a signal ready for sampling with an external A/D converter.
Additional features include programmable overvoltage and undervoltage shutdown, power-good for coordinating loads with inrush, and a fault indicator to indicate an over-current shutdown. |
TPS24939-V to 80-V hot swap controller with power limiting, Auto Retry and analog current monitor | Integrated Circuits (ICs) | 3 | Active | The TPS2492 and TPS2493 are easy-to-use, positive high voltage, 14-pin Hotswap Controllers that safely drive an external N-channel FET to control load current. The programmable power foldback protection ensures that the external FET operates inside its safe operating area (SOA) during overload conditions by controlling of power dissipation. The programmable current limit and fault timer ensure the supply, external FET, and load are not harmed by overcurrent. Features include inrush current limiting, controlled load turn-on, interfacing to down-stream DC-to-DC converters, and power feed protection.
The analog current monitor output provides a signal ready for sampling with an external A/D converter.
Additional features include programmable overvoltage and undervoltage shutdown, power-good for coordinating loads with inrush, and a fault indicator to indicate an over-current shutdown.
The TPS2492 and TPS2493 are easy-to-use, positive high voltage, 14-pin Hotswap Controllers that safely drive an external N-channel FET to control load current. The programmable power foldback protection ensures that the external FET operates inside its safe operating area (SOA) during overload conditions by controlling of power dissipation. The programmable current limit and fault timer ensure the supply, external FET, and load are not harmed by overcurrent. Features include inrush current limiting, controlled load turn-on, interfacing to down-stream DC-to-DC converters, and power feed protection.
The analog current monitor output provides a signal ready for sampling with an external A/D converter.
Additional features include programmable overvoltage and undervoltage shutdown, power-good for coordinating loads with inrush, and a fault indicator to indicate an over-current shutdown. |