| Development Boards, Kits, Programmers | 4 | Active | |
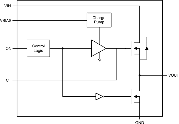
TPS229651-ch, 5.7-V, 4-A, 16-mΩ automotive load switch with adj. rise time and output discharge | Development Boards, Kits, Programmers | 13 | Active | The TPS22965x-Q1 is a small, ultra-low-RON, single-channel load switch with controlled turn-on. The device contains an N-channel MOSFET that can operate over an input voltage range of 0.8 V to 5.5 V and can support a maximum continuous current of 4 A. The VOUT rise time is configurable so that inrush current can be reduced. The TPS22965-Q1 and TPS22965W-Q1 devices include a 225-Ω on-chip load resistor for quick output discharge when the switch is turned off.
The TPS22965x-Q1 devices are available in a small, space-saving 2-mm × 2-mm 8-pin WSON package (DSG0008A) with integrated thermal pad allowing for high power dissipation. The TPS22965-Q1 and TPS22965N-Q1 devices are characterized for operation over the free-air temperature range of –40°C to 105°C. Furthermore, the TPS22965W-Q1 and TPS22965NW-Q1 devices feature wettable flanks in the same WSON package (DSG0008B) and it is characterized for operation over the free-air temperature range of –40°C to +125°C.
The TPS22965x-Q1 is a small, ultra-low-RON, single-channel load switch with controlled turn-on. The device contains an N-channel MOSFET that can operate over an input voltage range of 0.8 V to 5.5 V and can support a maximum continuous current of 4 A. The VOUT rise time is configurable so that inrush current can be reduced. The TPS22965-Q1 and TPS22965W-Q1 devices include a 225-Ω on-chip load resistor for quick output discharge when the switch is turned off.
The TPS22965x-Q1 devices are available in a small, space-saving 2-mm × 2-mm 8-pin WSON package (DSG0008A) with integrated thermal pad allowing for high power dissipation. The TPS22965-Q1 and TPS22965N-Q1 devices are characterized for operation over the free-air temperature range of –40°C to 105°C. Furthermore, the TPS22965W-Q1 and TPS22965NW-Q1 devices feature wettable flanks in the same WSON package (DSG0008B) and it is characterized for operation over the free-air temperature range of –40°C to +125°C. |
TPS229662-ch, 5.5-V, 16-mΩ, automotive load switch with adj. rise time and output discharge | Power Management (PMIC) | 5 | Active | The TPS22966-Q1 device is a small, ultralow RON, dual-channel load switch with adjustable rise time. The device contains two N-channel MOSFETs that can operate over an input voltage range of 0 V to 5.5 V and can support a maximum continuous current of up to 4 A per channel. Each switch is independently controlled by an on/off input (ON1 and ON2), which can interface directly with low-voltage control signals. The TPS22966-Q1 includes a 230-Ω on-chip resistor for quick output discharge when the switch is turned off.
The TPS22966-Q1 is available in a small, space-saving 2-mm × 3-mm 14-SON package (DPU) with integrated thermal pad allowing for high power dissipation. The device is characterized for operation over the free-air temperature range of –40°C to 105°C.
The TPS22966-Q1 device is a small, ultralow RON, dual-channel load switch with adjustable rise time. The device contains two N-channel MOSFETs that can operate over an input voltage range of 0 V to 5.5 V and can support a maximum continuous current of up to 4 A per channel. Each switch is independently controlled by an on/off input (ON1 and ON2), which can interface directly with low-voltage control signals. The TPS22966-Q1 includes a 230-Ω on-chip resistor for quick output discharge when the switch is turned off.
The TPS22966-Q1 is available in a small, space-saving 2-mm × 3-mm 14-SON package (DPU) with integrated thermal pad allowing for high power dissipation. The device is characterized for operation over the free-air temperature range of –40°C to 105°C. |
TPS229675.5-V, 4-A, 22-mΩ load switch with adj. rise time and output discharge | Evaluation Boards | 3 | Active | The TPS22967 device is a small, ultra-low RON, single-channel load switch with controlled turnon. The device contains an N-channel MOSFET that can operate over an input voltage range of 0.8 V to 5.5 V and can support a maximum continuous current of4 A. The switch is controlled by an on/off input (ON), which can interface directly with low-voltage control signals. In the TPS22967, a 225-Ω pulldown resistor is added for quick output discharge when the switch is turned off.
The TPS22967 is available in a small, space-saving 2-mm × 2-mm 8-pin WSON package (DSG) with integrated thermal pad allowing for high power dissipation. The device is characterized for operation over the free-air temperature range of –40°C to 85°C.
The TPS22967 device is a small, ultra-low RON, single-channel load switch with controlled turnon. The device contains an N-channel MOSFET that can operate over an input voltage range of 0.8 V to 5.5 V and can support a maximum continuous current of4 A. The switch is controlled by an on/off input (ON), which can interface directly with low-voltage control signals. In the TPS22967, a 225-Ω pulldown resistor is added for quick output discharge when the switch is turned off.
The TPS22967 is available in a small, space-saving 2-mm × 2-mm 8-pin WSON package (DSG) with integrated thermal pad allowing for high power dissipation. The device is characterized for operation over the free-air temperature range of –40°C to 85°C. |
TPS229682-ch, 5.5-V, 4-A, 27-mΩ, automotive load switch with adj. rise time and output discharge | Power Management (PMIC) | 11 | Active | The TPS22968x-Q1 is a small, dual-channel load switch with configurable rise time. The device contains two N-channel MOSFETs that can operate over an input voltage range of 0.8 V to 5.5 V and can support a maximum continuous current of 4-A per channel. Each switch is independently controlled by an on/off input (ON1 and ON2), which is capable of interfacing directly with low-voltage control signals. The TPS22968-Q1 includes a 270 Ω on-chip resistor for quick output discharge when the switch is turned off.
The TPS22968x-Q1 is available in a small, space-saving package (DMG) with wettable flanks and an integrated thermal pad. The wettable flanks allow for visual solder inspection. The device is characterized for operation over the free-air temperature range of –40 to +125°C.
The TPS22968x-Q1 is a small, dual-channel load switch with configurable rise time. The device contains two N-channel MOSFETs that can operate over an input voltage range of 0.8 V to 5.5 V and can support a maximum continuous current of 4-A per channel. Each switch is independently controlled by an on/off input (ON1 and ON2), which is capable of interfacing directly with low-voltage control signals. The TPS22968-Q1 includes a 270 Ω on-chip resistor for quick output discharge when the switch is turned off.
The TPS22968x-Q1 is available in a small, space-saving package (DMG) with wettable flanks and an integrated thermal pad. The wettable flanks allow for visual solder inspection. The device is characterized for operation over the free-air temperature range of –40 to +125°C. |
TPS229695.5-V, 6-A, 4.4-mΩ load switch with output discharge | Evaluation and Demonstration Boards and Kits | 3 | Active | The TPS22969 is a small, ultra-low RON, single channel load switch with controlled turn on. The device contains an N-channel MOSFET that can operate over an input voltage range of 0.8 V to 5.5 V and can support a maximum continuouscurrent of 6 A.
The combination of ultra-low RONand high current capability of the device makes it ideal for driving processor rails with very tight voltage dropout tolerances. The controlled rise time of the device greatly reduces inrush current caused by large bulk load capacitances, thereby reducing or eliminating voltage droop on the power supply. The switch can be independently controlled via the ON pin, which is capable of interfacing directly with low-voltage control signals originating from microcontrollers or low voltage discrete logic. The device further reduces the total solution size by integrating a 224-Ω pull-down resistor for quick output discharge (QOD) when the switch is turned off.
The TPS22969 is available in a small 3.00 mm x 3.00 mm SON-8 package (DNY). The DNY package integrates a thermal pad which allows for high power dissipation in high current and high temperature applications. The device is characterized for operation over the free-air temperature range of –40°C to 105°C.
The TPS22969 is a small, ultra-low RON, single channel load switch with controlled turn on. The device contains an N-channel MOSFET that can operate over an input voltage range of 0.8 V to 5.5 V and can support a maximum continuouscurrent of 6 A.
The combination of ultra-low RONand high current capability of the device makes it ideal for driving processor rails with very tight voltage dropout tolerances. The controlled rise time of the device greatly reduces inrush current caused by large bulk load capacitances, thereby reducing or eliminating voltage droop on the power supply. The switch can be independently controlled via the ON pin, which is capable of interfacing directly with low-voltage control signals originating from microcontrollers or low voltage discrete logic. The device further reduces the total solution size by integrating a 224-Ω pull-down resistor for quick output discharge (QOD) when the switch is turned off.
The TPS22969 is available in a small 3.00 mm x 3.00 mm SON-8 package (DNY). The DNY package integrates a thermal pad which allows for high power dissipation in high current and high temperature applications. The device is characterized for operation over the free-air temperature range of –40°C to 105°C. |
| Integrated Circuits (ICs) | 2 | Active | |
TPS229713.6-V, 3-A, 6.7-mΩ load switch with adj. rise time, power good, and output discharge | Evaluation Boards | 3 | Active | The TPS22971 is a space-saving single-channel load switch with controlled and adjustable turn-on slew rate and an integrated power good indicator. the device contains an n-channel mosfet that can operate over a low input voltage range of 0.65 v to 3.6 V and can support a maximum continuous current of 3 A. A low on-resistance of 6.7-mΩ minimizes the power loss and voltage drop across the load switch. The switch is controlled by an on and off input (ON), which is capable of interfacing directly with low-voltage control signals.
By default, the TPS22971 has a fast turn-on time to minimize system startup and wait time. The adjustable slew rate can also be reduced to limit inrush current. A power good (PG) signal internally monitors the gate threshold and indicates when the switch is fully on. When the switch is disabled, a 150-Ω on-chip resistor quickly discharges the output to ground and keeps it from floating.
The TPS22971 is available in an ultra-small, space saving 8-pin WCSP package and is characterized for operation over the free-air temperature range of –40°C to 105°C and integrates thermal shutdown to turn off in case of overheating.
The TPS22971 is a space-saving single-channel load switch with controlled and adjustable turn-on slew rate and an integrated power good indicator. the device contains an n-channel mosfet that can operate over a low input voltage range of 0.65 v to 3.6 V and can support a maximum continuous current of 3 A. A low on-resistance of 6.7-mΩ minimizes the power loss and voltage drop across the load switch. The switch is controlled by an on and off input (ON), which is capable of interfacing directly with low-voltage control signals.
By default, the TPS22971 has a fast turn-on time to minimize system startup and wait time. The adjustable slew rate can also be reduced to limit inrush current. A power good (PG) signal internally monitors the gate threshold and indicates when the switch is fully on. When the switch is disabled, a 150-Ω on-chip resistor quickly discharges the output to ground and keeps it from floating.
The TPS22971 is available in an ultra-small, space saving 8-pin WCSP package and is characterized for operation over the free-air temperature range of –40°C to 105°C and integrates thermal shutdown to turn off in case of overheating. |
| Development Boards, Kits, Programmers | 5 | Active | |
TPS229762-ch, 5.7-V, 6-A, 14-mΩ, load switch with adj. rise time and optional output discharge | Power Distribution Switches, Load Drivers | 7 | Active | The TPS22976 product family consists of three devices: TPS22976, TPS22976A and TPS22976N. Each device is a dual-channel load switch with controlled turnon. The device contains two N-channel MOSFETs that can operate over an input voltage range of 0.6 V to 5.7 V, and can support a maximum continuous current of 6 A per channel. Each switch is independently controlled by an on and off input (ON1 and ON2), which can interface directly with low-voltage control signals. The TPS22976 is capable of thermal shutdown when the junction temperature is above the threshold, turning the switch off. The switch turns on again when the junction temperature stabilizes to a safe range. The TPS22976 also offers an optional integrated 230-Ω on-chip load resistor for quick output discharge when the switch is turned off.
The TPS22976 is available in a small, space-saving 3-mm × 2-mm 14-SON package (DPU) with integrated thermal pad allowing for high power dissipation. The device is characterized for operation over the free-air temperature range of –40°C to 105°C.
The TPS22976 product family consists of three devices: TPS22976, TPS22976A and TPS22976N. Each device is a dual-channel load switch with controlled turnon. The device contains two N-channel MOSFETs that can operate over an input voltage range of 0.6 V to 5.7 V, and can support a maximum continuous current of 6 A per channel. Each switch is independently controlled by an on and off input (ON1 and ON2), which can interface directly with low-voltage control signals. The TPS22976 is capable of thermal shutdown when the junction temperature is above the threshold, turning the switch off. The switch turns on again when the junction temperature stabilizes to a safe range. The TPS22976 also offers an optional integrated 230-Ω on-chip load resistor for quick output discharge when the switch is turned off.
The TPS22976 is available in a small, space-saving 3-mm × 2-mm 14-SON package (DPU) with integrated thermal pad allowing for high power dissipation. The device is characterized for operation over the free-air temperature range of –40°C to 105°C. |