TPS2115A2.8-V to 5.5-V, 84-mΩ, 1.25-A, power mux with manual, automatic switchover and status outpu | Integrated Circuits (ICs) | 1 | Active | The TPS211xA family of power multiplexers enables seamless transition between two power supplies (such as a battery and a wall adapter), each operating at 2.8 V to 5.5 V and delivering up to 2 A, depending on package. The TPS211xA family includes extensive protection circuitry, including user-programmable current limiting, thermal protection, inrush current control, seamless supply transition, cross-conduction blocking, and reverse-conduction blocking. These features greatly simplify designing power multiplexer applications.
The TPS211xA family of power multiplexers enables seamless transition between two power supplies (such as a battery and a wall adapter), each operating at 2.8 V to 5.5 V and delivering up to 2 A, depending on package. The TPS211xA family includes extensive protection circuitry, including user-programmable current limiting, thermal protection, inrush current control, seamless supply transition, cross-conduction blocking, and reverse-conduction blocking. These features greatly simplify designing power multiplexer applications. |
TPS21161.6-V to 5.5-V, 40-mΩ, 2.5-A, low-IQ, priority power multiplexer | Power Distribution Switches, Load Drivers | 1 | Active | The TPS2116 is a power mux device with a voltage rating of 1.6 V to 5.5 V and a maximum current rating of 2.5 A. The device uses N-channel MOSFETs to switch between supplies while providing a controlled slew rate when voltage is first applied.
Due to its low quiescent of 1.32 uA (typical) and low standby current of 50 nA (typical), the TPS2116 is ideal for systems where a battery is connected to one of the inputs. These low currents extend the life and operation of the battery when in use.
The TPS2116 can be configured for two different switchover behaviors depending on the application. Automatic priority mode prioritizes the supply connected to VIN1 and switches over to the secondary supply (VIN2) when VIN1 drops. Manual mode allows the user to toggle a GPIO or enable signal to switch between channels.
The TPS2116 is a power mux device with a voltage rating of 1.6 V to 5.5 V and a maximum current rating of 2.5 A. The device uses N-channel MOSFETs to switch between supplies while providing a controlled slew rate when voltage is first applied.
Due to its low quiescent of 1.32 uA (typical) and low standby current of 50 nA (typical), the TPS2116 is ideal for systems where a battery is connected to one of the inputs. These low currents extend the life and operation of the battery when in use.
The TPS2116 can be configured for two different switchover behaviors depending on the application. Automatic priority mode prioritizes the supply connected to VIN1 and switches over to the secondary supply (VIN2) when VIN1 drops. Manual mode allows the user to toggle a GPIO or enable signal to switch between channels. |
TPS21171.6-V to 5.5-V, 20-mΩ, 4-A low IQ power multiplexer with manual and priority switchover | Power Management (PMIC) | 1 | Active | The TPS2117 is a power mux device with a voltage rating of 1.6 V to 5.5 V and a maximum current rating of 4 A. The device uses N-channel MOSFETs to switch between supplies while providing a controlled slew rate when voltage is first applied.
Due to its low quiescent of 1.32 µA (typical) and low standby current of 50 nA (typical), the TPS2117 is ideal for systems where a battery is connected to one of the inputs. These low currents extend the life and operation of the battery when in use.
The TPS2117 can be configured for two different switchover behaviors depending on the application. Automatic priority mode prioritizes the supply connected to VIN1 and switches over to the secondary supply (VIN2) when VIN1 drops. Manual mode allows the user to toggle a GPIO or enable signal to switch between channels.
The TPS2117 is a power mux device with a voltage rating of 1.6 V to 5.5 V and a maximum current rating of 4 A. The device uses N-channel MOSFETs to switch between supplies while providing a controlled slew rate when voltage is first applied.
Due to its low quiescent of 1.32 µA (typical) and low standby current of 50 nA (typical), the TPS2117 is ideal for systems where a battery is connected to one of the inputs. These low currents extend the life and operation of the battery when in use.
The TPS2117 can be configured for two different switchover behaviors depending on the application. Automatic priority mode prioritizes the supply connected to VIN1 and switches over to the secondary supply (VIN2) when VIN1 drops. Manual mode allows the user to toggle a GPIO or enable signal to switch between channels. |
| Evaluation Boards | 3 | Active | |
| Integrated Circuits (ICs) | 3 | Active | |
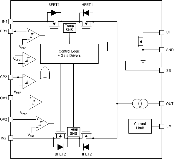
TPS21242.8-V to 22-V priority power MUX with seamless switchover | Power Management - Specialized | 2 | Active | The TPS2124 device is a Dual-Input, Single-Output (DISO) Power Multiplexer (MUX) that is well suited for a variety of systems having multiple power sources. The device will Automatically Detect, Select, and Seamlessly Transition between available inputs.
Priority can be automatically given to the highest input voltage or manually assigned to a lower voltage input to support both ORing and Source Selection operations. A priority voltage supervisor is used to select an input source.
An Ideal Diode operation is used to seamlessly transition between input sources. During switchover, the voltage drop is controlled to block reverse current before it happens and provide uninterrupted power to the load with minimal hold-up capacitance.
Current limiting is used during startup and switchover to protect against overcurrent events, and also protects the device during normal operation. The output current limit can be adjusted with a single external resistor.
The TPS2124 device is available in a WCSP package characterized for operation for a temperature range of –40°C to 125°C.
The TPS2124 device is a Dual-Input, Single-Output (DISO) Power Multiplexer (MUX) that is well suited for a variety of systems having multiple power sources. The device will Automatically Detect, Select, and Seamlessly Transition between available inputs.
Priority can be automatically given to the highest input voltage or manually assigned to a lower voltage input to support both ORing and Source Selection operations. A priority voltage supervisor is used to select an input source.
An Ideal Diode operation is used to seamlessly transition between input sources. During switchover, the voltage drop is controlled to block reverse current before it happens and provide uninterrupted power to the load with minimal hold-up capacitance.
Current limiting is used during startup and switchover to protect against overcurrent events, and also protects the device during normal operation. The output current limit can be adjusted with a single external resistor.
The TPS2124 device is available in a WCSP package characterized for operation for a temperature range of –40°C to 125°C. |
| Power Management (PMIC) | 2 | Active | |
| Power Management - Specialized | 4 | Active | |
| Power Management - Specialized | 2 | Obsolete | |
| Power Management - Specialized | 3 | Active | |