T
Texas Instruments
| Series | Category | # Parts | Status | Description |
|---|---|---|---|---|
| Part | Spec A | Spec B | Spec C | Spec D | Description |
|---|---|---|---|---|---|
| Series | Category | # Parts | Status | Description |
|---|---|---|---|---|
| Part | Spec A | Spec B | Spec C | Spec D | Description |
|---|---|---|---|---|---|
| Part | Category | Description |
|---|---|---|
Texas Instruments | Integrated Circuits (ICs) | BUS DRIVER, BCT/FBT SERIES |
Texas Instruments | Integrated Circuits (ICs) | 12BIT 3.3V~3.6V 210MHZ PARALLEL VQFN-48-EP(7X7) ANALOG TO DIGITAL CONVERTERS (ADC) ROHS |
Texas Instruments | Integrated Circuits (ICs) | TMX320DRE311 179PIN UBGA 200MHZ |
Texas Instruments TPS61040DRVTG4Unknown | Integrated Circuits (ICs) | IC LED DRV RGLTR PWM 350MA 6WSON |
Texas Instruments LP3876ET-2.5Obsolete | Integrated Circuits (ICs) | IC REG LINEAR 2.5V 3A TO220-5 |
Texas Instruments LMS1585ACSX-ADJObsolete | Integrated Circuits (ICs) | IC REG LIN POS ADJ 5A DDPAK |
Texas Instruments INA111APG4Obsolete | Integrated Circuits (ICs) | IC INST AMP 1 CIRCUIT 8DIP |
Texas Instruments | Integrated Circuits (ICs) | AUTOMOTIVE, QUAD 36V 1.2MHZ OPERATIONAL AMPLIFIER |
Texas Instruments OPA340NA/3KG4Unknown | Integrated Circuits (ICs) | IC OPAMP GP 1 CIRCUIT SOT23-5 |
Texas Instruments PT5112AObsolete | Power Supplies - Board Mount | DC DC CONVERTER 8V 8W |
| Series | Category | # Parts | Status | Description |
|---|---|---|---|---|
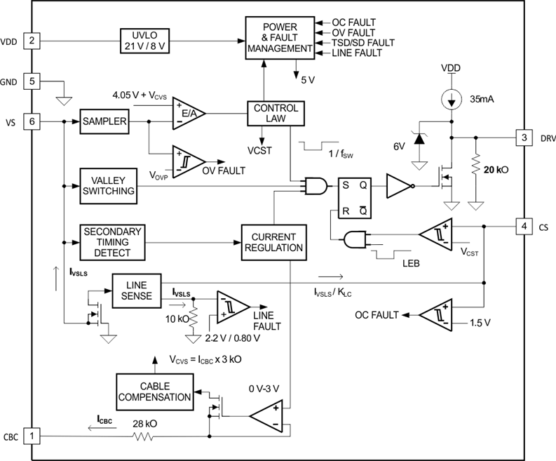
UCC28703Constant-voltage, constant-current PWM with PSR, NTC option, and 300mV cable compensation | Power Management (PMIC) | 2 | Active | The UCC28700 family of flyback power supply controllers provides Constant-Voltage (CV) and Constant-Current (CC) output regulation without the use of an optical coupler. The devices process information from the primary power switch and an auxiliary flyback winding for precise control of output voltage and current. Low start-up current, dynamically controlled operating states and a tailored modulation profile support very low standby power without sacrificing start-up time or output transient response.
Control algorithms in the UCC28700 family allow operating efficiencies to meet or exceed applicable standards. The output drive interfaces to a MOSFET power switch. Discontinuous Conduction Mode (DCM) with valley switching reduces switching losses. Modulation of switching frequency and primary current peak amplitude (FM and AM) keeps the conversion efficiency high across the entire load and line ranges.
The controllers have a maximum switching frequency of 130 kHz and always maintain control of the peak-primary current in the transformer. Protection features help keep primary and secondary component stresses in check. The UCC28700 allows the level of cable compensation to be programmed. The UCC28701, UCC28702, and UCC28703 devices allow remote temperature sensing using a Negative Temperature Coefficient (NTC) resistor while providing fixed cable-compensation levels.
The UCC28700 family of flyback power supply controllers provides Constant-Voltage (CV) and Constant-Current (CC) output regulation without the use of an optical coupler. The devices process information from the primary power switch and an auxiliary flyback winding for precise control of output voltage and current. Low start-up current, dynamically controlled operating states and a tailored modulation profile support very low standby power without sacrificing start-up time or output transient response.
Control algorithms in the UCC28700 family allow operating efficiencies to meet or exceed applicable standards. The output drive interfaces to a MOSFET power switch. Discontinuous Conduction Mode (DCM) with valley switching reduces switching losses. Modulation of switching frequency and primary current peak amplitude (FM and AM) keeps the conversion efficiency high across the entire load and line ranges.
The controllers have a maximum switching frequency of 130 kHz and always maintain control of the peak-primary current in the transformer. Protection features help keep primary and secondary component stresses in check. The UCC28700 allows the level of cable compensation to be programmed. The UCC28701, UCC28702, and UCC28703 devices allow remote temperature sensing using a Negative Temperature Coefficient (NTC) resistor while providing fixed cable-compensation levels. |
| Power Management (PMIC) | 2 | Active | ||
UCC28710Constant-voltage, constant-current PWM with PSR, valley switching & Programmable cable compensation | Power Management (PMIC) | 1 | Active | The UCC2871x family of flyback power supply controllers provides isolated-output Constant-Voltage (CV) and Constant-Current (CC) output regulation without the use of an optical coupler. The devices process information from the primary power switch and an auxiliary flyback winding for precise control of output voltage and current.
An internal 700-V start-up switch, dynamically-controlled operating states and a tailored modulation profile support ultra-low standby power without sacrificing start-up time or output transient response.
Control algorithms in the UCC28710 family allow operating efficiencies to meet or exceed applicable standards. The output drive interfaces to a MOSFET power switch. Discontinuous conduction mode (DCM) with valley switching reduces switching losses. Modulation of switching frequency and primary current peak amplitude (FM and AM) keeps the conversion efficiency high across the entire load and line ranges.
The controllers have a maximum switching frequency of 100 kHz and always maintain control of the peak-primary current in the transformer. Protection features help keep primary and secondary component stresses in check. The UCC28710 allow the cable compensation to be programmed. The UCC28711, UCC28712 and UCC28713 devices allow remote temperature sensing using a negative temperature coefficient (NTC) resistor while providing fixed cable-compensation levels.
The UCC2871x family of flyback power supply controllers provides isolated-output Constant-Voltage (CV) and Constant-Current (CC) output regulation without the use of an optical coupler. The devices process information from the primary power switch and an auxiliary flyback winding for precise control of output voltage and current.
An internal 700-V start-up switch, dynamically-controlled operating states and a tailored modulation profile support ultra-low standby power without sacrificing start-up time or output transient response.
Control algorithms in the UCC28710 family allow operating efficiencies to meet or exceed applicable standards. The output drive interfaces to a MOSFET power switch. Discontinuous conduction mode (DCM) with valley switching reduces switching losses. Modulation of switching frequency and primary current peak amplitude (FM and AM) keeps the conversion efficiency high across the entire load and line ranges.
The controllers have a maximum switching frequency of 100 kHz and always maintain control of the peak-primary current in the transformer. Protection features help keep primary and secondary component stresses in check. The UCC28710 allow the cable compensation to be programmed. The UCC28711, UCC28712 and UCC28713 devices allow remote temperature sensing using a negative temperature coefficient (NTC) resistor while providing fixed cable-compensation levels. |
| Power Management (PMIC) | 3 | Active | ||
UCC28712Constant-voltage, constant-current PWM with PSR, valley switching, NTC option, and 150mV cable comp. | AC DC Converters, Offline Switches | 2 | Active | The UCC2871x family of flyback power supply controllers provides isolated-output Constant-Voltage (CV) and Constant-Current (CC) output regulation without the use of an optical coupler. The devices process information from the primary power switch and an auxiliary flyback winding for precise control of output voltage and current.
An internal 700-V start-up switch, dynamically-controlled operating states and a tailored modulation profile support ultra-low standby power without sacrificing start-up time or output transient response.
Control algorithms in the UCC28710 family allow operating efficiencies to meet or exceed applicable standards. The output drive interfaces to a MOSFET power switch. Discontinuous conduction mode (DCM) with valley switching reduces switching losses. Modulation of switching frequency and primary current peak amplitude (FM and AM) keeps the conversion efficiency high across the entire load and line ranges.
The controllers have a maximum switching frequency of 100 kHz and always maintain control of the peak-primary current in the transformer. Protection features help keep primary and secondary component stresses in check. The UCC28710 allow the cable compensation to be programmed. The UCC28711, UCC28712 and UCC28713 devices allow remote temperature sensing using a negative temperature coefficient (NTC) resistor while providing fixed cable-compensation levels.
The UCC2871x family of flyback power supply controllers provides isolated-output Constant-Voltage (CV) and Constant-Current (CC) output regulation without the use of an optical coupler. The devices process information from the primary power switch and an auxiliary flyback winding for precise control of output voltage and current.
An internal 700-V start-up switch, dynamically-controlled operating states and a tailored modulation profile support ultra-low standby power without sacrificing start-up time or output transient response.
Control algorithms in the UCC28710 family allow operating efficiencies to meet or exceed applicable standards. The output drive interfaces to a MOSFET power switch. Discontinuous conduction mode (DCM) with valley switching reduces switching losses. Modulation of switching frequency and primary current peak amplitude (FM and AM) keeps the conversion efficiency high across the entire load and line ranges.
The controllers have a maximum switching frequency of 100 kHz and always maintain control of the peak-primary current in the transformer. Protection features help keep primary and secondary component stresses in check. The UCC28710 allow the cable compensation to be programmed. The UCC28711, UCC28712 and UCC28713 devices allow remote temperature sensing using a negative temperature coefficient (NTC) resistor while providing fixed cable-compensation levels. |
UCC28713Constant-voltage, constant-current PWM with PSR, valley switching, NTC option, and 300mV cable comp. | AC DC Converters, Offline Switches | 2 | Active | The UCC2871x family of flyback power supply controllers provides isolated-output Constant-Voltage (CV) and Constant-Current (CC) output regulation without the use of an optical coupler. The devices process information from the primary power switch and an auxiliary flyback winding for precise control of output voltage and current.
An internal 700-V start-up switch, dynamically-controlled operating states and a tailored modulation profile support ultra-low standby power without sacrificing start-up time or output transient response.
Control algorithms in the UCC28710 family allow operating efficiencies to meet or exceed applicable standards. The output drive interfaces to a MOSFET power switch. Discontinuous conduction mode (DCM) with valley switching reduces switching losses. Modulation of switching frequency and primary current peak amplitude (FM and AM) keeps the conversion efficiency high across the entire load and line ranges.
The controllers have a maximum switching frequency of 100 kHz and always maintain control of the peak-primary current in the transformer. Protection features help keep primary and secondary component stresses in check. The UCC28710 allow the cable compensation to be programmed. The UCC28711, UCC28712 and UCC28713 devices allow remote temperature sensing using a negative temperature coefficient (NTC) resistor while providing fixed cable-compensation levels.
The UCC2871x family of flyback power supply controllers provides isolated-output Constant-Voltage (CV) and Constant-Current (CC) output regulation without the use of an optical coupler. The devices process information from the primary power switch and an auxiliary flyback winding for precise control of output voltage and current.
An internal 700-V start-up switch, dynamically-controlled operating states and a tailored modulation profile support ultra-low standby power without sacrificing start-up time or output transient response.
Control algorithms in the UCC28710 family allow operating efficiencies to meet or exceed applicable standards. The output drive interfaces to a MOSFET power switch. Discontinuous conduction mode (DCM) with valley switching reduces switching losses. Modulation of switching frequency and primary current peak amplitude (FM and AM) keeps the conversion efficiency high across the entire load and line ranges.
The controllers have a maximum switching frequency of 100 kHz and always maintain control of the peak-primary current in the transformer. Protection features help keep primary and secondary component stresses in check. The UCC28710 allow the cable compensation to be programmed. The UCC28711, UCC28712 and UCC28713 devices allow remote temperature sensing using a negative temperature coefficient (NTC) resistor while providing fixed cable-compensation levels. |
| Power Management (PMIC) | 2 | Active | ||
UCC28722Low-Cost CVCC Flyback controller With primary-side regulation for bipolar Power Device | Integrated Circuits (ICs) | 2 | Active | The UCC28722 flyback power supply controller provides isolated-output constant-voltage (CV) and constant-current (CC) output regulation without the use of an optical coupler. The device processes information from the primary power switch and an auxiliary flyback winding for precise control of output voltage and current.
Dynamically-controlled operating states and a tailored modulation profile support high-efficiency operation at all load levels without sacrificing output transient response.
Control algorithms in the UCC28722 device allow operating efficiencies to meet or exceed applicable standards. The output drive interfaces to a bipolar transistor power switch, enabling lower-cost converter design. Discontinuous conduction mode (DCM) with valley switching reduces switching losses, while modulation of switching frequency and primary current peak amplitude (FM and AM) keeps the conversion efficiency high across the entire load and line ranges.
The controller has a maximum switching frequency of 80 kHz and always maintains control of the peak-primary current in the transformer. Output overvoltage and overcurrent as well as input undervoltage protection features help keep primary and secondary component stresses in check. The UCC28722 also allows compensation for voltage drop in the cable to be programmed with an external resistor.
The UCC28722 flyback power supply controller provides isolated-output constant-voltage (CV) and constant-current (CC) output regulation without the use of an optical coupler. The device processes information from the primary power switch and an auxiliary flyback winding for precise control of output voltage and current.
Dynamically-controlled operating states and a tailored modulation profile support high-efficiency operation at all load levels without sacrificing output transient response.
Control algorithms in the UCC28722 device allow operating efficiencies to meet or exceed applicable standards. The output drive interfaces to a bipolar transistor power switch, enabling lower-cost converter design. Discontinuous conduction mode (DCM) with valley switching reduces switching losses, while modulation of switching frequency and primary current peak amplitude (FM and AM) keeps the conversion efficiency high across the entire load and line ranges.
The controller has a maximum switching frequency of 80 kHz and always maintains control of the peak-primary current in the transformer. Output overvoltage and overcurrent as well as input undervoltage protection features help keep primary and secondary component stresses in check. The UCC28722 also allows compensation for voltage drop in the cable to be programmed with an external resistor. |
| Power Management (PMIC) | 2 | Active | ||
UCC28740Constant-Voltage, Constant-Current (CVCC) Flyback controller with Secondary Side Regulation (SSR) | DC/DC & AC/DC (Off-Line) SMPS Evaluation Boards | 2 | Active | The UCC28740 isolated-flyback power-supply controller provides Constant-Voltage (CV) using an optical coupler to improve transient response to large-load steps. Constant-Current (CC) regulation is accomplished through Primary-Side Regulation (PSR) techniques. This device processes information from opto-coupled feedback and an auxiliary flyback winding for precise high-performance control of output voltage and current.
An internal 700-V startup switch, dynamically controlled operating states, and a tailored modulation profile support ultra-low standby power without sacrificing startup time or output transient response.
Control algorithms in the UCC28740 allow operating efficiencies to meet or exceed applicable standards. The drive output interfaces to a MOSFET power switch. Discontinuous conduction mode (DCM) with valley-switching reduces switching losses. Modulation of switching frequency and primary current-peak amplitude (FM and AM) keeps the conversion efficiency high across the entire load and line ranges.
The controller has a maximum switching frequency of 100 kHz and always maintains control of the peak-primary current in the transformer. Protection features keep primary and secondary component stresses in check. A minimum switching frequency of 170 Hz facilitates the achievement of less than 10-mW no-load power.
The UCC28740 isolated-flyback power-supply controller provides Constant-Voltage (CV) using an optical coupler to improve transient response to large-load steps. Constant-Current (CC) regulation is accomplished through Primary-Side Regulation (PSR) techniques. This device processes information from opto-coupled feedback and an auxiliary flyback winding for precise high-performance control of output voltage and current.
An internal 700-V startup switch, dynamically controlled operating states, and a tailored modulation profile support ultra-low standby power without sacrificing startup time or output transient response.
Control algorithms in the UCC28740 allow operating efficiencies to meet or exceed applicable standards. The drive output interfaces to a MOSFET power switch. Discontinuous conduction mode (DCM) with valley-switching reduces switching losses. Modulation of switching frequency and primary current-peak amplitude (FM and AM) keeps the conversion efficiency high across the entire load and line ranges.
The controller has a maximum switching frequency of 100 kHz and always maintains control of the peak-primary current in the transformer. Protection features keep primary and secondary component stresses in check. A minimum switching frequency of 170 Hz facilitates the achievement of less than 10-mW no-load power. |