| DC DC Switching Controllers | 1 | Obsolete | |
| AC DC Converters, Offline Switches | 2 | Obsolete | |
| Power Supply Controllers, Monitors | 2 | Obsolete | |
| Voltage Regulators - Linear, Low Drop Out (LDO) Regulators | 6 | Active | |
UC285132V, 1A , 0.5MHz off-line PWM controller , -40C to 85C | Power Management (PMIC) | 1 | Active | The UC1851 family of PWM controllers are optimized for off-line primary side control. These devices include a high current totem pole output stage and a toggle flip-flop for absolute 50% duty cycle limiting. In all other respects this line of controllers is pin for pin compatible with the UC1841 series. Inclusion of all major housekeeping functions in these high performance controllers makes them ideal for use in cost sensitive applications.
Important features of these controllers include low current start-up, linear feed-forward for constant volt-second operation, and compatibility with both voltage or current mode control. In addition, these devices include a programmable start threshold, as well as programmable over-voltage, under-voltage, and over current fault thresholds. The fault latch on these devices can be configured for automatic restart, or latched off response to a fault.
These devices are packaged in 18-pin plastic or ceramic dual-in-line packages, or for surface mount applications, a 20 Pin PLCC. The UC1851 is characterized for -55°C to +125°C operation while the UC2851 and UC3851 are designed for -40°C to +85°C and 0°C to +70°C, respectively.
The UC1851 family of PWM controllers are optimized for off-line primary side control. These devices include a high current totem pole output stage and a toggle flip-flop for absolute 50% duty cycle limiting. In all other respects this line of controllers is pin for pin compatible with the UC1841 series. Inclusion of all major housekeeping functions in these high performance controllers makes them ideal for use in cost sensitive applications.
Important features of these controllers include low current start-up, linear feed-forward for constant volt-second operation, and compatibility with both voltage or current mode control. In addition, these devices include a programmable start threshold, as well as programmable over-voltage, under-voltage, and over current fault thresholds. The fault latch on these devices can be configured for automatic restart, or latched off response to a fault.
These devices are packaged in 18-pin plastic or ceramic dual-in-line packages, or for surface mount applications, a 20 Pin PLCC. The UC1851 is characterized for -55°C to +125°C operation while the UC2851 and UC3851 are designed for -40°C to +85°C and 0°C to +70°C, respectively. |
UC2852Bipolar transition mode PFC controller, –40°C to 85°C | PFC (Power Factor Correction) | 2 | LTB | The UC1852 provides a low-cost solution to active power-factor correction (PFC) for systems that would otherwise draw high peak current pulses from AC power lines. This circuit implements zero-current switched boost conversion, producing sinusoidal input currents with a minimum of external components, while keeping peak current substantially below that of fully-discontinuous converters.
The UC1852 provides controlled switch on-time to regulate the output bulk DC voltage, an off-time defined by the boost inductor, and a zero-current sensing circuit to reactivate the switch cycle. Even though switching frequency varies with both load and instantaneous line voltage, it can be maintained within a reasonable range to minimize noise generation.
While allowing higher peak switch currents than continuous PFCs such as the UC1854, this device offers less external circuitry and smaller inductors, yet better performance and easier line-noise filtering than discontinuous current PFCs with no sacrifice in complexity or cost. The ability to obtain a power factor in excess of 0.99 makes the UC1852 an optimum choice for low-cost applications in the 50 to 500 watt power range. Protection features of these devices include under-voltage lockout, output clamping, peak-current limiting, and maximum-frequency clamping.
The UC1852 family is available in 8-pin plastic and ceramic dual in-line packages, and in the 8-pin small outline IC package (SOIC). The UC1852 is specified for operation from -55°C to +125°C, the UC2852 is specified for operation from -40°C to +85°C, and the UC3852 is specified for operation from 0°C to +70°C.
The UC1852 provides a low-cost solution to active power-factor correction (PFC) for systems that would otherwise draw high peak current pulses from AC power lines. This circuit implements zero-current switched boost conversion, producing sinusoidal input currents with a minimum of external components, while keeping peak current substantially below that of fully-discontinuous converters.
The UC1852 provides controlled switch on-time to regulate the output bulk DC voltage, an off-time defined by the boost inductor, and a zero-current sensing circuit to reactivate the switch cycle. Even though switching frequency varies with both load and instantaneous line voltage, it can be maintained within a reasonable range to minimize noise generation.
While allowing higher peak switch currents than continuous PFCs such as the UC1854, this device offers less external circuitry and smaller inductors, yet better performance and easier line-noise filtering than discontinuous current PFCs with no sacrifice in complexity or cost. The ability to obtain a power factor in excess of 0.99 makes the UC1852 an optimum choice for low-cost applications in the 50 to 500 watt power range. Protection features of these devices include under-voltage lockout, output clamping, peak-current limiting, and maximum-frequency clamping.
The UC1852 family is available in 8-pin plastic and ceramic dual in-line packages, and in the 8-pin small outline IC package (SOIC). The UC1852 is specified for operation from -55°C to +125°C, the UC2852 is specified for operation from -40°C to +85°C, and the UC3852 is specified for operation from 0°C to +70°C. |
UC2853A63kHz bipolar continuous conduction mode (CCM) PFC controller, –40°C to 105°C | Integrated Circuits (ICs) | 3 | LTB | The UC2853A provides simple, yet high performance active power factor correction. Using the same control technique as the UC1854, this 8-pin device exploits a simplified architecture and an internal oscillator to minimize external component count. The UC2853A incorporates a precision multiplier/squarer/divider circuit, voltage and current loop error amplifiers, and a precision voltage reference to implement average current mode control with RMS line voltage compensation. This control technique maintains constant loop gain with changes in input voltage, which minimizes input line current distortion over the worldwide input voltage range.
The internal 63kHz oscillator includes an external clock input, allowing synchronization to downstream converters. Additionally, the device features an overvoltage protection comparator, a clamped MOSFET gate driver which self-biases low during undervoltage lockout, and low startup and supply current.
The UC2853A is identical to the UC2853 except the internal oscillator frequency has been reduced from 75kHz to 63kHz. The switching frequency is lowered in order to keep the second harmonic of the switching frequency below a 150kHz. For EMI specifications at 150kHz this makes it easier for a design to meet system requirements.
These devices are available in 8-pin PDIP (P) and SOIC (D) packages. The UC2853A is specified for operation from –40°C to 105°C.
The UC2853A provides simple, yet high performance active power factor correction. Using the same control technique as the UC1854, this 8-pin device exploits a simplified architecture and an internal oscillator to minimize external component count. The UC2853A incorporates a precision multiplier/squarer/divider circuit, voltage and current loop error amplifiers, and a precision voltage reference to implement average current mode control with RMS line voltage compensation. This control technique maintains constant loop gain with changes in input voltage, which minimizes input line current distortion over the worldwide input voltage range.
The internal 63kHz oscillator includes an external clock input, allowing synchronization to downstream converters. Additionally, the device features an overvoltage protection comparator, a clamped MOSFET gate driver which self-biases low during undervoltage lockout, and low startup and supply current.
The UC2853A is identical to the UC2853 except the internal oscillator frequency has been reduced from 75kHz to 63kHz. The switching frequency is lowered in order to keep the second harmonic of the switching frequency below a 150kHz. For EMI specifications at 150kHz this makes it easier for a design to meet system requirements.
These devices are available in 8-pin PDIP (P) and SOIC (D) packages. The UC2853A is specified for operation from –40°C to 105°C. |
UC2854B-EPEnhanced bipolar CCM PFC controller with 10.5V/10V UVLO for 50Hz-400Hz line freq., –40°C to 85°C | Integrated Circuits (ICs) | 12 | Active | The UC3854A/B products are pin compatible enhanced versions of the UC3854. Like the UC3854, these products provide all of the functions necessary for active power factor corrected preregulators. The controller achieves near unity power factor by shaping the ac input line current waveform to correspond to the ac input line voltage. To do this the UC3854A/B uses average current mode control. Average current mode control maintains stable, low distortion sinusoidal line current without the need for slope compensation, unlike peak current mode control.
A 1%, 7.5-V reference, fixed frequency oscillator, PWM, voltage amplifierwith soft-start, line voltage feedforward (VRMSsquarer), input supply voltage clamp, and over current comparator round out the lilst of feataures.
Available in the 16-pin N (PDIP), DW (SOIC Wide), and J (CDIP) and 20-pin Q (PLCC) package. See Ordering Information table for availability by temperature range.
The UC3854A/B products improve upon the UC3854 by offering a wide bandwidth, low offset current amplifier, a faster responding and improved accuracy enable comparator, a VREF GOOD comparator, UVLO threshold options (16 V/10 V for offline, 10.5 V/10 V for startup from an auxiliary 12-V regulator), lower startup supply current, and an enhanced multiply/divide circuit. New features like the amplifier output clamps, improved amplifier current sinking capability, and low offset VAC pin reduce the external component count while improving performance. Improved common mode input range of the multiplier output/current amplifier input allow the designer greater flexibility in choosing amethod for current sensing. Unlike its predecessor, RSETcontrols only oscillator charging current and has no effect on clamping the maximum multiplier output current. This current is now clamped to a maximum of 2 × IACat all times which simplifies the design process and provides foldback power limiting during brownout and extreme low line conditions.
The UC3854A/B products are pin compatible enhanced versions of the UC3854. Like the UC3854, these products provide all of the functions necessary for active power factor corrected preregulators. The controller achieves near unity power factor by shaping the ac input line current waveform to correspond to the ac input line voltage. To do this the UC3854A/B uses average current mode control. Average current mode control maintains stable, low distortion sinusoidal line current without the need for slope compensation, unlike peak current mode control.
A 1%, 7.5-V reference, fixed frequency oscillator, PWM, voltage amplifierwith soft-start, line voltage feedforward (VRMSsquarer), input supply voltage clamp, and over current comparator round out the lilst of feataures.
Available in the 16-pin N (PDIP), DW (SOIC Wide), and J (CDIP) and 20-pin Q (PLCC) package. See Ordering Information table for availability by temperature range.
The UC3854A/B products improve upon the UC3854 by offering a wide bandwidth, low offset current amplifier, a faster responding and improved accuracy enable comparator, a VREF GOOD comparator, UVLO threshold options (16 V/10 V for offline, 10.5 V/10 V for startup from an auxiliary 12-V regulator), lower startup supply current, and an enhanced multiply/divide circuit. New features like the amplifier output clamps, improved amplifier current sinking capability, and low offset VAC pin reduce the external component count while improving performance. Improved common mode input range of the multiplier output/current amplifier input allow the designer greater flexibility in choosing amethod for current sensing. Unlike its predecessor, RSETcontrols only oscillator charging current and has no effect on clamping the maximum multiplier output current. This current is now clamped to a maximum of 2 × IACat all times which simplifies the design process and provides foldback power limiting during brownout and extreme low line conditions. |
UC2855BBipolar CCM PFC controller with 10.5V/10V UVLO and zero voltage transition, –40°C to 85°C | Power Management (PMIC) | 3 | Active | The UC3855A/B provides all the control features necessary for high power, high frequency PFC boost converters. The average current mode control method allows for stable, low distortion AC line current programming without the need for slope compensation. In addition, the UC3855 utilizes an active snubbing or ZVT (Zero Voltage Transition technique) to dramatically reduce diode recovery and MOSFET turn-on losses, resulting in lower EMI emissions and higher efficiency. Boost converter switching frequencies up to 500kHz are now realizable, requiring only an additional small MOSFET, diode, and inductor to resonantly soft switch the boost diode and switch. Average current sensing can be employed using a simple resistive shunt or a current sense transformer. Using the current sense transformer method, the internal current synthesizer circuit buffers the inductor current during the switch on-time, and reconstructs the inductor current during the switch off-time. Improved signal to noise ratio and negligible current sensing losses make this an attractive solution for higher power applications.
The UC3855A/B also features a single quadrant multiplier, squarer, and divider circuit which provides the programming signal for the current loop. The internal multiplier current limit reduces output power during low line conditions. An overvoltage protection circuit disables both controller outputs in the event of a boost output OV condition.
Low startup supply current, UVLO with hysteresis, a 1% 7.5V reference, voltage amplifier with softstart, input supply voltage clamp, enable comparator, and overcurrent comparator complete the list of features. Available packages include: 20 pin N, DW, Q, J, and L.
The UC3855A/B provides all the control features necessary for high power, high frequency PFC boost converters. The average current mode control method allows for stable, low distortion AC line current programming without the need for slope compensation. In addition, the UC3855 utilizes an active snubbing or ZVT (Zero Voltage Transition technique) to dramatically reduce diode recovery and MOSFET turn-on losses, resulting in lower EMI emissions and higher efficiency. Boost converter switching frequencies up to 500kHz are now realizable, requiring only an additional small MOSFET, diode, and inductor to resonantly soft switch the boost diode and switch. Average current sensing can be employed using a simple resistive shunt or a current sense transformer. Using the current sense transformer method, the internal current synthesizer circuit buffers the inductor current during the switch on-time, and reconstructs the inductor current during the switch off-time. Improved signal to noise ratio and negligible current sensing losses make this an attractive solution for higher power applications.
The UC3855A/B also features a single quadrant multiplier, squarer, and divider circuit which provides the programming signal for the current loop. The internal multiplier current limit reduces output power during low line conditions. An overvoltage protection circuit disables both controller outputs in the event of a boost output OV condition.
Low startup supply current, UVLO with hysteresis, a 1% 7.5V reference, voltage amplifier with softstart, input supply voltage clamp, enable comparator, and overcurrent comparator complete the list of features. Available packages include: 20 pin N, DW, Q, J, and L. |
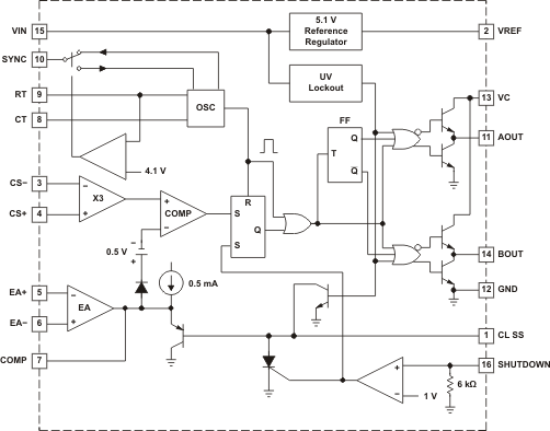
UC2856Q40V, 1.5A current mode 1MHz PWM controller , -40C to 125C | DC DC Switching Controllers | 5 | Active | The UC3856 is a high performance version of the popular UC3846 series of current mode controllers, and is intended for both design upgrades and new applications where speed and accuracy are important. All input to output delays have been minimized, and the current sense output is slew rate limited to reduce noise sensitivity. Fast 1.5A peak output stages have been added to allow rapid switching of power FETs.
A low impedance TTL compatible sync output has been implemented with a tri-state function when used as a sync input.
Internal chip grounding has been improved to minimize internal \x93noise\x94 caused when driving large capacitive loads. This, in conjunction with the improved differential current sense amplifier results in enhanced noise immunity.
Other features include a trimmed oscillator current (8%) for accurate frequency and dead time control; a 1V, 5% shutdown threshold; and 4kV minimum ESD protection on all pins.
The UC3856 is a high performance version of the popular UC3846 series of current mode controllers, and is intended for both design upgrades and new applications where speed and accuracy are important. All input to output delays have been minimized, and the current sense output is slew rate limited to reduce noise sensitivity. Fast 1.5A peak output stages have been added to allow rapid switching of power FETs.
A low impedance TTL compatible sync output has been implemented with a tri-state function when used as a sync input.
Internal chip grounding has been improved to minimize internal \x93noise\x94 caused when driving large capacitive loads. This, in conjunction with the improved differential current sense amplifier results in enhanced noise immunity.
Other features include a trimmed oscillator current (8%) for accurate frequency and dead time control; a 1V, 5% shutdown threshold; and 4kV minimum ESD protection on all pins. |