UC2834MHigh Efficiency Linear Regulator | Voltage Regulators - Linear, Low Drop Out (LDO) Regulators | 1 | Active | The UC1834 family of integrated circuits is optimized for the design of low input-output differential linear regulators. A high gain amplifier and 200mA sink or source drive outputs facilitate high output current designs which use an external pass device. With both positive and negative precision references, either polarity of regulator can be implemented. A current sense amplifier with a low, adjustable, threshold can be used to sense and limit currents in either the positive or negative supply lines.
In addition, this series of parts has a fault monitoring circuit which senses both under and over-voltage fault conditions. After a user defined delay for transient rejection, this circuitry provides a fault alert output for either fault condition. In the over-voltage case, a 100mA crowbar output is activated. An over-voltage latch will maintain the crowbar output and can be used to shutdown the driver outputs. System control to the device can be accommodated at a single input which will act as both a supply reset and remote shutdown terminal. These die are protected against excessive power dissipation by an internal thermal shutdown function.
The UC1834 family of integrated circuits is optimized for the design of low input-output differential linear regulators. A high gain amplifier and 200mA sink or source drive outputs facilitate high output current designs which use an external pass device. With both positive and negative precision references, either polarity of regulator can be implemented. A current sense amplifier with a low, adjustable, threshold can be used to sense and limit currents in either the positive or negative supply lines.
In addition, this series of parts has a fault monitoring circuit which senses both under and over-voltage fault conditions. After a user defined delay for transient rejection, this circuitry provides a fault alert output for either fault condition. In the over-voltage case, a 100mA crowbar output is activated. An over-voltage latch will maintain the crowbar output and can be used to shutdown the driver outputs. System control to the device can be accommodated at a single input which will act as both a supply reset and remote shutdown terminal. These die are protected against excessive power dissipation by an internal thermal shutdown function. |
UC283536-V, linear voltage regulator controller | Voltage Regulators - Linear Regulator Controllers | 2 | Active | The UC1835/6 families of linear controllers are optimized for the design of low cost, low dropout, linear regulators. Using an external pass element, dropout voltages of less than 0.5V are readily obtained. These devices contain a high gain error amplifier, a 250mA output driver, and a precision reference. In addition, current sense with fold-back provides for a 2.5A peak output current dropping to less than 0.5A at short circuit.
These devices are available in fixed, 5V, (UC1835), or adjustable, (UC1836), versions. In the fixed 5 volt version, the only external parts required are an external pass element, an output capacitor, and a compensation capacitor. On the adjustable version the output voltage can be set anywhere from 2.5V to 35V with two external resistors.
Additional features of these devices include under-voltage lockout for predictable start-up, thermal shutdown and short circuit current limiting to protect the driver device. On the fixed voltage version, a reverse voltage comparator minimizes reverse load current in the event of a negative input to output differential.
The UC1835/6 families of linear controllers are optimized for the design of low cost, low dropout, linear regulators. Using an external pass element, dropout voltages of less than 0.5V are readily obtained. These devices contain a high gain error amplifier, a 250mA output driver, and a precision reference. In addition, current sense with fold-back provides for a 2.5A peak output current dropping to less than 0.5A at short circuit.
These devices are available in fixed, 5V, (UC1835), or adjustable, (UC1836), versions. In the fixed 5 volt version, the only external parts required are an external pass element, an output capacitor, and a compensation capacitor. On the adjustable version the output voltage can be set anywhere from 2.5V to 35V with two external resistors.
Additional features of these devices include under-voltage lockout for predictable start-up, thermal shutdown and short circuit current limiting to protect the driver device. On the fixed voltage version, a reverse voltage comparator minimizes reverse load current in the event of a negative input to output differential. |
| Power Management (PMIC) | 5 | Active | |
| Integrated Circuits (ICs) | 1 | Obsolete | |
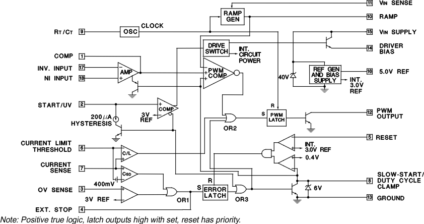
UC284132-V, 1-A , 0.5MHz off-line PWM controller , -20C to 85C | Power Management (PMIC) | 2 | Active | The UC1841 family of PWM controllers has been designed to increase the level of versatility while retaining all of the performance features of the earlier UC1840 devices. While still optimized for highly-efficient boot-strapped primary-side operation in forward or flyback power converters, the UC1841 is equally adept in implementing both low and high voltage input DC to DC converters. Important performance features include a low-current starting circuit, linear feed-forward for constant volt-second operation, and compatibility with either voltage or current mode topologies.
In addition to start-up and normal regulating PWM functions, these devices include built in protection from over-voltage, under-voltage, and over-current fault conditions with the option for either latch-off or automatic restart.
While pin compatible with the UC1840 in all respects except that the polarity of the External Stop has been reversed, the UC1841 offers the following improvements:
1. Fault latch reset is accomplished with slow start discharge rather than recycling the input voltage to the chip.
2. The External Stop input can be used for a fault delay to resist shutdown from short duration transients.
3. The duty-cycle clamping function has been characterized and specified.
The UC1841 is characterized for -55°C to +125°C operation while the UC2841 and UC3841 are designed for -25°C to +85°C and 0°to +70°C, respectively.
The UC1841 family of PWM controllers has been designed to increase the level of versatility while retaining all of the performance features of the earlier UC1840 devices. While still optimized for highly-efficient boot-strapped primary-side operation in forward or flyback power converters, the UC1841 is equally adept in implementing both low and high voltage input DC to DC converters. Important performance features include a low-current starting circuit, linear feed-forward for constant volt-second operation, and compatibility with either voltage or current mode topologies.
In addition to start-up and normal regulating PWM functions, these devices include built in protection from over-voltage, under-voltage, and over-current fault conditions with the option for either latch-off or automatic restart.
While pin compatible with the UC1840 in all respects except that the polarity of the External Stop has been reversed, the UC1841 offers the following improvements:
1. Fault latch reset is accomplished with slow start discharge rather than recycling the input voltage to the chip.
2. The External Stop input can be used for a fault delay to resist shutdown from short duration transients.
3. The duty-cycle clamping function has been characterized and specified.
The UC1841 is characterized for -55°C to +125°C operation while the UC2841 and UC3841 are designed for -25°C to +85°C and 0°to +70°C, respectively. |
UC2842AQ30-V, 1-A, 500KHz current mode PWM controller with 16V/10V UVLO 100% duty cycle, -40C to 85C | PMIC | 24 | Active | The UCx84x series of control integrated circuits provide the features that are necessary to implement off-line or DC-to-DC fixed-frequency current-mode control schemes, with a minimum number of external components. The internally implemented circuits include an undervoltage lockout (UVLO), featuring a start-up current of less than 1mA, and a precision reference trimmed for accuracy at the error amplifier input. Other internal circuits include logic to provide latched operation, a pulse-width modulation (PWM) comparator that also provides current-limit control, and a totem-pole output stage that is designed to source or sink high-peak current. The output stage, designed for driving N-channel MOSFETs, is low when the output stage is in the off state.
The UCx84x family offers a variety of package options, temperature range options, choice of maximum duty cycle, and choice of turnon and turnoff thresholds and hysteresis ranges. Devices with higher turnon or turnoff hysteresis are good choices for off-line power supplies, while the devices with a narrower hysteresis range are designed for DC-DC applications. The UC184x devices are specified for operation from –55°C to 125°C, the UC284x series is specified for operation from –40°C to 85°C, and the UC384x series is specified for operation from 0°C to 70°C.
The UCx84x series of control integrated circuits provide the features that are necessary to implement off-line or DC-to-DC fixed-frequency current-mode control schemes, with a minimum number of external components. The internally implemented circuits include an undervoltage lockout (UVLO), featuring a start-up current of less than 1mA, and a precision reference trimmed for accuracy at the error amplifier input. Other internal circuits include logic to provide latched operation, a pulse-width modulation (PWM) comparator that also provides current-limit control, and a totem-pole output stage that is designed to source or sink high-peak current. The output stage, designed for driving N-channel MOSFETs, is low when the output stage is in the off state.
The UCx84x family offers a variety of package options, temperature range options, choice of maximum duty cycle, and choice of turnon and turnoff thresholds and hysteresis ranges. Devices with higher turnon or turnoff hysteresis are good choices for off-line power supplies, while the devices with a narrower hysteresis range are designed for DC-DC applications. The UC184x devices are specified for operation from –55°C to 125°C, the UC284x series is specified for operation from –40°C to 85°C, and the UC384x series is specified for operation from 0°C to 70°C. |
UC2843A-Q130-V, 1-A, 500KHz current mode PWM controller with 8.4V/7.6V UVLO 100% duty cycle 40°C to 85°C | PMIC | 17 | Active | The UC2842A/3A/4A/5A family of control ICs is a pin for pin compatible improved version of the UC2842/3/4/5 family. Providing the necessary features to control current mode switched mode power supplies, this family has the following improved features. Start up current is designed to be less than 0.5mA. Oscillator discharge is trimmed to 8.3mA. During under voltage lockout, the output stage can sink at least 10mA at less than 1.2V for VCC over 5V.
The difference between members of this family are shown in the table below.
The UC2842A/3A/4A/5A family of control ICs is a pin for pin compatible improved version of the UC2842/3/4/5 family. Providing the necessary features to control current mode switched mode power supplies, this family has the following improved features. Start up current is designed to be less than 0.5mA. Oscillator discharge is trimmed to 8.3mA. During under voltage lockout, the output stage can sink at least 10mA at less than 1.2V for VCC over 5V.
The difference between members of this family are shown in the table below. |
UC2844A30-V, 1A, 500KHz current mode PWM controller with 16V/10V UVLO 50% duty cycle, 40°C to 85°C | DC DC Switching Controllers | 17 | Active | The UCx84xA family of control devices is a pin-for-pin compatible improved version of the UCx84x family. Providing the necessary features to control current-mode or switched-mode power supplies, this family of devices has many improved features: startup current is less than 0.5mA, oscillator discharge is trimmed to 8.3mA, and during UVLO, the output stage can sink at least 10mA at less than 1.2V for VCC over 5V.
The UCx84xA family of control devices is a pin-for-pin compatible improved version of the UCx84x family. Providing the necessary features to control current-mode or switched-mode power supplies, this family of devices has many improved features: startup current is less than 0.5mA, oscillator discharge is trimmed to 8.3mA, and during UVLO, the output stage can sink at least 10mA at less than 1.2V for VCC over 5V. |
UC2845AQAutomotive single ended 500KHz current mode PWM controller with 8.5V/7.9V UVLO 50% duty cycle | Voltage Regulators - DC DC Switching Controllers | 15 | Active | The UC2842A/3A/4A/5A family of control ICs is a pin for pin compatible improved version of the UC2842/3/4/5 family. Providing the necessary features to control current mode switched mode power supplies, this family has the following improved features. Start up current is designed to be less than 0.5mA. Oscillator discharge is trimmed to 8.3mA. During under voltage lockout, the output stage can sink at least 10mA at less than 1.2V for VCC over 5V.
The difference between members of this family are shown in the table below.
The UC2842A/3A/4A/5A family of control ICs is a pin for pin compatible improved version of the UC2842/3/4/5 family. Providing the necessary features to control current mode switched mode power supplies, this family has the following improved features. Start up current is designed to be less than 0.5mA. Oscillator discharge is trimmed to 8.3mA. During under voltage lockout, the output stage can sink at least 10mA at less than 1.2V for VCC over 5V.
The difference between members of this family are shown in the table below. |
| DC DC Switching Controllers | 5 | Active | |