T
Texas Instruments
| Series | Category | # Parts | Status | Description |
|---|---|---|---|---|
| Part | Spec A | Spec B | Spec C | Spec D | Description |
|---|---|---|---|---|---|
| Series | Category | # Parts | Status | Description |
|---|---|---|---|---|
| Part | Spec A | Spec B | Spec C | Spec D | Description |
|---|---|---|---|---|---|
| Part | Category | Description |
|---|---|---|
Texas Instruments | Integrated Circuits (ICs) | BUS DRIVER, BCT/FBT SERIES |
Texas Instruments | Integrated Circuits (ICs) | 12BIT 3.3V~3.6V 210MHZ PARALLEL VQFN-48-EP(7X7) ANALOG TO DIGITAL CONVERTERS (ADC) ROHS |
Texas Instruments | Integrated Circuits (ICs) | TMX320DRE311 179PIN UBGA 200MHZ |
Texas Instruments TPS61040DRVTG4Unknown | Integrated Circuits (ICs) | IC LED DRV RGLTR PWM 350MA 6WSON |
Texas Instruments LP3876ET-2.5Obsolete | Integrated Circuits (ICs) | IC REG LINEAR 2.5V 3A TO220-5 |
Texas Instruments LMS1585ACSX-ADJObsolete | Integrated Circuits (ICs) | IC REG LIN POS ADJ 5A DDPAK |
Texas Instruments INA111APG4Obsolete | Integrated Circuits (ICs) | IC INST AMP 1 CIRCUIT 8DIP |
Texas Instruments | Integrated Circuits (ICs) | AUTOMOTIVE, QUAD 36V 1.2MHZ OPERATIONAL AMPLIFIER |
Texas Instruments OPA340NA/3KG4Unknown | Integrated Circuits (ICs) | IC OPAMP GP 1 CIRCUIT SOT23-5 |
Texas Instruments PT5112AObsolete | Power Supplies - Board Mount | DC DC CONVERTER 8V 8W |
| Series | Category | # Parts | Status | Description |
|---|---|---|---|---|
TPS629023-V to 17-V, 2-A high-efficiency low-IQ buck converter in 1.5-mm × 2-mm QFN package | Development Boards, Kits, Programmers | 1 | Active | The TPS62902 is a highly-efficient, small, and flexible synchronous step-down DC-DC converter that is easy to use. A selectable switching frequency of 2.5 MHz or 1.0 MHz allows the use of small inductors and provides fast transient response. The device supports high V OUT accuracy of ± 1% with DCS-Control topology. The wide input voltage range of 3-V to 17-V supports a variety of nominal inputs, like 12-V supply rails, single-cell or multi-cell Li-Ion, and 5-V or 3.3-V rails.
The TPS62902 can automatically enter power save mode (if auto PFM/PWM is selected) at light loads to maintain high efficiency. Additionally, to provide high efficiency at very small loads, the device has a low typical quiescent current of 4 µA. AEE, if enabled, provides high efficiency across V IN, V OUT, and load current. The device includes a S-CONF/MODE input to set the internal/external divider, switching frequency, output voltage discharge, and automatic power save mode or forced PWM operation.
The device is available in small 9-pin VQFN package measuring 1.50 mm × 2.00 mm with 0.5-mm pitch.
The TPS62902 is a highly-efficient, small, and flexible synchronous step-down DC-DC converter that is easy to use. A selectable switching frequency of 2.5 MHz or 1.0 MHz allows the use of small inductors and provides fast transient response. The device supports high V OUT accuracy of ± 1% with DCS-Control topology. The wide input voltage range of 3-V to 17-V supports a variety of nominal inputs, like 12-V supply rails, single-cell or multi-cell Li-Ion, and 5-V or 3.3-V rails.
The TPS62902 can automatically enter power save mode (if auto PFM/PWM is selected) at light loads to maintain high efficiency. Additionally, to provide high efficiency at very small loads, the device has a low typical quiescent current of 4 µA. AEE, if enabled, provides high efficiency across V IN, V OUT, and load current. The device includes a S-CONF/MODE input to set the internal/external divider, switching frequency, output voltage discharge, and automatic power save mode or forced PWM operation.
The device is available in small 9-pin VQFN package measuring 1.50 mm × 2.00 mm with 0.5-mm pitch. |
TPS62903-Q1Automotive, 3-V to 18-V, 3-A low-IQ synchronous buck converter with 165°C junction temperature | Integrated Circuits (ICs) | 2 | Active | The TPS62903-Q1 is a highly efficient, small, and flexible synchronous step-down DC/DC converter that is easy to use. A selectable switching frequency of 2.5 MHz or 1.0 MHz allows the use of small inductors and provides fast transient response. The device supports high V OUT accuracy of ± 1.5% across the entire operating temperature range and enhanced load transient performance with the DCS-Control topology. The wide 3-V to 18-V input voltage range supports a variety of nominal inputs, like 12-V supply rails, single-cell or multi-cell Li-Ion, and 5-V or 3.3-V rails.
The TPS62903-Q1 can automatically enter power save mode (if auto PFM or PWM is selected) at light loads to maintain high efficiency. Additionally, to provide high efficiency at very small loads, the device has a low typical quiescent current of 4 µA. AEE, if enabled, provides high efficiency across V IN, V OUT, and load current. The device includes a MODE/Smart-CONF input to set the internal and external divider, switching frequency, output voltage discharge, and automatic power save mode or forced PWM operation.
The TPS62903-Q1 is a highly efficient, small, and flexible synchronous step-down DC/DC converter that is easy to use. A selectable switching frequency of 2.5 MHz or 1.0 MHz allows the use of small inductors and provides fast transient response. The device supports high V OUT accuracy of ± 1.5% across the entire operating temperature range and enhanced load transient performance with the DCS-Control topology. The wide 3-V to 18-V input voltage range supports a variety of nominal inputs, like 12-V supply rails, single-cell or multi-cell Li-Ion, and 5-V or 3.3-V rails.
The TPS62903-Q1 can automatically enter power save mode (if auto PFM or PWM is selected) at light loads to maintain high efficiency. Additionally, to provide high efficiency at very small loads, the device has a low typical quiescent current of 4 µA. AEE, if enabled, provides high efficiency across V IN, V OUT, and load current. The device includes a MODE/Smart-CONF input to set the internal and external divider, switching frequency, output voltage discharge, and automatic power save mode or forced PWM operation. |
| Power Management (PMIC) | 2 | Active | ||
| Development Boards, Kits, Programmers | 1 | Active | ||
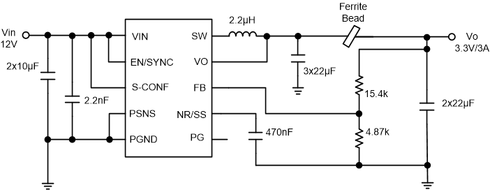
TPS6291617-VIN, 6-A low-noise low-ripple buck converter with integrated ferrite-bead filter&nb | Voltage Regulators - DC DC Switching Regulators | 1 | Active | The TPS6291x devices are a family of high-efficiency, low noise, and low ripple current mode synchronous buck converters. The devices are designed for noise sensitive applications that normally use an LDO for post regulation such as high-speed ADCs, clock and jitter cleaner, serializer, de-serializer, and radar applications.
To reduce the output voltage ripple, the device loop compensation is designed to operate with an optional second-stage ferrite bead L-C filter. Low-frequency noise levels, similar to a low-noise LDO, are further achieved by filtering the internal voltage reference with a capacitor connected to the NR/SS pin. Combined, these features allow for an output voltage ripple below 10µVRMS.
The device operates at a fixed switching frequency of 2.2MHz, 1.4MHz, or 1MHz, and can be synchronized to an external clock. An optional spread spectrum modulation scheme spreads the DC/DC switching frequency over a wider span, which lowers the mixing spurs.
The TPS6291x devices are a family of high-efficiency, low noise, and low ripple current mode synchronous buck converters. The devices are designed for noise sensitive applications that normally use an LDO for post regulation such as high-speed ADCs, clock and jitter cleaner, serializer, de-serializer, and radar applications.
To reduce the output voltage ripple, the device loop compensation is designed to operate with an optional second-stage ferrite bead L-C filter. Low-frequency noise levels, similar to a low-noise LDO, are further achieved by filtering the internal voltage reference with a capacitor connected to the NR/SS pin. Combined, these features allow for an output voltage ripple below 10µVRMS.
The device operates at a fixed switching frequency of 2.2MHz, 1.4MHz, or 1MHz, and can be synchronized to an external clock. An optional spread spectrum modulation scheme spreads the DC/DC switching frequency over a wider span, which lowers the mixing spurs. |
TPS629203-Q1Automotive 3-V to 17-V, 0.3-A, low-IQ, synchronous buck converter in SOT-583 package | Integrated Circuits (ICs) | 1 | Active | The automotive-qualified TPS6292xx -Q1 family of devices are highly efficient, small, and highly flexible synchronous step-down DC-DC converter s that are easy to use. A wide 3-V to 1 7-V input voltage range supports a wide variety of systems powered from either 12-V, 5-V, or 3.3-V supply rails, or single-cell or multi-cell Li-Ion batteries. The TPS629203-Q1 can be configured to run at either 2.5 MHz or 1 MHz in a forced PWM mode or a variable frequency (auto PFM) mode. In auto PFM mode, the device automatically transitions to power save mode at light loads to maintain high efficiency. The low 4-µA typical quiescent current also provides high efficiency down to the smallest loads. TI’s automatic efficiency enhancement (AEE) mode holds a high conversion efficiency through the whole operation range without the need of using different inductors by automatically adjusting the switching frequency based on input and output voltages. In addition to selecting the switching frequency behavior, the MODE/S-CONF input pin can also be used to select between different combinations of external and internal feedback dividers and enabling and disabling the output voltage discharge capability. In the internal feedback configuration, a resistor between the FB/VSET pin and GND can be used to select between 18 different output voltage options (see Table 8-2).
The automotive-qualified TPS6292xx -Q1 family of devices are highly efficient, small, and highly flexible synchronous step-down DC-DC converter s that are easy to use. A wide 3-V to 1 7-V input voltage range supports a wide variety of systems powered from either 12-V, 5-V, or 3.3-V supply rails, or single-cell or multi-cell Li-Ion batteries. The TPS629203-Q1 can be configured to run at either 2.5 MHz or 1 MHz in a forced PWM mode or a variable frequency (auto PFM) mode. In auto PFM mode, the device automatically transitions to power save mode at light loads to maintain high efficiency. The low 4-µA typical quiescent current also provides high efficiency down to the smallest loads. TI’s automatic efficiency enhancement (AEE) mode holds a high conversion efficiency through the whole operation range without the need of using different inductors by automatically adjusting the switching frequency based on input and output voltages. In addition to selecting the switching frequency behavior, the MODE/S-CONF input pin can also be used to select between different combinations of external and internal feedback dividers and enabling and disabling the output voltage discharge capability. In the internal feedback configuration, a resistor between the FB/VSET pin and GND can be used to select between 18 different output voltage options (see Table 8-2). |
TPS6292063-V to 17-V, 0.6-A, low-IQ, synchronous buck converter in SOT-583 package | Voltage Regulators - DC DC Switching Regulators | 1 | Active | The TPS6292xx family of devices are highly efficient, small, and highly flexible synchronous step-down DC-DC converter s that are easy to use. A wide 3-V to 1 7-V input voltage range supports a wide variety of systems powered from either 12-V, 5-V, or 3.3-V supply rails, or single-cell or multi-cell Li-Ion batteries. The TPS629206 can be configured to run at either 2.5 MHz or 1 MHz in a forced PWM mode or a variable frequency (auto PFM) mode. In auto PFM mode, the device automatically transitions to power save mode at light loads to maintain high efficiency. The low 4-µA typical quiescent current also provides high efficiency down to the smallest loads. TI’s automatic efficiency enhancement (AEE) mode holds a high conversion efficiency through the whole operation range without the need of using different inductors by automatically adjusting the switching frequency based on input and output voltages. In addition to selecting the switching frequency behavior, the MODE/S-CONF input pin can also be used to select between different combinations of external and internal feedback dividers and enabling and disabling the output voltage discharge capability. In the internal feedback configuration, a resistor between the FB/VSET pin and GND can be used to select between 18 different output voltage options (see Table 8-2).
The TPS6292xx family of devices are highly efficient, small, and highly flexible synchronous step-down DC-DC converter s that are easy to use. A wide 3-V to 1 7-V input voltage range supports a wide variety of systems powered from either 12-V, 5-V, or 3.3-V supply rails, or single-cell or multi-cell Li-Ion batteries. The TPS629206 can be configured to run at either 2.5 MHz or 1 MHz in a forced PWM mode or a variable frequency (auto PFM) mode. In auto PFM mode, the device automatically transitions to power save mode at light loads to maintain high efficiency. The low 4-µA typical quiescent current also provides high efficiency down to the smallest loads. TI’s automatic efficiency enhancement (AEE) mode holds a high conversion efficiency through the whole operation range without the need of using different inductors by automatically adjusting the switching frequency based on input and output voltages. In addition to selecting the switching frequency behavior, the MODE/S-CONF input pin can also be used to select between different combinations of external and internal feedback dividers and enabling and disabling the output voltage discharge capability. In the internal feedback configuration, a resistor between the FB/VSET pin and GND can be used to select between 18 different output voltage options (see Table 8-2). |
TPS629210-Q13-V to 17-V, 1-A, high-efficiency, synchronous buck converter with -55°C to 150°C temperature range | Power Management (PMIC) | 2 | Active | The TPS629210E device is a highly efficient, small, and highly flexible synchronous step-down DC-DC converter that easy to use. A wide 3-V to 1 7-V input voltage range supports a wide variety of systems powered from either 12-V, 5-V, or 3.3-V supply rails, or single-cell or multi-cell Li-Ion batteries. The TPS629210E can be configured to run at either 2.5 MHz or 1 MHz in a forced PWM mode or a variable frequency (auto PFM) mode. In auto PFM mode, the device automatically transitions to power save mode at light loads to maintain high efficiency. The low 4-µA typical quiescent current also provides high efficiency down to the smallest loads. TI’s automatic efficiency enhancement (AEE) mode holds a high conversion efficiency through the whole operation range without the need of using different inductors by automatically adjusting the switching frequency based on input and output voltages. In addition to selecting the switching frequency behavior, the MODE/S-CONF input pin can also be used to select between different combinations of external and internal feedback dividers and enabling and disabling the output voltage discharge capability. In the internal feedback configuration, a resistor between the FB/VSET pin and GND can be used to select between 18 different output voltage options (see Table 8-2).
The TPS629210E device is a highly efficient, small, and highly flexible synchronous step-down DC-DC converter that easy to use. A wide 3-V to 1 7-V input voltage range supports a wide variety of systems powered from either 12-V, 5-V, or 3.3-V supply rails, or single-cell or multi-cell Li-Ion batteries. The TPS629210E can be configured to run at either 2.5 MHz or 1 MHz in a forced PWM mode or a variable frequency (auto PFM) mode. In auto PFM mode, the device automatically transitions to power save mode at light loads to maintain high efficiency. The low 4-µA typical quiescent current also provides high efficiency down to the smallest loads. TI’s automatic efficiency enhancement (AEE) mode holds a high conversion efficiency through the whole operation range without the need of using different inductors by automatically adjusting the switching frequency based on input and output voltages. In addition to selecting the switching frequency behavior, the MODE/S-CONF input pin can also be used to select between different combinations of external and internal feedback dividers and enabling and disabling the output voltage discharge capability. In the internal feedback configuration, a resistor between the FB/VSET pin and GND can be used to select between 18 different output voltage options (see Table 8-2). |
TPS629211-Q1Automotive 3-V to 10-V, 1-A, high-efficiency, low-IQ, synchronous buck converter in SOT-583 package | Power Management (PMIC) | 2 | Active | Automotive 3-V to 10-V, 1-A, high-efficiency, low-IQ, synchronous buck converter in SOT-583 package |
TPS62933F3.8-V to 30-V, 3-A, 200-kHz to 2.2-MHz, synchronous buck converter with out-of-audio mode in SOT583 | Integrated Circuits (ICs) | 4 | Active | The TPS6293x is a high-efficiency, easy-to-use synchronous buck converter with a wide input voltage range of 3.8 V to 30 V, and supports up to 2-A (TPS62932) and 3-A (TPS62933 and TPS62933x) continuous output current and 0.8-V to 22-V output voltage.
The device employs fixed-frequency peak current control mode for fast transient response and good line and load regulation. The optimized internal loop compensation eliminates external compensation components.
The TPS62932, TPS62933, and TPS62933P operate in pulse frequency modulation for high light load efficiency. The TPS62933F operates in forced continuous current modulation which maintains lower output ripple during all load conditions. The TPS62933O operates in out of audio mode to avoid audible noise.
The ULQ (ultra-low quiescent) feature is beneficial for long battery lifetime. The switching frequency can be set by the configuration of the RT pin in the range of 200 kHz to 2.2 MHz, which can optimize system efficiency, solution size, and bandwidth. The soft-start time of the TPS62932, TPS62933, and TPS62933F can be adjusted by the external capacitor at the SS pin. The TPS62932, TPS62933, TPS62933P and TPS62933O are featured with frequency spread spectrum, which helps with lowering down EMI noise.
The TPS6293x is in a small SOT583 (1.6 mm × 2.1 mm) package with 0.5-mm pin pitch, and has an optimized pinout for easy PCB layout and promotes good EMI performance.
The TPS6293x is a high-efficiency, easy-to-use synchronous buck converter with a wide input voltage range of 3.8 V to 30 V, and supports up to 2-A (TPS62932) and 3-A (TPS62933 and TPS62933x) continuous output current and 0.8-V to 22-V output voltage.
The device employs fixed-frequency peak current control mode for fast transient response and good line and load regulation. The optimized internal loop compensation eliminates external compensation components.
The TPS62932, TPS62933, and TPS62933P operate in pulse frequency modulation for high light load efficiency. The TPS62933F operates in forced continuous current modulation which maintains lower output ripple during all load conditions. The TPS62933O operates in out of audio mode to avoid audible noise.
The ULQ (ultra-low quiescent) feature is beneficial for long battery lifetime. The switching frequency can be set by the configuration of the RT pin in the range of 200 kHz to 2.2 MHz, which can optimize system efficiency, solution size, and bandwidth. The soft-start time of the TPS62932, TPS62933, and TPS62933F can be adjusted by the external capacitor at the SS pin. The TPS62932, TPS62933, TPS62933P and TPS62933O are featured with frequency spread spectrum, which helps with lowering down EMI noise.
The TPS6293x is in a small SOT583 (1.6 mm × 2.1 mm) package with 0.5-mm pin pitch, and has an optimized pinout for easy PCB layout and promotes good EMI performance. |