TPS6285112.7-V to 6-V, 1-A, fixed-frequency, step-down converter in SOT583 package | Development Boards, Kits, Programmers | 2 | Active | The TPS62851x is a family of pin-to-pin 0.5-A, 1-A, 2-A (continuous), and 3-A (peak) high efficiency, easy-to-use, synchronous step-down DC/DC converters. They are based on a peak current mode control topology. Low resistive switches allow up to 2-A continuous output current and 3-A peak current. The switching frequency is internally fixed at 2.25 MHz and can also be synchronized to an external clock in the range from 1.8 MHz to 4 MHz. In PWM/PFM mode, the TPS62851x automatically enters power save mode at light loads to maintain high efficiency across the whole load range. The TPS62851x provide a 1% output voltage accuracy in PWM mode, which helps design a power supply with high output voltage accuracy. The SS/TR pin allows setting the start-up time or tracking the output voltage to an external source, which allows external sequencing of different supply rails and limits the inrush current during start-up.
The TPS62851x is available in an 8-pin 1.60-mm × 2.10-mm SOT583 package, offering a high power density solution.
The TPS62851x is a family of pin-to-pin 0.5-A, 1-A, 2-A (continuous), and 3-A (peak) high efficiency, easy-to-use, synchronous step-down DC/DC converters. They are based on a peak current mode control topology. Low resistive switches allow up to 2-A continuous output current and 3-A peak current. The switching frequency is internally fixed at 2.25 MHz and can also be synchronized to an external clock in the range from 1.8 MHz to 4 MHz. In PWM/PFM mode, the TPS62851x automatically enters power save mode at light loads to maintain high efficiency across the whole load range. The TPS62851x provide a 1% output voltage accuracy in PWM mode, which helps design a power supply with high output voltage accuracy. The SS/TR pin allows setting the start-up time or tracking the output voltage to an external source, which allows external sequencing of different supply rails and limits the inrush current during start-up.
The TPS62851x is available in an 8-pin 1.60-mm × 2.10-mm SOT583 package, offering a high power density solution. |
TPS6285122.7-V to 6-V, 2-A, fixed-frequency, step-down converter in SOT583 package | Evaluation Boards | 2 | Active | The TPS62851x is a family of pin-to-pin 0.5-A, 1-A, 2-A (continuous), and 3-A (peak) high efficiency, easy-to-use, synchronous step-down DC/DC converters. They are based on a peak current mode control topology. Low resistive switches allow up to 2-A continuous output current and 3-A peak current. The switching frequency is internally fixed at 2.25 MHz and can also be synchronized to an external clock in the range from 1.8 MHz to 4 MHz. In PWM/PFM mode, the TPS62851x automatically enters power save mode at light loads to maintain high efficiency across the whole load range. The TPS62851x provide a 1% output voltage accuracy in PWM mode, which helps design a power supply with high output voltage accuracy. The SS/TR pin allows setting the start-up time or tracking the output voltage to an external source, which allows external sequencing of different supply rails and limits the inrush current during start-up.
The TPS62851x is available in an 8-pin 1.60-mm × 2.10-mm SOT583 package, offering a high power density solution.
The TPS62851x is a family of pin-to-pin 0.5-A, 1-A, 2-A (continuous), and 3-A (peak) high efficiency, easy-to-use, synchronous step-down DC/DC converters. They are based on a peak current mode control topology. Low resistive switches allow up to 2-A continuous output current and 3-A peak current. The switching frequency is internally fixed at 2.25 MHz and can also be synchronized to an external clock in the range from 1.8 MHz to 4 MHz. In PWM/PFM mode, the TPS62851x automatically enters power save mode at light loads to maintain high efficiency across the whole load range. The TPS62851x provide a 1% output voltage accuracy in PWM mode, which helps design a power supply with high output voltage accuracy. The SS/TR pin allows setting the start-up time or tracking the output voltage to an external source, which allows external sequencing of different supply rails and limits the inrush current during start-up.
The TPS62851x is available in an 8-pin 1.60-mm × 2.10-mm SOT583 package, offering a high power density solution. |
TPS6286001.75-V to 5.5-V, 0.6-A ultra-low IQ step-down buck converter with I2C/VSEL interface | Power Management (PMIC) | 3 | Active | The TPS6286x devices are high-frequency, synchronous step-down converters with I2C- and VSEL-Interface. The devices provide an efficient, flexible, and high-power density point-of-load DC/DC design. At medium to heavy loads, the converter operates in PWM mode and automatically enters Power Save Mode operation at light load to maintain high efficiency over the entire load current range. The device can also be forced in PWM mode operation for the smallest output voltage ripple. Together, with the DCS-Control architecture, excellent load transient performance and tight output voltage accuracy are achieved. With the I2C interface and a dedicated VSEL pin, the output voltage is quickly adjusted to adapt the power consumption of the load to the ever-changing performance needs of the application. The device family is available with two VSEL pins and four factory preset voltages to allow usage without I2C interface.
The TPS6286x devices are high-frequency, synchronous step-down converters with I2C- and VSEL-Interface. The devices provide an efficient, flexible, and high-power density point-of-load DC/DC design. At medium to heavy loads, the converter operates in PWM mode and automatically enters Power Save Mode operation at light load to maintain high efficiency over the entire load current range. The device can also be forced in PWM mode operation for the smallest output voltage ripple. Together, with the DCS-Control architecture, excellent load transient performance and tight output voltage accuracy are achieved. With the I2C interface and a dedicated VSEL pin, the output voltage is quickly adjusted to adapt the power consumption of the load to the ever-changing performance needs of the application. The device family is available with two VSEL pins and four factory preset voltages to allow usage without I2C interface. |
TPS6286101.75-V to 5.5-V, 1-A ultra-low IQ step-down converter with I2C/VSEL interface | DC/DC & AC/DC (Off-Line) SMPS Evaluation Boards | 2 | Active | The TPS6286x devices are high-frequency, synchronous step-down converters with I2C- and VSEL-Interface. The devices provide an efficient, flexible, and high-power density point-of-load DC/DC design. At medium to heavy loads, the converter operates in PWM mode and automatically enters Power Save Mode operation at light load to maintain high efficiency over the entire load current range. The device can also be forced in PWM mode operation for the smallest output voltage ripple. Together, with the DCS-Control architecture, excellent load transient performance and tight output voltage accuracy are achieved. With the I2C interface and a dedicated VSEL pin, the output voltage is quickly adjusted to adapt the power consumption of the load to the ever-changing performance needs of the application. The device family is available with two VSEL pins and four factory preset voltages to allow usage without I2C interface.
The TPS6286x devices are high-frequency, synchronous step-down converters with I2C- and VSEL-Interface. The devices provide an efficient, flexible, and high-power density point-of-load DC/DC design. At medium to heavy loads, the converter operates in PWM mode and automatically enters Power Save Mode operation at light load to maintain high efficiency over the entire load current range. The device can also be forced in PWM mode operation for the smallest output voltage ripple. Together, with the DCS-Control architecture, excellent load transient performance and tight output voltage accuracy are achieved. With the I2C interface and a dedicated VSEL pin, the output voltage is quickly adjusted to adapt the power consumption of the load to the ever-changing performance needs of the application. The device family is available with two VSEL pins and four factory preset voltages to allow usage without I2C interface. |
TPS6286404-A synchronous step-down converter with I2C interface in 1.05-mm x 1.78-mm WCSP package | Integrated Circuits (ICs) | 2 | Active | The TPS62864 and TPS62866 devices are high-frequency synchronous step-down converters with I2C interface which provide an efficient, adaptive, and high power-density solution. At medium to heavy loads, the converter operates in PWM mode and automatically enters Power Save Mode operation at light load to maintain high efficiency over the entire load current range. The device can also be forced in PWM mode operation for smallest output voltage ripple. Together with its DCS-control architecture, excellent load transient performance and tight output voltage accuracy are achieved. Via the I2C interface and a dedicated VID pin, the output voltage is quickly adjusted to adapt the power consumption of the load to the ever-changing performance needs of the application.
The TPS62864 and TPS62866 devices are high-frequency synchronous step-down converters with I2C interface which provide an efficient, adaptive, and high power-density solution. At medium to heavy loads, the converter operates in PWM mode and automatically enters Power Save Mode operation at light load to maintain high efficiency over the entire load current range. The device can also be forced in PWM mode operation for smallest output voltage ripple. Together with its DCS-control architecture, excellent load transient performance and tight output voltage accuracy are achieved. Via the I2C interface and a dedicated VID pin, the output voltage is quickly adjusted to adapt the power consumption of the load to the ever-changing performance needs of the application. |
TPS628652.4-V to 5.5-V input, 4-A synchronous step-down converter in 1.5-mm x 2.5-mm QFN package | Voltage Regulators - DC DC Switching Regulators | 1 | Active | The TPS62865 and TPS62867 devices are high-frequency synchronous step-down converters which provide an efficient, flexible, and high power-density solution. At medium to heavy loads, the converters operate in PWM mode and automatically enter Power Save Mode operation at light load to maintain high efficiency over the entire load current range. The devices can also be forced in PWM mode operation to minimize output voltage ripple. Together with its DCS-control architecture, excellent load transient performance and tight output voltage accuracy are achieved. The devices feature a Power Good signal and an internal soft start circuit. The devices are able to operate in 100% mode. For fault protection, the devices incorporate a HICCUP short circuit protection as well as a thermal shutdown.
The TPS62865 and TPS62867 devices are high-frequency synchronous step-down converters which provide an efficient, flexible, and high power-density solution. At medium to heavy loads, the converters operate in PWM mode and automatically enter Power Save Mode operation at light load to maintain high efficiency over the entire load current range. The devices can also be forced in PWM mode operation to minimize output voltage ripple. Together with its DCS-control architecture, excellent load transient performance and tight output voltage accuracy are achieved. The devices feature a Power Good signal and an internal soft start circuit. The devices are able to operate in 100% mode. For fault protection, the devices incorporate a HICCUP short circuit protection as well as a thermal shutdown. |
TPS6286605.5-V, 6-A synchronous step-down converter with I2C interface in 1.05-mm × 1.78-mm WCSP package | Voltage Regulators - DC DC Switching Regulators | 1 | Active | The TPS62864 and TPS62866 devices are high-frequency synchronous step-down converters with I2C interface which provide an efficient, adaptive, and high power-density solution. At medium to heavy loads, the converter operates in PWM mode and automatically enters Power Save Mode operation at light load to maintain high efficiency over the entire load current range. The device can also be forced in PWM mode operation for smallest output voltage ripple. Together with its DCS-control architecture, excellent load transient performance and tight output voltage accuracy are achieved. Via the I2C interface and a dedicated VID pin, the output voltage is quickly adjusted to adapt the power consumption of the load to the ever-changing performance needs of the application.
The TPS62864 and TPS62866 devices are high-frequency synchronous step-down converters with I2C interface which provide an efficient, adaptive, and high power-density solution. At medium to heavy loads, the converter operates in PWM mode and automatically enters Power Save Mode operation at light load to maintain high efficiency over the entire load current range. The device can also be forced in PWM mode operation for smallest output voltage ripple. Together with its DCS-control architecture, excellent load transient performance and tight output voltage accuracy are achieved. Via the I2C interface and a dedicated VID pin, the output voltage is quickly adjusted to adapt the power consumption of the load to the ever-changing performance needs of the application. |
TPS628672.4-V to 5.5-V input, 6-A synchronous step-down converter in 1.5-mm x 2.5-mm QFN package | DC/DC & AC/DC (Off-Line) SMPS Evaluation Boards | 1 | Active | The TPS62865 and TPS62867 devices are high-frequency synchronous step-down converters which provide an efficient, flexible, and high power-density solution. At medium to heavy loads, the converters operate in PWM mode and automatically enter Power Save Mode operation at light load to maintain high efficiency over the entire load current range. The devices can also be forced in PWM mode operation to minimize output voltage ripple. Together with its DCS-control architecture, excellent load transient performance and tight output voltage accuracy are achieved. The devices feature a Power Good signal and an internal soft start circuit. The devices are able to operate in 100% mode. For fault protection, the devices incorporate a HICCUP short circuit protection as well as a thermal shutdown.
The TPS62865 and TPS62867 devices are high-frequency synchronous step-down converters which provide an efficient, flexible, and high power-density solution. At medium to heavy loads, the converters operate in PWM mode and automatically enter Power Save Mode operation at light load to maintain high efficiency over the entire load current range. The devices can also be forced in PWM mode operation to minimize output voltage ripple. Together with its DCS-control architecture, excellent load transient performance and tight output voltage accuracy are achieved. The devices feature a Power Good signal and an internal soft start circuit. The devices are able to operate in 100% mode. For fault protection, the devices incorporate a HICCUP short circuit protection as well as a thermal shutdown. |
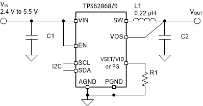
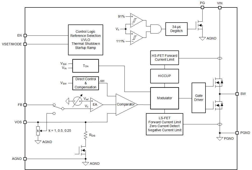
TPS62868105.5-V 4-A synchronous step-down converter with I²C interface in 1.5-mm x 2.5-mm QFN package | Voltage Regulators - DC DC Switching Regulators | 3 | Active | The TPS62868 and TPS62869 devices are high-frequency synchronous step-down converters with I2C interface which provide an efficient, adaptive, and high power-density solution. At medium to heavy loads, the converter operates in PWM mode and automatically enters Power Save Mode operation at light load to maintain high efficiency over the entire load current range. The device can also be forced in PWM mode operation for smallest output voltage ripple. Together with its DCS-Control architecture, excellent load transient performance and tight output voltage accuracy are achieved. Through the I2C interface and a dedicated VID pin, the output voltage is quickly adjusted to adapt the power consumption of the load to the ever-changing performance needs of the application.
The TPS62868 and TPS62869 devices are high-frequency synchronous step-down converters with I2C interface which provide an efficient, adaptive, and high power-density solution. At medium to heavy loads, the converter operates in PWM mode and automatically enters Power Save Mode operation at light load to maintain high efficiency over the entire load current range. The device can also be forced in PWM mode operation for smallest output voltage ripple. Together with its DCS-Control architecture, excellent load transient performance and tight output voltage accuracy are achieved. Through the I2C interface and a dedicated VID pin, the output voltage is quickly adjusted to adapt the power consumption of the load to the ever-changing performance needs of the application. |
TPS62869105.5-V 6-A synchronous step-down converter with I²C interface in 1.5-mm x 2.5-mm QFN package | Integrated Circuits (ICs) | 6 | Active | The TPS62868 and TPS62869 devices are high-frequency synchronous step-down converters with I2C interface which provide an efficient, adaptive, and high power-density solution. At medium to heavy loads, the converter operates in PWM mode and automatically enters Power Save Mode operation at light load to maintain high efficiency over the entire load current range. The device can also be forced in PWM mode operation for smallest output voltage ripple. Together with its DCS-Control architecture, excellent load transient performance and tight output voltage accuracy are achieved. Through the I2C interface and a dedicated VID pin, the output voltage is quickly adjusted to adapt the power consumption of the load to the ever-changing performance needs of the application.
The TPS62868 and TPS62869 devices are high-frequency synchronous step-down converters with I2C interface which provide an efficient, adaptive, and high power-density solution. At medium to heavy loads, the converter operates in PWM mode and automatically enters Power Save Mode operation at light load to maintain high efficiency over the entire load current range. The device can also be forced in PWM mode operation for smallest output voltage ripple. Together with its DCS-Control architecture, excellent load transient performance and tight output voltage accuracy are achieved. Through the I2C interface and a dedicated VID pin, the output voltage is quickly adjusted to adapt the power consumption of the load to the ever-changing performance needs of the application. |