T
Texas Instruments
| Series | Category | # Parts | Status | Description |
|---|---|---|---|---|
| Part | Spec A | Spec B | Spec C | Spec D | Description |
|---|---|---|---|---|---|
| Series | Category | # Parts | Status | Description |
|---|---|---|---|---|
| Part | Spec A | Spec B | Spec C | Spec D | Description |
|---|---|---|---|---|---|
| Series | Category | # Parts | Status | Description |
|---|---|---|---|---|
| Analog to Digital Converters (ADC) | 4 | Active | ||
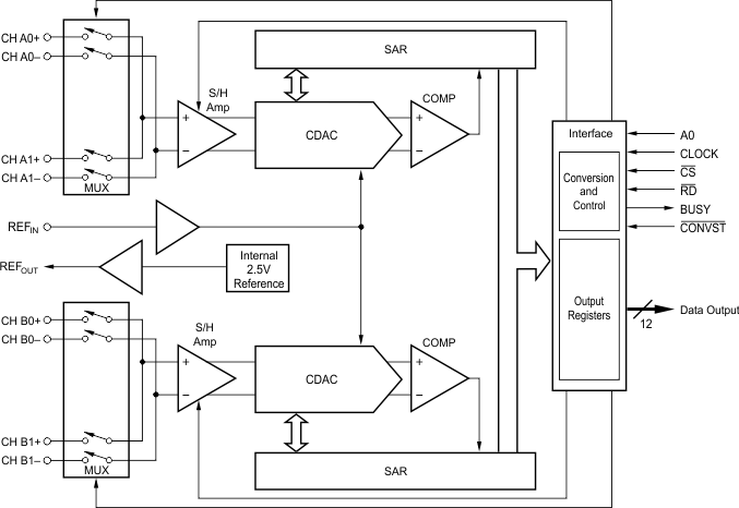
ADS7861Dual, 500kHz, 12-Bit, 2+2 Ch, Simultaneous Sampling Analog-To-Digital Converter | Integrated Circuits (ICs) | 5 | Active | The ADS7861 is a dual, 12-bit, 500kHz, Analog-to-Digital (A/D) converter with four fully differential input channels grouped into two pairs for high speed, simultaneous signal acquisition. Inputs to the sample-and-hold amplifiers are fully differential and are maintained differential to the input of the A/D converter. This provides excellent common-mode rejection of 80dB at 50kHz which is important in high noise environments.
The ADS7861 offers a high-speed, dual serial interface and control inputs to minimize software overhead. The output data for each channel is available as a 12-bit word. The ADS7861 is offered in both an SSOP-24 and a QFN-32 package and is fully specified over the -40°C to +125°C operating range.
The ADS7861 is a dual, 12-bit, 500kHz, Analog-to-Digital (A/D) converter with four fully differential input channels grouped into two pairs for high speed, simultaneous signal acquisition. Inputs to the sample-and-hold amplifiers are fully differential and are maintained differential to the input of the A/D converter. This provides excellent common-mode rejection of 80dB at 50kHz which is important in high noise environments.
The ADS7861 offers a high-speed, dual serial interface and control inputs to minimize software overhead. The output data for each channel is available as a 12-bit word. The ADS7861 is offered in both an SSOP-24 and a QFN-32 package and is fully specified over the -40°C to +125°C operating range. |
ADS7862Dual 500kHz, 12-Bit, 2+2 Ch Simultaneous Sampling Analog-To-Digital Converter | Analog to Digital Converters (ADC) | 3 | Active | The ADS7862 is a dual 12-bit, 500kHz analog-to-digital converter (A/D) with 4 fully differential input channels grouped into two pairs for high speed simultaneous signal acquisition. Inputs to the sample-and-hold amplifiers are fully differential and are maintained differential to the input of the A/D converter. This provides excellent common-mode rejection of 80dB at 50kHz, which is important in high noise environments.
The ADS7862 offers parallel interface and control inputs to minimize software overhead. The output data for each channel is available as a 12-bit word. The ADS7862 is offered in an TQFP-32 package and is fully specified over the –40°C to +85°C operating range.
The ADS7862 is a dual 12-bit, 500kHz analog-to-digital converter (A/D) with 4 fully differential input channels grouped into two pairs for high speed simultaneous signal acquisition. Inputs to the sample-and-hold amplifiers are fully differential and are maintained differential to the input of the A/D converter. This provides excellent common-mode rejection of 80dB at 50kHz, which is important in high noise environments.
The ADS7862 offers parallel interface and control inputs to minimize software overhead. The output data for each channel is available as a 12-bit word. The ADS7862 is offered in an TQFP-32 package and is fully specified over the –40°C to +85°C operating range. |
ADS7863ADual, 2MSPS, 12-Bit, 2+2 or 3+3 Channel, Simultaneous Sampling SAR ADC | Analog to Digital Converters (ADC) | 6 | Active | The ADS7863A is a dual, 12-bit, 2-MSPS, analog-to-digital converter (ADC) with four fully-differential or six pseudo-differential input channels grouped into two pairs for high-speed, simultaneous signal acquisition. Inputs to the sample-and-hold (S/H) amplifiers are fully differential and are maintained differential to the ADC input. This architecture provides excellent common-mode rejection of 72 dB at 100 kHz, which is a critical performance characteristic in noisy environments.
The device is pin-compatible with the ADS7861, but offers additional features such as a programmable reference output, flexible supply voltage (2.7 V to 5.5 V for AVDDand BVDD), a pseudo-differential input multiplexer with three channels per ADC, and several power-down features.
The device is offered in an SSOP-24 and a 4-mm × 4-mm QFN-24 package. The device is specified over the extended operating temperature range of –40°C to +125°C.
The ADS7863A is a dual, 12-bit, 2-MSPS, analog-to-digital converter (ADC) with four fully-differential or six pseudo-differential input channels grouped into two pairs for high-speed, simultaneous signal acquisition. Inputs to the sample-and-hold (S/H) amplifiers are fully differential and are maintained differential to the ADC input. This architecture provides excellent common-mode rejection of 72 dB at 100 kHz, which is a critical performance characteristic in noisy environments.
The device is pin-compatible with the ADS7861, but offers additional features such as a programmable reference output, flexible supply voltage (2.7 V to 5.5 V for AVDDand BVDD), a pseudo-differential input multiplexer with three channels per ADC, and several power-down features.
The device is offered in an SSOP-24 and a 4-mm × 4-mm QFN-24 package. The device is specified over the extended operating temperature range of –40°C to +125°C. |
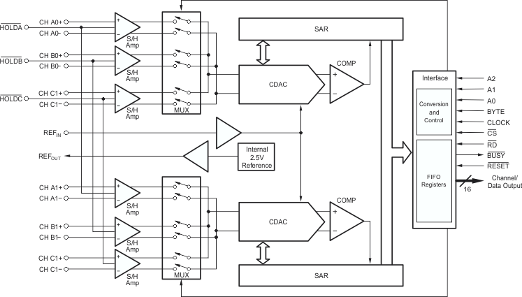
ADS7864500kHz, 12-Bit, 6-Channel Simultaneous Sampling Analog-To-Digital Converter | Development Boards, Kits, Programmers | 7 | Active | The ADS7864 is a dual 12-bit, 500kHz analog-to-digital (A/D) converter with 6 fully differential input channels grouped into three pairs for high speed simultaneous signal acquisition. Inputs to the sample-and-hold amplifiers are fully differential and are maintained differential to the input of the A/D converter. This provides excellent common-mode rejection of 80dB at 50kHz which is important in high noise environments.
The ADS7864 offers a parallel interface and control inputs to minimize software overhead. The output data for each channel is available as a 16-bit word (address and data). The ADS7864 is offered in a TQFP-48 package and is fully specified over the -40°C to +85°C operating range.
The ADS7864 is a dual 12-bit, 500kHz analog-to-digital (A/D) converter with 6 fully differential input channels grouped into three pairs for high speed simultaneous signal acquisition. Inputs to the sample-and-hold amplifiers are fully differential and are maintained differential to the input of the A/D converter. This provides excellent common-mode rejection of 80dB at 50kHz which is important in high noise environments.
The ADS7864 offers a parallel interface and control inputs to minimize software overhead. The output data for each channel is available as a 16-bit word (address and data). The ADS7864 is offered in a TQFP-48 package and is fully specified over the -40°C to +85°C operating range. |
| Analog to Digital Converters (ADC) | 1 | Unknown | ||
| Data Acquisition | 4 | Active | ||
ADS78671.2V, 10 bit 240KSPS, Serial ADC | Analog to Digital Converters (ADC) | 1 | Active | The ADS7866/67/68 are low power, miniature, 12/10/8-bit A/D converters each with a unipolar, single-ended input. These devices can operate from a single 1.6 V to 3.6 V supply with a 200-KSPS throughput for ADS7866. In addition, these devices can maintain at least a 100-KSPS throughput with a supply as low as 1.2 V.
The sampling, conversion, and activation of digital output SDO are initiated on the falling edge of CS\. The serial clock SCLK is used for controlling the conversion rate and shifting data out of the converter. Furthermore, SCLK provides a mechanism to allow digital host processors to synchronize with the con- verter. These converters interface with micro-processors or DSPs through a high-speed SPI compatible serial interface. There are no pipeline delays associated with the device.
The minimum conversion time is determined by the frequency of the serial clock input, SCLK, while the maximum frequency of SCLK is determined by the minimum sampling time required to charge the input capacitance to 12/10/8-bit accuracy for the ADS7866/67/68, respectively. The maximum throughput is determined by how often a conversion is initiated when the minimum sampling time is met and the maximum SCLK frequency is used. Each device automatically powers down after each conversion, which allows each device to save power when the throughput is reduced while using the maximum SCLK frequency.
The converter reference is taken internally from the supply. Hence, the analog input range for these devices is 0 V to VDD.
These devices are available in a 6-pin SOT-23 package and are characterized over the industrial –40°C to 85°C temperature range.
The ADS7866/67/68 are low power, miniature, 12/10/8-bit A/D converters each with a unipolar, single-ended input. These devices can operate from a single 1.6 V to 3.6 V supply with a 200-KSPS throughput for ADS7866. In addition, these devices can maintain at least a 100-KSPS throughput with a supply as low as 1.2 V.
The sampling, conversion, and activation of digital output SDO are initiated on the falling edge of CS\. The serial clock SCLK is used for controlling the conversion rate and shifting data out of the converter. Furthermore, SCLK provides a mechanism to allow digital host processors to synchronize with the con- verter. These converters interface with micro-processors or DSPs through a high-speed SPI compatible serial interface. There are no pipeline delays associated with the device.
The minimum conversion time is determined by the frequency of the serial clock input, SCLK, while the maximum frequency of SCLK is determined by the minimum sampling time required to charge the input capacitance to 12/10/8-bit accuracy for the ADS7866/67/68, respectively. The maximum throughput is determined by how often a conversion is initiated when the minimum sampling time is met and the maximum SCLK frequency is used. Each device automatically powers down after each conversion, which allows each device to save power when the throughput is reduced while using the maximum SCLK frequency.
The converter reference is taken internally from the supply. Hence, the analog input range for these devices is 0 V to VDD.
These devices are available in a 6-pin SOT-23 package and are characterized over the industrial –40°C to 85°C temperature range. |
ADS786912-Ch 7 Simultaneous Sampling, Analog Motor Control Front End w/3 1MSPS, 12-Bit ADCs | ADCs/DACs - Special Purpose | 3 | Active | The ADS7869 is a motor-control front-end that includes three analog-to-digital converters (ADCs) with a total of seven sample-and-hold capacitors and 12 fully differential input channels. There are four sign comparators connected to four input channels. There are also three additional fully differential inputs; each input is connected to a window comparator and a sign comparator.
In addition, the ADS7869 also offers a very flexible digital interface with a parallel port that can be configured to different standards. Furthermore, a serial peripheral interface (SPI) and a specialized serial interface with three data lines (VECANA01 mode) are provided. This allows the ADS7869 to interface with most digital signal processors (DSPs) or microcontrollers. The chip is specialized for motor-control applications. For the position sensor analysis, two up-down counters are added on the silicon. This feature ensures that the analog input of the encoder is held at the same point of time as the counter value.
The ADS7869 is a motor-control front-end that includes three analog-to-digital converters (ADCs) with a total of seven sample-and-hold capacitors and 12 fully differential input channels. There are four sign comparators connected to four input channels. There are also three additional fully differential inputs; each input is connected to a window comparator and a sign comparator.
In addition, the ADS7869 also offers a very flexible digital interface with a parallel port that can be configured to different standards. Furthermore, a serial peripheral interface (SPI) and a specialized serial interface with three data lines (VECANA01 mode) are provided. This allows the ADS7869 to interface with most digital signal processors (DSPs) or microcontrollers. The chip is specialized for motor-control applications. For the position sensor analysis, two up-down counters are added on the silicon. This feature ensures that the analog input of the encoder is held at the same point of time as the counter value. |
ADS787012-Bit ADC, MUX, PGA and Internal Reference Data Acquisition System | Evaluation Boards | 3 | Active | The ADS7870 (US patents 6140872, 6060874) is a complete low-power data acquisition system on a single chip. It consists of a 4-channel differential/8-channel single-ended multiplexer, precision programmable gain amplifier, 12-bit successive approximation analog-to-digital (A/D) converter, and a precision voltage reference.
The programmable-gain amplifier provides high input impedance, excellent gain accuracy, good common-mode rejection, and low noise.
For many low-level signals, no external amplification or impedance buffering is needed between the signal source and the A/D input.
The offset voltage of the PGA is auto zeroed. Gains of 1, 2, 4, 5, 8, 10, 16, and 20 V/V allow signals as low as 125 mV to produce full-scale digital outputs.
The ADS7870 contains an internal reference, which is trimmed for high initial accuracy and stability vs temperature. Drift is typically 10 ppm/°C. An external reference can be used in situations where multiple ADS7870s share a common reference.
The serial interface allows the use of SPI™, QSPI™, Microwire™, and 8051-family protocols, without glue logic.
The ADS7870 (US patents 6140872, 6060874) is a complete low-power data acquisition system on a single chip. It consists of a 4-channel differential/8-channel single-ended multiplexer, precision programmable gain amplifier, 12-bit successive approximation analog-to-digital (A/D) converter, and a precision voltage reference.
The programmable-gain amplifier provides high input impedance, excellent gain accuracy, good common-mode rejection, and low noise.
For many low-level signals, no external amplification or impedance buffering is needed between the signal source and the A/D input.
The offset voltage of the PGA is auto zeroed. Gains of 1, 2, 4, 5, 8, 10, 16, and 20 V/V allow signals as low as 125 mV to produce full-scale digital outputs.
The ADS7870 contains an internal reference, which is trimmed for high initial accuracy and stability vs temperature. Drift is typically 10 ppm/°C. An external reference can be used in situations where multiple ADS7870s share a common reference.
The serial interface allows the use of SPI™, QSPI™, Microwire™, and 8051-family protocols, without glue logic. |
| Part | Category | Description |
|---|---|---|
Texas Instruments | Integrated Circuits (ICs) | BUS DRIVER, BCT/FBT SERIES |
Texas Instruments | Integrated Circuits (ICs) | 12BIT 3.3V~3.6V 210MHZ PARALLEL VQFN-48-EP(7X7) ANALOG TO DIGITAL CONVERTERS (ADC) ROHS |
Texas Instruments | Integrated Circuits (ICs) | TMX320DRE311 179PIN UBGA 200MHZ |
Texas Instruments TPS61040DRVTG4Unknown | Integrated Circuits (ICs) | IC LED DRV RGLTR PWM 350MA 6WSON |
Texas Instruments LP3876ET-2.5Obsolete | Integrated Circuits (ICs) | IC REG LINEAR 2.5V 3A TO220-5 |
Texas Instruments LMS1585ACSX-ADJObsolete | Integrated Circuits (ICs) | IC REG LIN POS ADJ 5A DDPAK |
Texas Instruments INA111APG4Obsolete | Integrated Circuits (ICs) | IC INST AMP 1 CIRCUIT 8DIP |
Texas Instruments | Integrated Circuits (ICs) | AUTOMOTIVE, QUAD 36V 1.2MHZ OPERATIONAL AMPLIFIER |
Texas Instruments OPA340NA/3KG4Unknown | Integrated Circuits (ICs) | IC OPAMP GP 1 CIRCUIT SOT23-5 |
Texas Instruments PT5112AObsolete | Power Supplies - Board Mount | DC DC CONVERTER 8V 8W |