T
Texas Instruments
| Series | Category | # Parts | Status | Description |
|---|---|---|---|---|
| Part | Spec A | Spec B | Spec C | Spec D | Description |
|---|---|---|---|---|---|
| Series | Category | # Parts | Status | Description |
|---|---|---|---|---|
| Part | Spec A | Spec B | Spec C | Spec D | Description |
|---|---|---|---|---|---|
| Part | Category | Description |
|---|---|---|
Texas Instruments | Integrated Circuits (ICs) | BUS DRIVER, BCT/FBT SERIES |
Texas Instruments | Integrated Circuits (ICs) | 12BIT 3.3V~3.6V 210MHZ PARALLEL VQFN-48-EP(7X7) ANALOG TO DIGITAL CONVERTERS (ADC) ROHS |
Texas Instruments | Integrated Circuits (ICs) | TMX320DRE311 179PIN UBGA 200MHZ |
Texas Instruments TPS61040DRVTG4Unknown | Integrated Circuits (ICs) | IC LED DRV RGLTR PWM 350MA 6WSON |
Texas Instruments LP3876ET-2.5Obsolete | Integrated Circuits (ICs) | IC REG LINEAR 2.5V 3A TO220-5 |
Texas Instruments LMS1585ACSX-ADJObsolete | Integrated Circuits (ICs) | IC REG LIN POS ADJ 5A DDPAK |
Texas Instruments INA111APG4Obsolete | Integrated Circuits (ICs) | IC INST AMP 1 CIRCUIT 8DIP |
Texas Instruments | Integrated Circuits (ICs) | AUTOMOTIVE, QUAD 36V 1.2MHZ OPERATIONAL AMPLIFIER |
Texas Instruments OPA340NA/3KG4Unknown | Integrated Circuits (ICs) | IC OPAMP GP 1 CIRCUIT SOT23-5 |
Texas Instruments PT5112AObsolete | Power Supplies - Board Mount | DC DC CONVERTER 8V 8W |
| Series | Category | # Parts | Status | Description |
|---|---|---|---|---|
TPS24919-V to 80-V hot swap controller with power limiting and Auto Retry | Evaluation Boards | 5 | Active | The TPS249x are easy-to-use, positive high voltage, 10-pin Hot Swap Power Manager devices that safely drive an external N-channel MOSFET switch. The power limit and current limit (both are adjustable and independent of each other) ensure that the external MOSFET operates inside a selected safe operating area (SOA) under the harshest operating conditions. Applications include inrush current limiting, electronic circuit breaker protection, controlled load turn-on, interfacing to down-stream DC-to-DC converters, and power feed protection. These devices are available in a small, space-saving 10-pin VSSOP package and significantly reduce the number of external devices, saving precious board space. The TPS249x is supported by application notes, an evaluation module, and a design tool.
The TPS249x are easy-to-use, positive high voltage, 10-pin Hot Swap Power Manager devices that safely drive an external N-channel MOSFET switch. The power limit and current limit (both are adjustable and independent of each other) ensure that the external MOSFET operates inside a selected safe operating area (SOA) under the harshest operating conditions. Applications include inrush current limiting, electronic circuit breaker protection, controlled load turn-on, interfacing to down-stream DC-to-DC converters, and power feed protection. These devices are available in a small, space-saving 10-pin VSSOP package and significantly reduce the number of external devices, saving precious board space. The TPS249x is supported by application notes, an evaluation module, and a design tool. |
TPS24929-V to 80-V hot swap controller with power limiting, latch off and analog current monitor | Development Boards, Kits, Programmers | 3 | Active | The TPS2492 and TPS2493 are easy-to-use, positive high voltage, 14-pin Hotswap Controllers that safely drive an external N-channel FET to control load current. The programmable power foldback protection ensures that the external FET operates inside its safe operating area (SOA) during overload conditions by controlling of power dissipation. The programmable current limit and fault timer ensure the supply, external FET, and load are not harmed by overcurrent. Features include inrush current limiting, controlled load turn-on, interfacing to down-stream DC-to-DC converters, and power feed protection.
The analog current monitor output provides a signal ready for sampling with an external A/D converter.
Additional features include programmable overvoltage and undervoltage shutdown, power-good for coordinating loads with inrush, and a fault indicator to indicate an over-current shutdown.
The TPS2492 and TPS2493 are easy-to-use, positive high voltage, 14-pin Hotswap Controllers that safely drive an external N-channel FET to control load current. The programmable power foldback protection ensures that the external FET operates inside its safe operating area (SOA) during overload conditions by controlling of power dissipation. The programmable current limit and fault timer ensure the supply, external FET, and load are not harmed by overcurrent. Features include inrush current limiting, controlled load turn-on, interfacing to down-stream DC-to-DC converters, and power feed protection.
The analog current monitor output provides a signal ready for sampling with an external A/D converter.
Additional features include programmable overvoltage and undervoltage shutdown, power-good for coordinating loads with inrush, and a fault indicator to indicate an over-current shutdown. |
| Integrated Circuits (ICs) | 2 | Active | ||
| Power Management (PMIC) | 2 | Active | ||
| Power Management (PMIC) | 3 | Active | ||
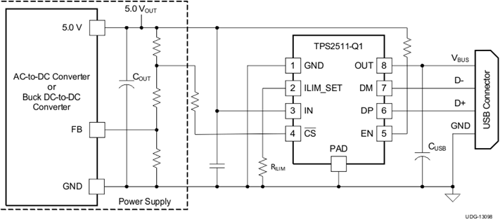
TPS2511-Q1Automotive catalog USB dedicated charging port controller and current limiting power switch | Power Management - Specialized | 3 | Active | The TPS2511-Q1 is a USB dedicated charging port (DCP) controller and current limiting power switch. An auto-detect feature monitors USB data line voltage, and automatically provides the correct electrical signatures on the data lines to charge compliant devices among the following charging schemes: Divider DCP, required to apply 2.7 V on D+ and 2.0 V on D– or 2.0 V on D+ and 2.7 V on D–;BC1.2 DCP, required to short D+ to D–;1.2 V on both D+ and D–.
The TPS2511-Q1 is a 80-mΩ power-distribution switch intended for applications where heavy capacitive loads and short-circuits are likely to be encountered. This device also provides hiccup mode when the output (OUT) voltage is less than 3.80 V typical or when an over-temperature protection occurs during an overload condition. Accurate and programmable current limit provides flexibility and convenience for applications. The TPS2511-Q1 provides aCSpin for USB cable resistance compensation and a EN pin to turn on and turn off the device.
The TPS2511-Q1 is a USB dedicated charging port (DCP) controller and current limiting power switch. An auto-detect feature monitors USB data line voltage, and automatically provides the correct electrical signatures on the data lines to charge compliant devices among the following charging schemes: Divider DCP, required to apply 2.7 V on D+ and 2.0 V on D– or 2.0 V on D+ and 2.7 V on D–;BC1.2 DCP, required to short D+ to D–;1.2 V on both D+ and D–.
The TPS2511-Q1 is a 80-mΩ power-distribution switch intended for applications where heavy capacitive loads and short-circuits are likely to be encountered. This device also provides hiccup mode when the output (OUT) voltage is less than 3.80 V typical or when an over-temperature protection occurs during an overload condition. Accurate and programmable current limit provides flexibility and convenience for applications. The TPS2511-Q1 provides aCSpin for USB cable resistance compensation and a EN pin to turn on and turn off the device. |
TPS2513Dual USB Dedicated Charging Port Controllers | Integrated Circuits (ICs) | 2 | Active | The TPS251xx devices are USB dedicated charging port (DCP) controllers. An auto-detect feature monitors USB data line voltage, and automatically provides the correct electrical signatures on the data lines to charge compliant devices among the following dedicated charging schemes:
The TPS251xx devices are USB dedicated charging port (DCP) controllers. An auto-detect feature monitors USB data line voltage, and automatically provides the correct electrical signatures on the data lines to charge compliant devices among the following dedicated charging schemes: |
TPS2514A-Q1TPS2514A-Q1 USB dedicated charging port controller | Power Management - Specialized | 5 | Active | The TPS2513A-Q1 and TPS2514A-Q1 are USB dedicated charging port (DCP) controllers, used for the charging of most popular mobile phones and tablets. An auto-detect feature monitors USB data line voltage, and automatically provides the correct electrical signatures on the data lines to charge compliant devices among the following dedicated charging schemes:
Use with the TPS2561A-Q1 and TPS2513A-Q1 (dual channel), TPS2557-Q1 and TPS2514A-Q1 (single channel) for low loss, automotive qualified, USB Charging Port Solution capable of charging all of today’s popular phones and tablets.
The TPS2513A-Q1 and TPS2514A-Q1 are USB dedicated charging port (DCP) controllers, used for the charging of most popular mobile phones and tablets. An auto-detect feature monitors USB data line voltage, and automatically provides the correct electrical signatures on the data lines to charge compliant devices among the following dedicated charging schemes:
Use with the TPS2561A-Q1 and TPS2513A-Q1 (dual channel), TPS2557-Q1 and TPS2514A-Q1 (single channel) for low loss, automotive qualified, USB Charging Port Solution capable of charging all of today’s popular phones and tablets. |
TPS25200-Q12.5-V to 6.5-V, 67mΩ, 2.1-2.7A automotive eFuse with reverse current blocking when off | Integrated Circuits (ICs) | 3 | Active | The TPS25200-Q1 device is a 5-V eFuse with a precision current-limit and overvoltage clamp. The device provides robust protection for load and source during overvoltage and overcurrent events.
The TPS25200-Q1 device is an intelligent protected load-switch with a VINvalue tolerant to 20 V. In the event that an incorrect voltage is applied at the IN pin, the output clamps to 5.4 V to protect the load. If the voltage at the IN pin exceeds 7.6 V, the device disconnects the load to prevent damage to the device, load, or both.
The TPS25200-Q1 device has an internal 67-mΩ power switch and is intended for protecting the source, device, and load under a variety of abnormal conditions. The device provides up to 2.4 A of continuous load current. The current-limit is programmable from 85 mA to 2.7 A with a single resistor to ground. During overload events, the output current is limited to the level set by the RILIMresistor. If a persistent overload occurs, the device eventually enters thermal shutoff to prevent damage to the TPS25200-Q1 device.
The TPS25200-Q1 device is a 5-V eFuse with a precision current-limit and overvoltage clamp. The device provides robust protection for load and source during overvoltage and overcurrent events.
The TPS25200-Q1 device is an intelligent protected load-switch with a VINvalue tolerant to 20 V. In the event that an incorrect voltage is applied at the IN pin, the output clamps to 5.4 V to protect the load. If the voltage at the IN pin exceeds 7.6 V, the device disconnects the load to prevent damage to the device, load, or both.
The TPS25200-Q1 device has an internal 67-mΩ power switch and is intended for protecting the source, device, and load under a variety of abnormal conditions. The device provides up to 2.4 A of continuous load current. The current-limit is programmable from 85 mA to 2.7 A with a single resistor to ground. During overload events, the output current is limited to the level set by the RILIMresistor. If a persistent overload occurs, the device eventually enters thermal shutoff to prevent damage to the TPS25200-Q1 device. |
TPS252102.7-V to 5.7-V, 31-mΩ, 4-A eFuse with integrated reverse polarity protection | Power Management (PMIC) | 2 | Active | The TPS2521x family of eFuses is a highly integrated circuit protection and power management solution in a small package. The devices provide multiple protection modes using very few external components and are a robust defense against overloads, short-circuits, voltage surges, reverse polarity and excessive inrush current. With integrated back-to-back FETs, reverse current flow from output to input is blocked at all times, making the device well suited for systems which need load side energy hold up storage in case input power supply fails.
Output current limit level can be set with a single external resistor. It is also possible to get an accurate sense of the output load current by measuring the voltage drop across the current limit resistor.
Applications with particular inrush current requirements can set the output slew rate with a single external capacitor. Loads are protected from input overvoltage conditions by clamping the output to a safe fixed maximum voltage (pin selectable).
The devices are available in a 2-mm × 2-mm, 10-pin HotRod QFN package for improved thermal performance and reduced system footprint.
The devices are characterized for operation over a junction temperature range of –40°C to +125°C.
The TPS2521x family of eFuses is a highly integrated circuit protection and power management solution in a small package. The devices provide multiple protection modes using very few external components and are a robust defense against overloads, short-circuits, voltage surges, reverse polarity and excessive inrush current. With integrated back-to-back FETs, reverse current flow from output to input is blocked at all times, making the device well suited for systems which need load side energy hold up storage in case input power supply fails.
Output current limit level can be set with a single external resistor. It is also possible to get an accurate sense of the output load current by measuring the voltage drop across the current limit resistor.
Applications with particular inrush current requirements can set the output slew rate with a single external capacitor. Loads are protected from input overvoltage conditions by clamping the output to a safe fixed maximum voltage (pin selectable).
The devices are available in a 2-mm × 2-mm, 10-pin HotRod QFN package for improved thermal performance and reduced system footprint.
The devices are characterized for operation over a junction temperature range of –40°C to +125°C. |