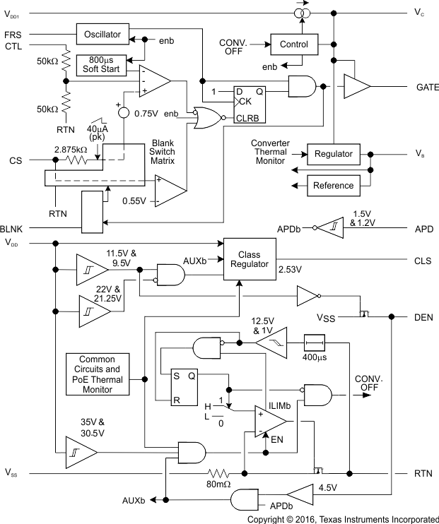
TPS23730IEEE 802.3bt type-3 class 1-6 PoE 2 PD with high efficiency DC-DC controller | Development Boards, Kits, Programmers | 2 | Active | The TPS23730 device combines a Power over Ethernet (PoE) powered device (PD) interface, and a current-mode DC-DC controller optimized for flyback and active clamp forward (ACF) switching regulator designs . In the case of flyback configuration, the use of primary-side regulation (PSR) is supported. The PoE interface supports the IEEE 802.3bt standard for applications needing up to 51 W or less at PD input.
Programmable spread spectrum frequency dithering (SSFD) is provided to minimize the size and cost of EMI filter. Advanced Startup with adjustable soft-start helps to use minimal bias capacitor while simplifying converter startup and hiccup design, also ensuring that IEEE 802.3bt startup requirements are met.
The soft-stop feature minimizes stress on switching power FETs , allowing FET BOM cost reduction.
The PSR feature of the DC-DC controller uses feedback from an auxiliary winding for control of the output voltage, eliminating the need for external shunt regulator and optocoupler. It is optimized for continuous conduction mode (CCM), and can work with secondary side synchronous rectification, resulting in optimum efficiency, regulation accuracy and step load response over multiple outputs.
The DC-DC controller features slope compensation and blanking. Typical switching frequency is 250 kHz.
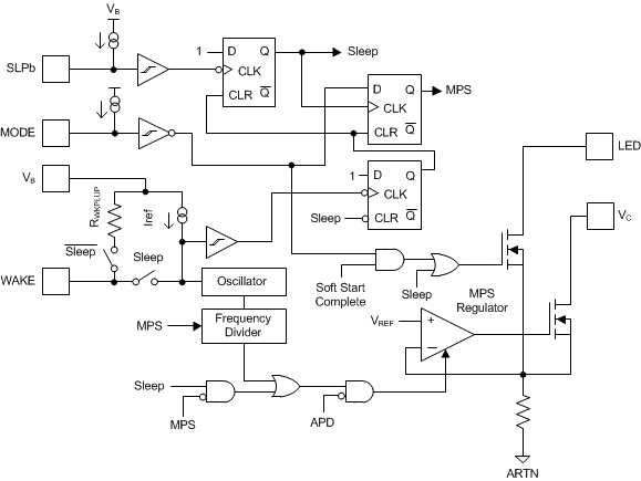
The automatic MPS enables applications with low power modes or multiple power feeds. It automatically adjusts its pulsed current amplitude and duration according to PSE Type and system conditions, to maintain power while minimizing consumption.
The TPS23730 device combines a Power over Ethernet (PoE) powered device (PD) interface, and a current-mode DC-DC controller optimized for flyback and active clamp forward (ACF) switching regulator designs . In the case of flyback configuration, the use of primary-side regulation (PSR) is supported. The PoE interface supports the IEEE 802.3bt standard for applications needing up to 51 W or less at PD input.
Programmable spread spectrum frequency dithering (SSFD) is provided to minimize the size and cost of EMI filter. Advanced Startup with adjustable soft-start helps to use minimal bias capacitor while simplifying converter startup and hiccup design, also ensuring that IEEE 802.3bt startup requirements are met.
The soft-stop feature minimizes stress on switching power FETs , allowing FET BOM cost reduction.
The PSR feature of the DC-DC controller uses feedback from an auxiliary winding for control of the output voltage, eliminating the need for external shunt regulator and optocoupler. It is optimized for continuous conduction mode (CCM), and can work with secondary side synchronous rectification, resulting in optimum efficiency, regulation accuracy and step load response over multiple outputs.
The DC-DC controller features slope compensation and blanking. Typical switching frequency is 250 kHz.
The automatic MPS enables applications with low power modes or multiple power feeds. It automatically adjusts its pulsed current amplitude and duration according to PSE Type and system conditions, to maintain power while minimizing consumption. |
| Power Management (PMIC) | 2 | Active | |
| Evaluation Boards | 9 | Active | These easy-to-use 8-pin integrated circuits contain all of the features needed to develop an IEEE 802.3af-compliant powered device (PD). The TPS2375-1 and TPS2377-1 are second generation PDCs (PD Controllers) featuring a 100-V ratings and true open-drain, power-good function. These devices are auto-retry versions of selected TPS2375 family members. Information on the TPS2375/6/7 devices can be found on the TPS2375/6/7 data sheet (SLVS525A).
In addition to the basic functions of detection, classification, and undervoltage lockout (UVLO), these controllers include an adjustable inrush limiting feature. The TPS2375-1 has 802.3af-compliant UVLO limits, and the TPS2377-1 has legacy UVLO limits.
The TPS2375 family specifications incorporate a voltage offset of 1.5 V between its limits and the IEEE 802.3af specifications to accommodate the required input diode bridges used to make the PD polarity insensitive.
Additional resources can be found on the TI Web site www.ti.com.
These easy-to-use 8-pin integrated circuits contain all of the features needed to develop an IEEE 802.3af-compliant powered device (PD). The TPS2375-1 and TPS2377-1 are second generation PDCs (PD Controllers) featuring a 100-V ratings and true open-drain, power-good function. These devices are auto-retry versions of selected TPS2375 family members. Information on the TPS2375/6/7 devices can be found on the TPS2375/6/7 data sheet (SLVS525A).
In addition to the basic functions of detection, classification, and undervoltage lockout (UVLO), these controllers include an adjustable inrush limiting feature. The TPS2375-1 has 802.3af-compliant UVLO limits, and the TPS2377-1 has legacy UVLO limits.
The TPS2375 family specifications incorporate a voltage offset of 1.5 V between its limits and the IEEE 802.3af specifications to accommodate the required input diode bridges used to make the PD polarity insensitive.
Additional resources can be found on the TI Web site www.ti.com. |
| Power Over Ethernet (PoE) Controllers | 4 | Active | |
TPS23751IEEE 802.3at PoE interface with flyback DC-DC controller | Power Over Ethernet (PoE) Controllers | 2 | Active | The TPS23751 is a 16-pin integrated circuit that combines a Power-over-Ethernet (PoE) powered device (PD) interface and a current-mode DC-DC controller optimized specifically for applications requiring high efficiency over a wide load range.
The PoE interface implements type-2 hardware classification per IEEE 802.3at. It also includes an auxiliary power detect (APD) input and a disable function (DEN). A 0.5-Ω, 100-V pass MOSFET minimizes heat dissipation and maximizes power utilization.
The DC-DC controller features internal soft-start, a bootstrap startup current source, current-mode control with slope compensation, blanking, and current limiting. Efficiency is enhanced at light loads by disabling synchronous rectification and entering variable frequency operation (VFO).
The TPS23752 is a 20-pin extended version of the TPS23751 with the addition of a Sleep Mode feature. Sleep Mode disables the converter to minimize power consumption while still generating the Maintain Power Signature (MPS) required by IEEE802.3at.
The TPS23751 is a 16-pin integrated circuit that combines a Power-over-Ethernet (PoE) powered device (PD) interface and a current-mode DC-DC controller optimized specifically for applications requiring high efficiency over a wide load range.
The PoE interface implements type-2 hardware classification per IEEE 802.3at. It also includes an auxiliary power detect (APD) input and a disable function (DEN). A 0.5-Ω, 100-V pass MOSFET minimizes heat dissipation and maximizes power utilization.
The DC-DC controller features internal soft-start, a bootstrap startup current source, current-mode control with slope compensation, blanking, and current limiting. Efficiency is enhanced at light loads by disabling synchronous rectification and entering variable frequency operation (VFO).
The TPS23752 is a 20-pin extended version of the TPS23751 with the addition of a Sleep Mode feature. Sleep Mode disables the converter to minimize power consumption while still generating the Maintain Power Signature (MPS) required by IEEE802.3at. |
TPS23752IEEE 802.3at PoE interface with flyback DC-DC controller and Sleep Mode Feature | Evaluation Boards | 3 | Active | The TPS23751 is a 16-pin integrated circuit that combines a Power-over-Ethernet (PoE) powered device (PD) interface and a current-mode DC-DC controller optimized specifically for applications requiring high efficiency over a wide load range.
The PoE interface implements type-2 hardware classification per IEEE 802.3at. It also includes an auxiliary power detect (APD) input and a disable function (DEN). A 0.5-Ω, 100-V pass MOSFET minimizes heat dissipation and maximizes power utilization.
The DC-DC controller features internal soft-start, a bootstrap startup current source, current-mode control with slope compensation, blanking, and current limiting. Efficiency is enhanced at light loads by disabling synchronous rectification and entering variable frequency operation (VFO).
The TPS23752 is a 20-pin extended version of the TPS23751 with the addition of a Sleep Mode feature. Sleep Mode disables the converter to minimize power consumption while still generating the Maintain Power Signature (MPS) required by IEEE802.3at.
The TPS23751 is a 16-pin integrated circuit that combines a Power-over-Ethernet (PoE) powered device (PD) interface and a current-mode DC-DC controller optimized specifically for applications requiring high efficiency over a wide load range.
The PoE interface implements type-2 hardware classification per IEEE 802.3at. It also includes an auxiliary power detect (APD) input and a disable function (DEN). A 0.5-Ω, 100-V pass MOSFET minimizes heat dissipation and maximizes power utilization.
The DC-DC controller features internal soft-start, a bootstrap startup current source, current-mode control with slope compensation, blanking, and current limiting. Efficiency is enhanced at light loads by disabling synchronous rectification and entering variable frequency operation (VFO).
The TPS23752 is a 20-pin extended version of the TPS23751 with the addition of a Sleep Mode feature. Sleep Mode disables the converter to minimize power consumption while still generating the Maintain Power Signature (MPS) required by IEEE802.3at. |
TPS23753AIEEE 802.3-2005 PoE interface and Isolated Converter controller with Enhanced ESD Ride-Through | Integrated Circuits (ICs) | 4 | Active | The TPS23753A is a combined Power over Ethernet (PoE) powered device (PD) interface and current-mode DC-DC controller optimized specifically for isolated converter designs. The PoE implementation supports the IEEE 802.3at standard as a 13-W, type 1 PD. The requirements for an IEEE 802.3at type 1 device are a superset of IEEE 802.3-2008 (originally IEEE 802.3af).
The TPS23753A supports a number of input-voltage ORing options including highest voltage, external adapter preference, and PoE preference.
The PoE interface features an external detection signature pin that can also be used to disable the internal hotswap MOSFET. This allows the PoE function to be turned off. Classification can be programmed to any of the defined types with a single resistor.
The DC-DC controller features a bootstrap start-up mechanism with an internal, switched current source. This provides the advantages of cycling overload fault protection without the constant power loss of a pullup resistor.
The programmable oscillator may be synchronized to a higher-frequency external timing reference. The TPS23753A features improvements for uninterrupted device operation through an ESD event.
The TPS23753A is a combined Power over Ethernet (PoE) powered device (PD) interface and current-mode DC-DC controller optimized specifically for isolated converter designs. The PoE implementation supports the IEEE 802.3at standard as a 13-W, type 1 PD. The requirements for an IEEE 802.3at type 1 device are a superset of IEEE 802.3-2008 (originally IEEE 802.3af).
The TPS23753A supports a number of input-voltage ORing options including highest voltage, external adapter preference, and PoE preference.
The PoE interface features an external detection signature pin that can also be used to disable the internal hotswap MOSFET. This allows the PoE function to be turned off. Classification can be programmed to any of the defined types with a single resistor.
The DC-DC controller features a bootstrap start-up mechanism with an internal, switched current source. This provides the advantages of cycling overload fault protection without the constant power loss of a pullup resistor.
The programmable oscillator may be synchronized to a higher-frequency external timing reference. The TPS23753A features improvements for uninterrupted device operation through an ESD event. |
TPS23754-1IEEE 802.3at PoE interface and isolated converter controller | DC/DC & AC/DC (Off-Line) SMPS Evaluation Boards | 4 | Active | The TPS23754 and TPS23756 devices have a combined power-over-ethernet (PoE), powered-device (PD) interface, and current-mode DC-DC controller optimized specifically for isolated converters. The PoE interface supports the IEEE 802.3at standard.
The TPS23754 and TPS23756 support a number of input voltage ORing options including highest voltage, external adapter preference, and PoE preference. These features allow the designer to determine which power source will carry the load under all conditions.
The PoE interface features the new extended hardware classification necessary for compatibility with high-power midspan power sourcing equipment (PSE) per IEEE 802.3at. The detection signature pin can also be used to force power from the PoE source off. Classification can be programmed to any of the defined types with a single resistor.
The DC-DC controller features two complementary gate drivers with programmable dead time. This simplifies the design of active-clamp forward converters or optimized gate drive for highly-efficient flyback topologies. The second gate driver may be disabled if desired for single MOSFET topologies. The controller also features internal soft start, bootstrap start-up source, current-mode compensation, and a 78% maximum duty cycle. A programmable and synchronizable oscillator allows design optimization for efficiency and eases use of the controller to upgrade existing power supply designs. Accurate programmable blanking, with a default period, simplifies the usual current-sense filter design trade-offs.
The TPS23754 device has a 15-V converter start-up while the TPS23756 device has a 9-V converter start-up. The TPS23754-1 replaces the PPD pin with a no-connect for increased pin spacing.
The TPS23754 and TPS23756 devices have a combined power-over-ethernet (PoE), powered-device (PD) interface, and current-mode DC-DC controller optimized specifically for isolated converters. The PoE interface supports the IEEE 802.3at standard.
The TPS23754 and TPS23756 support a number of input voltage ORing options including highest voltage, external adapter preference, and PoE preference. These features allow the designer to determine which power source will carry the load under all conditions.
The PoE interface features the new extended hardware classification necessary for compatibility with high-power midspan power sourcing equipment (PSE) per IEEE 802.3at. The detection signature pin can also be used to force power from the PoE source off. Classification can be programmed to any of the defined types with a single resistor.
The DC-DC controller features two complementary gate drivers with programmable dead time. This simplifies the design of active-clamp forward converters or optimized gate drive for highly-efficient flyback topologies. The second gate driver may be disabled if desired for single MOSFET topologies. The controller also features internal soft start, bootstrap start-up source, current-mode compensation, and a 78% maximum duty cycle. A programmable and synchronizable oscillator allows design optimization for efficiency and eases use of the controller to upgrade existing power supply designs. Accurate programmable blanking, with a default period, simplifies the usual current-sense filter design trade-offs.
The TPS23754 device has a 15-V converter start-up while the TPS23756 device has a 9-V converter start-up. The TPS23754-1 replaces the PPD pin with a no-connect for increased pin spacing. |
TPS23755IEEE 802.3at PoE PD with no-opto flyback DC-DC controller | Evaluation Boards | 2 | Active | The TPS23755 device combines a Power over Ethernet (PoE) powered device (PD) interface, a 150-V switching power FET, and a current-mode DC-DC controller optimized for flyback topology. The high level of integration along with primary side regulation (PSR), spread spectrum frequency dithering (SSFD), and advanced startup makes the TPS23755 an ideal solution for size-constrained applications. The PoE implementation supports the IEEE 802.3at standard as a 13-W, Type 1 PD.
The PSR feature of the DC-DC controller uses feedback from an auxiliary winding for control of the output voltage, eliminating the need for external shunt regulator and optocoupler. It is optimized for operation with secondary side diode rectifier (typically 12-V output or higher). Typically, the converter operates in continuous conduction mode (CCM) at a switching frequency of 250 kHz.
SFFD and slew rate control helps to minimize the size and cost of the EMI filter. Advanced Startup allows the use of minimal bias capacitor while simplifying converter startup and hiccup design.
Secondary auxiliary power detect capability provides priority for a secondary side power adapter, while ensuring smooth transition to and from PoE input power, with no efficiency or thermal trade-off.
The DC-DC controller features internal soft-start, slope compensation, and blanking. For non-isolated applications, the buck topology is also supported by the TPS23755.
The TPS23755 device combines a Power over Ethernet (PoE) powered device (PD) interface, a 150-V switching power FET, and a current-mode DC-DC controller optimized for flyback topology. The high level of integration along with primary side regulation (PSR), spread spectrum frequency dithering (SSFD), and advanced startup makes the TPS23755 an ideal solution for size-constrained applications. The PoE implementation supports the IEEE 802.3at standard as a 13-W, Type 1 PD.
The PSR feature of the DC-DC controller uses feedback from an auxiliary winding for control of the output voltage, eliminating the need for external shunt regulator and optocoupler. It is optimized for operation with secondary side diode rectifier (typically 12-V output or higher). Typically, the converter operates in continuous conduction mode (CCM) at a switching frequency of 250 kHz.
SFFD and slew rate control helps to minimize the size and cost of the EMI filter. Advanced Startup allows the use of minimal bias capacitor while simplifying converter startup and hiccup design.
Secondary auxiliary power detect capability provides priority for a secondary side power adapter, while ensuring smooth transition to and from PoE input power, with no efficiency or thermal trade-off.
The DC-DC controller features internal soft-start, slope compensation, and blanking. For non-isolated applications, the buck topology is also supported by the TPS23755. |
TPS23756Class 4 PoE PD with flyback/forward DC-DC controller & 12V-57V adapter support | Evaluation and Demonstration Boards and Kits | 3 | Active | The TPS23754 and TPS23756 devices have a combined power-over-ethernet (PoE), powered-device (PD) interface, and current-mode DC-DC controller optimized specifically for isolated converters. The PoE interface supports the IEEE 802.3at standard.
The TPS23754 and TPS23756 support a number of input voltage ORing options including highest voltage, external adapter preference, and PoE preference. These features allow the designer to determine which power source will carry the load under all conditions.
The PoE interface features the new extended hardware classification necessary for compatibility with high-power midspan power sourcing equipment (PSE) per IEEE 802.3at. The detection signature pin can also be used to force power from the PoE source off. Classification can be programmed to any of the defined types with a single resistor.
The DC-DC controller features two complementary gate drivers with programmable dead time. This simplifies the design of active-clamp forward converters or optimized gate drive for highly-efficient flyback topologies. The second gate driver may be disabled if desired for single MOSFET topologies. The controller also features internal soft start, bootstrap start-up source, current-mode compensation, and a 78% maximum duty cycle. A programmable and synchronizable oscillator allows design optimization for efficiency and eases use of the controller to upgrade existing power supply designs. Accurate programmable blanking, with a default period, simplifies the usual current-sense filter design trade-offs.
The TPS23754 device has a 15-V converter start-up while the TPS23756 device has a 9-V converter start-up. The TPS23754-1 replaces the PPD pin with a no-connect for increased pin spacing.
The TPS23754 and TPS23756 devices have a combined power-over-ethernet (PoE), powered-device (PD) interface, and current-mode DC-DC controller optimized specifically for isolated converters. The PoE interface supports the IEEE 802.3at standard.
The TPS23754 and TPS23756 support a number of input voltage ORing options including highest voltage, external adapter preference, and PoE preference. These features allow the designer to determine which power source will carry the load under all conditions.
The PoE interface features the new extended hardware classification necessary for compatibility with high-power midspan power sourcing equipment (PSE) per IEEE 802.3at. The detection signature pin can also be used to force power from the PoE source off. Classification can be programmed to any of the defined types with a single resistor.
The DC-DC controller features two complementary gate drivers with programmable dead time. This simplifies the design of active-clamp forward converters or optimized gate drive for highly-efficient flyback topologies. The second gate driver may be disabled if desired for single MOSFET topologies. The controller also features internal soft start, bootstrap start-up source, current-mode compensation, and a 78% maximum duty cycle. A programmable and synchronizable oscillator allows design optimization for efficiency and eases use of the controller to upgrade existing power supply designs. Accurate programmable blanking, with a default period, simplifies the usual current-sense filter design trade-offs.
The TPS23754 device has a 15-V converter start-up while the TPS23756 device has a 9-V converter start-up. The TPS23754-1 replaces the PPD pin with a no-connect for increased pin spacing. |