T
Texas Instruments
| Series | Category | # Parts | Status | Description |
|---|---|---|---|---|
| Part | Spec A | Spec B | Spec C | Spec D | Description |
|---|---|---|---|---|---|
| Series | Category | # Parts | Status | Description |
|---|---|---|---|---|
| Part | Spec A | Spec B | Spec C | Spec D | Description |
|---|---|---|---|---|---|
| Series | Category | # Parts | Status | Description |
|---|---|---|---|---|
TPS2224ADual-Slot Cardbus Power-Interface Switches for Serial PCMCIA Controllers | Integrated Circuits (ICs) | 6 | Active | The TPS2223A, TPS2224A, and TPS2226A CardBus™ power-interface switches provide an integrated power-management solution for two PC Card sockets. The TPS2220A is a single-slot option for this family of devices. These devices allow the controlled distribution of 3.3 V, 5 V, and 12 V to each card slot. The current-limiting and thermal-protection features eliminate the need for fuses. Current-limit reporting helps the user isolate a system fault. The switch rDS(on)and current-limit values have been set for the peak and average current requirements stated in the PC Card specification, and optimized for cost. A faster maximum current limit response time is the only difference between the TPS2223A, TPS2224A, and TPS2226A and the TPS2223, TPS2224, and TPS2226.
Like the TPS2214 and TPS2214A and the TPS2216 and TPS2216A, this family of devices supports independent VPP/VCC switching; however, the standby and interface-mode pins are not supported. Shutdown mode is now supported independently onSHDNas well as in the serial interface. Optimized for lower power implementation, the TPS2223A does not support 12-V switching to VPP. For the most current package and ordering information, see thePackage Option Addendumat the end of this document, or see the TI website at www.ti.com.
The TPS2223A, TPS2224A, and TPS2226A CardBus™ power-interface switches provide an integrated power-management solution for two PC Card sockets. The TPS2220A is a single-slot option for this family of devices. These devices allow the controlled distribution of 3.3 V, 5 V, and 12 V to each card slot. The current-limiting and thermal-protection features eliminate the need for fuses. Current-limit reporting helps the user isolate a system fault. The switch rDS(on)and current-limit values have been set for the peak and average current requirements stated in the PC Card specification, and optimized for cost. A faster maximum current limit response time is the only difference between the TPS2223A, TPS2224A, and TPS2226A and the TPS2223, TPS2224, and TPS2226.
Like the TPS2214 and TPS2214A and the TPS2216 and TPS2216A, this family of devices supports independent VPP/VCC switching; however, the standby and interface-mode pins are not supported. Shutdown mode is now supported independently onSHDNas well as in the serial interface. Optimized for lower power implementation, the TPS2223A does not support 12-V switching to VPP. For the most current package and ordering information, see thePackage Option Addendumat the end of this document, or see the TI website at www.ti.com. |
TPS2226ADual-Slot Cardbus Power-Interface Switches for Serial PCMCIA Controllers | Power Management (PMIC) | 5 | Active | The TPS2223A, TPS2224A, and TPS2226A CardBus™ power-interface switches provide an integrated power-management solution for two PC Card sockets. The TPS2220A is a single-slot option for this family of devices. These devices allow the controlled distribution of 3.3 V, 5 V, and 12 V to each card slot. The current-limiting and thermal-protection features eliminate the need for fuses. Current-limit reporting helps the user isolate a system fault. The switch rDS(on)and current-limit values have been set for the peak and average current requirements stated in the PC Card specification, and optimized for cost. A faster maximum current limit response time is the only difference between the TPS2223A, TPS2224A, and TPS2226A and the TPS2223, TPS2224, and TPS2226.
Like the TPS2214 and TPS2214A and the TPS2216 and TPS2216A, this family of devices supports independent VPP/VCC switching; however, the standby and interface-mode pins are not supported. Shutdown mode is now supported independently onSHDNas well as in the serial interface. Optimized for lower power implementation, the TPS2223A does not support 12-V switching to VPP. For the most current package and ordering information, see thePackage Option Addendumat the end of this document, or see the TI website at www.ti.com.
The TPS2223A, TPS2224A, and TPS2226A CardBus™ power-interface switches provide an integrated power-management solution for two PC Card sockets. The TPS2220A is a single-slot option for this family of devices. These devices allow the controlled distribution of 3.3 V, 5 V, and 12 V to each card slot. The current-limiting and thermal-protection features eliminate the need for fuses. Current-limit reporting helps the user isolate a system fault. The switch rDS(on)and current-limit values have been set for the peak and average current requirements stated in the PC Card specification, and optimized for cost. A faster maximum current limit response time is the only difference between the TPS2223A, TPS2224A, and TPS2226A and the TPS2223, TPS2224, and TPS2226.
Like the TPS2214 and TPS2214A and the TPS2216 and TPS2216A, this family of devices supports independent VPP/VCC switching; however, the standby and interface-mode pins are not supported. Shutdown mode is now supported independently onSHDNas well as in the serial interface. Optimized for lower power implementation, the TPS2223A does not support 12-V switching to VPP. For the most current package and ordering information, see thePackage Option Addendumat the end of this document, or see the TI website at www.ti.com. |
| Integrated Circuits (ICs) | 3 | Obsolete | ||
| Power Management (PMIC) | 13 | Active | ||
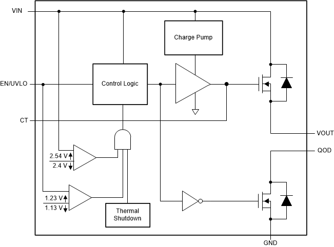
TPS22810-Q1Automotive 1-channel, 18-V, 2-A, 79-mΩ load switch with adj. rise time and adj. output discharge | Evaluation and Demonstration Boards and Kits | 5 | Active | The TPS22810-Q1 is a one channel load switch with configurable rise time and integrated quick output discharge (QOD). The device features thermal shutdown to protect the device against high junction temperature and thereby ensure safe operating area of the device inherently. The device features a N-channel MOSFET that can operate over an input voltage range of 2.7 V to 18 V. The device can support a maximum current of 2 A. The switch is controlled by an on and off input that can interface directly with low-voltage control signals.
The configurable rise time of the device greatly reduces inrush current caused by large bulk load capacitances, thereby reducing or eliminating power supply droop. Undervoltage lock-out is used to turn off the device if the VIN voltage drops below a threshold value, ensuring that the downstream circuitry is not damaged by being supplied by a voltage lower than intended. The configurable QOD pin controls the fall time of the device to allow design flexibility for power down.
The TPS22810-Q1 is available in a leaded, SOT-23 package (DBV) which allows to visually inspect solder joints. The device is characterized for operation over the free-air temperature range of –40˚C to +105˚C.
The TPS22810-Q1 is a one channel load switch with configurable rise time and integrated quick output discharge (QOD). The device features thermal shutdown to protect the device against high junction temperature and thereby ensure safe operating area of the device inherently. The device features a N-channel MOSFET that can operate over an input voltage range of 2.7 V to 18 V. The device can support a maximum current of 2 A. The switch is controlled by an on and off input that can interface directly with low-voltage control signals.
The configurable rise time of the device greatly reduces inrush current caused by large bulk load capacitances, thereby reducing or eliminating power supply droop. Undervoltage lock-out is used to turn off the device if the VIN voltage drops below a threshold value, ensuring that the downstream circuitry is not damaged by being supplied by a voltage lower than intended. The configurable QOD pin controls the fall time of the device to allow design flexibility for power down.
The TPS22810-Q1 is available in a leaded, SOT-23 package (DBV) which allows to visually inspect solder joints. The device is characterized for operation over the free-air temperature range of –40˚C to +105˚C. |
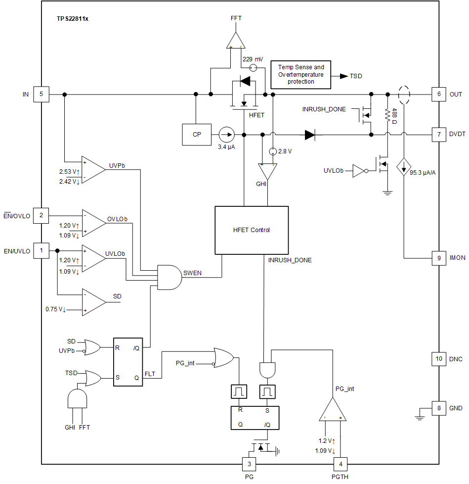
TPS228112.7-V to 16-V, 10-A, 6-mΩ load switch with fast overvoltage protection and current monitoring | Power Distribution Switches, Load Drivers | 1 | Active | The TPS22811x is a highly-integrated, power-distribution solution in a small package. The device allows control and monitoring of power supply rails using minimum number of external components.
Output slew rate and inrush current can be adjusted using one external capacitor. Loads are protected from input overvoltage conditions by cutting off the output if input exceeds an adjustable overvoltage threshold. The device integrates a fast-trip response to provide protection against severe faults at the output during steady-state.
The devices provide an accurate analog sense of the output load current as well as a digital power-good indication to help with system monitoring and diagnostics.
The devices are available in a 2-mm × 2-mm, 10-pin HotRod™ QFN package for improved thermal performance and reduced system footprint.
The devices are characterized for operation over a junction temperature range of –40°C to +125°C.
The TPS22811x is a highly-integrated, power-distribution solution in a small package. The device allows control and monitoring of power supply rails using minimum number of external components.
Output slew rate and inrush current can be adjusted using one external capacitor. Loads are protected from input overvoltage conditions by cutting off the output if input exceeds an adjustable overvoltage threshold. The device integrates a fast-trip response to provide protection against severe faults at the output during steady-state.
The devices provide an accurate analog sense of the output load current as well as a digital power-good indication to help with system monitoring and diagnostics.
The devices are available in a 2-mm × 2-mm, 10-pin HotRod™ QFN package for improved thermal performance and reduced system footprint.
The devices are characterized for operation over a junction temperature range of –40°C to +125°C. |
| Evaluation Boards | 5 | Obsolete | ||
TPS229013.6-V, 0.5-A, 78-mΩ, 22-nA leakage load switch | Evaluation and Demonstration Boards and Kits | 2 | Active | The TPS22901, TPS22902, and TPS22902B are small, low ON-resistance (rON) load switches with a controlled turnon. These devices contain a P-channel MOSFET that operates over an input voltage range of 1.0 V to 3.6 V. The switch is controlled by an on/off input (ON), which can interface directly with low-voltage control signals. In the TPS22902 and TPS22902B, an 88-Ω on-chip load resistor is added for output quick discharge when the switch is turned off.
The TPS22901, TPS22902, and TPS22902B are available in a space-saving 4-pin DSBGA (YFP) with 0.4-mm pitch. These devices are characterized for operation over the free-air temperature range of –40°C to 85°C.
The TPS22901, TPS22902, and TPS22902B are small, low ON-resistance (rON) load switches with a controlled turnon. These devices contain a P-channel MOSFET that operates over an input voltage range of 1.0 V to 3.6 V. The switch is controlled by an on/off input (ON), which can interface directly with low-voltage control signals. In the TPS22902 and TPS22902B, an 88-Ω on-chip load resistor is added for output quick discharge when the switch is turned off.
The TPS22901, TPS22902, and TPS22902B are available in a space-saving 4-pin DSBGA (YFP) with 0.4-mm pitch. These devices are characterized for operation over the free-air temperature range of –40°C to 85°C. |
| Power Distribution Switches, Load Drivers | 3 | Active | ||
| Power Distribution Switches, Load Drivers | 1 | Obsolete | ||
| Part | Category | Description |
|---|---|---|
Texas Instruments | Integrated Circuits (ICs) | BUS DRIVER, BCT/FBT SERIES |
Texas Instruments | Integrated Circuits (ICs) | 12BIT 3.3V~3.6V 210MHZ PARALLEL VQFN-48-EP(7X7) ANALOG TO DIGITAL CONVERTERS (ADC) ROHS |
Texas Instruments | Integrated Circuits (ICs) | TMX320DRE311 179PIN UBGA 200MHZ |
Texas Instruments TPS61040DRVTG4Unknown | Integrated Circuits (ICs) | IC LED DRV RGLTR PWM 350MA 6WSON |
Texas Instruments LP3876ET-2.5Obsolete | Integrated Circuits (ICs) | IC REG LINEAR 2.5V 3A TO220-5 |
Texas Instruments LMS1585ACSX-ADJObsolete | Integrated Circuits (ICs) | IC REG LIN POS ADJ 5A DDPAK |
Texas Instruments INA111APG4Obsolete | Integrated Circuits (ICs) | IC INST AMP 1 CIRCUIT 8DIP |
Texas Instruments | Integrated Circuits (ICs) | AUTOMOTIVE, QUAD 36V 1.2MHZ OPERATIONAL AMPLIFIER |
Texas Instruments OPA340NA/3KG4Unknown | Integrated Circuits (ICs) | IC OPAMP GP 1 CIRCUIT SOT23-5 |
Texas Instruments PT5112AObsolete | Power Supplies - Board Mount | DC DC CONVERTER 8V 8W |