T
Texas Instruments
| Series | Category | # Parts | Status | Description |
|---|---|---|---|---|
| Part | Spec A | Spec B | Spec C | Spec D | Description |
|---|---|---|---|---|---|
| Series | Category | # Parts | Status | Description |
|---|---|---|---|---|
| Part | Spec A | Spec B | Spec C | Spec D | Description |
|---|---|---|---|---|---|
| Series | Category | # Parts | Status | Description |
|---|---|---|---|---|
TLV561612-bit, single-channel, low-power, voltage output DAC with programmable settling time vs power | Data Acquisition | 6 | Active | The TLV5616 is a 12-bit voltage output digital-to-analog converter (DAC) with a flexible 4-wire serial interface. The 4-wire serial interface allows glueless interface to TMS320, SPI, QSPI, and Microwire serial ports. The TLV5616 is programmed with a 16-bit serial string containing 4 control and 12 data bits. Developed for a wide range of supply voltages, the TLV5616 can operate from 2.7 V to 5.5 V.
The resistor string output voltage is buffered by a x2 gain rail-to-rail output buffer. The buffer features a Class AB output stage to improve stability and reduce settling time. The settling time of the DAC is programmable to allow the designer to optimize speed versus power dissipation. The settling time is chosen by the control bits within the 16-bit serial input string. A high-impedance buffer is integrated on the REFIN terminal to reduce the need for a low source impedance drive to the terminal.
Implemented with a CMOS process, the TLV5616 is designed for single supply operation from 2.7 V to 5.5 V. The device is available in an 8-terminal SOIC package. The TLV5616C is characterized for operation from 0°C to 70°C. The TLV5616I is characterized for operation from -40°C to 85°C.
The TLV5616 is a 12-bit voltage output digital-to-analog converter (DAC) with a flexible 4-wire serial interface. The 4-wire serial interface allows glueless interface to TMS320, SPI, QSPI, and Microwire serial ports. The TLV5616 is programmed with a 16-bit serial string containing 4 control and 12 data bits. Developed for a wide range of supply voltages, the TLV5616 can operate from 2.7 V to 5.5 V.
The resistor string output voltage is buffered by a x2 gain rail-to-rail output buffer. The buffer features a Class AB output stage to improve stability and reduce settling time. The settling time of the DAC is programmable to allow the designer to optimize speed versus power dissipation. The settling time is chosen by the control bits within the 16-bit serial input string. A high-impedance buffer is integrated on the REFIN terminal to reduce the need for a low source impedance drive to the terminal.
Implemented with a CMOS process, the TLV5616 is designed for single supply operation from 2.7 V to 5.5 V. The device is available in an 8-terminal SOIC package. The TLV5616C is characterized for operation from 0°C to 70°C. The TLV5616I is characterized for operation from -40°C to 85°C. |
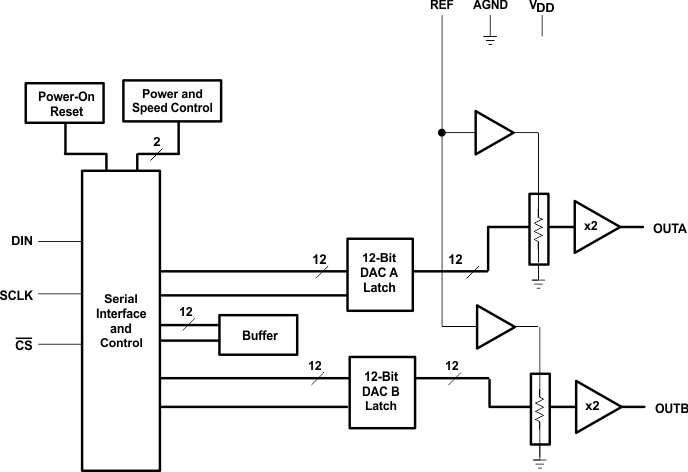
TLV5617A10-Bit, 2.5 us Dual DAC, Serial Input, Pgrmable Settling Time | Digital to Analog Converters (DAC) | 5 | Active | The TLV5617A is a dual 10-bit voltage output DAC with a flexible 3-wire serial interface. The serial interface is compatible with TMS320, SPI™, QSPI™, and Microwire™ serial ports. It is programmed with a 16-bit serial string containing 4 control bits and 10 data bits.
The resistor string output voltage is buffered by a x2 gain rail-to-rail output buffer. The buffer features a Class-AB output stage to improve stability and reduce settling time. The programmable settling time of the DAC allows the designer to optimize speed versus power dissipation.
Implemented with a CMOS process, the device is designed for single supply operation from 2.7 V to 5.5 V. It is available in an 8-pin SOIC package in standard commercial and industrial temperature ranges.
The TLV5617A is a dual 10-bit voltage output DAC with a flexible 3-wire serial interface. The serial interface is compatible with TMS320, SPI™, QSPI™, and Microwire™ serial ports. It is programmed with a 16-bit serial string containing 4 control bits and 10 data bits.
The resistor string output voltage is buffered by a x2 gain rail-to-rail output buffer. The buffer features a Class-AB output stage to improve stability and reduce settling time. The programmable settling time of the DAC allows the designer to optimize speed versus power dissipation.
Implemented with a CMOS process, the device is designed for single supply operation from 2.7 V to 5.5 V. It is available in an 8-pin SOIC package in standard commercial and industrial temperature ranges. |
TLV5618A12-Bit, 2.5 us Dual DAC, Serial Input, Pgrmable Settling Time, Q temp available | Data Acquisition | 12 | Active | The TLV5618A is a dual 12-bit voltage output DAC with a flexible 3-wire serial interface. The serial interface is compatible with TMS320, SPI™, QSPI™, and Microwire™ serial ports. It is programmed with a 16-bit serial string containing 4 control and 12 data bits.
The resistor string output voltage is buffered by an x2 gain rail-to-rail output buffer. The buffer features a Class-AB output stage to improve stability and reduce settling time. The programmable settling time of the DAC allows the designer to optimize speed versus power dissipation.
Implemented with a CMOS process, the device is designed for single supply operation from 2.7 V to 5.5 V. It is available in an 8-pin SOIC package in standard commercial and industrial temperature ranges.
The TLV5618AC is characterized for operation from 0°C to 70°C. The TLV5618AI is characterized for operation from –40°C to 85°C. The TLV5618AQ is characterized for operation from –40°C to 125°C. The TLV5618AM is characterized for operation from –55°C to 125°C.
The TLV5618A is a dual 12-bit voltage output DAC with a flexible 3-wire serial interface. The serial interface is compatible with TMS320, SPI™, QSPI™, and Microwire™ serial ports. It is programmed with a 16-bit serial string containing 4 control and 12 data bits.
The resistor string output voltage is buffered by an x2 gain rail-to-rail output buffer. The buffer features a Class-AB output stage to improve stability and reduce settling time. The programmable settling time of the DAC allows the designer to optimize speed versus power dissipation.
Implemented with a CMOS process, the device is designed for single supply operation from 2.7 V to 5.5 V. It is available in an 8-pin SOIC package in standard commercial and industrial temperature ranges.
The TLV5618AC is characterized for operation from 0°C to 70°C. The TLV5618AI is characterized for operation from –40°C to 85°C. The TLV5618AQ is characterized for operation from –40°C to 125°C. The TLV5618AM is characterized for operation from –55°C to 125°C. |
TLV5618AM12-Bit, 2.5 us Dual DAC, Serial Input, Programmable Settling Time, M temperature | Digital to Analog Converters (DAC) | 3 | Active | The TLV5618A is a dual 12-bit voltage output DAC with a flexible 3-wire serial interface. The serial interface is compatible with TMS320, SPI™, QSPI™, and Microwire™ serial ports. It is programmed with a 16-bit serial string containing 4 control and 12 data bits.
The resistor string output voltage is buffered by an x2 gain rail-to-rail output buffer. The buffer features a Class-AB output stage to improve stability and reduce settling time. The programmable settling time of the DAC allows the designer to optimize speed versus power dissipation.
Implemented with a CMOS process, the device is designed for single supply operation from 2.7 V to 5.5 V. It is available in an 8-pin SOIC package in standard commercial and industrial temperature ranges.
The TLV5618AC is characterized for operation from 0°C to 70°C. The TLV5618AI is characterized for operation from –40°C to 85°C. The TLV5618AQ is characterized for operation from –40°C to 125°C. The TLV5618AM is characterized for operation from –55°C to 125°C.
The TLV5618A is a dual 12-bit voltage output DAC with a flexible 3-wire serial interface. The serial interface is compatible with TMS320, SPI™, QSPI™, and Microwire™ serial ports. It is programmed with a 16-bit serial string containing 4 control and 12 data bits.
The resistor string output voltage is buffered by an x2 gain rail-to-rail output buffer. The buffer features a Class-AB output stage to improve stability and reduce settling time. The programmable settling time of the DAC allows the designer to optimize speed versus power dissipation.
Implemented with a CMOS process, the device is designed for single supply operation from 2.7 V to 5.5 V. It is available in an 8-pin SOIC package in standard commercial and industrial temperature ranges.
The TLV5618AC is characterized for operation from 0°C to 70°C. The TLV5618AI is characterized for operation from –40°C to 85°C. The TLV5618AQ is characterized for operation from –40°C to 125°C. The TLV5618AM is characterized for operation from –55°C to 125°C. |
TLV5619-EPEnhanced Product 12-Bit, Single Channel Dac, Parallel, Voltage Out, Low Power | Digital to Analog Converters (DAC) | 12 | Active | The TLV5619 is a 12-bit voltage output DAC with a microprocessor and TMS320 compatible parallel interface. The 12 data bits are double buffered so that the output can be updated asynchronously using the LDAC\ pin. During normal operation, the device dissipates 8 mW at a 5-V supply and 4.3 mW at a 3-V supply. The power consumption can be lowered to 50 nW by setting the DAC to power-down mode.
The output voltage is buffered by a ×2 gain rail-to-rail amplifier, which features a Class A output stage to improve stability and reduce settling time.
The TLV5619 is a 12-bit voltage output DAC with a microprocessor and TMS320 compatible parallel interface. The 12 data bits are double buffered so that the output can be updated asynchronously using the LDAC\ pin. During normal operation, the device dissipates 8 mW at a 5-V supply and 4.3 mW at a 3-V supply. The power consumption can be lowered to 50 nW by setting the DAC to power-down mode.
The output voltage is buffered by a ×2 gain rail-to-rail amplifier, which features a Class A output stage to improve stability and reduce settling time. |
| Integrated Circuits (ICs) | 2 | Obsolete | ||
TLV56208-Bit, 10 us DAC, Serial Input, Quad DAC, Pgrmable 1x or 2x Output, Simultaneous Update | Data Acquisition | 5 | Active | The TLV5620C and TLV5620I are quadruple 8-bit voltage output digital-to-analog converters (DACs) with buffered reference inputs (high impedance). The DACs produce an output voltage that ranges between either one or two times the reference voltages and GND; and, the DACs are monotonic. The device is simple to use, because it runs from a single supply of 3 V to 3.6 V. A power-on reset function is incorporated to ensure repeatable start-up conditions.
Digital control of the TLV5620C and TLV5620I is over a simple three-wire serial bus that is CMOS compatible and easily interfaced to all popular microprocessor and microcontroller devices. The 11-bit command word comprises eightbits of data, two DAC select bits, and a range bit, the latter allowing selection between the times 1 or times 2 output range. The DAC registers are double buffered, allowing a complete set of new values to be written to the device, then all DAC outputs update simultaneously through control of LDAC. The digital inputs feature Schmitt triggers for high noise immunity.
The 14-terminal small-outline (SO) package allows digital control of analog functions in space-critical applications. The TLV5620C is characterized for operation from 0°C to 70°C. The TLV5620I is characterized for operation from -40°C to 85°C. The TLV5620C and TLV5620I do not require external trimming.
The TLV5620C and TLV5620I are quadruple 8-bit voltage output digital-to-analog converters (DACs) with buffered reference inputs (high impedance). The DACs produce an output voltage that ranges between either one or two times the reference voltages and GND; and, the DACs are monotonic. The device is simple to use, because it runs from a single supply of 3 V to 3.6 V. A power-on reset function is incorporated to ensure repeatable start-up conditions.
Digital control of the TLV5620C and TLV5620I is over a simple three-wire serial bus that is CMOS compatible and easily interfaced to all popular microprocessor and microcontroller devices. The 11-bit command word comprises eightbits of data, two DAC select bits, and a range bit, the latter allowing selection between the times 1 or times 2 output range. The DAC registers are double buffered, allowing a complete set of new values to be written to the device, then all DAC outputs update simultaneously through control of LDAC. The digital inputs feature Schmitt triggers for high noise immunity.
The 14-terminal small-outline (SO) package allows digital control of analog functions in space-critical applications. The TLV5620C is characterized for operation from 0°C to 70°C. The TLV5620I is characterized for operation from -40°C to 85°C. The TLV5620C and TLV5620I do not require external trimming. |
TLV56218-Bit, 10 us Quad DAC, Serial Input, Simple 2 Wire Interface, Prgrmmble 1x or 2x Output, PowerDown | Data Acquisition | 2 | Active | The TLV5621I is a quadruple 8-bit voltage output digital-to-analog converter (DAC) with buffered reference inputs (high impedance). The DAC produces an output voltage that ranges between either one or two times the reference voltages and GND, and the DAC is monotonic. The device is simple to use since it operates from a single supply of 2.7 V to 5.5 V. A power-on reset function is incorporated to provide repeatable start-up conditions. A global hardware shut-down terminal and the capability to shut down each individual DAC with software are provided to minimize power consumption.
Digital control of the TLV5621I is over a simple 3-wire serial bus that is CMOS compatible and easily interfaced to all popular microprocessor and microcontroller devices. A TLV5621I 11-bit command word consists of eight bits of data, two DAC select bits, and a range bit for selection between the times one or times two output range. The TLV5621I digital inputs feature Schmitt triggers for high noise immunity. The DAC registers are double buffered which allows a complete set of new values to be written to the device, and then under control of the HWACT signal, all of the DAC outputs are updated simultaneously.
The 14-terminal small-outline (D) package allows digital control of analog functions in space-critical applications. The TLV5621I does not require external trimming. The TLV5621I is characterized for operation from -40°C to 85°C.
The TLV5621I is a quadruple 8-bit voltage output digital-to-analog converter (DAC) with buffered reference inputs (high impedance). The DAC produces an output voltage that ranges between either one or two times the reference voltages and GND, and the DAC is monotonic. The device is simple to use since it operates from a single supply of 2.7 V to 5.5 V. A power-on reset function is incorporated to provide repeatable start-up conditions. A global hardware shut-down terminal and the capability to shut down each individual DAC with software are provided to minimize power consumption.
Digital control of the TLV5621I is over a simple 3-wire serial bus that is CMOS compatible and easily interfaced to all popular microprocessor and microcontroller devices. A TLV5621I 11-bit command word consists of eight bits of data, two DAC select bits, and a range bit for selection between the times one or times two output range. The TLV5621I digital inputs feature Schmitt triggers for high noise immunity. The DAC registers are double buffered which allows a complete set of new values to be written to the device, and then under control of the HWACT signal, all of the DAC outputs are updated simultaneously.
The 14-terminal small-outline (D) package allows digital control of analog functions in space-critical applications. The TLV5621I does not require external trimming. The TLV5621I is characterized for operation from -40°C to 85°C. |
| Digital to Analog Converters (DAC) | 10 | Active | ||
TLV56248-Bit, 1.0 to 3.5 us DAC, Serial Input, Pgrmable Int. Ref., Settling Time | Digital to Analog Converters (DAC) | 8 | Active | The TLV5624 is a 8-bit voltage output DAC with a flexible 4-wire serial interface. The serial interface allows glueless interface to TMS320 and SPI™, QSPI™, and Microwire™ serial ports. It is programmed with a 16-bit serial string containing 4 control and 8 data bits.
The resistor string output voltage is buffered by a x2 gain rail-to-rail output buffer. The programmable settling time of the DAC allows the designer to optimize speed vs power dissipation. With its on-chip programmable precision voltage reference, the TLV5624 simplifies overall system design.
Because of its ability to source up to 1 mA, the reference can also be used as a system reference. Implemented with a CMOS process, the device is designed for single supply operation from 2.7 V to 5.5 V. It is available in an 8-pin SOIC and 8-pin MSOP package to reduce board space in standard commercial and industrial temperature ranges.
The TLV5624 is a 8-bit voltage output DAC with a flexible 4-wire serial interface. The serial interface allows glueless interface to TMS320 and SPI™, QSPI™, and Microwire™ serial ports. It is programmed with a 16-bit serial string containing 4 control and 8 data bits.
The resistor string output voltage is buffered by a x2 gain rail-to-rail output buffer. The programmable settling time of the DAC allows the designer to optimize speed vs power dissipation. With its on-chip programmable precision voltage reference, the TLV5624 simplifies overall system design.
Because of its ability to source up to 1 mA, the reference can also be used as a system reference. Implemented with a CMOS process, the device is designed for single supply operation from 2.7 V to 5.5 V. It is available in an 8-pin SOIC and 8-pin MSOP package to reduce board space in standard commercial and industrial temperature ranges. |
| Part | Category | Description |
|---|---|---|
Texas Instruments | Integrated Circuits (ICs) | BUS DRIVER, BCT/FBT SERIES |
Texas Instruments | Integrated Circuits (ICs) | 12BIT 3.3V~3.6V 210MHZ PARALLEL VQFN-48-EP(7X7) ANALOG TO DIGITAL CONVERTERS (ADC) ROHS |
Texas Instruments | Integrated Circuits (ICs) | TMX320DRE311 179PIN UBGA 200MHZ |
Texas Instruments TPS61040DRVTG4Unknown | Integrated Circuits (ICs) | IC LED DRV RGLTR PWM 350MA 6WSON |
Texas Instruments LP3876ET-2.5Obsolete | Integrated Circuits (ICs) | IC REG LINEAR 2.5V 3A TO220-5 |
Texas Instruments LMS1585ACSX-ADJObsolete | Integrated Circuits (ICs) | IC REG LIN POS ADJ 5A DDPAK |
Texas Instruments INA111APG4Obsolete | Integrated Circuits (ICs) | IC INST AMP 1 CIRCUIT 8DIP |
Texas Instruments | Integrated Circuits (ICs) | AUTOMOTIVE, QUAD 36V 1.2MHZ OPERATIONAL AMPLIFIER |
Texas Instruments OPA340NA/3KG4Unknown | Integrated Circuits (ICs) | IC OPAMP GP 1 CIRCUIT SOT23-5 |
Texas Instruments PT5112AObsolete | Power Supplies - Board Mount | DC DC CONVERTER 8V 8W |