T
Texas Instruments
| Series | Category | # Parts | Status | Description |
|---|---|---|---|---|
| Part | Spec A | Spec B | Spec C | Spec D | Description |
|---|---|---|---|---|---|
| Series | Category | # Parts | Status | Description |
|---|---|---|---|---|
| Part | Spec A | Spec B | Spec C | Spec D | Description |
|---|---|---|---|---|---|
| Series | Category | # Parts | Status | Description |
|---|---|---|---|---|
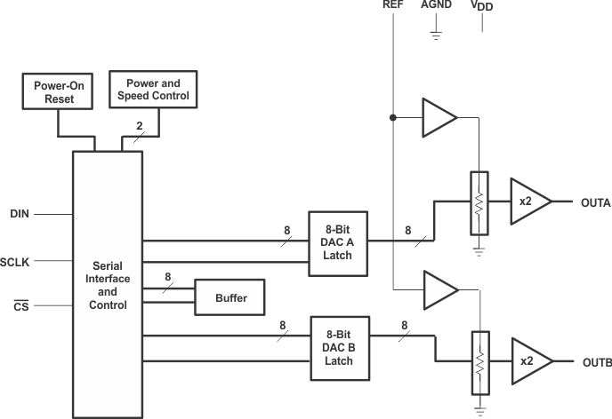
TLV56258-Bit, 2.5 or 12 us Dual DAC, Serial Input, Pgrmable Settling Time | Data Acquisition | 5 | Active | The TLV5625 is a dual 8-bit voltage output DAC with a flexible 3-wire serial interface. The serial interface is compatible with TMS320, SPI™, QSPI™, and Microwire™ serial ports. It is programmed with a 16-bit serial string containing 4 control and 8 data bits.
The resistor string output voltage is buffered by an x2 gain rail-to-rail output buffer. The buffer features a Class-AB output stage to improve stability and reduce settling time. The programmable settling time of the DAC allows the designer to optimize speed versus power dissipation.
Implemented with a CMOS process, the device is designed for single supply operation from 2.7 V to 5.5 V. It is available in an 8-pin SOIC package in standard commercial and industrial temperature ranges.
The TLV5625 is a dual 8-bit voltage output DAC with a flexible 3-wire serial interface. The serial interface is compatible with TMS320, SPI™, QSPI™, and Microwire™ serial ports. It is programmed with a 16-bit serial string containing 4 control and 8 data bits.
The resistor string output voltage is buffered by an x2 gain rail-to-rail output buffer. The buffer features a Class-AB output stage to improve stability and reduce settling time. The programmable settling time of the DAC allows the designer to optimize speed versus power dissipation.
Implemented with a CMOS process, the device is designed for single supply operation from 2.7 V to 5.5 V. It is available in an 8-pin SOIC package in standard commercial and industrial temperature ranges. |
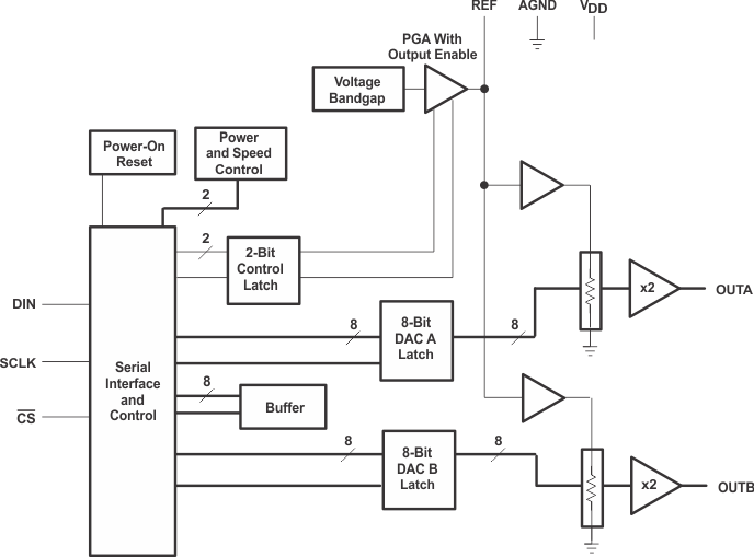
TLV56268-Bit, 1 us Dual DAC, Serial Input, Pgrmable Int. Ref., Settling Time | Data Acquisition | 5 | Active | The TLV5626 is a dual 8-bit voltage output DAC with a flexible 3-wire serial interface.The serial interface allows glueless interface to TMS320 and SPITMQSPITM, and MicrowireTMserial ports. It is programmed with a 16-bit serial string containing 2 control and 8 data bits.
The resistor string output voltage is buffered by a x2 gain rail-to-rail output buffer. The buffer features a ClassAB output stage to improve stability and reduce settling time. The programmable settling time of the DAC allows the designer to optimize speed versus power dissipation. With its on-chip programmable precision voltage reference, the TLV5626 simplifies overall system design.
Because of its ability to source up to 1 mA, the reference can also be used as a system reference. Implemented with a CMOS process, the device is designed for single supply operation from 2.7 V to 5.5 V. It is available in an 8-pin SOIC package to reduce board space in standard commercial and industrial temperature ranges.
The TLV5626 is a dual 8-bit voltage output DAC with a flexible 3-wire serial interface.The serial interface allows glueless interface to TMS320 and SPITMQSPITM, and MicrowireTMserial ports. It is programmed with a 16-bit serial string containing 2 control and 8 data bits.
The resistor string output voltage is buffered by a x2 gain rail-to-rail output buffer. The buffer features a ClassAB output stage to improve stability and reduce settling time. The programmable settling time of the DAC allows the designer to optimize speed versus power dissipation. With its on-chip programmable precision voltage reference, the TLV5626 simplifies overall system design.
Because of its ability to source up to 1 mA, the reference can also be used as a system reference. Implemented with a CMOS process, the device is designed for single supply operation from 2.7 V to 5.5 V. It is available in an 8-pin SOIC package to reduce board space in standard commercial and industrial temperature ranges. |
TLV56278-Bit, 3 us Quad DAC, Serial Input, Low Power, H/W or S/W Power Down | Digital to Analog Converters (DAC) | 7 | Active | The TLV5627 is a four channel, 8-bit voltage output digital-to-analog converter (DAC) with a flexible 4-wire serial interface. The 4-wire serial interface allows glueless interface to TMS320, SPI, QSPI, and Microwire serial ports. The TLV5627 is programmed with a 16-bit serial word comprised of a DAC address, individual DAC control bits, and an 8-bit DAC value.
The device has provision for two supplies: one digital supply for the serial interface (via pins DVDDand DGND), and one for the DACs, reference buffers and output buffers (via pins AVDDand AGND). Each supply is independent of the other, and can be any value between 2.7 V and 5.5 V. The dual supplies allow a typical application where the DAC will be controlled via a microprocessor operating on a 3-V supply (also used on pins DVDDand DGND), with the DACs operating on a 5-V supply. The digital and analog supplies can be tied together.
The resistor string output voltage is buffered by an x2 gain rail-to-rail output buffer. The buffer features a Class AB output stage to improve stability and reduce settling time. A rail-to-rail output stage and a power-down mode make it ideal for single voltage, battery based applications. The settling time of the DAC is programmable to allow the designer to optimize speed versus power dissipation. The settling time is chosen by the control bits within the 16-bit serial input string. A high-impedance buffer is integrated on the REFINAB and REFINCD terminals to reduce the need for a low source impedance drive to the terminal. REFINAB and REFINCD allow DACs A and B to have a different reference voltage than DACs C and D.
The device, implemented with a CMOS process, is available in 16-terminal SOIC and TSSOP packages. The TLV5627C is characterized for operation from 0°C to 70°C. The TLV5627I is characterized for operation from –40°C to 85°C.
The TLV5627 is a four channel, 8-bit voltage output digital-to-analog converter (DAC) with a flexible 4-wire serial interface. The 4-wire serial interface allows glueless interface to TMS320, SPI, QSPI, and Microwire serial ports. The TLV5627 is programmed with a 16-bit serial word comprised of a DAC address, individual DAC control bits, and an 8-bit DAC value.
The device has provision for two supplies: one digital supply for the serial interface (via pins DVDDand DGND), and one for the DACs, reference buffers and output buffers (via pins AVDDand AGND). Each supply is independent of the other, and can be any value between 2.7 V and 5.5 V. The dual supplies allow a typical application where the DAC will be controlled via a microprocessor operating on a 3-V supply (also used on pins DVDDand DGND), with the DACs operating on a 5-V supply. The digital and analog supplies can be tied together.
The resistor string output voltage is buffered by an x2 gain rail-to-rail output buffer. The buffer features a Class AB output stage to improve stability and reduce settling time. A rail-to-rail output stage and a power-down mode make it ideal for single voltage, battery based applications. The settling time of the DAC is programmable to allow the designer to optimize speed versus power dissipation. The settling time is chosen by the control bits within the 16-bit serial input string. A high-impedance buffer is integrated on the REFINAB and REFINCD terminals to reduce the need for a low source impedance drive to the terminal. REFINAB and REFINCD allow DACs A and B to have a different reference voltage than DACs C and D.
The device, implemented with a CMOS process, is available in 16-terminal SOIC and TSSOP packages. The TLV5627C is characterized for operation from 0°C to 70°C. The TLV5627I is characterized for operation from –40°C to 85°C. |
TLV56288-Bit, 10us Octal DAC, Serial Input, Pgrmable 1x or 2x Output, Low Power | Integrated Circuits (ICs) | 7 | Active | The TLV5628C and TLV5628I are octal 8-bit voltage output digital-to-analog converters (DACs) with buffered reference inputs (high impedance). The DACs produce an output voltage that varies between one or two times the reference voltages and GND, and the DACs are monotonic. The device is simple to use, running from a single supply of 3 to 3.6 V. A power-on reset function is incorporated to ensure repeatable start-up conditions.
Digital control of the TLV5628C and TLV5628I is over a simple 3-wire serial bus that is CMOS compatible and easily interfaced to all popular microprocessor and microcontroller devices. The 12-bit command word comprises 8 bits of data, 3 DAC select bits and a range bit, the latter allowing selection between the times 1 or times 2 output range. The DAC registers are double buffered, allowing a complete set of new values to be written to the device, then all DAC outputs are updated simultaneously through control of the LDAC terminal. The digital inputs feature Schmitt triggers for high noise immunity.
The 16-terminal small-outline D package allows digital control of analog functions in space-critical applications. The TLV5628C is characterized for operation from 0°C to 70°C. The TLV5628I is characterized for operation from -40°C to 85°C. The TLV5628C and TLV5628I do not require external trimming.
The TLV5628C and TLV5628I are octal 8-bit voltage output digital-to-analog converters (DACs) with buffered reference inputs (high impedance). The DACs produce an output voltage that varies between one or two times the reference voltages and GND, and the DACs are monotonic. The device is simple to use, running from a single supply of 3 to 3.6 V. A power-on reset function is incorporated to ensure repeatable start-up conditions.
Digital control of the TLV5628C and TLV5628I is over a simple 3-wire serial bus that is CMOS compatible and easily interfaced to all popular microprocessor and microcontroller devices. The 12-bit command word comprises 8 bits of data, 3 DAC select bits and a range bit, the latter allowing selection between the times 1 or times 2 output range. The DAC registers are double buffered, allowing a complete set of new values to be written to the device, then all DAC outputs are updated simultaneously through control of the LDAC terminal. The digital inputs feature Schmitt triggers for high noise immunity.
The 16-terminal small-outline D package allows digital control of analog functions in space-critical applications. The TLV5628C is characterized for operation from 0°C to 70°C. The TLV5628I is characterized for operation from -40°C to 85°C. The TLV5628C and TLV5628I do not require external trimming. |
TLV56298-Bit 8-Ch. 1/3 us DAC, Ser. Input, Pgrmable Settling Time/Power Consump., Low Power, PowerDown | Integrated Circuits (ICs) | 5 | Active | The TLV5610, TLV5608, and TLV5629 are pin-compatible, eight-channel, 12-/10-/8-bit voltage output DACs each with a flexible serial interface. The serial interface allows glueless interface to TMS320 and SPI, QSPI, and Microwire serial ports. It is programmed with a 16-bit serial string containing 4 control and 12 data bits.
Additional features are a power-down mode, an LDAC input for simultaneous update of all eight DAC outputs, and a data output which can be used to cascade multiple devices.
The resistor string output voltage is buffered by a rail-to-rail output amplifier with a programmable settling time to allow the designer to optimize speed vs power dissipation. The buffered, high-impedance reference input can be connected to the supply voltage.
Implemented with a CMOS process, the DACs are designed for single-supply operation from 2.7 V to 5.5 V, and can operate on two separate analog and digital power supplies. The devices are available in 20-pin SOIC and TSSOP packages.
The TLV5610, TLV5608, and TLV5629 are pin-compatible, eight-channel, 12-/10-/8-bit voltage output DACs each with a flexible serial interface. The serial interface allows glueless interface to TMS320 and SPI, QSPI, and Microwire serial ports. It is programmed with a 16-bit serial string containing 4 control and 12 data bits.
Additional features are a power-down mode, an LDAC input for simultaneous update of all eight DAC outputs, and a data output which can be used to cascade multiple devices.
The resistor string output voltage is buffered by a rail-to-rail output amplifier with a programmable settling time to allow the designer to optimize speed vs power dissipation. The buffered, high-impedance reference input can be connected to the supply voltage.
Implemented with a CMOS process, the DACs are designed for single-supply operation from 2.7 V to 5.5 V, and can operate on two separate analog and digital power supplies. The devices are available in 20-pin SOIC and TSSOP packages. |
| Digital to Analog Converters (DAC) | 10 | Obsolete | ||
| Data Acquisition | 5 | Active | ||
TLV56312.7V to 5.5V 10-Bit 8-Channel Serial DAC W/Int Ref | Digital to Analog Converters (DAC) | 6 | Active | The TLV5630, TLV5631, and TLV5632 are pin-compatible, eight-channel, 12-/10-/8-bit voltage output DACs each with a flexible serial interface. The serial interface allows glueless interface to TMS320 and SPI, QSPI, and Microwire serial ports. It is programmed with a 16-bit serial string containing 4 control and 12 data bits.
Additional features are a power-down mode, anLDACinput for simultaneous update of all eight DAC outputs, and a data output which can be used to cascade multiple devices, and an internal programmable band-gap reference.
The resistor string output voltage is buffered by a rail-to-rail output amplifier with a programmable settling time to allow the designer to optimize speed vs power dissipation. The buffered, high-impedance reference input can be connected to the supply voltage.
Implemented with a CMOS process, the DACs are designed for single-supply operation from 2.7 V to 5.5 V, and can operate on two separate analog and digital power supplies. The devices are available in 20-pin SOIC and TSSOP packages.
The TLV5630, TLV5631, and TLV5632 are pin-compatible, eight-channel, 12-/10-/8-bit voltage output DACs each with a flexible serial interface. The serial interface allows glueless interface to TMS320 and SPI, QSPI, and Microwire serial ports. It is programmed with a 16-bit serial string containing 4 control and 12 data bits.
Additional features are a power-down mode, anLDACinput for simultaneous update of all eight DAC outputs, and a data output which can be used to cascade multiple devices, and an internal programmable band-gap reference.
The resistor string output voltage is buffered by a rail-to-rail output amplifier with a programmable settling time to allow the designer to optimize speed vs power dissipation. The buffered, high-impedance reference input can be connected to the supply voltage.
Implemented with a CMOS process, the DACs are designed for single-supply operation from 2.7 V to 5.5 V, and can operate on two separate analog and digital power supplies. The devices are available in 20-pin SOIC and TSSOP packages. |
TLV56328-Bit 8-Ch. 1/3 us DAC, Ser. Input, Pgrmable Settling Time/Power Consump, Low Power, PwrDn, Int Ref | Integrated Circuits (ICs) | 5 | Active | The TLV5630, TLV5631, and TLV5632 are pin-compatible, eight-channel, 12-/10-/8-bit voltage output DACs each with a flexible serial interface. The serial interface allows glueless interface to TMS320 and SPI, QSPI, and Microwire serial ports. It is programmed with a 16-bit serial string containing 4 control and 12 data bits.
Additional features are a power-down mode, anLDACinput for simultaneous update of all eight DAC outputs, and a data output which can be used to cascade multiple devices, and an internal programmable band-gap reference.
The resistor string output voltage is buffered by a rail-to-rail output amplifier with a programmable settling time to allow the designer to optimize speed vs power dissipation. The buffered, high-impedance reference input can be connected to the supply voltage.
Implemented with a CMOS process, the DACs are designed for single-supply operation from 2.7 V to 5.5 V, and can operate on two separate analog and digital power supplies. The devices are available in 20-pin SOIC and TSSOP packages.
The TLV5630, TLV5631, and TLV5632 are pin-compatible, eight-channel, 12-/10-/8-bit voltage output DACs each with a flexible serial interface. The serial interface allows glueless interface to TMS320 and SPI, QSPI, and Microwire serial ports. It is programmed with a 16-bit serial string containing 4 control and 12 data bits.
Additional features are a power-down mode, anLDACinput for simultaneous update of all eight DAC outputs, and a data output which can be used to cascade multiple devices, and an internal programmable band-gap reference.
The resistor string output voltage is buffered by a rail-to-rail output amplifier with a programmable settling time to allow the designer to optimize speed vs power dissipation. The buffered, high-impedance reference input can be connected to the supply voltage.
Implemented with a CMOS process, the DACs are designed for single-supply operation from 2.7 V to 5.5 V, and can operate on two separate analog and digital power supplies. The devices are available in 20-pin SOIC and TSSOP packages. |
TLV563312-Bit DAC Parallel Voltage Out Pgrmable Int Ref Settling Time, Pwr Consumption, 8-bit uC Comp Int | Data Acquisition | 3 | Active | The TLV5633 is a 12-bit voltage output digital- to-analog converter (DAC) with an 8-bit microcontroller compatible parallel interface. The 8 LSBs, the 4 MSBs, and 5 control bits are written using three different addresses. Developed for a wide range of supply voltages, the TLV5633 can be operated from 2.7 V to 5.5 V.
The resistor string output voltage is buffered by a x2 gain rail-to-rail output buffer. The buffer features a Class A (slow mode: AB) output stage to improve stability and reduce settling time. The programmable settling time of the DAC allows the designer to optimize speed versus power dissipation. With its on-chip programmable precision voltage reference, the TLV5633 simplifies overall system design. Because of its ability to source up to 1 mA, the internal reference can also be used as a system reference. The settling time and the reference voltage can be chosen by a control register.
Implemented with a CMOS process, the device is designed for single supply operation from 2.7 V to 5.5 V. It is available in 20-pin SOIC and TSSOP packages in standard commercial and industrial temperature ranges.
The TLV5633 is a 12-bit voltage output digital- to-analog converter (DAC) with an 8-bit microcontroller compatible parallel interface. The 8 LSBs, the 4 MSBs, and 5 control bits are written using three different addresses. Developed for a wide range of supply voltages, the TLV5633 can be operated from 2.7 V to 5.5 V.
The resistor string output voltage is buffered by a x2 gain rail-to-rail output buffer. The buffer features a Class A (slow mode: AB) output stage to improve stability and reduce settling time. The programmable settling time of the DAC allows the designer to optimize speed versus power dissipation. With its on-chip programmable precision voltage reference, the TLV5633 simplifies overall system design. Because of its ability to source up to 1 mA, the internal reference can also be used as a system reference. The settling time and the reference voltage can be chosen by a control register.
Implemented with a CMOS process, the device is designed for single supply operation from 2.7 V to 5.5 V. It is available in 20-pin SOIC and TSSOP packages in standard commercial and industrial temperature ranges. |
| Part | Category | Description |
|---|---|---|
Texas Instruments | Integrated Circuits (ICs) | BUS DRIVER, BCT/FBT SERIES |
Texas Instruments | Integrated Circuits (ICs) | 12BIT 3.3V~3.6V 210MHZ PARALLEL VQFN-48-EP(7X7) ANALOG TO DIGITAL CONVERTERS (ADC) ROHS |
Texas Instruments | Integrated Circuits (ICs) | TMX320DRE311 179PIN UBGA 200MHZ |
Texas Instruments TPS61040DRVTG4Unknown | Integrated Circuits (ICs) | IC LED DRV RGLTR PWM 350MA 6WSON |
Texas Instruments LP3876ET-2.5Obsolete | Integrated Circuits (ICs) | IC REG LINEAR 2.5V 3A TO220-5 |
Texas Instruments LMS1585ACSX-ADJObsolete | Integrated Circuits (ICs) | IC REG LIN POS ADJ 5A DDPAK |
Texas Instruments INA111APG4Obsolete | Integrated Circuits (ICs) | IC INST AMP 1 CIRCUIT 8DIP |
Texas Instruments | Integrated Circuits (ICs) | AUTOMOTIVE, QUAD 36V 1.2MHZ OPERATIONAL AMPLIFIER |
Texas Instruments OPA340NA/3KG4Unknown | Integrated Circuits (ICs) | IC OPAMP GP 1 CIRCUIT SOT23-5 |
Texas Instruments PT5112AObsolete | Power Supplies - Board Mount | DC DC CONVERTER 8V 8W |