SN54S38Military 4-ch, 2-input, 4.5-V to 5.5-V bipolar NAND gates with open-collector outputs | Gates and Inverters | 1 | Active | These devices contain four independent 2-input NAND buffer gates with open-collector outputs. The open-collector outputs require pull-up resistors to perform correctly. They may be connected to other open-collector outputs to implement active-low wired-OR or active-high wired-AND functions. Open-collector devices are often used to generate high VOHlevels.
The SN5438, SN54LS38, and SN54S38 are characterized for operation over the full military temperature range of -55°C to 125°C. The SN7438, SN74LS38, and SN74S38 are characterized for operation from 0°C to 70°C.
These devices contain four independent 2-input NAND buffer gates with open-collector outputs. The open-collector outputs require pull-up resistors to perform correctly. They may be connected to other open-collector outputs to implement active-low wired-OR or active-high wired-AND functions. Open-collector devices are often used to generate high VOHlevels.
The SN5438, SN54LS38, and SN54S38 are characterized for operation over the full military temperature range of -55°C to 125°C. The SN7438, SN74LS38, and SN74S38 are characterized for operation from 0°C to 70°C. |
SN54S644-2-3-2 Input AND-OR-invert Gates | Integrated Circuits (ICs) | 2 | Active | These devices contain 4-2-3-2 input AND-OR-INVERT gates. They perform the Boolean function Y = ABCD + EF + GHI + JK\. The 'S64 has totem-pole outputs and the 'S65 has open-collector outputs.
The SN54S64 and the SN54S65 are characterized for operation over the full military temperature range of -55°C to 125°C. The SN74S64 and the SN74S65 are characterized for operation from 0°C to 70°C.
These devices contain 4-2-3-2 input AND-OR-INVERT gates. They perform the Boolean function Y = ABCD + EF + GHI + JK\. The 'S64 has totem-pole outputs and the 'S65 has open-collector outputs.
The SN54S64 and the SN54S65 are characterized for operation over the full military temperature range of -55°C to 125°C. The SN74S64 and the SN74S65 are characterized for operation from 0°C to 70°C. |
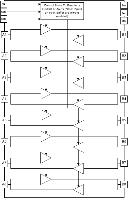
SN54SC245-SEP1.2-V to 5.5-V, octal bus transceiver with 3-state outputs in space enhanced plastic | Buffers, Drivers, Receivers, Transceivers | 1 | Active | 1.2-V to 5.5-V, octal bus transceiver with 3-state outputs in space enhanced plastic |
SN54SLC8T245-SEPRadiation-tolerant, eight-bit, 0.65-V to 3.3-V, direction-controlled level translator | Integrated Circuits (ICs) | 1 | Active | The SN54SLC8T245-SEP device is an 8-bit non-inverting bus transceiver that resolves voltage level mismatch between devices operating at the latest voltage nodes (0.7 V, 0.8 V, and 0.9 V) and devices operating at industry standard voltage nodes (1.8 V, 2.5 V, and 3.3 V).
The device operates by using two independent power-supply rails (V CCA and V CCB) that operate as low as 0.65 V. Data pins A1 through A8 are designed to track V CCA, which accepts any supply voltage from 0.65 V to 3.6 V. Data pins B1 through B8 are designed to track V CCB, which accepts any supply voltage from 0.65 V to 3.6 V.
The SN54SLC8T245-SEP device is designed for asynchronous communication between data buses. The device transmits data from the A bus to the B bus or from the B bus to the A bus, depending on the logic level of the direction-control inputs (DIR1 and DIR2). The output-enable ( OE) input is used to disable the outputs so the buses are effectively isolated.
The SN54SLC8T245-SEP device is designed so the control pins (DIR and OE) are referenced to V CCA.
This device is fully specified for partial-power-down applications using I off. The I off circuitry disables the outputs when the device is powered down. This inhibits current backflow into the device which prevents damage to the device.
The V CC isolation feature is designed so that if either V CC input supply is below 100 mV, all level shifter outputs are disabled and placed into a high-impedance state.
To put the level shifter I/Os in the high-impedance state during power up or power down, tie OE to V CCA through a pullup resistor; the current-sinking capability of the driver determines the minimum value of the resistor.
The SN54SLC8T245-SEP device is an 8-bit non-inverting bus transceiver that resolves voltage level mismatch between devices operating at the latest voltage nodes (0.7 V, 0.8 V, and 0.9 V) and devices operating at industry standard voltage nodes (1.8 V, 2.5 V, and 3.3 V).
The device operates by using two independent power-supply rails (V CCA and V CCB) that operate as low as 0.65 V. Data pins A1 through A8 are designed to track V CCA, which accepts any supply voltage from 0.65 V to 3.6 V. Data pins B1 through B8 are designed to track V CCB, which accepts any supply voltage from 0.65 V to 3.6 V.
The SN54SLC8T245-SEP device is designed for asynchronous communication between data buses. The device transmits data from the A bus to the B bus or from the B bus to the A bus, depending on the logic level of the direction-control inputs (DIR1 and DIR2). The output-enable ( OE) input is used to disable the outputs so the buses are effectively isolated.
The SN54SLC8T245-SEP device is designed so the control pins (DIR and OE) are referenced to V CCA.
This device is fully specified for partial-power-down applications using I off. The I off circuitry disables the outputs when the device is powered down. This inhibits current backflow into the device which prevents damage to the device.
The V CC isolation feature is designed so that if either V CC input supply is below 100 mV, all level shifter outputs are disabled and placed into a high-impedance state.
To put the level shifter I/Os in the high-impedance state during power up or power down, tie OE to V CCA through a pullup resistor; the current-sinking capability of the driver determines the minimum value of the resistor. |
| Drivers, Receivers, Transceivers | 2 | Active | These circuits are TTL-compatible, high-speed line receivers. Each is a monolithic dual circuit featuring two independent channels. They are designed for general use, as well as for such specific applications as data comparators and balanced, unbalanced, and party-line transmission systems. These devices are unilaterally interchangeable with and are replacements for the SN55107, SN75107, and SN75108, but offer diode-clamped strobe inputs to simplify circuit design.
The essential difference between the A and B versions can be seen in the schematics. Input-protection diodes are in series with the collectors of the differential-input transistors of the B versions. These diodes are useful in certain party-line systems that have multiple VCC+power supplies and can be operated with some of the VCC+supplies turned off. In such a system, if a supply is turned off and allowed to go to ground, the equivalent input circuit connected to that supply would be as follows:
This would be a problem in specific systems that might have the transmission lines biased to some potential greater than 1.4 V.
The SN55107A is characterized for operation over the full military temperature range of -55°C to 125°C. The SN75107A, SN75107B, and SN75108A are characterized for operation from 0°C to 70°C.
H = high level, L = low level, X = irrelevant
These circuits are TTL-compatible, high-speed line receivers. Each is a monolithic dual circuit featuring two independent channels. They are designed for general use, as well as for such specific applications as data comparators and balanced, unbalanced, and party-line transmission systems. These devices are unilaterally interchangeable with and are replacements for the SN55107, SN75107, and SN75108, but offer diode-clamped strobe inputs to simplify circuit design.
The essential difference between the A and B versions can be seen in the schematics. Input-protection diodes are in series with the collectors of the differential-input transistors of the B versions. These diodes are useful in certain party-line systems that have multiple VCC+power supplies and can be operated with some of the VCC+supplies turned off. In such a system, if a supply is turned off and allowed to go to ground, the equivalent input circuit connected to that supply would be as follows:
This would be a problem in specific systems that might have the transmission lines biased to some potential greater than 1.4 V.
The SN55107A is characterized for operation over the full military temperature range of -55°C to 125°C. The SN75107A, SN75107B, and SN75108A are characterized for operation from 0°C to 70°C.
H = high level, L = low level, X = irrelevant |
| Interface | 1 | Active | The SN55110A, SN75110A, and SN75112 dual line drivers have improved output current regulation with supply voltage and temperature variations. In addition, the higher current of the SN75112 (27 mA) allows data to be transmitted over longer lines. These drivers offer optimum performance when used with the SN55107A, SN75107A, and SN75108A line receivers.
These drivers feature independent channels with common voltage supply and ground terminals. The significant difference between the three drivers is in the output-current specification. The driver circuits feature a constant output current that is switched to either of two output terminals by the appropriate logic levels at the input terminals. The output current can be switched off (inhibited) by low logic levels on the enable inputs. The output current is nominally 12 mA for the '110A devices, and is 27 mA for the SN75112.
The enable/inhibit feature is provided so the circuits can be used in party-line or data-bus applications. A strobe or inhibitor (enable D), common to both drivers, is included for increased driver-logic versatility. The output current in the inhibited mode, IO(off), is specified so that minimum line loading is induced when the driver is used in a party-line system with other drivers. The output impedance of the driver in the inhibited mode is very high. The output impedance of a transistor is biased to cutoff.
The driver outputs have a common-mode voltage range of –3 V to 10 V, allowing common-mode voltage on the line without affecting driver performance.
All inputs are diode clamped and are designed to satisfy TTL-system requirements. The inputs are tested at 2 V for high-logic-level input conditions and 0.8 V for low-logic-level input conditions. These tests ensure 400-mV noise margin when interfaced with TTL Series 54/74.
The SN55110A is characterized for operation over the full military temperature range of –55°C to 125°C. The SN75110A and SN75112 are characterized for operation from 0°C to 70°C.
The SN55110A, SN75110A, and SN75112 dual line drivers have improved output current regulation with supply voltage and temperature variations. In addition, the higher current of the SN75112 (27 mA) allows data to be transmitted over longer lines. These drivers offer optimum performance when used with the SN55107A, SN75107A, and SN75108A line receivers.
These drivers feature independent channels with common voltage supply and ground terminals. The significant difference between the three drivers is in the output-current specification. The driver circuits feature a constant output current that is switched to either of two output terminals by the appropriate logic levels at the input terminals. The output current can be switched off (inhibited) by low logic levels on the enable inputs. The output current is nominally 12 mA for the '110A devices, and is 27 mA for the SN75112.
The enable/inhibit feature is provided so the circuits can be used in party-line or data-bus applications. A strobe or inhibitor (enable D), common to both drivers, is included for increased driver-logic versatility. The output current in the inhibited mode, IO(off), is specified so that minimum line loading is induced when the driver is used in a party-line system with other drivers. The output impedance of the driver in the inhibited mode is very high. The output impedance of a transistor is biased to cutoff.
The driver outputs have a common-mode voltage range of –3 V to 10 V, allowing common-mode voltage on the line without affecting driver performance.
All inputs are diode clamped and are designed to satisfy TTL-system requirements. The inputs are tested at 2 V for high-logic-level input conditions and 0.8 V for low-logic-level input conditions. These tests ensure 400-mV noise margin when interfaced with TTL Series 54/74.
The SN55110A is characterized for operation over the full military temperature range of –55°C to 125°C. The SN75110A and SN75112 are characterized for operation from 0°C to 70°C. |
SN55113Dual Differential Line Driver | Interface | 4 | Active | The SN55113 and SN75113 dual differential line drivers with 3-state outputs are designed to provide all the features of the SN55114 and SN75114 line drivers with the added feature of driver output controls. Individual controls are provided for each output pair, as well as a common control for both output pairs. If any output is low, the associated output is in a high-impedance state and the output can neither drive nor load the bus. This permits many devices to be connected together on the same transmission line for party-line applications.
The output stages are similar to TTL totem-pole outputs, but with the sink outputs, YS and ZS, and the corresponding active pullup terminals, YP and ZP, available on adjacent package pins.
The SN55113 is characterized for operation over the full military temperature range of -55°C to 125°C. The SN75113 is characterized for operation over the temperature range of 0°C to 70°C.
The SN55113 and SN75113 dual differential line drivers with 3-state outputs are designed to provide all the features of the SN55114 and SN75114 line drivers with the added feature of driver output controls. Individual controls are provided for each output pair, as well as a common control for both output pairs. If any output is low, the associated output is in a high-impedance state and the output can neither drive nor load the bus. This permits many devices to be connected together on the same transmission line for party-line applications.
The output stages are similar to TTL totem-pole outputs, but with the sink outputs, YS and ZS, and the corresponding active pullup terminals, YP and ZP, available on adjacent package pins.
The SN55113 is characterized for operation over the full military temperature range of -55°C to 125°C. The SN75113 is characterized for operation over the temperature range of 0°C to 70°C. |
SN55114Dual Differential Line Driver | Drivers, Receivers, Transceivers | 3 | Active | The SN55114 and SN75114 dual differential line drivers are designed to provide differential output signals with the high-current capability for driving balanced lines, such as twisted pair, at normal line impedances without high power dissipation. The output stages are similar to TTL totem-pole outputs, but with the sink outputs, YS and ZS, and the corresponding active pullup terminals, YP and ZP, available on adjacent package pins. Since the output stages provide TTL-compatible output levels, these devices can also be used as TTL expanders or phase splitters.
The SN55114 is characterized for operation over the full military temperature range of -55°C to 125°C. The SN75114 is characterized for operation from 0°C to 70°C.
The SN55114 and SN75114 dual differential line drivers are designed to provide differential output signals with the high-current capability for driving balanced lines, such as twisted pair, at normal line impedances without high power dissipation. The output stages are similar to TTL totem-pole outputs, but with the sink outputs, YS and ZS, and the corresponding active pullup terminals, YP and ZP, available on adjacent package pins. Since the output stages provide TTL-compatible output levels, these devices can also be used as TTL expanders or phase splitters.
The SN55114 is characterized for operation over the full military temperature range of -55°C to 125°C. The SN75114 is characterized for operation from 0°C to 70°C. |
SN55115Dual Differential Line Receiver | Integrated Circuits (ICs) | 5 | Active | The SN55115 and SN75115 dual differential line receivers are designed to sense small differential signals in the presence of large common-mode noise. These devices give TTL-compatible output signals as a function of the differential input voltage. The open-collector output configuration permits the wire-ANDing of similar TTL outputs (such as SN5401/SN7401) or other SN55115/SN75115 line receivers. This permits a level of logic to be implemented without extra delay.
The output stages are similar to TTL totem-pole outputs, but with sink outputs, 1YS and 2YS, and the corresponding active pullup terminals, 1YP and 2YP, available on adjacent package pins. The frequency response and noise immunity may be provided by a single external capacitor. A strobe input is provided for each channel. With the strobe in the low level, the receiver is disabled and the outputs are forced to a high level.
The SN55115 is characterized for operation over the full military temperature range of -55°C to 125°C. The SN75115 is characterized for operation from 0°C to 70°C.
H = VI>= VIHmin or VIDmore positive than VT+max L = VI<= VILmax or VIDmore negative thanVT-max X = irrelevant
The SN55115 and SN75115 dual differential line receivers are designed to sense small differential signals in the presence of large common-mode noise. These devices give TTL-compatible output signals as a function of the differential input voltage. The open-collector output configuration permits the wire-ANDing of similar TTL outputs (such as SN5401/SN7401) or other SN55115/SN75115 line receivers. This permits a level of logic to be implemented without extra delay.
The output stages are similar to TTL totem-pole outputs, but with sink outputs, 1YS and 2YS, and the corresponding active pullup terminals, 1YP and 2YP, available on adjacent package pins. The frequency response and noise immunity may be provided by a single external capacitor. A strobe input is provided for each channel. With the strobe in the low level, the receiver is disabled and the outputs are forced to a high level.
The SN55115 is characterized for operation over the full military temperature range of -55°C to 125°C. The SN75115 is characterized for operation from 0°C to 70°C.
H = VI>= VIHmin or VIDmore positive than VT+max L = VI<= VILmax or VIDmore negative thanVT-max X = irrelevant |
SN55173Quadruple Differential Line Receiver | Drivers, Receivers, Transceivers | 1 | Active | The SN55173 and SN75173 are monolithic quadruple differential line receivers with 3-state outputs. They are designed to meet the requirements of TIA/EIA-422-B, TIA/EIA-423-B, TIA/EIA-485-A, and several ITU recommendations. The standards are for balanced multipoint bus transmission at rates up to 10 megabits per second. The four receivers share two OR enable inputs, one active when high, the other active when low. These devices feature high input impedance, input hysteresis for increased noise immunity, and input sensitivity of ± 200 mV over a common-mode input voltage range of – 12 V to 12 V. Fail-safe design specifies that if the inputs are open circuited, the outputs are always high. The SN65173 and SN75173 are designed for optimum performance when used with the SN75172 or SN75174 quad differential line drivers.
The SN55173 is characterized over the full military temperature range of – 55°C to 125°C. The SN75173 is characterized for operation from 0°C to 70°C.
The SN55173 and SN75173 are monolithic quadruple differential line receivers with 3-state outputs. They are designed to meet the requirements of TIA/EIA-422-B, TIA/EIA-423-B, TIA/EIA-485-A, and several ITU recommendations. The standards are for balanced multipoint bus transmission at rates up to 10 megabits per second. The four receivers share two OR enable inputs, one active when high, the other active when low. These devices feature high input impedance, input hysteresis for increased noise immunity, and input sensitivity of ± 200 mV over a common-mode input voltage range of – 12 V to 12 V. Fail-safe design specifies that if the inputs are open circuited, the outputs are always high. The SN65173 and SN75173 are designed for optimum performance when used with the SN75172 or SN75174 quad differential line drivers.
The SN55173 is characterized over the full military temperature range of – 55°C to 125°C. The SN75173 is characterized for operation from 0°C to 70°C. |