| Special Purpose Regulators | 1 | Obsolete | |
| Voltage Regulators - DC DC Switching Regulators | 1 | Obsolete | |
| Integrated Circuits (ICs) | 1 | Obsolete | |
| Specialized | 3 | Obsolete | |
| Voltage Regulators - DC DC Switching Regulators | 2 | Obsolete | |
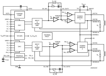
L49733.5 A step down switching regulator | PMIC | 3 | Active | The L4973 is a step down monolithic power switching regulator delivering 3.5A at fixed voltages of 3.3V or 5.1V and using a simple external divider output adjustable voltage up to 50V. Realized in BCD mixed technology, the device uses an internal power D-MOS transistor (with a typical RDS(on)of 0.15Ω) to obtain very high efficiency and very fast switching times. Switching frequency up to 300KHz are achievable (the maximum power dissipation of the packages must be observed).
A wide input voltage range between 8V to 55V and output voltages regulated from 3.3V to 40V cover the majority of the today applications. Features of this new generation of DC-DC converter includes pulse by pulse current limit, hiccup mode for output short circuit protection, voltage feed forward regulation, soft start, input/output synchronization, protection against feedback loop disconnection, inhibit for zero current consumption and thermal shutdown. Packages available are in plastic dual in line, DIP- 18 (12+3+3) for standard assembly, and SO20 (12+4+4) for SMD assembly. |
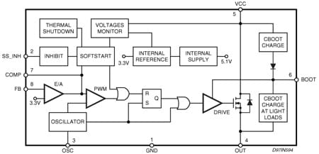
L49761 A step down switching regulator | Power Management (PMIC) | 3 | Active | The L4976 is a step down monolithic power switching regulator delivering 1A at a voltage between 3.3V and 50V (selected by a simple external divider). Realized in BCD mixed technology, the device uses an internal power D-MOS transistor (with a typical Rds(ON)of 0.25W) to obtain very high efficency and high switching speed. A switching frequency up to 300KHz is achievable (the maximum power dissipation of the packages must be observed). A wide input voltage range between 8V to 55V and output voltages regulated from 3.3V to 40V cover the majority of today’s applications. Features of this new generations of DC-DC converter include pulse-by-pulse current limit, hiccup mode for short circuit protection, voltage feedforward regulation, protection against feedback loop disconnection and thermal shutdown. The device is available in plastic dual in line, DIP8 for standard assembly, and SO16W for SMD assembly. |
L49782A Step down switching regulator | Integrated Circuits (ICs) | 1 | Active | The L4978 is a step down monolithic power switching regulator delivering 2A at a voltage between 3.3V and 50V (selected by a simple external divider). Realized in BCD mixed technology, the device uses an internal power D-MOS transistor (with a typical Rdsonof 0.25Ω) to obtain very high efficency and high switching speed.
A switching frequency up to 300KHz is achievable (the maximum power dissipation of the packages must be observed). A wide input voltage range between 8V to 55V and output voltages regulated from 3.3V to 50V cover the majority of today’s applications. Features of this new generations of DC-DC converter include pulse-by-pulse current limit, hiccup mode for short circuit protection, voltage feedforward regulation, soft-start, protection against feedback loop disconnection, inhibit for zero current consumption and thermal shutdown.
The device is available in plastic dual in line, DIP-8 for standard assembly, and SO16W for SMD assembly. |
| Integrated Circuits (ICs) | 1 | Active | |
L4981L4981A: Fixed Frequency Average Current Mode; L4981B: Line Modulated Frequency Average Current Mode | PMIC | 3 | Active | The L4981 I.C. provides the necessary features to achieve a very high power factor up to 0.99.
Realized in BCD 60II technology this power factor corrector (PFC) pre-regulator contains all the control functions for designing a high efficiency-mode power supply with sinusoidal line current consumption.
The L4981 can be easily used in systems with mains voltages between 85V to 265V without anyline switch. This new PFC offers the possibility to work at fixed frequency (L4981A) or modulated frequency (L4981B) optimizing the size of the input filter; both the operating frequency modes working with an average current mode PWM controller, maintaining sinusoidal line current without slope compensation.
Besides power MOSFET gate driver, precise voltage reference (externally available), error amplifier, under voltage lockout, current sense and the soft start are included. To limit the number of the external components, the device integrates protections as overvoltage and overcurrent. The overcurrent level can be programmed using simple resistor for L4981A. For a better precision and for L4981B an external divider must be used. |