L4985Continuous conduction mode (CCM) PFC controller with high voltage startup | PFC (Power Factor Correction) | 2 | Active | The L4985 is a peak current-mode PFC controller for boost converter with a proprietary multiplier "emulator" which in addition to the innovative THD optimizers guarantee very low Total Harmonic Distortion (THD) performance in all operating conditions. The device comes in a pin SO package and offers a high performance/low-component count solution for CCM-operated boost PFC pre-regulators in EN61000-3-2 and JEIDA-MITI compliant applications, in a power range that spans from few hundred W to some kW.
The device, thanks to a proprietary off-time modulator, operates in quasi-fixed frequency in all operating conditions. Two options are available, 65 kHz for A and 130 kHz for B.
The 800V high voltage start-up block includes also the circuitry to discharge the X-capacitors of the EMI filter to a safe level. This allows the unit to meet safety regulation (such as IEC 61010-1 or IEC 62368-1) without using the traditional discharge resistor in parallel to the X-capacitors.
The device features low consumption and disable functions allowing usage in applications supposed to comply even with the latest energy saving requirements issued by Energy Star, the Department of Energy (DoE) in the United States, the European Code of Conduct, the European Union’s Ecodesign Directive, and other guidelines.
In addition to an overvoltage protection able to keep the output voltage under control during transient conditions, the IC is provided also with a protection against feedback loop failures or erroneous settings and boost inductor saturation. The brownout protection function allows to design medical equipment according to the latest regulations driven by IEC 60601-1-2 which requires the output regulation in case of mains dips lasting up to 500 msec. Soft-start limits the peak current.
The totem-pole output stage, capable of 0.7 A source and 1.5 A sink current, is suitable for big MOSFET or IGBT drives. |
L4986Continuous conduction mode (CCM) PFC controller with high voltage startup and power good | Power Management (PMIC) | 2 | Active | The L4986 is a peak current-mode PFC controller for boost converter with a proprietary multiplier "emulator" which in addition to the innovative THD optimizers guarantee very low Total Harmonic Distortion (THD) performance in all operating conditions. The device comes in a pin SO package and offers a high performance/low-component count solution for CCM-operated boost PFC pre-regulators in EN61000-3-2 and JEIDA-MITI compliant applications, in a power range that spans from few hundred W to some kW.
The device, thanks to a proprietary off-time modulator, operates in quasi-fixed frequency in all operating conditions. Two options are available, 65 kHz for A and 130 kHz for B.
The 800 V high voltage start-up block includes also the circuitry to discharge the X-capacitors of the EMI filter to a safe level. This allows the unit to meet safety regulation (such as IEC 61010-1 or IEC 62368-1) without using the traditional discharge resistor in parallel to the X-capacitors.
The device features low consumption and disable functions allowing usage in applications supposed to comply even with the latest energy saving requirements issued by Energy Star, the Department of Energy (DoE) in the United States, the European Code of Conduct, the European Union’s Ecodesign Directive, and other guidelines.
In addition to an overvoltage protection able to keep the output voltage under control during transient conditions, the IC is provided also with a protection against feedback loop failures or erroneous settings and boost inductor saturation. The brownout protection function allows to design medical equipment according to the latest regulations driven by IEC 60601-1-2 which requires the output regulation in case of mains dips lasting up to 500 msec. Soft-start limits the peak current.
The PG_IN is an adjustable input comparator suitable for monitoring the PFC output voltage and accordingly driving a logic signal exiting from PG_OUT pin. The totem-pole output stage, capable of 0.7 A source and 1.5 A sink current, is suitable for big MOSFET or IGBT drive. |
| Integrated Circuits (ICs) | 1 | Obsolete | |
L4988Automotive Low Drop Voltage Regulator | Power Management (PMIC) | 2 | Active | The L4988 is a monolithic integrated 5V voltage regulator with a low drop voltage at currents up to 200mA. The output voltage regulating element consists in a p-channel MOS and the regulation is performed regardless of input voltage transients up to 40V. The high precision of the output voltage is obtained with a pre-trimmed reference voltage. The L4988 is protected against short circuit and an over-temperature protection switches off the device in case of extremely high power dissipa-tion. The L4988 is active when the Enable is high. State of the art features like reset and watchdog make this device particularly suitable to supply microprocessor systems in automotive applications. |
| Voltage Regulators - Linear, Low Drop Out (LDO) Regulators | 1 | Obsolete | |
L4993Automotive Low Drop Voltage Regulator With Watchdog | Integrated Circuits (ICs) | 1 | Active | The L4993 is a monolithic integrated 5 V Voltage regulator with a low drop voltage at currents up to 150 mA.The output voltage regulating element consists in a p-channel MOS and the regulation is performed regardless of input voltage transients up to 40 V. The high precision of the output voltage is obtained with a pre-trimmed reference voltage. The L4993 is protected against short circuit and an over-temperature protection switches off the device in case of extremely high power dissipation. The L4993 watchdog is active when the Enable is high. State of the art features like reset and watchdog make this device particularly suitable to supply microprocessor systems in automotive applications. |
| Power Management (PMIC) | 4 | Active | |
L50505V Low Drop Linear Voltage Regulator for Automotive Application | Power Management (PMIC) | 2 | Active | L5050 is a 5 V low dropout linear voltage regulator suitable for automotive applications, available in single (L5050S) or dual isolated (L5050SD) linear output voltage in a SO-8 package. The LDO delivers up to 50 mA (2x50 mA for the dual version) of DC load current and consumes as low as 5 μA (per each output in L5050SD) of quiescent current with device disabled. High output voltage accuracy (± 2%) is kept over wide temperature range, line and load variation. The L5050S is able to deliver up to 100 mA (as pulsed current) and L5050SD up to 2x100 mA (as pulsed current); duration of current is linked to thermal settings (such as PCB type, ambient temperature). Enable features (two enables for the dual version) allow enabling or disabling each output. The maximum input voltage is 40 V. The regulator output current is internally limited and the device is protected against short circuit, overload and over temperature conditions. In addition, only low value ceramic capacitor on output is required for stability. |
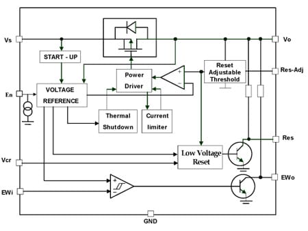
L5150CJAutomotive 5V Low Dropout Voltage Regulator | Power Management (PMIC) | 2 | Active | L5150GJ is a low dropout linear regulator with microprocessor control functions such as power on reset, low voltage reset, early warning, on/off control. Typical quiescent current is 55 µA in very low output current mode and enabled regulator. It drops to 5 µA with not enabled regulator.
On chip trimming results in high output voltage accuracy (+/-2%). Accuracy is kept over wide temperature range, line and load variation. Early warning circuit monitors the input voltage and compares it with an internal voltage reference.
Output voltage reset threshold can be adjusted down to 3.5 V by means of an external voltage divider.
The maximum input voltage is 40 V. The max output current is internally limited. Internal temperature protection disables the voltage regulator output. In addition, only low-value ceramic capacitor on output is required for stability. |
L5300GJAutomotive 5V Low Drop Voltage Regulator | Power Management (PMIC) | 2 | Active | L5300GJ is a low dropout linear regulator with microprocessor control functions such as power on reset, low voltage reset, early warning, ON/OFF control. Typical quiescent current is 55 μA in very low output current mode and enabled regulator. It drops to 5 μA with not enabled regulator.
On-chip trimming results in high output voltage accuracy (2%). Accuracy is kept over wide temperature range, line and load variation. Early warning circuit monitors the input voltage and compares it with an internal voltage reference.
The maximum input voltage is 40 V. The maximum output current is internally limited.
Internal temperature protection disables the voltage regulator output. In addition, only low value ceramic capacitor on output is required for stability (equal or above 220 nF). |