| Linear | 1 | Active | |
TW8827Ultra low cost, highly integrated LCD controller for analog LCD panels | Linear | 1 | Obsolete | The TW8827 is an ultra low cost, highly integrated LCD TFT flat panel controller supporting analog panels. To reduce BOM cost, TW8827 integrates a NTSC/PAL/SECAM video decoder supporting CBVS & S-Video inputs, an 8-bit MCU, a CCFL controller and a LED controller. The TW8827 integrates a high quality NTSC/PAL/SECAM 2D video decoder and a 2D De-interlacer/Scaler. In addition, 16-bit digital RGB/YCbCr inputs are supported through built-in digital interface. |
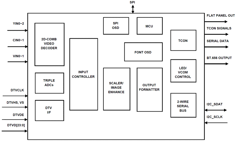
| Video Processing | 1 | Active | The TW8830 incorporates many of the features required to create multi-purpose a Video Door phone intercom LCD display system in a single package. It integrates a high quality 2D comb NTSC/PAL/SECAM video decoder, triple High-Speed RGB ADCs, high quality scaler, and images enhancement functions which include Black and White Stretch and Gamma Correction. It also supports panoramic scaling for conversion to wide screen display. The TW8830 supports a rich combination of inputs: CVBS, S-video, analog RGB as well as digital BT. 656. On the output side, it supports a wide variety of digital panel types with its built-in timing controller. |
| Evaluation Boards | 5 | Active | The TW8832 incorporates many of the features required to create multi-purpose in-car LCD display system in a single package. It integrates a high quality 2D comb NTSC/PAL/SECAM video decoder, triple High-Speed RGB ADCs, high quality scaler, and images enhancement functions which include Black and White Stretch and etc. It also supports panoramic scaling for conversion to wide screen display. On the input side, it supports a rich combination of CVBS, S-video, analog RGB as well as digital inputs. On the output side, it supports variety of digital panel types with its built-in timing controller. |
TW8834LCD Video Processor with Built-in Decoder, LVDS and TTL Inputs, BT.656 Output, and LVDS Panel Interface | Video Processing | 1 | Active | The TW8834 is a highly integrated LCD video processor that incorporates many of the key features required to create a multi-purpose LCD display system into a single package. This includes a high quality 2D comb NTSC/PAL/SECAM video decoder which supports both single-ended and differential CVBS signals, an LVDS and TTL digital input interface, high quality scaler and deinterlacer, a Font OSD engine, and LVDS, TTL or TCON output panel interfaces. The TW8834 can support input resolutions up to 1080p and can drive LCD panels at resolutions up to 1366 x 768. The TW8834’s video processing capability includes arbitrary H/V scaling, panoramic scaling, image mirroring, image adjustment and enhancement, black and white stretch, etc. This device can support fast boot system requirements and provides stability and reliability to the system due to the fact that it is a hardwired solution that can sync to the video source and display an image on the LCD in less then 0. 5 seconds from start up. The feature set and versatility of this device makes it an ideal solution for in-car LCD display applications. |
| Video Processing | 3 | Active | |
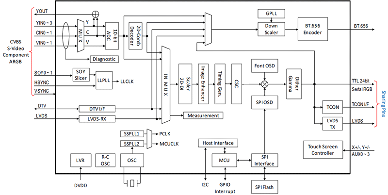
TW8836LCD Video Processor with Built-in Decoder, Triple ADCs, LVDS and TTL Inputs, MCU, OSD, TCON and LVDS Panel Interface | Integrated Circuits (ICs) | 3 | Active | The TW8836 is a highly integrated LCD video processor that incorporates many of the features required to create a multipurpose LCD display system into a single package. This includes a high quality, 2D comb NTSC/PAL/SECAM video decoder, triple high-speed RGB ADCs, an LVDS and TTL digital input interface, a high-quality scaler and deinterlacer, and a versatile OSD, with a high-performance output panel interface for MCU and LVDS or TTL.
The TW8836 can support input resolutions up to 1080p and can drive LCD panels at resolutions up to 1366 x768. The TW8836's video processing capability includes arbitrary H/V scaling, panoramic scaling, image mirroring, image adjustment and enhancement, and black and white stretch. The feature set and versatility of this device makes it an ideal solution for in-car LCD display applications and portable display applications such as pico projectors. |
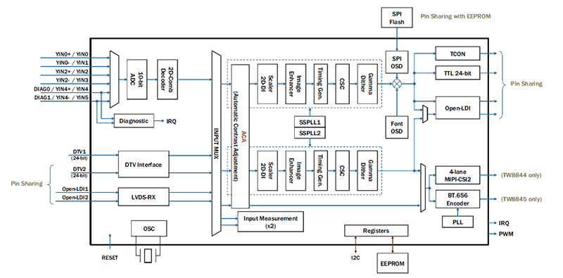
TW8844LCD Video Processor with Built-In Decoder, LVDS and TTL Inputs, OSD, TCON, LVDS, and MIPI Interface | Evaluation Boards | 1 | Active | The TW8844 and TW8845 are highly integrated LCD video processors that incorporate many of the features required to create a multipurpose LCD display system. This includes a high quality 2D comb NTSC/PAL/SECAM video decoder that supports single-ended or differential composite video inputs, two independent TTL digital input interfaces (up to 24-bit each), two LVDS Open LDI input interfaces, two separate high-quality scaler and deinterlacer engines, as well as a versatile OSD and EEPROM interface. The outputs include dual channel LVDS Open LDI, or TTL panel interfaces, as well as a separate MIPI-CSI2 (TW8844) or pseudo BT. 656 (TW8845) output.
The TW8844 and TW8845 can support input resolutions up to 1080p and can drive LCD panels at resolutions up 1920 x 1080. The TW8844 and TW8845's video processing capability includes arbitrary H/V scaling, panoramic scaling, image mirroring, image adjustment and enhancement, Automatic Contrast Adjustment (ACA), etc. In addition, the TW8844 and TW8845 have new image diagnostic capabilities to determine if the input video is corrupted. The feature set and versatility of this device makes it an ideal solution for automotive LCD display applications. |
TW8845LCD Video Processor with Built-In Decoder, LVDS and TTL Inputs, OSD, TCON, LVDS, and MIPI Interface | Integrated Circuits (ICs) | 1 | Active | The TW8844 and TW8845 are highly integrated LCD video processors that incorporate many of the features required to create a multipurpose LCD display system. This includes a high quality 2D comb NTSC/PAL/SECAM video decoder that supports single-ended or differential composite video inputs, two independent TTL digital input interfaces (up to 24-bit each), two LVDS Open LDI input interfaces, two separate high-quality scaler and deinterlacer engines, as well as a versatile OSD and EEPROM interface. The outputs include dual channel LVDS Open LDI, or TTL panel interfaces, as well as a separate MIPI-CSI2 (TW8844) or pseudo BT. 656 (TW8845) output.
The TW8844 and TW8845 can support input resolutions up to 1080p and can drive LCD panels at resolutions up 1920 x 1080. The TW8844 and TW8845's video processing capability includes arbitrary H/V scaling, panoramic scaling, image mirroring, image adjustment and enhancement, Automatic Contrast Adjustment (ACA), etc. In addition, the TW8844 and TW8845 have new image diagnostic capabilities to determine if the input video is corrupted. The feature set and versatility of this device makes it an ideal solution for automotive LCD display applications. |
TW8846LCD Video Processor with Decoder, LVDS, TTL, MIPI, Image Enhancement, and Video Integrity Diagnostic | Video Processing | 1 | Active | The TW8846 and TW8847 are highly integrated LCD video processors that incorporate many of the features required to create a multipurpose LCD display system. These features include a high quality 2D comb NTSC/PAL/SECAM video decoder that supports single-ended or differential composite video inputs, two independent TTL digital input interfaces (up to 24-bit each), two LVDS Open LDI input interfaces, two separate high quality scaler and de-interlacer engines, and a versatile OSD and an EEPROM/SPI interface. The outputs include dual channel LVDS Open LDI or TTL panel interfaces, and a separate MIPI-CSI2 output in the TW8846 and a pseudo BT. 656 output in the TW8847.
The TW8846 and TW8847 can support input resolutions up to 1080p and can drive LCD panels at resolutions up to 1920x1080. The video processing capabilities include 10-bit color processing, arbitrary H/V scaling, panoramic scaling, image mirroring, image adjustment and enhancement, black and white stretch, and automatic contrast adjustment. The TW8846 and TW8847 have improved image diagnostic capabilities to determine if the input video is corrupted. The feature set and versatility of this device makes it an ideal solution for automotive LCD display applications. |