TW8847LCD Video Processor with Decoder, LVDS, TTL, MIPI, Image Enhancement, and Video Integrity Diagnostic | Development Boards, Kits, Programmers | 3 | Active | The TW8846 and TW8847 are highly integrated LCD video processors that incorporate many of the features required to create a multipurpose LCD display system. These features include a high quality 2D comb NTSC/PAL/SECAM video decoder that supports single-ended or differential composite video inputs, two independent TTL digital input interfaces (up to 24-bit each), two LVDS Open LDI input interfaces, two separate high quality scaler and de-interlacer engines, and a versatile OSD and an EEPROM/SPI interface. The outputs include dual channel LVDS Open LDI or TTL panel interfaces, and a separate MIPI-CSI2 output in the TW8846 and a pseudo BT. 656 output in the TW8847.
The TW8846 and TW8847 can support input resolutions up to 1080p and can drive LCD panels at resolutions up to 1920x1080. The video processing capabilities include 10-bit color processing, arbitrary H/V scaling, panoramic scaling, image mirroring, image adjustment and enhancement, black and white stretch, and automatic contrast adjustment. The TW8846 and TW8847 have improved image diagnostic capabilities to determine if the input video is corrupted. The feature set and versatility of this device makes it an ideal solution for automotive LCD display applications. |
TW9900Low Power NTSC/PAL/SECAM Video Decoder with VBI Slicer | Integrated Circuits (ICs) | 3 | Active | The TW9900 is a low power NTSC/PAL/SECAM video decoder chip that is designed for portable applications. It consumes less than 100mW in typical composite input applications. The available power-down mode further reduces the power consumption. It uses the 1. 8V for both analog and digital supply voltage and 3. 3V for I/O power. A single 27MHz crystal is all that is needed to decode all analog video standards. The video decoder decodes the baseband analog CVBS or S-video signals into digital 8-bit 4:2:2 YCbCr for output. It consists of analog front-end with input source selection, variable gain amplifier and analog-to-digital converters, Y/C separation circuit, multi-standard color decoder (PAL BGHI, PAL M, PAL N, combination PAL N, NTSC M, NTSC 4. 43 and SECAM) and synchronization circuitry. The Y/C separation is done with high quality adaptive 4H comb filter for reduced cross color and cross luminance. The advanced synchronization processing circuitry can produce stable pictures for a non-standard signal as well as a weak signal. The output of the decoder is line-locked and formatted to the ITU-R 656 output with embedded sync. The TW9900 also includes circuits to detect and process vertical blanking interval (VBI) signal. It slices and processes VBI data for output through video bus. Some information can also be alternatively retrieved through the host interface. It also detects copy-protected signal according to Macrovision standard including AGC and color stripe pulses. A 2-wire serial host interface is used to simplify system integration. All the functions can be controlled through this interface. |
| Interface | 1 | Obsolete | |
| Interface | 1 | Obsolete | |
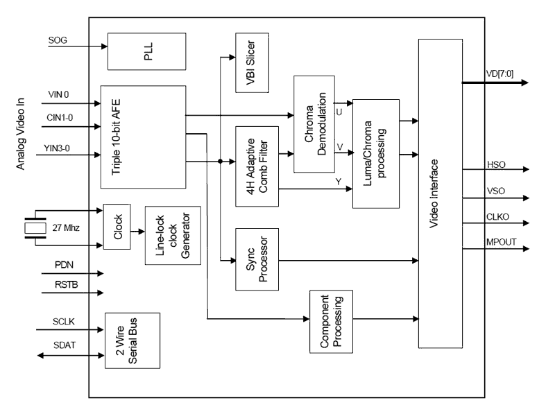
TW9910Low Power NTSC/PAL/SECAM Video Decoder with VBI Slicer | Encoders, Decoders, Converters | 3 | Active | The TW9910 is a low power NTSC/PAL/SECAM video decoder chip that is designed for portable applications. It consumes less than 100mW in typical composite input application. The available power down mode further reduces the power consumption. It uses the 1. 8V for both analog and digital supply voltage and 3. 3V for I/O power. A single 27MHz crystal is all that needed to decode all analog video standards. The video decoder decodes the base-band analog CVBS or S-video signals into digital 8 or 16-bit 4:2:2 YCbCr for output. It consists of analog front-end with input source selection, variable gain amplifier and analog-to-digital converters, Y/C separation circuit, multi-standard color decoder (PAL BGHI, PAL M, PAL N, combination PAL N, NTSC M, NTSC 4. 43 and SECAM) and synchronization circuitry. The Y/C separation is done with high quality adaptive 4H comb filter for reduced cross color and cross luminance. The advanced synchronization processing circuitry can produce stable pictures for non-standard signal as well as weak signal. A video scaler is provided to arbitrarily scale down the output video in a packed format. The output of the decoder is line-locked and formatted to the ITU-R 656 output with embedded sync. The TW9910 also includes circuits to detect and process vertical blanking interval (VBI) signal. It slices and process VBI data for output through video bus. Some information can also be alternatively retrieved through host interface. A 2-wire serial host interface is used to simplify system integration. All the functions can be controlled through this interface. |
| Video Processing | 3 | Active | |
TW99844-Channel Video Decoder and Video Encoder for Automotive Applications | Development Boards, Kits, Programmers | 2 | Active | The TW9984 includes four high quality NTSC/PAL/SECAM video decoders that convert analog composite video signal to digital component YCbCr data. Each channel contains a 10-bit ADC with application selectable differential or single-ended analog video input options, proprietary clamp and gain controllers and utilizes 4H comb filter for separating luminance and chrominance to reduce cross noise artifacts. The TW9984 adopts the image enhancement techniques, such as IF compensation filter, CTI and programmable peaking. TW9984 also includes an NTSC/PAL video encoder with a 10-bit DAC to support CVBS output. |
| Integrated Circuits (ICs) | 5 | Active | |
| FETs, MOSFETs | 1 | Active | The UPA1717G is a N Channel Power MOSFET. |
| Discrete Semiconductor Products | 1 | Active | Power MOSFETs for Automotive |