R
Renesas Electronics Corporation
| Series | Category | # Parts | Status | Description |
|---|---|---|---|---|
| Part | Spec A | Spec B | Spec C | Spec D | Description |
|---|---|---|---|---|---|
| Series | Category | # Parts | Status | Description |
|---|---|---|---|---|
| Part | Spec A | Spec B | Spec C | Spec D | Description |
|---|---|---|---|---|---|
| Series | Category | # Parts | Status | Description |
|---|---|---|---|---|
TW2880Advanced Multi-Channel HD Display/Record/Playback Controller IC for Next Generation 16-Channel DVR Applications | Integrated Circuits (ICs) | 1 | Obsolete | The TW2880 is an advanced 16-channel video and graphic controller with HD 1080p display capability for security surveillance applications. The device includes a host of advanced features for 16-channel DVR applications. It is designed to accept 16 live video inputs and playback 16 pre-recorded inputs simultaneously. Incoming live and playback video can be multiplexed, scaled up or down, de- interlaced, and displayed on two separate monitors. The main display output can display up to 32 channels on an HD 1080p monitor via HDMI interface. The secondary display output supports VGA, S-video and CVBS. In addition, there are four analog SPOT outputs that can be used to monitor live camera inputs. For video record, the TW2880 supports 16-channel real time and non-real time recording with flexible frame rate and resolution over 27MHz, 54MHz and 108MHz clocks. The record output ports support BT. 656 and BT. 1120 data formats. Special record modes such as mixed frame and mixed field switching modes are also supported. Record output stream can be in both field or frame interleaved format. The playback input ports support BT. 656 and BT. 1120 data formats. Other key features of the TW2880 include triple 16-bit bitmap OSG windows, 4-color OSD, channel ID encoder/decoder, and motion detector. |
| Interface | 1 | Obsolete | ||
TW29654-CH WD1 (960H)/D1 Compatible Video Decoders and Audio Codecs with Video Encoder | Interface | 1 | Obsolete | The TW2965 is a low power NTSC/PAL video decoder chip that is designed for video surveillance applications. It consumes very low power in a typical composite input application. The available power down mode further reduces the power consumption. It uses the 1. 0V for digital supply voltage and 3. 3V for I/O and analog power. A single 27MHz crystal is all that needed to decode all analog video standards. The video decoder decodes the base-band analog CVBS into digital 8-bit 4:2:2 YCbCr for output. It consists of analog front-end with input source selection, variable gain amplifier and analog-to-digital converters, Y/C separation circuit, multi-standard color decoder (PAL BGHI, PAL M, PAL N, combination PAL N, NTSC M, NTSC 4. 43) and synchronization circuitry. The Y/C separation is done with high quality adaptive 4H (5-line) comb filter for reduced cross color and cross luminance. The advanced synchronization processing circuitry can produce stable pictures for non-standard signal as well as weak signal. |
TW3801Security Link Over Coax™ (SLOC™) Transmitter | Specialized | 2 | Active | SLOC™ (Security Link Over Coax) is a transmission protocol for simultaneously transmitting analog CVBS video and digital IP video over a single coaxial cable. The TW3801 is the transmitting ("camera") end of a SLOC link, combining Ethernet digital video data and analog CVBS video into a single SLOC signal that can be transmitted over 500m of coaxial cable. It can be embedded into a camera or configured as a stand-alone IP+CVBS-to-SLOC converter. The TW3801 includes an AFE, digital modem, and two Ethernet MII/RMII interfaces. The device accepts an analog CVBS signal and an Ethernet (R)MII signal and encodes it into a SLOC signal. |
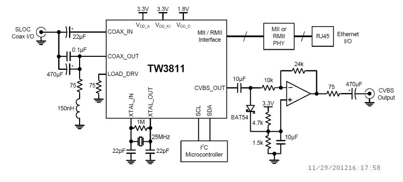
TW3811Security Link Over Coax™ (SLOC™) Receiver | Specialized | 1 | Active | SLOC™ (Security Link Over Coax) is a transmission protocol for simultaneously transmitting analog CVBS video and digital IP video over a single coaxial cable. The TW3811 is the receiving end of a SLOC link, converting the single SLOC signal on the coaxial cable back to separate Ethernet digital video data and analog CVBS video. It can be embedded into a DVR to enable one or more SLOC inputs or configured as a stand-alone SLOC-to-IP+CVBS converter. The TW3811 includes an AFE, digital modem, and two Ethernet MII/RMII interfaces. The device accepts a SLOC output signal from a SLOC transmitter and decodes it into an analog CVBS signal and an Ethernet MII signal. |
TW5864B15D1 H264 Encoder with 4-Channel A/V Decoder & 12 Channels External VD Inputs for Security Applications | Interface | 1 | Obsolete | The TW5864 is a H. 264 encoder solution with integrated 4-channel analog A/V decoders. The TW5864 can be used as a low cost single chip solution for 4-channel H. 264 hardware compression PC cards, or 16-channel cards by using additional external TW2866 chips. There are 3 versions of TW5864 that can support no external video decoder (TW5864A), 4 channel external video decoders (TW5864B), and 12 channel external video decoders (TW5864C). The TW5864 can also be used in embedded DVR applications as an AV front-end chip with H264 encoding capability. It can work with existing H. 264 hardcore or DSP based CODECs. In existing H264 CODECs, performance may be limited due to limitation in both memory bandwidth and hardware resources. With the H. 264 encoder built in at the front-end, the number of encoding channel supported scales with number of TW5864 chips used. The front-end H264 encoder offloads the processing from the backend CODECs to allow higher port count support and allows DSP resources saved and reserved for product differentiation features such as video analytic intelligence. The TW5864 features H. 264 baseline level 3 compliant encoder capable of performing up to 5 D1 equivalent video encoding (125 fps for PAL and 150 fps for NTSC), 17 channel G. 726 ADPCM hardware audio encoder with one channel for two way audio communication. The H. 264 video encoder supports dual-bitstream compression for both local storage and network port outputs. It also features a motion JPEG encoder for up to 25 frames per second shared among all video channels. The TW5864 integrates 4 A/V decoders. It has 4 CVBS analog inputs fed into four internal high quality NTSC/PAL video decoders. In addition, it has 3 digital BT. 656 input, running up to 108 MHz, capable of receiving up to 12 D1 video channels from external multi-channel video decoders such as TW2866/TW2867. This allows the TW5864 to support a total of 16 video input channels. The video streams from both on-chip/off-chip video decoders are fed into H. 264 encoder as well as to external interfaces for preview purposes. The preview stream can go through either four BT. 656 video output interfaces or PCI interfaces. The four BT 656 ports support both multi-channel byte or line interleaved output to interface with various external display solutions. The TW5864 has built-in de-interlacers and OSDs before encoding is performed. There are also 16 sets of motion detection/night detection/blind detection engine for channel alarm notification. In addition, the hardware encoder generated motion information of each channel is accessible to the external CPU for analytic purposes. The TW5864 also integrates many sets of scalers for each of the H264 encoder, MJPEG, and preview paths. Each of these scalers is independently configured. The TW5864 provides both asynchronous host interface and PCI interface for external CPU control and bitstream upload. The PCI interface can run at 33 or 66 MHz. |
| Encoders, Decoders, Converters | 1 | Obsolete | ||
TW68164-CH Audio/Video Decoders with 66MHz PCI Interface | Integrated Circuits (ICs) | 1 | Obsolete | The TW6816 is a highly integrated single-chip solution that supports multi-channel real time video and audio capture via PCI interface for PC DVR applications. It contains four high quality NTSC/PAL/SECAM video decoder that converts analog composite video signal to digital component YCbCr data, and utilizes an adaptive 4H comb filter for separating luminance and chrominance to reduce cross noise artifacts. TW6816 contains a high performance proprietary DMA controller that fully utilizes the PCI bandwidth, enabling it to transfer video and audio data at optimal throughput rate. TW6816 has the versatility to support a wide variety of video applications, including decoding and transferring 4 channel real-time D1 video, or 16 channel non real-time D1 video, and supporting multiple video display formats such as D1, half D1 and CIF. |
| Encoders, Decoders, Converters | 1 | Obsolete | ||
TW68698-in-1 Video Decoders with PCI Express Media Bridge | Encoders, Decoders, Converters | 1 | Active | The TW6869 is a highly integrated solution that supports multi-channel video and audio capture via PCIe x1 interface for PC DVR system and video analytic application. It contains high quality eight-channel NTSC/PAL/SECAM video decoders that convert analog composite video signal to digital component YCbCr data, and utilize adaptive 4H comb filter for separating luminance and chrominance to reduce cross noise artifacts. TW6869 contains a high performance proprietary DMA controller that fully optimizes the utilization of PCIe x1 bandwidth and enables it to transfer video and audio data at a high throughput rate that closely approaches the theoretical limit of PCIex1 interface. TW6869 is able to simultaneously decode and transfer 8 real time D1 video, or up to 32 channel non-real time D1, plus 8 channel audio. TW6869 decreases the complexity and workload of client-side software development, and significantly reduces the strains on PC hardware and resources. TW6869 also includes a software development kit (SDK) with Windows and Linux compliant drivers and reference application software. |
| Part | Category | Description |
|---|---|---|
Renesas Electronics Corporation | Integrated Circuits (ICs) | IC MCU 32BIT 1MB FLASH 48LFQFP |
Renesas Electronics Corporation | Integrated Circuits (ICs) | 16-BIT GENERAL MCU RL78/G23 96K |
Renesas Electronics Corporation | Isolators | OPTOISOLATOR 5KV TRANS 4SMD |
Renesas Electronics Corporation | Integrated Circuits (ICs) | IC REG PQFN |
Renesas Electronics Corporation X1228S14-2.7Obsolete | Integrated Circuits (ICs) | IC RTC CLK/CALENDAR I2C 14SOIC |
Renesas Electronics Corporation | Integrated Circuits (ICs) | 32-BIT MICROCONTROLLER OPTIMIZED FOR DUAL-MOTOR AND PFC CONTROL |
Renesas Electronics Corporation R5F104FJAFP#V0Obsolete | Integrated Circuits (ICs) | LOW POWER, HIGH FUNCTION, GENERAL PURPOSE MICROCONTROLLERS FOR MOTOR CONTROL, INDUSTRIAL AND METERING APPLICATIONS |
Renesas Electronics Corporation MK1493-03BGILFTRObsolete | Integrated Circuits (ICs) | IC CLOCK GENERATOR 48TSSOP |
Renesas Electronics Corporation | Development Boards Kits Programmers | E10A-USB SH4AL-DSP LICENSE TOOL |
Renesas Electronics Corporation | Integrated Circuits (ICs) | 32BIT MCU R32C/100X |