R
Renesas Electronics Corporation
| Series | Category | # Parts | Status | Description |
|---|---|---|---|---|
| Part | Spec A | Spec B | Spec C | Spec D | Description |
|---|---|---|---|---|---|
| Series | Category | # Parts | Status | Description |
|---|---|---|---|---|
| Part | Spec A | Spec B | Spec C | Spec D | Description |
|---|---|---|---|---|---|
| Series | Category | # Parts | Status | Description |
|---|---|---|---|---|
ISL97671A6-Channel SMBus/I2C or PWM Dimming LED Driver with Phase Shift Control | PMIC | 1 | Active | The ISL97671A is a 6-Channel 45V dual dimming capable LED driver that can be used with either SMBus/I2C or PWM signal for dimming control. The ISL97671A can drive six channels of LEDs from an input of 4. 5V~26. 5V to an output of up to 45V. It can also operate from an input as low as 3V to an output of up to 26. 5V in bootstrap configuration. The ISL97671A features optional channel phase shift control to minimize the input/output ripple characteristics, and load transients to improve efficiency and eliminate audible noise. The device can also be configured for Direct PWM Dimming with a minimum dimming duty cycle of 0. 007% at 200Hz. The ISL97671A headroom control circuit monitors the highest LED forward voltage string for output regulation, to minimize the voltage headroom and power loss in a typical multi-string operation. The ISL97671A is offered in a compact and thermally efficient 20 Ld QFN 4mmx3mm package. |
ISL97672A6-Channel LED Driver with Ultra Low Dimming Capability | Power Management (PMIC) | 3 | Obsolete | The ISL97672A is an integrated 6-channel power LED driver for LCD backlight applications. The ISL97672A is capable of driving LEDs with input from 4. 5V to 26. 5V and maximum output up to 45V. The ISL97672A employs an adaptive boost switching architecture that allows Direct PWM dimming with dimming duty cycle as low as 0. 007% at 200Hz or 0. 8% at 20kHz. PWM Dimming frequency can be as high as 30kHz. The ISL97672A employs the dynamic headroom control that monitors the highest LED forward voltage string for output regulation to minimize headroom voltage and power loss in a typical multi-string operation. Typical current matching between channels is ±0. 7%. The ISL97672A incorporates extensive protection functions that flag whenever a fault occurs. The protections include string-open and short-circuit detections, OVP, OTP, and an optional output short-circuit protection with external fault disconnect switch. The ISL97672A is offered in a compact 20 Ld QFN 3x4 package and can operate in ambient temperatures of -40°C to +85°C. |
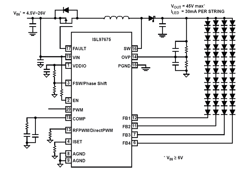
ISL976754-Channel LED Driver with Phase Shift Control | Power Management (PMIC) | 1 | Obsolete | The ISL97675 is an LED driver that drives 4 channels of low power LEDs from 4. 5V to 26V input and up to 45V output. The ISL97675 compensates for non-uniformity of the forward voltage drops in the LED strings with its 4 voltage controlled-current source channels. Its headroom control monitors the highest LED forward voltage string for output regulation, to minimize the voltage headroom and power loss in the typical multi-string operation. The ISL97675 offers two PWM Dimming modes: The part digitizes the incoming 100Hz to 30kHz PWM signal and provides 8-bit PWM dimming with phase shift function. Another mode is direct PWM mode without phase shift, where the dimming frequency follows the input PWM signal and the minimum on time can be as short as 350ns. The ISL97675 features channel phase shift control to minimize the input, output ripple characteristics and load transients as well as spreading the light output to help eliminate or reduce the video and audio noise interference from the backlight driver operation. |
| Power Management (PMIC) | 1 | Obsolete | ||
ISL976788-Channel 45V 50mA LED Driver | LED Drivers | 2 | Active | The ISL97678 is an 8-channel PWM dimming LED driver for LCD backlight applications. The ISL97678 is capable of driving up to 96 pieces of 3. 4V/50mA LEDs but larger numbers of LEDs are possible if the LED forward voltage combined is less than 45V. The ISL97678 has 8 channels of voltage controlled current sources with typical currents matching to ±1%, which compensate for the non-uniformity effect of forward voltages variance in the LED strings. To minimize the voltage headroom and power loss in the typical multi-string operation, the ISL97678 features dynamic headroom control that monitors the highest LED forward voltage string and uses its feedback signal for output regulation. The ISL97678 features PWM dimming up to 30kHz with 0. 4%~100% duty cycle and maintains ±1% current matching across all ranges. The PWM dimming frequency can be adjusted between 100Hz and 30kHz. The boost switching frequency can also be adjusted between 600kHz and 1. 5MHz. The ISL97678 features extensive protection functions that include string open and short circuit detections, OVP, and OTP. The ISL97678 is available in the 32 Ld QFN 5mmx5mm and operates from -40°C to +85°C with input voltage ranges from 4. 75V to 26V. |
ISL97682Compact 2-Ch LED Drivers with Phase Shift Control | LED Drivers | 1 | Active | The ISL97682, ISL97683, ISL97684 are Renesas' highly integrated 2-3-4-channel LED drivers that are suitable for medium size TFT-LCD backlights. These parts can drive multiple channels of LEDs from inputs as low as 4V to outputs of up to 45V. They can also operate from inputs as low as 3V to outputs of up to 26. 5V in bootstrap configuration. The ISL97682, ISL97683, ISL97684 feature optional channels phase shift control. This feature is used to minimize the input, output ripple characteristics and load transient, which help eliminate or reduce the video and audio noise interference from the backlight driver operation. The ISL97682, ISL97683, ISL97684 offer 8-bit PWM dimming for systems that need frequency tuning flexibility. With the unique adaptive boost switching architecture, the ISL97682, ISL97683, ISL97684 also offer Direct PWM dimming with output, which follows input and achieves linearity as low as 0. 009% at 200Hz or 1. 35% at 30kHz. The drivers incorporate dynamic headroom control that monitors the highest LED forward voltage string and uses its feedback signal for the minimum output regulation. The ISL97682, ISL97683, ISL97684 incorporate extensive fault protection functions including string open and short circuit detections, OVP, and OTP. The switching frequency can be selected at either 600kHz or 1. 0MHz in PFM or PWM mode. These parts are available in the thin and compact 16 Ld 3mmx3mm TQFN package and operate in ambient temperature from -40°C to +85°C. |
ISL97683Compact 3-Ch LED Drivers with Phase Shift Control | Integrated Circuits (ICs) | 2 | Active | The ISL97682, ISL97683, ISL97684 are Renesas' highly integrated 2-3-4-channel LED drivers that are suitable for medium size TFT-LCD backlights. These parts can drive multiple channels of LEDs from inputs as low as 4V to outputs of up to 45V. They can also operate from inputs as low as 3V to outputs of up to 26. 5V in bootstrap configuration. The ISL97682, ISL97683, ISL97684 feature optional channels phase shift control. This feature is used to minimize the input, output ripple characteristics and load transient, which help eliminate or reduce the video and audio noise interference from the backlight driver operation. The ISL97682, ISL97683, ISL97684 offer 8-bit PWM dimming for systems that need frequency tuning flexibility. With the unique adaptive boost switching architecture, the ISL97682, ISL97683, ISL97684 also offer Direct PWM dimming with output, which follows input and achieves linearity as low as 0. 009% at 200Hz or 1. 35% at 30kHz. The drivers incorporate dynamic headroom control that monitors the highest LED forward voltage string and uses its feedback signal for the minimum output regulation. The ISL97682, ISL97683, ISL97684 incorporate extensive fault protection functions including string open and short circuit detections, OVP, and OTP. The switching frequency can be selected at either 600kHz or 1. 0MHz in PFM or PWM mode. These parts are available in the thin and compact 16 Ld 3mmx3mm TQFN package and operate in ambient temperature from -40°C to +85°C. |
ISL97684Compact 4-Ch LED Drivers with Phase Shift Control | PMIC | 3 | Active | The ISL97682, ISL97683, ISL97684 are Renesas' highly integrated 2-3-4-channel LED drivers that are suitable for medium size TFT-LCD backlights. These parts can drive multiple channels of LEDs from inputs as low as 4V to outputs of up to 45V. They can also operate from inputs as low as 3V to outputs of up to 26. 5V in bootstrap configuration. The ISL97682, ISL97683, ISL97684 feature optional channels phase shift control. This feature is used to minimize the input, output ripple characteristics and load transient, which help eliminate or reduce the video and audio noise interference from the backlight driver operation. The ISL97682, ISL97683, ISL97684 offer 8-bit PWM dimming for systems that need frequency tuning flexibility. With the unique adaptive boost switching architecture, the ISL97682, ISL97683, ISL97684 also offer Direct PWM dimming with output, which follows input and achieves linearity as low as 0. 009% at 200Hz or 1. 35% at 30kHz. The drivers incorporate dynamic headroom control that monitors the highest LED forward voltage string and uses its feedback signal for the minimum output regulation. The ISL97682, ISL97683, ISL97684 incorporate extensive fault protection functions including string open and short circuit detections, OVP, and OTP. The switching frequency can be selected at either 600kHz or 1. 0MHz in PFM or PWM mode. These parts are available in the thin and compact 16 Ld 3mmx3mm TQFN package and operate in ambient temperature from -40°C to +85°C. |
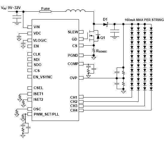
ISL976864-Channel LED Driver with Independent Channel Control for Dynamic Dimming | Power Management (PMIC) | 2 | Obsolete | The ISL97686 is a PWM controlled LED driver that supports 4 channels of LED current, for Monitor and TV LCD backlight applications. It is capable of driving 160mA per channel from a 9V to 32V input supply, with current sources rated up to 75V absolute maximum. The ISL97686’s current sources achieve typical current matching to ±1%, while dynamically maintaining the minimum required VOUT necessary for regulation. This adaptive scheme compensates for the non-uniformity of forward voltage variance in the LED strings. The ISL97686 dimming can be controlled by a high speed SPI interface for independent channel control for dynamic dimming function synthesized on chip at 10-bit resolution. The ISL97686 has an advanced dynamic headroom control function, which monitors the highest LED forward voltage string, and regulates the output to the correct level to minimize power loss. This proprietary regulation scheme also allows for extremely linear PWM dimming from 0. 02% to 100%. The LED current can also be switched between two current levels, giving support for 3D applications. The ISL97686 incorporates extensive protections of string open and short circuit detections, OVP, and OTP. |
| PMIC | 3 | Active | ||
| Part | Category | Description |
|---|---|---|
Renesas Electronics Corporation | Integrated Circuits (ICs) | IC MCU 32BIT 1MB FLASH 48LFQFP |
Renesas Electronics Corporation | Integrated Circuits (ICs) | 16-BIT GENERAL MCU RL78/G23 96K |
Renesas Electronics Corporation | Isolators | OPTOISOLATOR 5KV TRANS 4SMD |
Renesas Electronics Corporation | Integrated Circuits (ICs) | IC REG PQFN |
Renesas Electronics Corporation X1228S14-2.7Obsolete | Integrated Circuits (ICs) | IC RTC CLK/CALENDAR I2C 14SOIC |
Renesas Electronics Corporation | Integrated Circuits (ICs) | 32-BIT MICROCONTROLLER OPTIMIZED FOR DUAL-MOTOR AND PFC CONTROL |
Renesas Electronics Corporation R5F104FJAFP#V0Obsolete | Integrated Circuits (ICs) | LOW POWER, HIGH FUNCTION, GENERAL PURPOSE MICROCONTROLLERS FOR MOTOR CONTROL, INDUSTRIAL AND METERING APPLICATIONS |
Renesas Electronics Corporation MK1493-03BGILFTRObsolete | Integrated Circuits (ICs) | IC CLOCK GENERATOR 48TSSOP |
Renesas Electronics Corporation | Development Boards Kits Programmers | E10A-USB SH4AL-DSP LICENSE TOOL |
Renesas Electronics Corporation | Integrated Circuits (ICs) | 32BIT MCU R32C/100X |