R
Renesas Electronics Corporation
| Series | Category | # Parts | Status | Description |
|---|---|---|---|---|
| Part | Spec A | Spec B | Spec C | Spec D | Description |
|---|---|---|---|---|---|
| Series | Category | # Parts | Status | Description |
|---|---|---|---|---|
| Part | Spec A | Spec B | Spec C | Spec D | Description |
|---|---|---|---|---|---|
| Part | Category | Description |
|---|---|---|
Renesas Electronics Corporation | Integrated Circuits (ICs) | IC MCU 32BIT 1MB FLASH 48LFQFP |
Renesas Electronics Corporation | Integrated Circuits (ICs) | 16-BIT GENERAL MCU RL78/G23 96K |
Renesas Electronics Corporation | Isolators | OPTOISOLATOR 5KV TRANS 4SMD |
Renesas Electronics Corporation | Integrated Circuits (ICs) | IC REG PQFN |
Renesas Electronics Corporation X1228S14-2.7Obsolete | Integrated Circuits (ICs) | IC RTC CLK/CALENDAR I2C 14SOIC |
Renesas Electronics Corporation | Integrated Circuits (ICs) | 32-BIT MICROCONTROLLER OPTIMIZED FOR DUAL-MOTOR AND PFC CONTROL |
Renesas Electronics Corporation R5F104FJAFP#V0Obsolete | Integrated Circuits (ICs) | LOW POWER, HIGH FUNCTION, GENERAL PURPOSE MICROCONTROLLERS FOR MOTOR CONTROL, INDUSTRIAL AND METERING APPLICATIONS |
Renesas Electronics Corporation MK1493-03BGILFTRObsolete | Integrated Circuits (ICs) | IC CLOCK GENERATOR 48TSSOP |
Renesas Electronics Corporation | Development Boards Kits Programmers | E10A-USB SH4AL-DSP LICENSE TOOL |
Renesas Electronics Corporation | Integrated Circuits (ICs) | 32BIT MCU R32C/100X |
| Series | Category | # Parts | Status | Description |
|---|---|---|---|---|
ISL98002-170Triple Video Digitizer with Digital PLL | Analog Front End (AFE) | 1 | Obsolete | The ISL98002 3-Channel, 8-bit Analog Front End (AFE) contains all the functions necessary to digitize analog YPbPr video signals and RGB graphics signals from DVD players, digital VCRs, video set-top boxes, and personal computers. This product family's conversion rates support HDTV resolutions up to 1080p and PC monitor resolutions up to UXGA, while the front end's programmable input bandwidth ensures sharp, clear images at all resolutions. To maximize performance with the widest variety of video sources, the ISL98002 features a fast-responding digital PLL (DPLL), providing extremely low jitter with PC graphics signals and quick recovery from VCR head switching with video signals. Integrated HSYNC and SOG processing eliminate the need for external slicers, sync separators, Schmitt triggers, and filters. Glitchless, automatic Macrovision®- compliance is obtained by a digital Macrovision® detection function that detects and automatically removes Macrovision® from the HSYNC signal. Ease of use is also emphasized with features such as the elimination of PLL charge pump current/VCO range programming and single-bit switching between RGB and YPbPr signals. Automatic Black Level Compensation (ABLC™) eliminates part-to-part offset variation, ensuring perfect black level performance in every application. |
ISL98003-1508-Bit Video Analog Front End (AFE) with Measurement and Auto-Adjust Features | Analog Front End (AFE) | 3 | Obsolete | The ISL98003 3-channel, 8-bit Analog Front End (AFE) contains all the functionality needed to digitize analog YPbPr video from HDTV tuners, set-top boxes, SD and HD DVDs, as well as RGB graphics signals from personal computers and workstations. The fourth generation analog design delivers 8-bit performance and a 165MSPS maximum conversion rate supporting resolutions up to UXGA at 60Hz. The front end's programmable input bandwidth ensures sharp, low noise images at all resolutions. To accelerate and simplify mode detection, the ISL98003 integrates a sophisticated set of measurement tools that fully characterizes the video signal and timing, offloading the host microcontroller. Automatic Black Level Compensation (ABLC™) eliminates part-to-part offset variation, ensuring perfect black level performance in every application. The ISL98003's Digital PLL generates a pixel clock from the analog sourcE's HSYNC or SOG (Sync-On-Green) signals. Pixel clock output frequencies range from 10MHz to 165MHz with sampling clock jitter of 250ps peak-to-peak. |
ISL986025 Channel DC/DC Converter + VON Slice + Power Good | Voltage Regulators - Special Purpose | 5 | Active | The ISL98602 represents a high-power, integrated LCD supply IC targeted at large panel LCD displays. The ISL98602 integrates a high-power boost converter for AVDD generation, VONand VOFFcharge pump drivers, one synchronous buck regulator, and one synchronous buck controller for two logic voltages. The VONslicing circuitry and power good function are also included. Operating at 1. 3MHz, the AVDD boost converter features a 5. 5A boost FET. Feedback is taken from the far side of the delay FET for improving regulation. The OVP circuit protects output side components. The logic synchronous buck converter features two 2. 3A FETs operating at 1. 3MHz internal clock. The output voltage is set by the IC internally or with a feedback resistor. The soft-start circuitry is also integrated with the buck. The second logic voltage is generated from a synchronous buck converter with MOSFET controllers. The overcurrent protection is also integrated with the buck. The charge pump of VONand VOFFuses the full switching frequency and integrates the driver for high current capability. VONis further processed through an integrated VONslice circuit in order to reduce flicker. Alternative fixed voltages at the boost, Buck1, Buck2, VONcharge pump, and VOFFcharge pump are available in ISL98602. |
| Power Management (PMIC) | 5 | Obsolete | ||
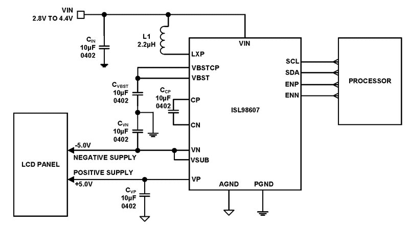
ISL98608High Efficiency Power Supplies for Small Size Displays | Power Management (PMIC) | 1 | Active | The ISL98608 and ISL98608IIH are high efficiency power supplies for small size displays, such as smart phones and tablets requiring ±supply rails. They integrate a boost regulator, LDO, and inverting charge pump that are used to generate two output rails: +5. 5V and -5. 5V (ISL98608) and +5V and -5V (ISL98608IIH). The output voltages can be adjusted from ±4. 5V up to ±7V with 50mV steps using the I2C interface. The devices integrate synchronous rectification MOSFETs for the boost regulator and inverting charge pump, which maximizes conversion efficiency. The ISL98608 and ISL98608IIH integrate all compensation and feedback components, which minimizes BOM count and reduces the solution PCB size to 18mm2. The input voltage range, high efficiency operation, and very low shutdown current make the devices ideal for use in single cell Li-ion battery operated applications. The ISL98608 and ISL98608IIH are offered in a 1. 744mmx1. 744mm WLCSP package, and the devices are specified for operation across the -40°C to +85°C ambient temperature range. |
ISL98611High Efficiency Display Power and LED Driver for Smart Phones | Development Boards, Kits, Programmers | 1 | Active | The ISL98611 is a high-efficiency display power supply and LED driver for small size displays, such as smart phones. It integrates a boost regulator, LDO, and inverting charge pump that are used to generate regulated positive and negative voltages for display power. It also integrates a boost regulator and 3-channel current sinks for the LED backlight driver. The positive and negative output voltages can be adjusted from ±4. 5V up to ±6V. The ISL98611 extends the battery life of mobile devices by delivering greater than 88% efficiency for the display power function and up to 93% efficiency for the backlight driver when powering 12 LEDs. It reduces the PCB area by integrating the two functions into a single IC and by requiring only eight external components in total. This product drives backlight LEDs with excellent current matching even at very low LED current (±2. 2% down to 1mA and ±2. 8% at 50μA), improving the brightness uniformity of LCD displays. It includes analog, PWM, and hybrid dimming to maximize LED efficiency while eliminating color shift issues. The ISL98611 is offered in a 2. 33x2. 61mm2WLCSP package and the device is specified for operation across the -40°C to +85°C ambient temperature range. |
| Special Purpose Regulators | 1 | Obsolete | ||
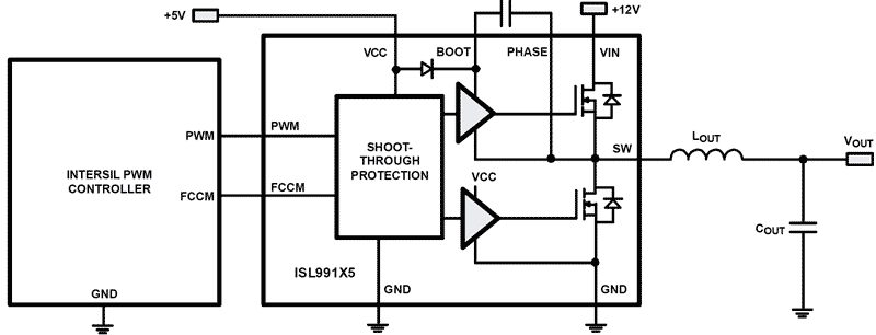
ISL99125BDrMOS (Driver + FET) | Full Half-Bridge (H Bridge) Drivers | 1 | Obsolete | The ISL99125B and ISL99135B are high-performance DrMOS power modules designed for high-frequency power conversion. By combining a high-performance FET driver and MOSFETs in an advanced package, high-density DC/DC converters may be created. Combined with an Intersil PWM controller, a complete voltage regulator solution can be created with reduced external components and minimum overall PCB real estate. The ISL99125B and ISL99135B feature a three-state PWM input that, working together with Intersil’s 5V PWM controllers (such as ISL6398, ISL9585x, ISL637x, ISL633x, ISL636x, and ISL68201), will provide a robust solution in the event of abnormal operating conditions. The ISL99125B, ISL99135B support high-efficiency operations not only at heavy loads, but also at light loads via its diode emulation capability. Diode emulation can be disabled for those applications where variable frequency operation is not desired at light loads. ISL99125B, ISL99135B also feature very low shutdown supply current (3μA) to ensure the low power consumption, especially designed for IMVP8 PS4 shutdown operation. |
| Full Half-Bridge (H Bridge) Drivers | 1 | Obsolete | ||
| Audio Amplifiers | 5 | Obsolete | ||