ISL95812Multiphase PWM Regulator for VR12.5, VR12.6 and VR12.6+ CPUs | Special Purpose Regulators | 2 | Active | Fully compliant with Intel VR12. 5, VR12. 6 and VR12. 6+™ specifications, the ISL95812 provides a complete solution for microprocessor core power supply. It provides a Voltage Regulator (VR) with two integrated and one external gate drivers. The VR can be configured as 3-, 2- or 1-phase, providing maximum flexibility. The VR uses the serial control bus (SVID) to communicate with the CPU and achieves lower cost and smaller board area. Based on Intersil’s Robust Ripple Regulator (R3) technology™, the PWM modulator compared to traditional modulators, has faster transient settling time, variable switching frequency during load transients and has improved light load efficiency with its ability to automatically change switching frequency. The ISL95812 has several other key features. The output supports DCR current sensing with single NTC thermistor for DCR temperature compensation or accurate resistor current sensing. The output comes with remote voltage sense, programmable VBOOTvoltage, programmable ICCMAX, programmable voltage transition slew rate, adjustable switching frequency, overcurrent protection and Power-Good output. |
ISL95813Single Phase Core Controller for VR12.6 | Special Purpose Regulators | 2 | Active | The ISL95813 single-phase controller provides a fully compliant VR12. 6 power supply solution for Intel™ microprocessors. It provides a tightly regulated output voltage that is programmed through a high speed serial bus interface with the CPU. This interface also allows the CPU to acquire real-time information from the voltage regulator (VR), which includes load current and VR temperature. Based on Intersil's Robust Ripple Regulator R3™ Technology, the PWM modulator provides faster transient response and settling time when compared against traditional modulation schemes. Its variable frequency topology also allows for natural period stretching Discontinuous Conduction Mode (DCM) for increased efficiency and power savings in light load situations. The ISL95813 has several other key features that include: DCR current sensing with single NTC thermal compensation; discrete resistor current sensing; differential remote voltage feedback; and user-programmable boot voltage, IMAX, TMAX, voltage transition slew rate and switching frequency. |
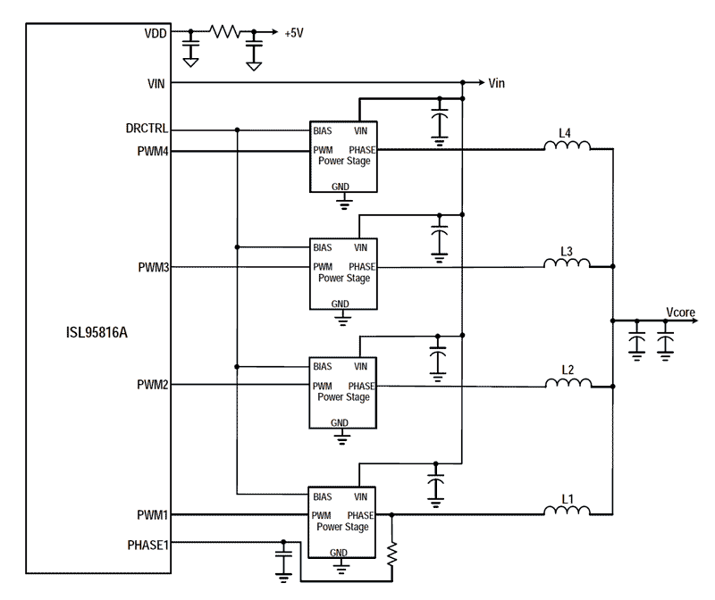
ISL95816A4-Phase PWM Controller for VR12.5 and VR12.6 CPUs | Integrated Circuits (ICs) | 2 | Obsolete | The ISL95816A Pulse Width Modulation (PWM) controller IC provides a complete solution for VR12. 5™ and VR12. 6™ compliant microprocessor core power supplies. It provides the control and protection for a Voltage Regulator (VR). The VR can operate in 4-, 3-, 2- or 1-phase configurations. The VR uses a serial control bus to communicate with the CPU and achieve lower cost and smaller board area. The VR utilizes Intersil’s Robust Ripple Regulator R3 Technology™. The R3™ modulator has numerous advantages compared to traditional modulators, including faster transient response, variable switching frequency during load transients, and improved light load efficiency due to its ability to automatically change switching frequency. The ISL95816A has several other key features. It supports either DCR current sensing with a single NTC thermistor for DCR temperature compensation, or more precise resistor current sensing if desired; remote voltage sense; programmable VBOOTvoltage, IMAX, voltage transition slew rate and switching frequency; adjustable overcurrent protection; and Power-Good signal. |
| Special Purpose Regulators | 3 | Obsolete | |
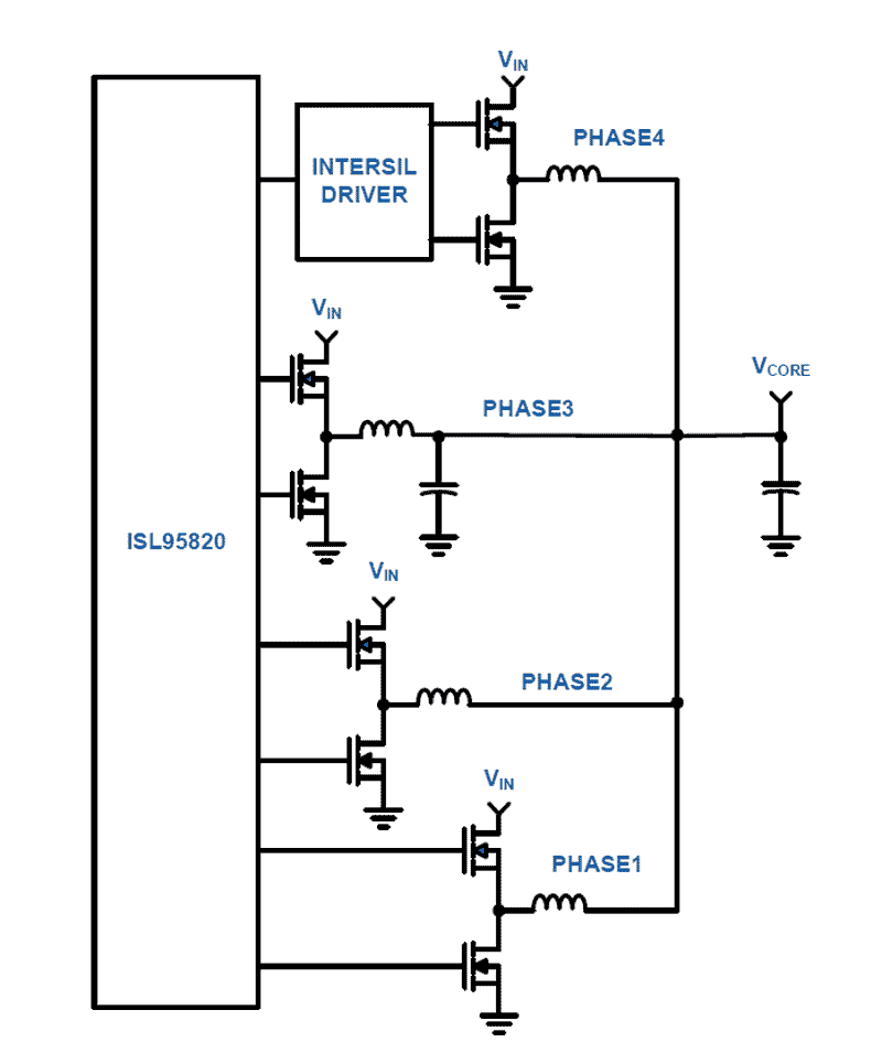
ISL95820Green Hybrid Digital Four Phase PWM Controller for Intel VR12.5™ CPUs | Special Purpose Regulators | 2 | Active | The ISL95820 Pulse Width Modulation (PWM) controller IC provides a complete low-cost solution for Intel VR12. 5™ compliant microprocessor core power supplies. It provides the control and protection for a Voltage Regulator (VR). The VR incorporates 3 integrated drivers and can operate in 4-, 3-, 2- or 1-phase configurations. The VR uses a serial control bus to communicate with the CPU and achieve lower cost and smaller board area. The VR utilizes Intersil’s Robust Ripple Regulator R3 Technology™. The R3™ modulator has many advantages compared to traditional modulators, including faster transient response, variable switching frequency in response to load transients, and improved light load efficiency due to diode emulation mode with load-dependent low switching frequency. The ISL95820 has several other key features. It supports either DCR current sensing with a single NTC thermistor for DCR temperature compensation or more precise resistor current sensing if desired; remote voltage sense; programmable VBOOTvoltage, IMAX, voltage transition slew rate and switching frequency; adjustable overcurrent protection; and Power-Good signal. |
ISL95821Three Phase PWM Controller for Intel VR12.5™ CPUs | Power Management (PMIC) | 1 | Obsolete | The ISL95821 Pulse Width Modulation (PWM) controller IC provides a complete low-cost solution for Intel VR12. 5™ compliant microprocessor core power supplies. It provides the control and protection for a Voltage Regulator (VR). The VR incorporates 3 integrated drivers and can operate in 3-, 2- or 1-phase configurations. The VR uses a serial control bus to communicate with the CPU and achieve lower cost and smaller board area. The VR utilizes Intersil’s Robust Ripple Regulator R3 Technology™. The R3™ modulator has many advantages compared to traditional modulators, including faster transient response, variable switching frequency in response to load transients, and improved light load efficiency due to diode emulation mode with load-dependent low switching frequency. The ISL95821 has several other key features. It supports either DCR current sensing with a single NTC thermistor for DCR temperature compensation or more precise resistor current sensing if desired. The output comes with remote voltage sense, programmable VBOOTvoltage, IMAX, voltage transition slew rate and switching frequency, adjustable overcurrent protection and Power-Good signal. |
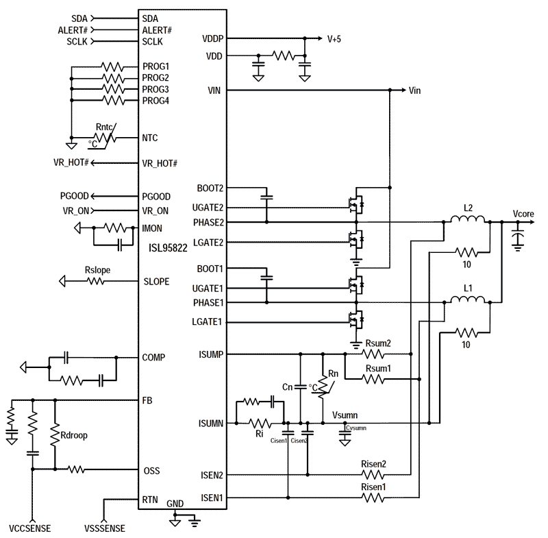
ISL95822Dual-Phase PWM Regulator for VR12.5 and VR12.6 CPUs | Power Management (PMIC) | 4 | Obsolete | Fully compliant with Intel VR12. 5™ and VR12. 6™ specifications, the ISL95822 provides a complete solution for microprocessor core power supply. It provides a Voltage Regulator (VR) with two integrated gate drivers. The VR can be configured as 2- or 1-phase, providing maximum flexibility. The VR uses the serial control bus (SVID) to communicate with the CPU and achieves lower cost and smaller board area. Based on Intersil’s Robust Ripple Regulator R3 Technology™, the PWM modulator compared to traditional modulators, has faster transient settling time, variable switching frequency during load transients and has improved light load efficiency with its ability to automatically change switching frequency. The ISL95822 has several other key features. The output supports DCR current sensing with single NTC thermistor for DCR temperature compensation or accurate resistor current sensing. The output comes with remote voltage sense, programmable VBOOTvoltage, programmable ICCMAX, programmable voltage transition slew rate, adjustable switching frequency, overcurrent protection and Power-Good output. |
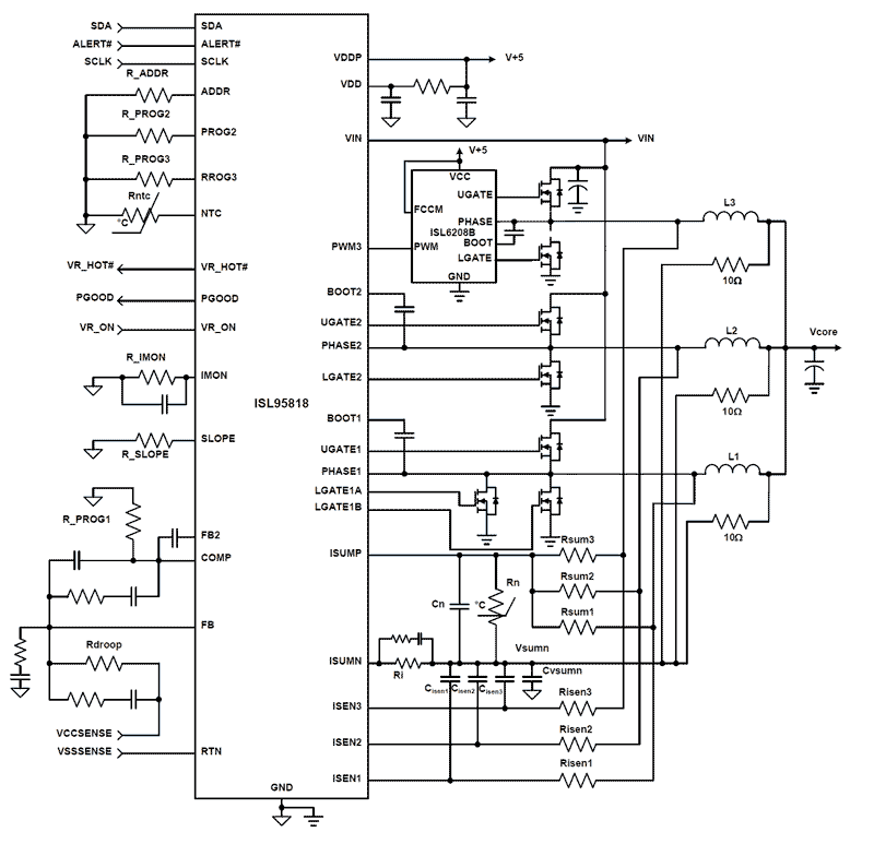
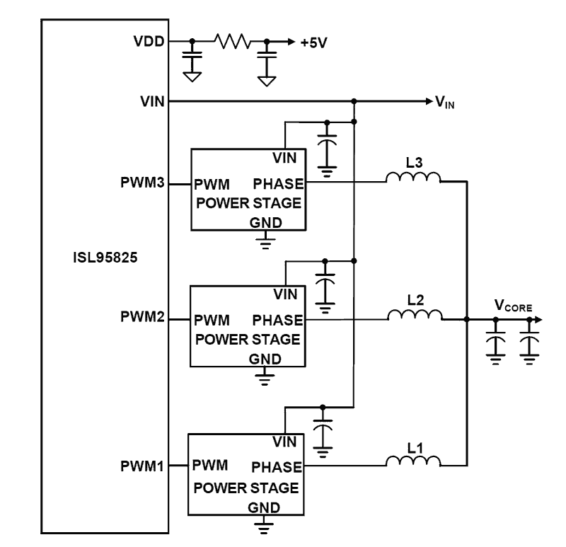
ISL95825Three Phase PWM Controller for VR12.5/VR12.6 CPUs | Power Management (PMIC) | 2 | Obsolete | The ISL95825 Pulse Width Modulation (PWM) controller IC provides a complete solution for VR12. 5™/VR12. 6™ compliant microprocessor core power supplies. It provides the control and protection for a Voltage Regulator (VR). The VR can operate in 3-, 2- or 1-phase configurations. The VR uses a serial control bus to communicate with the CPU and achieve lower cost and smaller board area. The VR utilizes Intersil’s Robust Ripple Regulator R3 Technology™. The R3 modulator has numerous advantages compared to traditional modulators, including faster transient response, variable switching frequency during load transients, and improved light load efficiency due to its ability to automatically change switching frequency. The ISL95825 has several other key features. It supports either DCR current sensing with a single NTC thermistor for DCR temperature compensation, or more precise resistor current sensing if desired. The output comes with remote voltage sense, programmable VBOOTvoltage, ICCMAX, voltage transition slew rate and switching frequency, adjustable overcurrent protection and Power-Good signal. |
| Special Purpose Regulators | 3 | Active | |
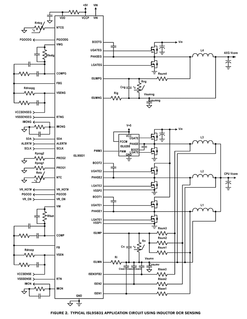
ISL958313+1 Voltage Regulator for IMVP-7/VR12™ CPUs | Special Purpose Regulators | 4 | Active | Compliant with IMVP-7/VR12™, the ISL95831 provides a complete solution for microprocessor and graphic processor core power supply. It provides two Voltage Regulators (VRs) with three integrated gate drivers. The first VR can be configured as 3-, 2- or 1-phase VR while the second output is 1-phase VR, providing maximum flexibility. The two VRs share the serial control bus to communicate with the CPU and achieve lower cost and smaller board area compared with the two-chip approach. Based on Intersil's Robust Ripple Regulator (R3) technology™, the PWM modulator compared to traditional modulators, has faster transient settling time, variable switching frequency during load transients and has improved light load efficiency with It's ability to automatically change switching frequency. The ISL95831 has several other key features. Both outputs support DCR current sensing with single NTC thermistor for DCR temperature compensation or accurate resistor current sensing. Both outputs come with remote voltage sense, programmable VBOOTvoltage, programmable IMAX, TMAX, adjustable switching frequency, OC protection and separate Power-Good. |