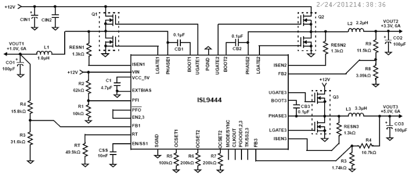
ISL9444Triple, 180° Out-of-Phase, Synchronous Step-Down PWM Controller | Power Management (PMIC) | 2 | Obsolete | The ISL9444 is a triple-output synchronous buck controller that integrates three PWM controllers which are fully featured and designed to provide multi-rail power for use in products such as cable and satellite set-top boxes, VoIP gateways, cable modems, and other home connectivity products as well as a variety of industrial and general purpose applications. Each output is adjustable down to 0. 7V. The PWMs are synchronized at 180° out-of-phase, thus reducing the input RMS current and ripple voltage. The ISL9444 offers independent power-good indicators, programmable soft-start and tracking functions for ease of supply rail sequencing and integrated UV/OV/OC/OT protections in a space conscious 5mmx5mm QFN package. Switching frequency can be set between 200kHz and 1200kHz using a resistor. The ISL9444 can be synchronized to another ISL9444 to reduce any beat frequency. The ISL9444 utilizes internal loop compensation to keep minimum peripheral components for a compact design and a low total solution cost. These devices are implemented with current mode control with feed-forward to cover various applications even with fixed internal compensations. |
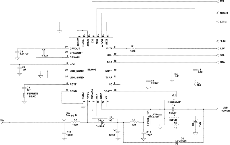
ISL9492Single Output LNB Supply and Control Voltage Regulator with I2C Interface for Satellite Set-Top Box Designs | Special Purpose Regulators | 2 | Active | The ISL9492 is a highly integrated voltage regulator and interface IC specifically designed for supplying power and control signals from advanced satellite set-top box (STB) modules to the low noise blocks (LNB) of a single antenna port. It also supports DiSEqC tone generation and modulation with diagnostic status read-back. Controlling the ISL9492 is simple via the I2C bus by writing 8 bit words onto the System Registers (SR). The device design makes the total LNB supply design simple, efficient and compact with low external component count by integrating Boost power MOSFET, current-mode boost PWM and a low-noise linear regulator. The current-mode boost converters provide the linear regulator with input voltage that is set to the final output voltages, plus typically 0.9V to insure minimum power dissipation across each linear regulator. The LNB output voltage can be controlled in two ways; by full control from I2C using the VTOP and VBOT bits or by setting the I2C to the lower range and switching to higher range with the select VTOP pin. The External modulation input EXTM accepts a modulated DISEqC command and transfers it symmetrically to the output. The EXTM pin can be used to modulate the continuous internal tone. The fault signal serves as an interrupt for the processor when any condition turns OFF the LNB controller (over-temperature, overcurrent, disable). The states of these flags to the faults can be thoroughly examined through the I2C registers. |
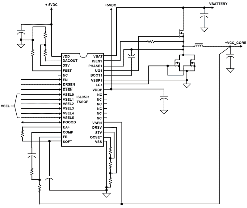
ISL9501Precision Single-Phase Buck PWM Controller | Power Supply Controllers, Monitors | 2 | Obsolete | The ISL9501 Single-phase Buck PWM control IC, with integrated half bridge gate drivers, proVSELes a precision voltage regulation system for microprocessors in notebook computers. Single-phase operation proVSELes flexibility in meeting the requirements of the latest microprocessors. This control IC also features both input voltage feed-forward and average current mode control for excellent dynamic response, "Loss-less" current sensing using MOSFET rDS(ON) and user selectable switching frequencies from 250kHz to 500kHz. The ISL9501 includes a 6-bit digital-to-analog converter (DAC) that dynamically adjusts the CORE PWM output voltage. The ISL9501 also has logic inputs to select Active, Deep Sleep and Deeper Sleep modes of operation. A precision reference, remote sensing and proprietary architecture, with integrated, processor-mode, compensated "Droop", proVSELe excellent static and dynamic CORE voltage regulation. To improve efficiency at light loading, the ISL9501 will operate in diode emulation in Deep and Deeper Sleep modes. Another feature of this IC controller is the PGOOD monitor circuit that is held low until CORE voltage increases (during its soft-start sequence) to within 12% of the "Boot" voltage. This PGOOD signal is masked during VSEL changes. Output overcurrent, overvoltage and undervoltage are monitored and result in the converter latching off and PGOOD signal being held low. The overvoltage and undervoltage thresholds are 112% and 84% of the VSEL, Deep or Deeper Sleep setpoint, respectively. Overcurrent protection features a 32 cycle overcurrent shutdown. PGOOD, overvoltage, undervoltage and overcurrent proVSELe monitoring and protection for the microprocessor and power system. The ISL9501 IC is available in a 38 Ld TSSOP and a 40 Ld QFN. |
| Voltage Regulators - Special Purpose | 1 | Obsolete | |
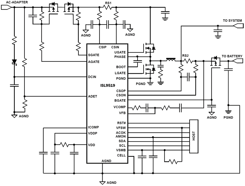
ISL9519Narrow VDC Regulator/Charger with SMBus Interface | Evaluation Boards | 5 | Active | The ISL9519 is a highly integrated narrow VDC system voltage regulator and battery charger controller. Operating parameters are programmable over the System Management Bus (SMBus). The ISL9519 is designed for applications where the system power source is either the battery pack or the output of the regulator/charger. This makes the max voltage to the system equal to the max battery voltage instead of the max adapter voltage. The ISL9519 also includes a patented system to control trickle charging deeply discharged batteries while maintaining system voltage at a user-defined minimum. High efficiency is achieved with a DC/DC synchronous-rectifier buck converter, equipped with diode emulation and variable switching frequency for enhanced light load efficiency and AC-adapter boosting prevention. The ISL9519 can charge one, two or three series-connected Lithium-ion cells, at up to 8A charge current. Default settings for 1-, 2- or 3-cell operation at power-up are selected by an external pin. Integrated MOSFET drivers and bootstrap diode result in fewer components and smaller implementation area. Low offset current-sense amplifiers provide high accuracy. The ISL9519 provides an open drain digital output that indicates the presence of the AC-adapter. The ISL9519 also provides an analog output that indicates the adapter current. |
ISL95210High Efficiency 5V, 10A Buck Regulator | PMIC | 5 | Obsolete | The ISL95210 is a high-efficiency step-down regulator that can deliver 10A of output current from a 5V input. The small 4mmx6mm QFN package and only four external components provide a very small total solution size. Low resistance internal MOSFETs deliver excellent efficiency and permit full power operation in a +90°C ambient without airflow. The regulator operates from an input voltage of 2. 97V to 5. 5V, and provides a 0. 6% accurate output voltage over the full operating temperature range. Intersil's patented R4™ control architecture provides exceptional transient response with no external compensation components. The output voltage may be programmed by an internal DAC or by an external resistor divider (see Output Voltage Programming on page 11 for more details). Several digital control signals provide flexibility for users that want additional features. Switching frequency, switching mode, output voltage margining and daisy-chained power-good functions are all programmed by these pins. The ISL95210 also includes comprehensive internal protection for overvoltage, undervoltage, overcurrent and over-temperature conditions. |
| Data Acquisition | 3 | Active | |
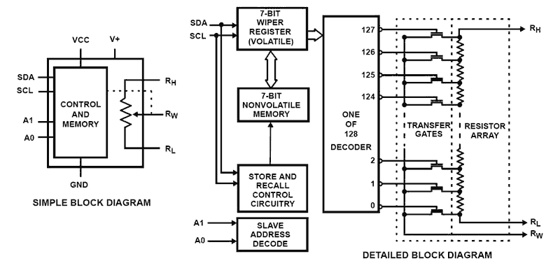
ISL95311Digitally Controlled Potentiometer (XDCP™) | Digital Potentiometers | 2 | Obsolete | Terminal Voltage 0V to 13. 2V, 128 Taps I2C Interface The Intersil ISL95311 is a digitally controlled potentiometer (XDCP). The device consists of a resistor array, wiper switches, a control section, and nonvolatile memory. The wiper position is controlled by an I2C interface. The potentiometer is implemented by a resistor array composed of 127 resistive elements and a wiper switching network. Between each element and at either end are tap points accessible to the wiper terminal. The wiper of the potentiometer has an associated volatile Wiper Counter Register (WR) and a non-volatile Initial Value Register (IVR) that can be directly written to and read by the user. The contents of the WR controls the position of the wiper on the resistor array through the switches. At power-up, the device recalls the contents of the IVR to the corresponding WR. The device can be used as a three-terminal potentiometer or as a two-terminal variable resistor in a wide variety of applications, including: |
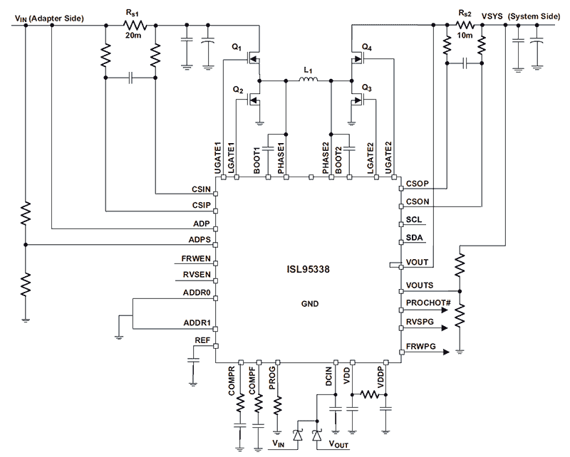
ISL95338Bidirectional Buck-Boost Voltage Regulator | PMIC | 5 | Active | The ISL95338 is a bidirectional, buck-boost voltage regulator that provides buck-boost voltage regulation and protection features. The Renesas advanced R3™ Technology provides high light-load efficiency, fast transient response, and seamless DCM/CCM transitions. The ISL95338 takes input power from a wide range of DC power sources (such as conventional AC/DC ADPs, USB PD ports, and travel ADPs) and safely converts it to a regulated voltage up to 20V. The ISL95338 can also convert a wide range DC power source connected at its output (system side) to a regulated voltage to its input (ADP side). This bidirectional buck-boost regulation feature makes its application very flexible. The ISL95338 includes various system operation functions such as Forward mode enable, Reverse mode enable, programmable soft-start time, and adjustable VOUTin both the forward direction and reverse direction. The protection functionalities include OCP, OVP, UVP, and OTP. The ISL95338 has serial communication through SMBus/I2C that allows programming of many critical parameters to deliver a customized solution. These programming parameters include, but are not limited to: output current limit, input current limit, and output voltage setting. |
| Power Management (PMIC) | 1 | Active | |