
Catalog
SMBus Level 2 Battery Charger
Description
AI
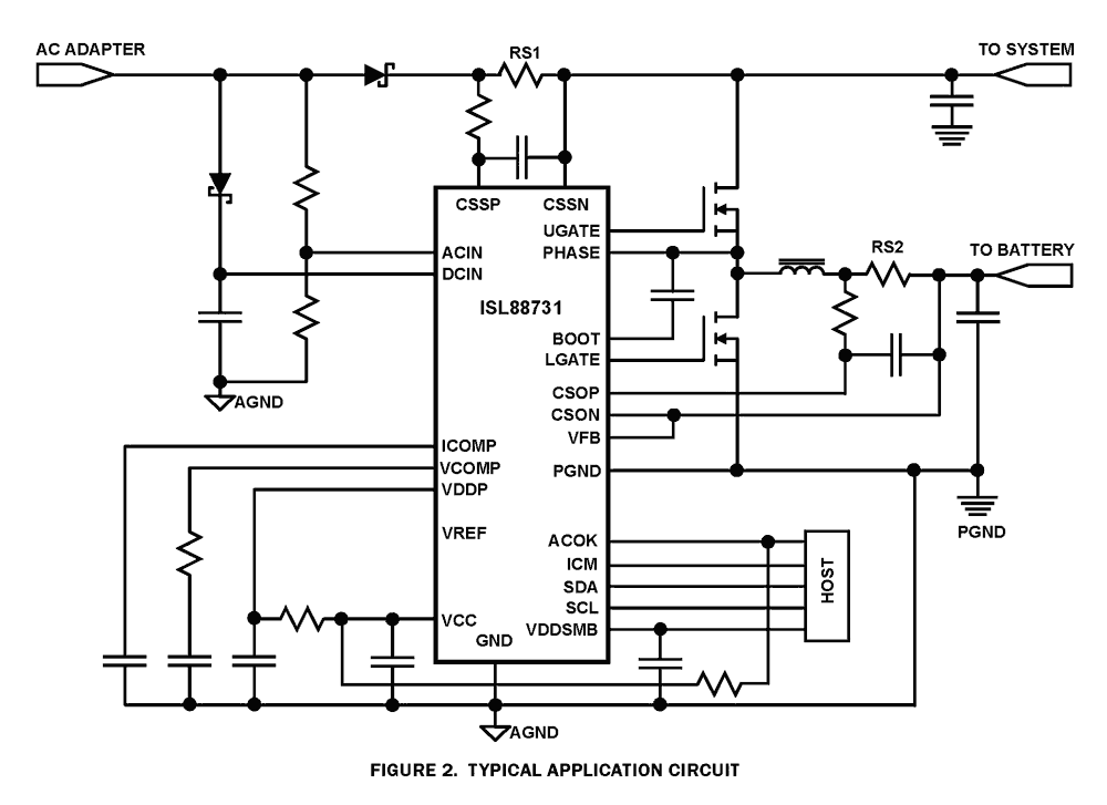
The ISL88731A is a highly integrated Lithium-ion battery charger controller, programmable over the SMBus system management bus (SMBus). The ISL88731A is intended to be used in a smart battery charger (SBC) within a smart battery system (SBS) that throttles the charge power such that the current from the AC-adapter is automatically limited. High efficiency is achieved with a DC/DC synchronous-rectifier buck converter, equipped with diode emulation for enhanced light load efficiency and system bus boosting prevention. The ISL88731A charges one to four Lithium-ion series cells, and delivers up to 8A charge current. Integrated MOSFET drivers and bootstrap diode result in fewer components and smaller implementation area. Low offset current-sense amplifiers provide high accuracy with 10mΩ sense resistors. The ISL88731A provides 0. 5% end-of-charge battery voltage accuracy. The ISL88731A provides a digital output that indicates the presence of the AC-adapter as well as an analog output which indicates the adapter current within 4% accuracy. The ISL88731A is available in a small 5mmx5mm 28 Ld thin (0. 8mm) QFN package. An evaluation kit is available to reduce design time. The ISL88731A is available in Pb-Free packages.