R
Renesas Electronics Corporation
| Series | Category | # Parts | Status | Description |
|---|---|---|---|---|
| Part | Spec A | Spec B | Spec C | Spec D | Description |
|---|---|---|---|---|---|
| Series | Category | # Parts | Status | Description |
|---|---|---|---|---|
| Part | Spec A | Spec B | Spec C | Spec D | Description |
|---|---|---|---|---|---|
| Series | Category | # Parts | Status | Description |
|---|---|---|---|---|
ISL6146Low Voltage ORing FET Controller | Development Boards, Kits, Programmers | 20 | Active | The ISL6146 represents a family of OR-ing MOSFET controllers capable of OR-ing voltages from 1V to 18V. Together with suitably sized N-channel power MOSFETs, the ISL6146 increases power distribution efficiency when replacing a power OR-ing diode in high current applications. It provides gate drive voltage for the MOSFET(s) with a fully integrated charge pump. The ISL6146 allows users to adjust with external resistor(s) the VOUT- VINtrip point, which adjusts the control sensitivity to system power supply noise. An open drain FAULT pin will indicate if a conditional or FET fault has occurred. The ISL6146A and ISL6146B are optimized for very low voltage operation, down to 1V with an additional independent bias of 3V or greater. The ISL6146C provides a voltage compliant mode of operation down to 3V with programmable undervoltage lock out and overvoltage protection threshold levels. The ISL6146D and ISL6146E are like the ISL6146A and ISL6146B respectively, but do not have conduction state reporting via the fault output. |
| Power Management (PMIC) | 5 | Obsolete | ||
ISL6173Dual Low Voltage Hot Swap Controller | Hot Swap Controllers | 1 | Obsolete | This IC targets dual voltage hot swap applications across the +2. 5V to +3. 3V (nominal) bias supply voltage range with a second lower voltage rail down to less than 1V. It features a charge pump for driving external N-Channel MOSFETs, regulated current protection and duration, output undervoltage monitoring and reporting, optional latch-off or retry response, and adjustable soft-start. The current regulation level (CR) for each rail is set by two external resistors and each CR duration is set by an external capacitor on the TIM pin. After the CR duration has expired the IC then quickly pulls down the associated GATE(s) output turning off its external FET(s). The ISL6173 offers a latched output or indefinite auto retry mode of operation. |
ISL6185XXCDual USB Port Power Supply Controller - Covering the Industrial Temperature Range of -40C to +85C | PMIC | 15 | Active | The ISL6185 USB power controller family provides fully independent overcurrent (OC) fault protection for two or more USB ports. This product family consists of sixteen individual functional product variants and three package options. It is operation rated for a nominal +2. 5V to +5V range and is specified over the full commercial and industrial temperature ranges. Each ISL6185 type incorporates in a single package two 71mΩ P-channel MOSFET power switches for power control. Each features internal current monitoring, accurate current limiting, and current limited delay to turn-off, for system supply protection along with control and communication I/O. The ISL6185 family offers product variants with specified continuous output current levels of 0. 6A, 1. 1A, 1. 5A or 1. 8A; enable active high or low inputs; and latch off or automatic retry after overcurrent turn-off, making these devices well suited for many low-power applications. This family of ICs is offered in an industry-standard SOIC pinout and also in the 70% smaller 3x3 DFN packages providing similar or enhanced performance in the smallest possible package. |
ISL6185XXIDual USB Port Power Supply Controller - Covering the Industrial Temperature Range of -40C to +85C | PMIC | 7 | Active | The ISL6185 USB power controller family provides fully independent overcurrent (OC) fault protection for two or more USB ports. This product family consists of sixteen individual functional product variants and three package options. It is operation rated for a nominal +2. 5V to +5V range and is specified over the full commercial and industrial temperature ranges. Each ISL6185 type incorporates in a single package two 71mΩ P-channel MOSFET power switches for power control. Each features internal current monitoring, accurate current limiting, and current limited delay to turn-off, for system supply protection along with control and communication I/O. The ISL6185 family offers product variants with specified continuous output current levels of 0. 6A, 1. 1A, 1. 5A or 1. 8A; enable active high or low inputs; and latch off or automatic retry after overcurrent turn-off, making these devices well suited for many low-power applications. This family of ICs is offered in an industry-standard SOIC pinout and also in the 70% smaller 3x3 DFN packages providing similar or enhanced performance in the smallest possible package. |
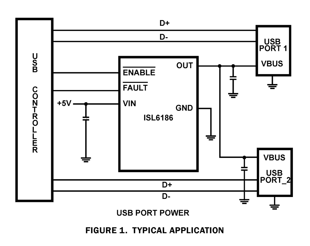
ISL6186XXCUSB Port Power Supply Controller - Covering the Commercial Temperature Range of 0C to +70C | Integrated Circuits (ICs) | 1 | Obsolete | The ISL6186 USB power controller family provides overcurrent (OC) fault protection for one or more USB ports. This product family consists of eight individual functional product variants and three package options and is operation rated for a nominal +2. 5V to +5V range and specified over the full commercial and industrial temperature ranges. Each ISL6186 type incorporates a 45mΩ P-channel MOSFET power switch for power control and features internal current monitoring, accurate current limiting, and current limited delay to turn-off for system supply protection along with control and communication I/O. The ISL6186 family offers product variants with specified continuous output current levels of 1. 5A, 3A or 3. 6A, enable active high or low inputs, and latch off or automatic retry after overcurrent turn-off, making these devices well suited for many low-power applications. This family of ICs is offered in an industry standard SOIC package as well as in the 70% smaller 3x3 DFN package, which provides the same performance and an additional Power-Good output feature in the smallest possible (10 Ld DFN) package. |
ISL6186XXIUSB Port Power Supply Controller - Covering the Industrial Temperature Range of -40C to +85C | PMIC | 7 | Active | The ISL6186 USB power controller family provides overcurrent (OC) fault protection for one or more USB ports. This product family consists of eight individual functional product variants and three package options and is operation rated for a nominal +2. 5V to +5V range and specified over the full commercial and industrial temperature ranges. Each ISL6186 type incorporates a 45mΩ P-channel MOSFET power switch for power control and features internal current monitoring, accurate current limiting, and current limited delay to turn-off for system supply protection along with control and communication I/O. The ISL6186 family offers product variants with specified continuous output current levels of 1. 5A, 3A or 3. 6A, enable active high or low inputs, and latch off or automatic retry after overcurrent turn-off, making these devices well suited for many low-power applications. This family of ICs is offered in an industry standard SOIC package as well as in the 70% smaller 3x3 DFN package, which provides the same performance and an additional Power-Good output feature in the smallest possible (10 Ld DFN) package. |
| Gate Drivers | 1 | Obsolete | ||
ISL6208BHigh Voltage Synchronous Rectified Buck MOSFET Drivers | Power Management (PMIC) | 5 | Active | The ISL6208 and ISL6208B are high frequency, dual MOSFET drivers, optimized to drive two N-Channel power MOSFETs in a synchronous-rectified buck converter topology. They are especially suited for mobile computing applications that require high efficiency and excellent thermal performance. These drivers, combined with an Intersil multiphase Buck PWM controller, form a complete single-stage core-voltage regulator solution for advanced mobile microprocessors. ISL6208 and ISL6208B have the same function but different packages. The descriptions in this datasheet are based on ISL6208 and also apply to ISL6208B. The ISL6208 features 4A typical sinking current for the lower gate driver. This current is capable of holding the lower MOSFET gate off during the rising edge of the Phase node. This prevents shoot-through power loss caused by the high dv/dt of phase voltages. The operating voltage matches the 30V breakdown voltage of the MOSFETs commonly used in mobile computer power supplies. The ISL6208 also features a three-state PWM input that, working together with Intersil’s multiphase PWM controllers, will prevent negative voltage output during CPU shutdown. This feature eliminates a protective Schottky diode usually seen in a microprocessor power systems. MOSFET gates can be efficiently switched up to 2MHz using the ISL6208. Each driver is capable of driving a 3000pF load with propagation delays of 8ns and transition times under 10ns. Bootstrapping is implemented with an internal Schottky diode. This reduces system cost and complexity, while allowing the use of higher performance MOSFETs. Adaptive shoot-through protection is integrated to prevent both MOSFETs from conducting simultaneously. A diode emulation feature is integrated in the ISL6208 to enhance converter efficiency at light load conditions. This feature also allows for monotonic start-up into pre-biased outputs. When diode emulation is enabled, the driver will allow discontinuous conduction mode by detecting when the inductor current reaches zero and subsequently turning off the low side MOSFET gate. |
| Integrated Circuits (ICs) | 1 | Obsolete | ||
| Part | Category | Description |
|---|---|---|
Renesas Electronics Corporation | Integrated Circuits (ICs) | IC MCU 32BIT 1MB FLASH 48LFQFP |
Renesas Electronics Corporation | Integrated Circuits (ICs) | 16-BIT GENERAL MCU RL78/G23 96K |
Renesas Electronics Corporation | Isolators | OPTOISOLATOR 5KV TRANS 4SMD |
Renesas Electronics Corporation | Integrated Circuits (ICs) | IC REG PQFN |
Renesas Electronics Corporation X1228S14-2.7Obsolete | Integrated Circuits (ICs) | IC RTC CLK/CALENDAR I2C 14SOIC |
Renesas Electronics Corporation | Integrated Circuits (ICs) | 32-BIT MICROCONTROLLER OPTIMIZED FOR DUAL-MOTOR AND PFC CONTROL |
Renesas Electronics Corporation R5F104FJAFP#V0Obsolete | Integrated Circuits (ICs) | LOW POWER, HIGH FUNCTION, GENERAL PURPOSE MICROCONTROLLERS FOR MOTOR CONTROL, INDUSTRIAL AND METERING APPLICATIONS |
Renesas Electronics Corporation MK1493-03BGILFTRObsolete | Integrated Circuits (ICs) | IC CLOCK GENERATOR 48TSSOP |
Renesas Electronics Corporation | Development Boards Kits Programmers | E10A-USB SH4AL-DSP LICENSE TOOL |
Renesas Electronics Corporation | Integrated Circuits (ICs) | 32BIT MCU R32C/100X |