ISL28191Single Supply Ultra-Low Noise, Low Distortion Rail-to-Rail Output, Op Amp | Linear | 2 | Active | The ISL28191 and ISL28291 are tiny single and dual ultra-low noise, ultra-low distortion operational amplifiers. They are fully specified to operate down to +3V single supply. These amplifiers have outputs that swing rail-to-rail and an input common mode voltage that extends to ground (ground sensing).
The ISL28191 and ISL28291 are unity gain stable with an input referred voltage noise of 1.7nV/√Hz. Both parts feature 0.00018% THD+N at 1kHz.
The ISL28191 is available in the space-saving 6 Ld UTDFN (1.6mmx1.6mm) and 6 Ld SOT-23 packages. The ISL28291 is available in the 8 Ld SOIC, 10 Ld 1.8mmx1.4mm UTQFN and 10 Ld MSOP packages. All devices are guaranteed over -40°C to +125°C. |
| Op Amps | 1 | Obsolete | |
ISL28207Precision Dual Low Noise Operational Amplifier | Amplifiers | 3 | Active | The ISL28107, ISL28207 and ISL28407 are single, dual and quad amplifiers featuring low noise, low input bias current, and low offset and temperature drift. This makes them the ideal choice for applications requiring both high DC accuracy and AC performance. The combination of precision, low noise, and small footprint provides the user with outstanding value and flexibility relative to similar competitive parts. Applications for these amplifiers include precision active filters, medical and analytical instrumentation, precision power supply controls, and industrial controls. The ISL28107 is available in 8 Ld SOIC, MSOP and TDFN packages. The ISL28207 is available in 8 Ld SOIC, MSOP and TDFN packages. The ISL28407 is available in a 14 Ld SOIC package. All devices are offered in standard pin configurations and operate over the extended temperature range of -40°C to +125°C. |
ISL2820840V Precision Dual Supply Rail-Rail Output Low Power Operational Amplifiers | Development Boards, Kits, Programmers | 6 | Active | The ISL28108, ISL28208 and ISL28408 are single, dual and quad low power precision amplifiers optimized for single supply applications. These devices feature a common mode input voltage range extending to 0.5V below the V- rail, a rail-to-rail differential input voltage range for use as a comparator, and rail-to-rail output voltage swing, which make them ideal for single supply applications where input operation at ground is important. Added features include low offset voltage, and low temperature drift making them the ideal choice for applications requiring high DC accuracy. The output stage is capable of driving large capacitive loads from rail-to-rail for excellent ADC driving performance. The devices can operate for single or dual supply from 3V (±1.5V) to 40V (±20V) and are fully characterized at ±5V and ±15V. The combination of precision, low power, and small footprint provide the user with outstanding value and flexibility relative to similar competitive parts. Applications for these amplifiers include precision instrumentation, data acquisition, precision power supply control, and industrial control. The ISL28108 single is offered in 8 Ld TDFN, MSOP and SOIC packages. The ISL28208 dual amplifier is offered in 8 Ld TDFN, MSOP, and SOIC packages. The ISL28408 is offered in 14 Ld SOIC package. All devices are offered in standard pin configurations and operate over the extended temperature range of -40 °C to +125 °C. |
ISL28210Precision Low Noise JFET Operational Amplifiers | Instrumentation, OP Amps, Buffer Amps | 4 | Active | The ISL28210 are dual JFET amplifiers featuring low noise, high slew rate, low input bias current, and offset voltage, making them the ideal choice for high impedance applications where precision and low noise are important. The combination of precision, low noise, and high speed combined with a small footprint provides the user with outstanding value and flexibility relative to similar competitive parts. Applications for these amplifiers include precision medical and analytical instrumentation, sensor conditioning, precision power supply controls, industrial controls and photodiode amplifiers. The ISL28210 dual amplifiers are available in the 8 Ld SOIC package. These devices are offered in standard pin configurations and operate over the extended temperature range from -40 °C to +125 °C. |
ISL28213Dual General Purpose Micropower, RRIO Operational Amplifier | Amplifiers | 2 | Active | The ISL28213 is a dual channel general purpose micropower, rail-to-rail input and output (RRIO) operational amplifier with a supply voltage range of 1.8V to 5.5V. Key features are a low supply current of 130µA maximum per channel at room temperature, a low bias current and a wide input voltage range, which enables the ISL28213 device to be an excellent general purpose operational amplifier for a wide range of applications. The ISL28213 is available in the MSOP8, SOIC8 and SOT23-8 packages. And, this device operates across the extended temperature range of -40 °C to +125 °C. |
ISL28214Dual General Purpose Micropower, RRIO Operational Amplifiers | Amplifiers | 3 | Active | The ISL28214 is a dual general purpose micropower, rail-to-rail input and output (RRIO) operational amplifier with a supply voltage range of 1.8V to 5.5V. Key features are a low supply current of 390μA maximum per channel at room temperature, a low bias current, and a wide input voltage range, which enables the ISL28214 device to be an excellent general purpose op amp for a wide range of applications. The ISL28214 is available in the MSOP8, SO8 and SOT23-8 packages. And, the device operates across the extended temperature range of -40 °C to +125 °C. |
ISL2821740V Precision Low Power Operational Amplifiers | Instrumentation, Op Amps, Buffer Amps | 6 | Active | The ISL28217 is a very high precision amplifier featuring low noise vs. power consumption, low offset voltage, low bias current, and low temperature drift making it the ideal choice for applications requiring both high DC accuracy and AC performance. The combination of precision, low noise and small footprint provides users with outstanding value and flexibility relative to similar competitive parts. Applications for these amplifiers include precision active filters, medical and analytical instrumentation, precision power supply controls, and industrial controls. The ISL28217 dual op amp is offered in 8 Ld SOIC, MSOP and TDFN packages. Additionally, the device is offered in standard pin configurations and operates across the extended temperature range from -40 °C to +125 °C. |
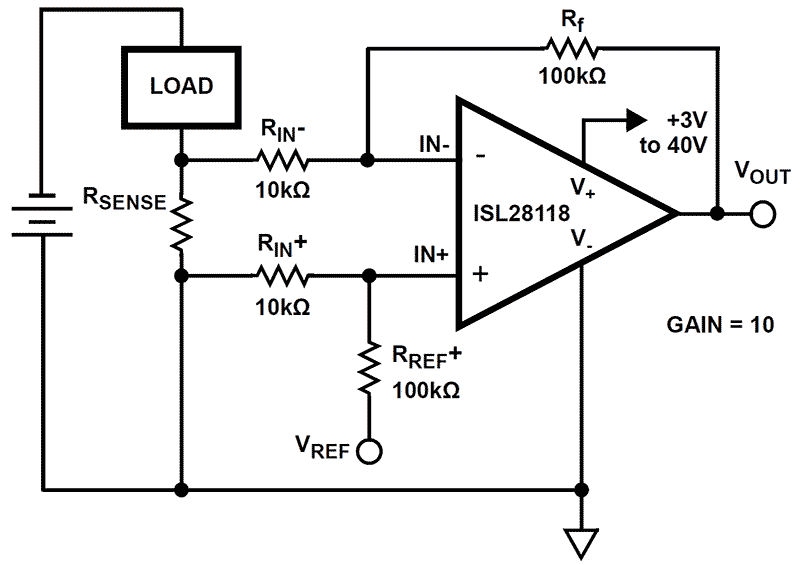
ISL2821840V Precision Single Supply Rail-to-Rail Output Low Power Operational Amplifiers | Linear | 3 | Active | The ISL28118, ISL28218 are single and dual, low-power precision amplifiers optimized for single-supply applications. These devices feature a common mode input voltage range extending to 0.5V below the V- rail, a rail-to-rail differential input voltage range for use as a comparator and rail-to-rail output voltage swing, which makes them ideal for single-supply applications where input operation at ground is important. These op amps feature low power, low offset voltage and low temperature drift, making them the ideal choice for applications requiring both high DC accuracy and AC performance. These amplifiers are designed to operate over a single supply range of 3V to 40V or a split supply voltage range of +1.8V/-1.2V to ±20V. The combination of precision and small footprint provides the user with outstanding value and flexibility relative to similar competitive parts. Applications for these amplifiers include precision instrumentation, data acquisition, precision power supply controls and industrial controls. Both parts are offered in 8 Ld SOIC and 8 Ld MSOP packages. All devices are offered in standard pin configurations and operate across the extended temperature range of -40 °C to +125 °C. |
ISL28227Precision Dual Low Noise Operational Amplifiers | Evaluation Boards | 10 | Active | The ISL28227 and ISL28227SEH are very high precision amplifiers featuring very low noise, low offset voltage, low input bias current, and low temperature drift making them the ideal choice for applications requiring both high DC accuracy and AC performance. The combination of precision, low noise and small footprint provides the user with outstanding value and flexibility relative to similar competitive parts. Applications for these amplifiers include precision active filters, medical and analytical instrumentation, precision power supply controls, and industrial controls. The ISL28227 dual op amps are available in 8 Ld SOIC, TDFN and MSOP packages. Additionally, this device is offered in standard pin configurations and operate over the extended temperature range to -40 °C to +125 °C. The ISL28227SEH is available in a 10 Ld hermetic ceramic flatpack package, is offered in an industry standard pin configuration, and operates over the extended temperature range from -55 °C to +125 °C. |