ISL2832540V Low Power Dual and Quad Operational Amplifier | Linear | 2 | Obsolete | The ISL28325 and ISL28345 are dual and quad general purpose amplifiers featuring low noise vs power consumption. The combination of low noise and small footprint provides the user with outstanding value and flexibility relative to similar competitive parts. Applications for this amplifier include active filters, medical and analytical instrumentation, power supply controls, and industrial controls. The ISL28325 is offered in 8 Ld SOIC and MSOP packages and the ISL28345 is offered in the 14 Ld SOIC package and operates over the -40°C to +125°C temperature range. |
ISL2834540V Low Power Dual and Quad Operational Amplifier | Linear | 1 | Obsolete | The ISL28325 and ISL28345 are dual and quad general purpose amplifiers featuring low noise vs power consumption. The combination of low noise and small footprint provides the user with outstanding value and flexibility relative to similar competitive parts. Applications for this amplifier include active filters, medical and analytical instrumentation, power supply controls, and industrial controls. The ISL28325 is offered in 8 Ld SOIC and MSOP packages and the ISL28345 is offered in the 14 Ld SOIC package and operates over the -40°C to +125°C temperature range. |
ISL28407Precision Quad Low Noise Operational Amplifier | Instrumentation, Op Amps, Buffer Amps | 2 | Obsolete | The ISL28107, ISL28207 and ISL28407 are single, dual and quad amplifiers featuring low noise, low input bias current, and low offset and temperature drift. This makes them the ideal choice for applications requiring both high DC accuracy and AC performance. The combination of precision, low noise, and small footprint provides the user with outstanding value and flexibility relative to similar competitive parts. Applications for these amplifiers include precision active filters, medical and analytical instrumentation, precision power supply controls, and industrial controls. The ISL28107 is available in 8 Ld SOIC, MSOP and TDFN packages. The ISL28207 is available in 8 Ld SOIC, MSOP and TDFN packages. The ISL28407 is available in a 14 Ld SOIC package. All devices are offered in standard pin configurations and operate over the extended temperature range of -40°C to +125°C. |
ISL2840840V Precision Single Supply Rail-Rail Output Low Power Operational Amplifiers | Amplifiers | 2 | Obsolete | The ISL28108, ISL28208 and ISL28408 are single, dual and quad low power precision amplifiers optimized for single supply applications. These devices feature a common mode input voltage range extending to 0. 5V below the V- rail, a rail-to-rail differential input voltage range for use as a comparator, and rail-to-rail output voltage swing, which make them ideal for single supply applications where input operation at ground is important. Added features include low offset voltage, and low temperature drift making them the ideal choice for applications requiring high DC accuracy. The output stage is capable of driving large capacitive loads from rail-to-rail for excellent ADC driving performance. The devices can operate for single or dual supply from 3V (±1. 5V) to 40V (±20V) and are fully characterized at ±5V and ±15V. The combination of precision, low power, and small footprint provide the user with outstanding value and flexibility relative to similar competitive parts. Applications for these amplifiers include precision instrumentation, data acquisition, precision power supply control, and industrial control. The ISL28108 single is offered in 8 Ld TDFN, MSOP and SOIC packages. The ISL28208 dual amplifier is offered in 8 Ld TDFN, MSOP, and SOIC packages. The ISL28408 is offered in 14 Ld SOIC package. All devices are offered in standard pin configurations and operate over the extended temperature range of -40°C to +125°C. |
ISL28413Quad General Purpose Micropower, RRIO Operational Amplifier | Instrumentation, Op Amps, Buffer Amps | 1 | Active | The ISL28113, ISL28213 and ISL28413 are single, dual and quad channel general purpose micropower, rail-to-rail input and output operational amplifiers with supply voltage range of 1. 8V to 5. 5V. Key features are a low supply current of 130µA maximum per channel at room temperature, a low bias current and a wide input voltage range, which enables the ISL28x13 devices to be excellent general purpose operational amplifiers for a wide range of applications. The ISL28113 is available in the SC70-5 and SOT23-5 packages, the ISL28213 is in the MSOP8, SOIC8, SOT23-8 packages and the ISL28413 is in the TSSOP14, SOIC14 packages. All devices operate across the extended temperature range of -40°C to +125°C. |
ISL28414Quad General Purpose Micropower, RRIO Operational Amplifiers | Op Amps | 1 | Active | The ISL28414 is a quad channel general purpose micropower, rail-to-rail input and output operational amplifier with a supply voltage range of 1.8V to 5.5V. Key features are a low supply current of 390μA maximum per channel at room temperature, a low bias current, and a wide input voltage range, which enables the ISL28414 device to be an excellent general purpose op amp for a wide range of applications. The ISL28414 is available in the TSSOP14 and SOIC14 packages and operates across the extended temperature range of -40 °C to +125 °C. |
ISL2841740V Precision Low Power Operational Amplifiers | Linear | 7 | Obsolete | The ISL28117, ISL28217, ISL28417, and ISL28417SEH are a family of very high precision amplifiers featuring low noise vs power consumption, low offset voltage, low bias current, and low temperature drift making them the ideal choice for applications requiring both high DC accuracy and AC performance. The combination of precision, low noise, and small footprint provides you with outstanding value and flexibility relative to similar competitive parts. Applications for these amplifiers include precision active filters, medical and analytical instrumentation, precision power supply controls, and industrial controls. The ISL28117 single and ISL28217 dual are offered in 8 Ld SOIC, MSOP and TDFN packages. The ISL28417 is offered in 14 Ld SOIC, 14 Ld TSSOP packages. All devices are offered in standard pin configurations and operate across the extended temperature range from -40°C to +125°C. The ISL28417SEH is offered in a 14 Ld Hermetic Ceramic Flatpack package. The device is offered in an industry standard pin configuration and operates across the extended temperature range from -55°C to +125°C. |
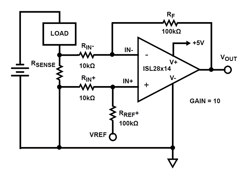
ISL28430Quad Micropower, Low Drift, RRIO Operational Amplifier | Integrated Circuits (ICs) | 9 | Active | The ISL28130, ISL28230 and ISL28430 are single, dual and quad micropower, low offset drift operational amplifiers that are optimized for single and dual supply operation from 1. 8V to 5. 5V and ±0. 9V to ±2. 75V. Their low supply current of 20µA and rail-to-rail input/output enable the ISL28130, ISL28230, and ISL28430 to be an excellent general-purpose op amp for a range of applications. The ISL28130, ISL28230 and ISL28430 are ideal for handheld devices that operate off 2AA or single Li-ion batteries. The ISL28130 is available in industry standard pinouts for 5 Ld SOT-23, 5 Ld SC70 and 8 Ld SOIC packages. The ISL28230 is available in industry standard pinouts for 8 Ld MSOP, 8 Ld SOIC and 8 Ld DFN packages. The ISL28430 is available in 14 Ld TSSOP and 14 Ld SOIC packages. Commercial devices operate over the temperature range of 0°C to 70°C. Full temperature range devices operate over the temperature range of -40°C to 125°C. |
ISL28470Quad Channel Micro-power, Single Supply, Rail-to-Rail Input and Output (RRIO) Instrumentation Amplifier | Integrated Circuits (ICs) | 2 | Obsolete | The ISL28270 and ISL28273 are dual channel micropower instrumentation amplifiers (in-amps) and the ISL28470 is a quad channel in-amp optimized for single supply operation over the +2. 4V to +5. 5V range. All three devices feature an Input Range Enhancement Circuit (IREC) which maintains CMRR performance for input voltages equal to the positive supply and down to 50mV above the negative supply rail. The input signal is capable of swinging above the positive supply rail and to 10mV above the negative supply with only a slight degradation of the CMRR performance. The output operation is rail-to-rail. The ISL28273 is compensated for a minimum gain of 10 or more. For higher gain applications, the ISL28270 and ISL28470 are compensated for a minimum gain of 100. The in-amps have bipolar input devices for best offset and excellent 1/f noise performance. The amplifiers can be operated from one lithium cell or two Ni-Cd batteries. |
| Instrumentation, Op Amps, Buffer Amps | 1 | Obsolete | |