R
Renesas Electronics Corporation
| Series | Category | # Parts | Status | Description |
|---|---|---|---|---|
| Part | Spec A | Spec B | Spec C | Spec D | Description |
|---|---|---|---|---|---|
| Series | Category | # Parts | Status | Description |
|---|---|---|---|---|
| Part | Spec A | Spec B | Spec C | Spec D | Description |
|---|---|---|---|---|---|
| Part | Category | Description |
|---|---|---|
Renesas Electronics Corporation | Integrated Circuits (ICs) | IC MCU 32BIT 1MB FLASH 48LFQFP |
Renesas Electronics Corporation | Integrated Circuits (ICs) | 16-BIT GENERAL MCU RL78/G23 96K |
Renesas Electronics Corporation | Isolators | OPTOISOLATOR 5KV TRANS 4SMD |
Renesas Electronics Corporation | Integrated Circuits (ICs) | IC REG PQFN |
Renesas Electronics Corporation X1228S14-2.7Obsolete | Integrated Circuits (ICs) | IC RTC CLK/CALENDAR I2C 14SOIC |
Renesas Electronics Corporation | Integrated Circuits (ICs) | 32-BIT MICROCONTROLLER OPTIMIZED FOR DUAL-MOTOR AND PFC CONTROL |
Renesas Electronics Corporation R5F104FJAFP#V0Obsolete | Integrated Circuits (ICs) | LOW POWER, HIGH FUNCTION, GENERAL PURPOSE MICROCONTROLLERS FOR MOTOR CONTROL, INDUSTRIAL AND METERING APPLICATIONS |
Renesas Electronics Corporation MK1493-03BGILFTRObsolete | Integrated Circuits (ICs) | IC CLOCK GENERATOR 48TSSOP |
Renesas Electronics Corporation | Development Boards Kits Programmers | E10A-USB SH4AL-DSP LICENSE TOOL |
Renesas Electronics Corporation | Integrated Circuits (ICs) | 32BIT MCU R32C/100X |
| Series | Category | # Parts | Status | Description |
|---|---|---|---|---|
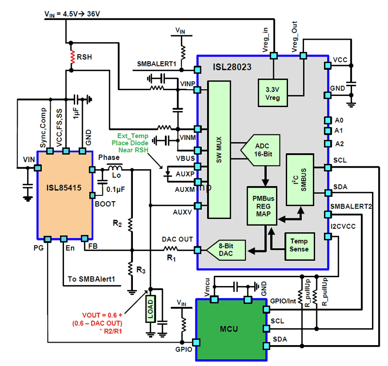
ISL28023Precision Digital Power Monitor with Margining | Power Supply Controllers, Monitors | 3 | Active | The ISL28023 is a bidirectional high-side and low-side digital current sense and voltage monitor with a serial interface. The device monitors power supply current, voltage and provides the digital results along with calculated power. The ISL28023 provides tight accuracy of 0.05% for both voltage and current monitoring. The auxiliary input provides an additional power monitor function.
The VCCpower can either be externally supplied or internally regulated, which allows the ISL28023 to handle a common-mode input voltage range from 0V to 60V. The wide range permits the device to handle telecom, automotive and industrial applications with minimal external circuitry.
An 8-bit voltage DAC enables a DC/DC converter output voltage margining. Fault indication includes a Bus Voltage window and overcurrent fast fault logic indication.
The ISL28023 serial interface is PMBus compatible and operates down to 1.2V voltage. It draws an average current of just 800µA and is available in the space saving 24 Ld QFN 4mmx4mm package. The part operates across the full industrial temperature range from -40°C to +125°C. |
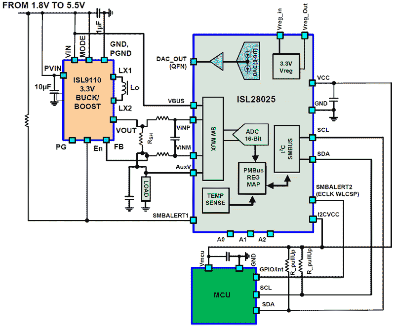
ISL28025Precision Digital Power Monitor with Real Time Alerts | Evaluation and Demonstration Boards and Kits | 2 | Active | The ISL28025 is a bidirectional high-side and low-side digital current sense and voltage monitor with a serial interface. The device monitors power supply current and voltage, which provides the digital results along with calculated power. The ISL28025 provides tight accuracy of less than 0.1% for both voltage and current monitoring.
The VCCpower can either be externally supplied or internally regulated, which allows the ISL28025 to handle a common-mode input voltage range from 0V to 60V. The wide range permits the device to handle telecom, automotive and industrial applications with minimal external circuitry.
An 8-bit voltage DAC enable DC/DC converter output voltage margining (20 Pin QFN) Fault indication includes Bus Voltage window and over-current fast fault logic indication. The ISL28025 includes an integrated temperature sensor for monitoring.
The ISL28025 serial interface is PMBus compatible and operates down to 1.2V. It draws an average current of just 1.3mA and is available in the space saving 16 ball WLCSP package. It is also available in a 20 lead QFN 4x4 (1.85SQmm EPAD) The parts operate across the full industrial temperature range from -40°C to +125°C. |
ISL28107Precision Single Low Noise Operational Amplifier | Integrated Circuits (ICs) | 6 | Obsolete | The ISL28107, ISL28207 and ISL28407 are single, dual and quad amplifiers featuring low noise, low input bias current, and low offset and temperature drift. This makes them the ideal choice for applications requiring both high DC accuracy and AC performance. The combination of precision, low noise, and small footprint provides the user with outstanding value and flexibility relative to similar competitive parts. Applications for these amplifiers include precision active filters, medical and analytical instrumentation, precision power supply controls, and industrial controls. The ISL28107 is available in 8 Ld SOIC, MSOP and TDFN packages. The ISL28207 is available in 8 Ld SOIC, MSOP and TDFN packages. The ISL28407 is available in a 14 Ld SOIC package. All devices are offered in standard pin configurations and operate over the extended temperature range of -40°C to +125°C. |
ISL2810840V Precision Single Supply Rail-Rail Output Low Power Operational Amplifiers | Integrated Circuits (ICs) | 7 | Active | The ISL28108, ISL28208 and ISL28408 are single, dual and quad low power precision amplifiers optimized for single supply applications. These devices feature a common mode input voltage range extending to 0. 5V below the V- rail, a rail-to-rail differential input voltage range for use as a comparator, and rail-to-rail output voltage swing, which make them ideal for single supply applications where input operation at ground is important. Added features include low offset voltage, and low temperature drift making them the ideal choice for applications requiring high DC accuracy. The output stage is capable of driving large capacitive loads from rail-to-rail for excellent ADC driving performance. The devices can operate for single or dual supply from 3V (±1. 5V) to 40V (±20V) and are fully characterized at ±5V and ±15V. The combination of precision, low power, and small footprint provide the user with outstanding value and flexibility relative to similar competitive parts. Applications for these amplifiers include precision instrumentation, data acquisition, precision power supply control, and industrial control. The ISL28108 single is offered in 8 Ld TDFN, MSOP and SOIC packages. The ISL28208 dual amplifier is offered in 8 Ld TDFN, MSOP, and SOIC packages. The ISL28408 is offered in 14 Ld SOIC package. All devices are offered in standard pin configurations and operate over the extended temperature range of -40°C to +125°C. |
ISL28110Precision Low Noise JFET Operational Amplifiers | Instrumentation, Op Amps, Buffer Amps | 1 | Active | The ISL28110, ISL28210, are single and dual JFET amplifiers featuring low noise, high slew rate, low input bias current and offset voltage, making them the ideal choice for high impedance applications where precision and low noise are important. The combination of precision, low noise, and high speed combined with a small footprint provides the user with outstanding value and flexibility relative to similar competitive parts. Applications for these amplifiers include precision medical and analytical instrumentation, sensor conditioning, precision power supply controls, industrial controls and photodiode amplifiers. The ISL28110 single amplifier and the ISL28210 dual amplifiers are available in the 8 Ld SOIC package. All devices are offered in standard pin configurations and operate over the extended temperature range from -40°C to +125°C. |
ISL28113Single General Purpose Micropower, RRIO Operational Amplifier | Op Amp Evaluation Boards | 1 | Active | The ISL28113, ISL28213 and ISL28413 are single, dual and quad channel general purpose micropower, rail-to-rail input and output operational amplifiers with supply voltage range of 1.8V to 5.5V. Key features are a low supply current of 130µA maximum per channel at room temperature, a low bias current and a wide input voltage range, which enables the ISL28x13 devices to be excellent general purpose operational amplifiers for a wide range of applications.
The ISL28113 is available in the SC70-5 and SOT23-5 packages, the ISL28213 is in the MSOP8, SOIC8, SOT23-8 packages and the ISL28413 is in the TSSOP14, SOIC14 packages. All devices operate across the extended temperature range of -40°C to +125°C. |
ISL28114Single General Purpose Micropower, RRIO Operational Amplifiers | Op Amps | 2 | Active | The ISL28114, ISL28214, and ISL28414 are single, dual, and quad channel general purpose micropower, rail-to-rail input and output operational amplifiers with supply voltage range of 1. 8V to 5. 5V. Key features are a low supply current of 390μA maximum per channel at room temperature, a low bias current, and a wide input voltage range, which enables the ISL28x14 devices to be excellent general purpose op amps for a wide range of applications. The ISL28114 is available in the SC70-5 and SOT23-5 packages, the ISL28214 is in the MSOP8, SO8, and SOT23-8 packages, and the ISL28414 is in the TSSOP14 and SOIC14 packages. All devices operate across the extended temperature range of -40°C to +125°C. |
ISL2811740V Precision Low Power Operational Amplifiers | Amplifiers | 12 | Obsolete | The ISL28117, ISL28217, ISL28417, and ISL28417SEH are a family of very high precision amplifiers featuring low noise vs power consumption, low offset voltage, low bias current, and low temperature drift making them the ideal choice for applications requiring both high DC accuracy and AC performance. The combination of precision, low noise, and small footprint provides you with outstanding value and flexibility relative to similar competitive parts. Applications for these amplifiers include precision active filters, medical and analytical instrumentation, precision power supply controls, and industrial controls. The ISL28117 single and ISL28217 dual are offered in 8 Ld SOIC, MSOP and TDFN packages. The ISL28417 is offered in 14 Ld SOIC, 14 Ld TSSOP packages. All devices are offered in standard pin configurations and operate across the extended temperature range from -40°C to +125°C. The ISL28417SEH is offered in a 14 Ld Hermetic Ceramic Flatpack package. The device is offered in an industry standard pin configuration and operates across the extended temperature range from -55°C to +125°C. |
ISL28118M40V Extended Temperature Range, Precision Single-Supply, Rail-to-Rail Output, Operational Amplifier | Amplifiers | 5 | Active | The ISL28118, ISL28218 are single and dual, low-power precision amplifiers optimized for single-supply applications. These devices feature a common mode input voltage range extending to 0. 5V below the V-rail, a rail-to-rail differential input voltage range for use as a comparator and rail-to-rail output voltage swing, which makes them ideal for single-supply applications where input operation at ground is important. These op amps feature low power, low offset voltage and low temperature drift, making them the ideal choice for applications requiring both high DC accuracy and AC performance. These amplifiers are designed to operate over a single supply range of 3V to 40V or a split supply voltage range of +1. 8V/-1. 2V to ±20V. The combination of precision and small footprint provides the user with outstanding value and flexibility relative to similar competitive parts. Applications for these amplifiers include precision instrumentation, data acquisition, precision power supply controls and industrial controls. Both parts are offered in 8 Ld SOIC and 8 Ld MSOP packages. All devices are offered in standard pin configurations and operate across the extended temperature range of -40°C to +125°C. |
ISL28127Precision Single and Dual Low Noise Operational Amplifiers | Evaluation Boards | 8 | Active | The ISL28127, ISL28227 and ISL28227SEH are very high precision amplifiers featuring very low noise, low offset voltage, low input bias current and low temperature drift making them the ideal choice for applications requiring both high DC accuracy and AC performance. The combination of precision, low noise and small footprint provides the user with outstanding value and flexibility relative to similar competitive parts. Applications for these amplifiers include precision active filters, medical and analytical instrumentation, precision power supply controls and industrial controls. The ISL28127 single and ISL28227 dual are available in 8 Ld SOIC, TDFN and MSOP packages. All devices are offered in standard pin configurations and operate over the extended temperature range to -40°C to +125°C. The ISL28227SEH is available in a 10 Ld hermetic ceramic Flatpack package. The device is offered in an industry standard pin configuration and operates over the extended temperature range from -55°C to +125°C. |