R
Renesas Electronics Corporation
| Series | Category | # Parts | Status | Description |
|---|---|---|---|---|
| Part | Spec A | Spec B | Spec C | Spec D | Description |
|---|---|---|---|---|---|
| Series | Category | # Parts | Status | Description |
|---|---|---|---|---|
| Part | Spec A | Spec B | Spec C | Spec D | Description |
|---|---|---|---|---|---|
| Part | Category | Description |
|---|---|---|
Renesas Electronics Corporation | Integrated Circuits (ICs) | IC MCU 32BIT 1MB FLASH 48LFQFP |
Renesas Electronics Corporation | Integrated Circuits (ICs) | 16-BIT GENERAL MCU RL78/G23 96K |
Renesas Electronics Corporation | Isolators | OPTOISOLATOR 5KV TRANS 4SMD |
Renesas Electronics Corporation | Integrated Circuits (ICs) | IC REG PQFN |
Renesas Electronics Corporation X1228S14-2.7Obsolete | Integrated Circuits (ICs) | IC RTC CLK/CALENDAR I2C 14SOIC |
Renesas Electronics Corporation | Integrated Circuits (ICs) | 32-BIT MICROCONTROLLER OPTIMIZED FOR DUAL-MOTOR AND PFC CONTROL |
Renesas Electronics Corporation R5F104FJAFP#V0Obsolete | Integrated Circuits (ICs) | LOW POWER, HIGH FUNCTION, GENERAL PURPOSE MICROCONTROLLERS FOR MOTOR CONTROL, INDUSTRIAL AND METERING APPLICATIONS |
Renesas Electronics Corporation MK1493-03BGILFTRObsolete | Integrated Circuits (ICs) | IC CLOCK GENERATOR 48TSSOP |
Renesas Electronics Corporation | Development Boards Kits Programmers | E10A-USB SH4AL-DSP LICENSE TOOL |
Renesas Electronics Corporation | Integrated Circuits (ICs) | 32BIT MCU R32C/100X |
| Series | Category | # Parts | Status | Description |
|---|---|---|---|---|
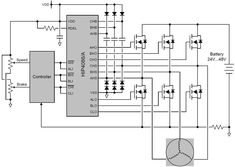
HIP4086A80V, 500mA, 3-Phase MOSFET Driver | PMIC | 5 | Active | The HIP4086 and HIP4086A (referred to as the HIP4086/A) are 3-phase N-channel MOSFET drivers. Both parts are specifically targeted for PWM motor control. These drivers have flexible input protocol for driving every possible switch combination. The user can even override the shoot-through protection for switched reluctance applications. The HIP4086/A have a wide range of programmable dead times (0. 5μs to 4. 5μs) which makes them very suitable for the low frequencies (up to 100kHz) typically used for motor drives. The only difference between the HIP4086 and the HIP4086A is that the HIP4086A has the built-in charge pumps disabled. This is useful in applications that require very quiet EMI performance (the charge pumps operate at 10MHz). The advantage of the HIP4086 is that the built-in charge pumps allow indefinitely long on times for the high-side drivers. To insure that the high-side driver boot capacitors are fully charged prior to turning on, a programmable bootstrap refresh pulse is activated when VDD is first applied. When active, the refresh pulse turns on all three of the low-side bridge FETs while holding off the three high-side bridge FETs to charge the high-side boot capacitors. After the refresh pulse clears, normal operation begins. Another useful feature of the HIP4086/A is the programmable undervoltage set point. The set point range varies from 6. 6V to 8. 5V. |
| Special Purpose Regulators | 7 | Obsolete | ||
| Special Purpose Regulators | 2 | Obsolete | ||
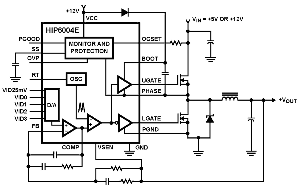
HIP6004EBuck and Synchronous-Rectifier (PWM) Controller and Output Voltage Monitor | Power Management (PMIC) | 3 | Obsolete | The HIP6004E provides complete control and protection for a DC-DC converter optimized for high-performance microprocessor applications. It is designed to drive two N-Channel MOSFETs in a synchronous-rectified buck topology. The HIP6004E integrates all of the control, output adjustment, monitoring and protection functions into a single package. The output voltage of the converter is easily adjusted and precisely regulated. The HIP6004E includes a 5-input digital-to-analog converter (DAC) that adjusts the output voltage from 1. 05VDCto 1. 825VDCin 25mV increments steps. The precision reference and voltage-mode regulator hold the selected output voltage to within ±1% over temperature and line voltage variations. The HIP6004E provides simple, single feedback loop, voltage-mode control with fast transient response. It includes a 200kHz free-running triangle-wave oscillator that is adjustable from below 50kHz to over 1MHz. The error amplifier features a 15MHz gain-bandwidth product and 6V/µs slew rate which enables high converter bandwidth for fast transient performance. The resulting PWM duty ratio ranges from 0% to 100%. The HIP6004E monitors the output voltage with a window comparator that tracks the DAC output and issues a Power Good signal when the output is within ±10%. The HIP6004E protects against over-current and overvoltage conditions by inhibiting PWM operation. Additional built-in overvoltage protection triggers an external SCR to crowbar the input supply. The HIP6004E monitors the current by using the rDS(ON) of the upper MOSFET which eliminates the need for a current sensing resistor. |
| Special Purpose Regulators | 2 | Active | ||
| Voltage Regulators - Special Purpose | 1 | Obsolete | ||
| Power Management (PMIC) | 1 | Obsolete | ||
| Power Management (PMIC) | 2 | Obsolete | ||
HIP6301Microprocessor CORE Voltage Regulator Multiphase Buck PWM Controller | Integrated Circuits (ICs) | 1 | Obsolete | The HIP6301 Multiphase PWM control IC together with its companion gate drivers, the HIP6601B, HIP6602B, HIP6603B or HIP6604B and external MOSFETs provides a precision voltage regulation system for advanced microprocessors. Multiphase power conversion is a marked departure from earlier single phase converter configurations previously employed to satisfy the ever increasing current demands of modern microprocessors. Multiphase convertors, by distributing the power and load current results in smaller and lower cost transistors with fewer input and output capacitors. These reductions accrue from the higher effective conversion frequency with higher frequency ripple current due to the phase interleaving process of this topology. For example, a three phase convertor operating at 350kHz will have a ripple frequency of 1. 05MHz. Moreover, greater convertor bandwidth of this design results in faster response to load transients. Outstanding features of this controller IC include programmable VID codes from the microprocessor that range from 1. 100V to 1. 850V with a system accuracy of ±1%. Pull up currents on these VID pins eliminates the need for external pull up resistors. In addition droop compensation, used to reduce the overshoot or undershoot of the CORE voltage, is easily programmed with a single resistor. Another feature of this controller IC is the PGOOD monitor circuit which is held low until the CORE voltage increases, during its Soft-Start sequence, to within 10% of the programmed voltage. Overvoltage, 15% above programmed CORE voltage, results in the converter shutting down and turning the lower MOSFETs ON to clamp and protect the microprocessor. Under voltage is also detected and results in PGOOD low if the CORE voltage falls 10% below the programmed level. Overcurrent protection reduces the regulator current to less than 25% of the programmed trip value. These features provide monitoring and protection for the microprocessor and power system. |
HIP6302Microprocessor CORE Voltage Regulator Multiphase Buck PWM Controller | Power Management (PMIC) | 2 | Active | The HIP6302 Multiphase PWM control IC together with its companion gate drivers, the HIP6601, HIP6602 or HIP6603 and Intersil MOSFETs provides a precision voltage regulation system for advanced microprocessors. Multiphase power conversion is a marked departure from earlier single phase converter configurations previously employed to satisfy the ever increasing current demands of modern microprocessors. Multiphase convertors, by distributing the power and load current results in smaller and lower cost transistors with fewer input and output capacitors. These reductions accrue from the higher effective conversion frequency with higher frequency ripple current due to the phase interleaving process of this topology. For example, a two phase convertor operating at 350kHz will have a ripple frequency of 700kHz. Moreover, greater convertor bandwidth of this design results in faster response to load transients. Outstanding features of this controller IC include programmable VID codes from the microprocessor that range from 1. 100V to 1. 850V with a system accuracy of ±1%. Pull up currents on these VID pins eliminates the need for external pull up resistors. In addition droop compensation, used to reduce the overshoot or undershoot of the CORE voltage, is easily programmed with a single resistor. Another feature of this controller IC is the PGOOD monitor circuit which is held low until the CORE voltage increases, during its Soft-Start sequence, to within 10% of the programmed voltage. Over-voltage, 15% above programmed CORE voltage, results in the converter shutting down and turning the lower MOSFETs ON to clamp and protect the microprocessor. Under voltage is also detected and results in PGOOD low if the CORE voltage falls 10% below the programmed level. Over-current protection reduces the regulator current to less than 25% of the programmed trip value. These features provide monitoring and protection for the microprocessor and power system. |