HIN213E±15kV, ESD-Protected, +5V Powered, RS-232 Transmitters/Receivers | Drivers, Receivers, Transceivers | 7 | Active | The HIN202E, HIN206E, HIN207E, HIN208E, HIN211E, HIN213E, HIN232E family of RS-232 transmitters/receivers interface circuits meet all ElA high-speed RS-232E and V. 28 specifications, and are particularly suited for those applications where ±12V is not available. A redesigned transmitter circuit improves data rate and slew rate, which makes this suitable for ISDN and High-Speed modems. The transmitter outputs and receiver inputs are protected to ±15kV ESD (Electrostatic Discharge). They require a single +5V power supply and feature onboard charge pump voltage converters which generate +10V and -10V supplies from the 5V supply. The family of devices offers a wide variety of high-speed RS-232 transmitter/receiver combinations to accommodate various applications (see Selection Table). The HIN206E, HIN211E and HIN213E feature a low power shutdown mode to conserve energy in battery powered applications. In addition, the HIN213E provides two active receivers in shutdown mode allowing for easy wakeup capability. The drivers feature true TTL/CMOS input compatibility, slew rate-limited output, and 300Ω power-off source impedance. The receivers can handle up to ±30V input, and have a 3kΩ to 7kΩ input impedance. The receivers also feature hysteresis to greatly improve noise rejection. |
HIN232AHigh Speed +5V Powered RS-232 Transmitters/Receivers | Drivers, Receivers, Transceivers | 19 | Active | The HIN232A high-speed RS-232 transmitter/receiver interface circuit meets all ElA high-speed RS-232E and V. 28 specifications, and is particularly suited for those applications where ±12V is not available. They require a single +5V power supply and feature onboard charge pump voltage converters which generate +10V and -10V supplies from the 5V supply. The drivers feature true TTL/CMOS input compatibility, slew rate-limited output, and 300Ω power-off source impedance. The receivers can handle up to ±30V input, and have a 3kΩ to 7kΩ input impedance. The receivers also feature hysteresis to greatly improve noise rejection. |
| Integrated Circuits (ICs) | 1 | Obsolete | |
| Interface | 1 | Obsolete | |
| Interface | 4 | NRND | |
| Drivers, Receivers, Transceivers | 3 | Obsolete | |
| Integrated Circuits (ICs) | 2 | Obsolete | |
| Interface | 2 | Obsolete | |
| Gate Drivers | 7 | Active | |
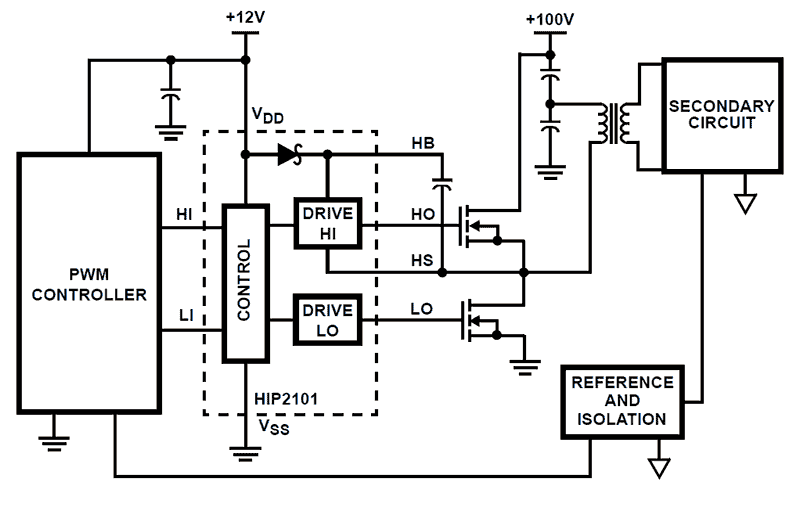
HIP2101100V/2A Peak High-Frequency Half Bridge Driver with TTL Logic Inputs | Power Management (PMIC) | 5 | Active | The HIP2101 is a high frequency, 100V Half Bridge N-Channel power MOSFET driver IC. It is equivalent to the HIP2100 with the added advantage of full TTL/CMOS compatible logic input pins. The low-side and high-side gate drivers are independently controlled and matched to 13ns. This gives users total control over dead time for specific power circuit topologies. Undervoltage protection on both the low-side and high-side supplies force the outputs low. An on-chip diode eliminates the discrete diode required with other driver ICs. A new level-shifter topology yields the low-power benefits of pulsed operation with the safety of DC operation. Unlike some competitors, the high-side output returns to its correct state after a momentary undervoltage of the high-side supply. |