A
Analog Devices
| Series | Category | # Parts | Status | Description |
|---|---|---|---|---|
| Part | Spec A | Spec B | Spec C | Spec D | Description |
|---|---|---|---|---|---|
| Series | Category | # Parts | Status | Description |
|---|---|---|---|---|
| Part | Spec A | Spec B | Spec C | Spec D | Description |
|---|---|---|---|---|---|
| Part | Category | Description |
|---|---|---|
Analog Devices ADM6713RAKSZ-REELObsolete | Integrated Circuits (ICs) | IC SUPERVISOR 1 CHANNEL SC70-4 |
Analog Devices | RF and Wireless | RF AMP SINGLE GENERAL PURPOSE RF AMPLIFIER 20GHZ 3.6V 22-PIN DIE TRAY |
Analog Devices | Integrated Circuits (ICs) | LOW NOISE, SWITCHED CAPACITOR REGULATED VOLTAGE INVERTERS |
Analog Devices | Integrated Circuits (ICs) | QUAD 16-BIT/12-BIT ±10V VOUTSOFTSPAN DACS WITH 10PPM/°C MAX REFERENCE |
Analog Devices | Integrated Circuits (ICs) | SERIAL 14-BIT, 3.5MSPS SAMPLING ADC WITH BIPOLAR INPUTS |
Analog Devices | Integrated Circuits (ICs) | ISOSPI ISOLATED COMMUNICATIONS INTERFACE |
Analog Devices | Integrated Circuits (ICs) | 4.5A, 500KHZ STEP-DOWN SWITCHING REGULATOR |
Analog Devices | Integrated Circuits (ICs) | 300 MA, LOW QUIESCENT CURRENT, ADJUSTABLE OUTPUT, CMOS LINEAR REGULATOR |
Analog Devices AD767KNObsolete | Integrated Circuits (ICs) | IC DAC 12BIT V-OUT 24DIP |
Analog Devices | Integrated Circuits (ICs) | QUAD 12-/10-/8-BIT RAIL-TO-RAIL DACS WITH 10PPM/°C REFERENCE |
| Series | Category | # Parts | Status | Description |
|---|---|---|---|---|
LTC1380Single-Ended 8-Channel/Differential 4-Channel Analog Multiplexer with SMBus Interface | Interface | 4 | Active | The LTC1380/LTC1393 are CMOS analog multiplexers with SMBus®compatible digital interfaces. The LTC1380 is a single-ended 8-channel multiplexer, while the LTC1393 is a differential 4-channel multiplexer. The SMBus digital interface requires only two wires (SCL and SDA). Both the LTC1380 and the LTC1393 have four hard-wired SMBus addresses, selectable with two external address pins. This allows four devices, each with a unique SMBus address, to coexist on one system and for four devices to be synchronized with one stop bit.The supply current is typically 10µA. Both digital interface pins are SMBus compatible over the full operating supply voltage range. The LTC1380 analog switches feature a typical RONof 35Ω (±5V supplies), typical switch leakage of 20pA and guaranteed break-before-make operation. Charge injection is ±1pC typical.The LTC1380/LTC1393 are available in 16-lead SO and GN packages. Operation is fully specified over the commercial and industrial temperature ranges.ApplicationsData Acquisition SystemsProcess ControlLaptop ComputersSignal Multiplexing/DemultiplexingAnalog-to-Digital Conversion Systems |
LTC13825V Low Power RS232 Transceiver with Shutdown | Drivers, Receivers, Transceivers | 4 | Active | The LTC1382 is an ultra-low power 2-driver/2-receiver RS232 transceiver that operates from a single 5V supply. The charge pump requires only four space saving 0.1µF capacitors.The transceiver operates in one of two modes, Normal and Shutdown. In the Normal mode, ICC is only 220µA with the driver outputs unloaded. In the Shutdown mode,the charge pump is turned off,the driver outputs are forced into three-state, both receivers are off and ICC drops to 0.2µA.The LTC1382 is fully compliant with all data rate and overvoltage RS232 specifications. The transceiver can operate up to 120kbaud with a 2500pF, 3k Ω load. Both driver outputs and receiver inputs can be forced to ±25V without damage and can survive multiple ±10kV ESD strikes.ApplicationsNotebook ComputersPalmtop Computers |
LTC13835V Low Power RS232 Transceiver | Drivers, Receivers, Transceivers | 2 | Active | The LTC1383 is an ultra-low power 2-driver/2-receiver RS232 transceiver that operates from a single 5V supply. The charge pump requires only four space saving 0.1µF capacitors. The supply current (ICC)of the transceiver is only 220µA with driver outputs unloaded.The LTC1383 is fully compliant with all data rate and overvoltage RS232 specifications. The transceiver can operate up to 120kbaud with a 2500pF, 3kΩ load. Both driver outputs and receiver inputs can be forced to ±25V without damage and can survive multiple ±10kV ESD strikes.ApplicationsNotebook ComputersPalmtop Computers |
LTC13845V Low Power RS232 Transceiver with 2 Receivers Active in Shutdown | Interface | 3 | Active | The LTC1384 is an ultra-low power 2-driver/2-receiver RS232 transceiver that operates from a single 5V supply. The charge pump requires only four space saving 0.1µF capacitors.The transceiver operates in one of two modes, Normal and Shutdown. In the Normal mode, ICCis only 220µA with the driver outputs unloaded. In the Shutdown mode, the charge pump is turned off, the driver outputs are forced into three-state, both receivers are kept active and ICCdrops to 35µA. The receiver outputs may be forced into three-state at any time using the receiver enable (RXEN)pin.The LTC1384 is fully compliant with all data rate and overvoltage RS232 specifications. The transceiver can operate up to 120kbaud with a 2500pF, 3kΩ load. Both driver outputs and receiver inputs can be forced to ±25V without damage and can survive multiple ±10kV ESD strikes.ApplicationsNotebook ComputersPalmtop Computers |
LTC13853.3V Low Power EIA/TIA-562 Transceiver | Drivers, Receivers, Transceivers | 4 | Active | The LTC1385 is an ultra-low power, 2-driver/2-receiver EIA / TIA-562 transceiver which operates from a single 3.3V supply. The charge pump requires only four spacesaving 0.1µF capacitors.The transceiver operates in one of three modes: Normal, Driver Disable or Shutdown. In the Normal mode, ICCis only 200µA in the unloaded condition. In the Driver Disable mode, the charge pump is turned off, the driver outputs are forced into three-state, both receivers are kept active, and ICCdrops to 35µA. In the Shutdown mode, everything is turned off and ICCdrops to 0.2µA.The LTC1385 is fully compliant with all data rate and overvoltage EIA/ TIA-562 specifications. The transceiver can operate up to 120kbaud with a 1000pF, 3kΩ load. Both driver outputs and receiver inputs can be forced to ±25V without damage, and can survive multiple ±10kV ESD strikes.ApplicationsNotebook ComputersPalmtop Computers |
LTC1387Single 5V RS232/RS485 Multiprotocol Transceiver | Integrated Circuits (ICs) | 2 | Active | The LTC1387 is a low power reconfigurable CMOS bidirectional transceiver. It can be configured as an RS485 differential port or as two RS232 single-ended ports. An onboard charge pump uses four 0.1µF capacitors to generate boosted positive and negative supplies, allowing the RS232 drivers to meet ±5V output swing requirements with only a single 5V supply. A shutdown mode reduces the ICCsupply current to 5µA.The RS232 transceivers are in full compliance with RS232 specification. The RS485 transceiver is in full compliance with RS485 and RS422 specifications. The RS485 receiver assumes a known output state when the inputs are floating or shorted to ground. All interface drivers feature short-circuit and thermal shutdown protection. An enable pin allows RS485 driver outputs to be forced into high impedance which is maintained even when the outputs are forced beyond supply rails or the power is off. A loop back mode allows the driver outputs to be connected back to the receiver inputs for diagnostic self-test.The LTC1387 is available in 20-pin plastic SSOP and SW packages.ApplicationsPoint-of-Sale TerminalsSoftware Selectable Multiprotocol Interface PortsLow Power RS485/RS422/RS232/EIA562 InterfaceCable RepeatersLevel Translators |
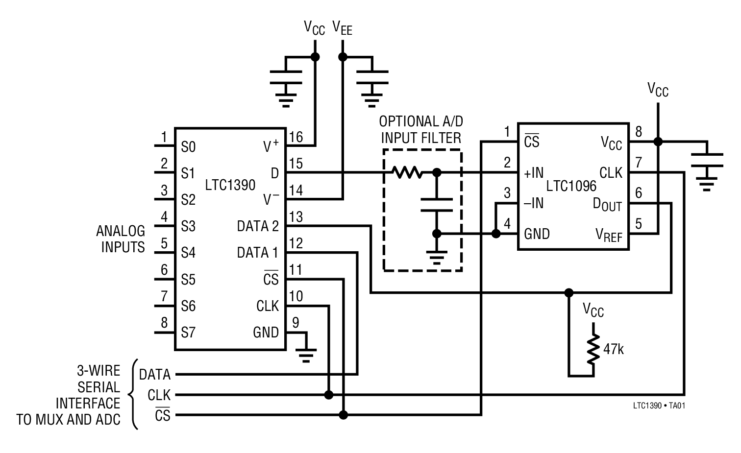
LTC13908-Channel Analog Multiplexer with Serial Interface | Analog Switches, Multiplexers, Demultiplexers | 2 | Active | The LTC1390 is a high performance CMOS 8-to-1 analog multiplexer. It features a 3-wire digital interface with a bidirectional data retransmission feature, allowing it to be wired in series with a serial A/D converter while using only one serial port. The interface also allows several LTC1390s to be wired in series or parallel, increasing the number of MUX channels available using only a single digital port. All the above features are also valid when LTC1390 operates as a demultiplexer such as with a D/A converter.The LTC1390 features a typical RONof 45Ω, typical switch leakage of 50pA, and guaranteed break-before-make operation. Charge injection is ±10pC maximum. All digital inputs are TTL and CMOS compatible when operated from single or dual supplies. The inputs can withstand 100mA fault currents.The LTC1390 is available in 16-pin PDIP and narrow SO packages.ApplicationsData Acquisition SystemsCommunication SystemsSignal Multiplexing/Demultiplexing |
LTC13918-Channel Analog Multiplexer with Cascadable Serial Interface | Integrated Circuits (ICs) | 4 | Active | The LTC1391 is a high performance CMOS 8-to-1 analog multiplexer. It features a serial digital interface that allows several LTC1391s to be daisy-chained together, increasing the number of MUX channels available using a single digital port.The LTC1391 features a typical RONof 45Ω, a typical switch leakage of 50pA and guaranteed break-beforemake operation. Charge injection is ±10pC maximum. All digital inputs are TTL and CMOS compatible when operated from single or dual supplies. The inputs can withstand 100mA fault current.The LTC1391 is available in 16-pin PDIP, SSOP and narrow SO packages. For applications requiring 2-way serial data transmission, see the LTC1390 data sheet.ApplicationsData Acquisition SystemsCommunication SystemsSignal Multiplexing/Demultiplexing |
LTC1392Micropower Temperature, Power Supply and Differential Voltage Monitor | Power Management (PMIC) | 3 | Active | The LTC1392 is a micropower data acquisition system designed to measure temperature, on-chip supply voltage and a differential voltage. The differential inputs feature rail-to-rail common mode input voltage range. The LTC1392 contains a temperature sensor, a 10-bit A/D converter with sample-and-hold, a high accuracy bandgap reference and a 3-wire half-duplex serial interface.The LTC1392 can be programmed to measure ambient temperature, power supply voltage and an external voltage at the differential input pins, that can also be used for current measurement using an external sense resistor. When measuring temperature, the output code of the A/D converter is linearly proportional to the temperature in °C. Production trimming achieves ±2°C initial accuracy at room temperature and ±4°C over the full -40°C to 85°C temperature range.The on-chip serial port allows efficient data transfer to a wide range of MPUs over three or four wires. This, coupled with low power consumption, makes remote location sensing possible and facilitates transmitting data through isolation barriers.ApplicationsTemperature MeasurementPower Supply MeasurementCurrent MeasurementRemote Data AcquisitionEnvironment Monitoring |
LTC1393Single-Ended 8-Channel/Differential 4-Channel Analog Multiplexer with SMBus Interface | Interface | 2 | Active | The LTC1380/LTC1393 are CMOS analog multiplexers with SMBus®compatible digital interfaces. The LTC1380 is a single-ended 8-channel multiplexer, while the LTC1393 is a differential 4-channel multiplexer. The SMBus digital interface requires only two wires (SCL and SDA). Both the LTC1380 and the LTC1393 have four hard-wired SMBus addresses, selectable with two external address pins. This allows four devices, each with a unique SMBus address, to coexist on one system and for four devices to be synchronized with one stop bit.The supply current is typically 10µA. Both digital interface pins are SMBus compatible over the full operating supply voltage range. The LTC1380 analog switches feature a typical RONof 35Ω (±5V supplies), typical switch leakage of 20pA and guaranteed break-before-make operation. Charge injection is ±1pC typical. The LTC1380/LTC1393 are available in 16-lead SO and GN packages. Operation is fully specified over the commercial and industrial temperature ranges.ApplicationsData Acquisition SystemsProcess ControlLaptop ComputersSignal Multiplexing/DemultiplexingAnalog-to-Digital Conversion Systems |