A
Analog Devices
| Series | Category | # Parts | Status | Description |
|---|---|---|---|---|
| Part | Spec A | Spec B | Spec C | Spec D | Description |
|---|---|---|---|---|---|
| Series | Category | # Parts | Status | Description |
|---|---|---|---|---|
| Part | Spec A | Spec B | Spec C | Spec D | Description |
|---|---|---|---|---|---|
| Part | Category | Description |
|---|---|---|
Analog Devices ADM6713RAKSZ-REELObsolete | Integrated Circuits (ICs) | IC SUPERVISOR 1 CHANNEL SC70-4 |
Analog Devices | RF and Wireless | RF AMP SINGLE GENERAL PURPOSE RF AMPLIFIER 20GHZ 3.6V 22-PIN DIE TRAY |
Analog Devices | Integrated Circuits (ICs) | LOW NOISE, SWITCHED CAPACITOR REGULATED VOLTAGE INVERTERS |
Analog Devices | Integrated Circuits (ICs) | QUAD 16-BIT/12-BIT ±10V VOUTSOFTSPAN DACS WITH 10PPM/°C MAX REFERENCE |
Analog Devices | Integrated Circuits (ICs) | SERIAL 14-BIT, 3.5MSPS SAMPLING ADC WITH BIPOLAR INPUTS |
Analog Devices | Integrated Circuits (ICs) | ISOSPI ISOLATED COMMUNICATIONS INTERFACE |
Analog Devices | Integrated Circuits (ICs) | 4.5A, 500KHZ STEP-DOWN SWITCHING REGULATOR |
Analog Devices | Integrated Circuits (ICs) | 300 MA, LOW QUIESCENT CURRENT, ADJUSTABLE OUTPUT, CMOS LINEAR REGULATOR |
Analog Devices AD767KNObsolete | Integrated Circuits (ICs) | IC DAC 12BIT V-OUT 24DIP |
Analog Devices | Integrated Circuits (ICs) | QUAD 12-/10-/8-BIT RAIL-TO-RAIL DACS WITH 10PPM/°C REFERENCE |
| Series | Category | # Parts | Status | Description |
|---|---|---|---|---|
| PMIC | 1 | Obsolete | ||
LT1236LS8Precision, Low Noise, Low Profile Hermetic Voltage Reference | PMIC | 16 | Active | The LT1236LS8 is a precision reference that combines low drift and noise with excellent long-term stability and high output accuracy. The reference output will both source and sink up to 10mA and remains very constant with input voltage variations.The hermetic package provides outstanding humidity and thermal hysteresis performance. The LT1236LS8 is only 5mm × 5mm × 1.5mm, offering an alternative to large through-hole metal can voltage references, such as the industry standard LT1021. The LT1236LS8 offers similar performance to the LT1236, with additional stability from the hermetic package.LT1236LS8 is based on a buried Zener diode structure, which enables temperature and time stability, and extremely low noise performance of < 1ppm peak-to-peak. Noise is 100% tested in production. The LT1236LS8 operates on a supply voltage from 7.2V up to 40V. The subsurface Zener exhibits better time stability than even the best bandgap reference, and the hermetic package maintains that stability over a wide range of environmental conditions.ApplicationsInstrumentation and Test EquipmentHigh Resolution Data Acquisition SystemsA/D and D/A ConvertersPrecision RegulatorsPrecision ScalesDigital Voltmeters |
LT12375V RS232 Transceiver with Advanced Power Management and One Receiver Active in Shutdown | Integrated Circuits (ICs) | 4 | Active | The LT1237 is an advanced low power three driver, five receiver RS232 transceiver. Included on the chip is a shutdown pin for reducing supply current near zero. During shutdown one receiver remains active to detect incoming RS232 signals, for example, to wake up a system.The LT1237 is fully compliant with all EIA RS232 specifications. New ESD structures on the chip allow the LT1237 to survive multiple ±15kV strikes, eliminating the need for costly TransZorbs®on the RS232 line pins.The LT1237 operates in excess of 120kbaud even driving heavy capacitive loads. Two shutdown modes allow the driver outputs to be shut down separately from the receivers for more versatile control of the RS232 interface. During shutdown, drivers and receivers assume a high impedance state.ApplicationsNotebook ComputersPalmtop Computers |
LT1241High Speed Current Mode Pulse Width Modulators | Power Management (PMIC) | 3 | Active | The LT1241 series devices are 8-pin, fixed frequency, current mode, pulse width modulators. They are improved plug compatible versions of the industry standard UC1842 series. These devices have both improved speed and lower quiescent current. The LT1241 series is optimized for off-line and DC/DC converter applications. They contain a temperature-compensated reference, high gain error amplifier, current sensing comparator and a high current totem pole output stage ideally suited to driving power MOSFETs. Start-up current has been reduced to less than 250µA. Cross-conduction current spikes in the output stage have been eliminated, making 500kHz operation practical. Several new features have been incorporated. Leading edge blanking has been added to the current sense comparator. Trims have been added to the oscillator circuit for both frequency and sink current, and both of these parameters are tightly specified. The output stage is clamped to a maximum VOUTof 18V in the on state. The output and the reference output are actively pulled low during undervoltage lockout.ApplicationsOff-Line ConvertersDC/DC Converters |
LT1242High Speed Current Mode Pulse Width Modulators | DC DC Switching Controllers | 4 | Active | The LT1241 series devices are 8-pin, fixed frequency, current mode, pulse width modulators. They are improved plug compatible versions of the industry standard UC1842 series. These devices have both improved speed and lower quiescent current. The LT1241 series is optimized for off-line and DC/DC converter applications. They contain a temperature-compensated reference, high gain error amplifier, current sensing comparator and a high current totem pole output stage ideally suited to driving power MOSFETs. Start-up current has been reduced to less than 250µA. Cross-conduction current spikes in the output stage have been eliminated, making 500kHz operation practical. Several new features have been incorporated. Leading edge blanking has been added to the current sense comparator. Trims have been added to the oscillator circuit for both frequency and sink current, and both of these parameters are tightly specified. The output stage is clamped to a maximum VOUTof 18V in the on state. The output and the reference output are actively pulled low during undervoltage lockout.ApplicationsOff-Line ConvertersDC/DC Converters |
LT1243High Speed Current Mode Pulse Width Modulators | DC DC Switching Controllers | 4 | Active | The LT1241 series devices are 8-pin, fixed frequency, current mode, pulse width modulators. They are improved plug compatible versions of the industry standard UC1842 series. These devices have both improved speed and lower quiescent current. The LT1241 series is optimized for off-line and DC/DC converter applications. They contain a temperature-compensated reference, high gain error amplifier, current sensing comparator and a high current totem pole output stage ideally suited to driving power MOSFETs. Start-up current has been reduced to less than 250µA. Cross-conduction current spikes in the output stage have been eliminated, making 500kHz operation practical. Several new features have been incorporated. Leading edge blanking has been added to the current sense comparator. Trims have been added to the oscillator circuit for both frequency and sink current, and both of these parameters are tightly specified. The output stage is clamped to a maximum VOUTof 18V in the on state. The output and the reference output are actively pulled low during undervoltage lockout.ApplicationsOff-Line ConvertersDC/DC Converters |
LT1244High Speed Current Mode Pulse Width Modulators | Power Management (PMIC) | 5 | Active | The LT1241 series devices are 8-pin, fixed frequency, current mode, pulse width modulators. They are improved plug compatible versions of the industry standard UC1842 series. These devices have both improved speed and lower quiescent current. The LT1241 series is optimized for off-line and DC/DC converter applications. They contain a temperature-compensated reference, high gain error amplifier, current sensing comparator and a high current totem pole output stage ideally suited to driving power MOSFETs. Start-up current has been reduced to less than 250µA. Cross-conduction current spikes in the output stage have been eliminated, making 500kHz operation practical. Several new features have been incorporated. Leading edge blanking has been added to the current sense comparator. Trims have been added to the oscillator circuit for both frequency and sink current, and both of these parameters are tightly specified. The output stage is clamped to a maximum VOUTof 18V in the on state. The output and the reference output are actively pulled low during undervoltage lockout.ApplicationsOff-Line ConvertersDC/DC Converters |
LT1245High Speed Current Mode Pulse Width Modulators | Power Management (PMIC) | 4 | Active | The LT1241 series devices are 8-pin, fixed frequency, current mode, pulse width modulators. They are improved plug compatible versions of the industry standard UC1842 series. These devices have both improved speed and lower quiescent current. The LT1241 series is optimized for off-line and DC/DC converter applications. They contain a temperature-compensated reference, high gain error amplifier, current sensing comparator and a high current totem pole output stage ideally suited to driving power MOSFETs. Start-up current has been reduced to less than 250µA. Cross-conduction current spikes in the output stage have been eliminated, making 500kHz operation practical. Several new features have been incorporated. Leading edge blanking has been added to the current sense comparator. Trims have been added to the oscillator circuit for both frequency and sink current, and both of these parameters are tightly specified. The output stage is clamped to a maximum VOUTof 18V in the on state. The output and the reference output are actively pulled low during undervoltage lockout.ApplicationsOff-Line ConvertersDC/DC Converters |
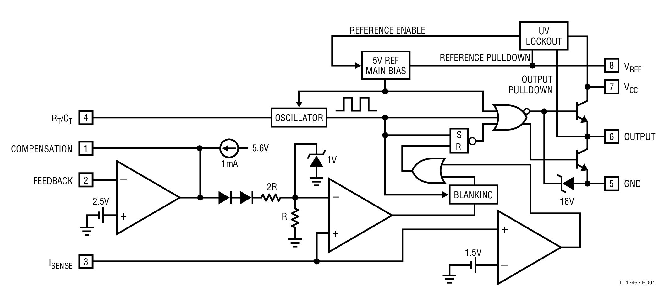
LT12461MHz Off-Line Current Mode PWM and DC/DC Converter | AC DC Converters, Offline Switchers | 3 | Active | The LT1246/LT1247 are 8-pin, fixed frequency, current mode, pulse width modulators. These devices are designed to be improved plug compatible versions of the industry standard UC1842 PWM circuit. The LT1246/LT1247 are optimized for off-line and DC/DC converter applications. They contain a temperature compensated reference, high gain error amplifier, current sensing comparator, and a high current totem pole output stage ideally suited to driving power MOSFETs. Start-up current has been reduced to less than 250µA. Cross-conduction current spikes in the totem pole output stage have been eliminated, making 1MHz operation practical. Several new features have been incorporated. Leading edge blanking has been added to the current sense comparator. This minimizes or eliminates the filter that is normally required. Eliminating this filter allows the current sense loop to operate with minimum delays. Trims have been added to the oscillator circuit for both frequency and sink current, and both of these parameters are tightly specified. The output stage is clamped to a maximum VOUTof 18V in the on state. The output and the reference output are actively pulled low during under-voltage lockout.ApplicationsOff-Line ConvertersDC/DC Converters |
LT12471MHz Off-Line Current Mode PWM and DC/DC Converter | Power Management (PMIC) | 2 | Active | The LT1246/LT1247 are 8-pin, fixed frequency, current mode, pulse width modulators. These devices are designed to be improved plug compatible versions of the industry standard UC1842 PWM circuit. The LT1246/LT1247 are optimized for off-line and DC/DC converter applications. They contain a temperature compensated reference, high gain error amplifier, current sensing comparator, and a high current totem pole output stage ideally suited to driving power MOSFETs. Start-up current has been reduced to less than 250µA. Cross-conduction current spikes in the totem pole output stage have been eliminated, making 1MHz operation practical. Several new features have been incorporated. Leading edge blanking has been added to the current sense comparator. This minimizes or eliminates the filter that is normally required. Eliminating this filter allows the current sense loop to operate with minimum delays. Trims have been added to the oscillator circuit for both frequency and sink current, and both of these parameters are tightly specified. The output stage is clamped to a maximum VOUTof 18V in the on state. The output and the reference output are actively pulled low during under-voltage lockout.ApplicationsOff-Line ConvertersDC/DC Converters |