A
Analog Devices
| Series | Category | # Parts | Status | Description |
|---|---|---|---|---|
| Part | Spec A | Spec B | Spec C | Spec D | Description |
|---|---|---|---|---|---|
| Series | Category | # Parts | Status | Description |
|---|---|---|---|---|
| Part | Spec A | Spec B | Spec C | Spec D | Description |
|---|---|---|---|---|---|
| Part | Category | Description |
|---|---|---|
Analog Devices ADM6713RAKSZ-REELObsolete | Integrated Circuits (ICs) | IC SUPERVISOR 1 CHANNEL SC70-4 |
Analog Devices | RF and Wireless | RF AMP SINGLE GENERAL PURPOSE RF AMPLIFIER 20GHZ 3.6V 22-PIN DIE TRAY |
Analog Devices | Integrated Circuits (ICs) | LOW NOISE, SWITCHED CAPACITOR REGULATED VOLTAGE INVERTERS |
Analog Devices | Integrated Circuits (ICs) | QUAD 16-BIT/12-BIT ±10V VOUTSOFTSPAN DACS WITH 10PPM/°C MAX REFERENCE |
Analog Devices | Integrated Circuits (ICs) | SERIAL 14-BIT, 3.5MSPS SAMPLING ADC WITH BIPOLAR INPUTS |
Analog Devices | Integrated Circuits (ICs) | ISOSPI ISOLATED COMMUNICATIONS INTERFACE |
Analog Devices | Integrated Circuits (ICs) | 4.5A, 500KHZ STEP-DOWN SWITCHING REGULATOR |
Analog Devices | Integrated Circuits (ICs) | 300 MA, LOW QUIESCENT CURRENT, ADJUSTABLE OUTPUT, CMOS LINEAR REGULATOR |
Analog Devices AD767KNObsolete | Integrated Circuits (ICs) | IC DAC 12BIT V-OUT 24DIP |
Analog Devices | Integrated Circuits (ICs) | QUAD 12-/10-/8-BIT RAIL-TO-RAIL DACS WITH 10PPM/°C REFERENCE |
| Series | Category | # Parts | Status | Description |
|---|---|---|---|---|
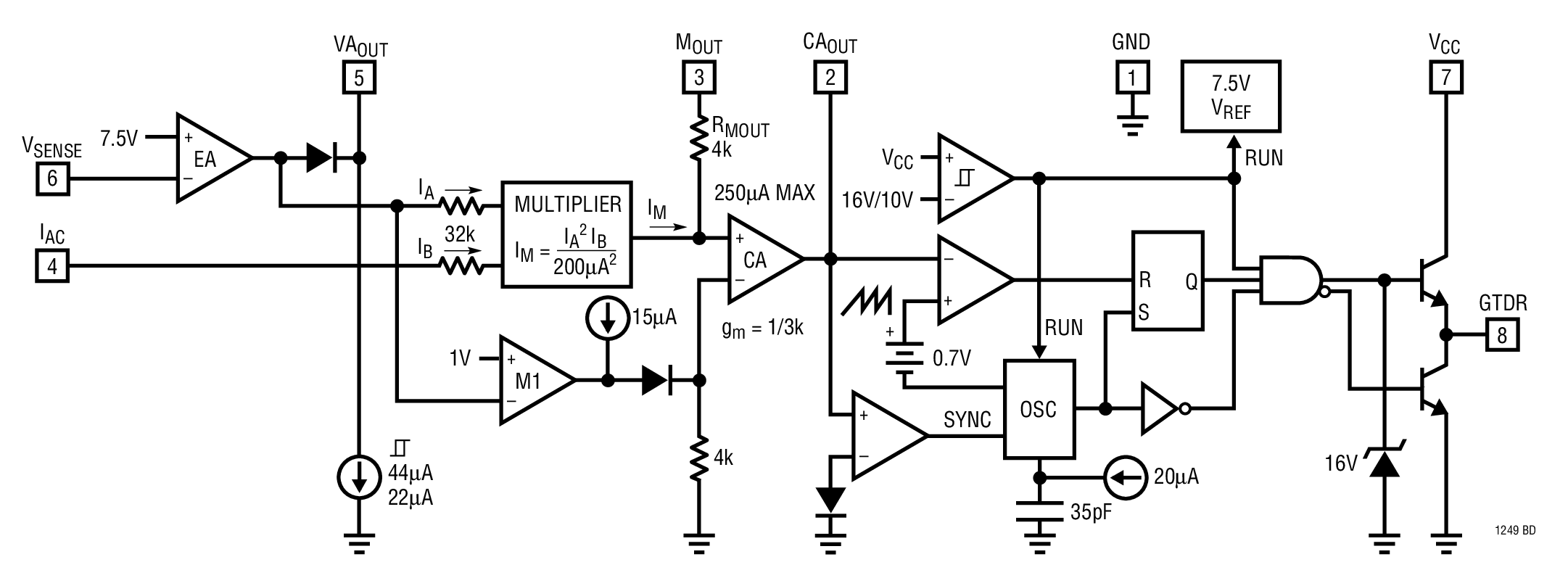
LT1248Power Factor Controller | PMIC | 4 | Active | The LT1248 provides active power factor correction for universal off-line power systems. By using fixed high frequency PWM current averaging, without the need for slope compensation, the LT1248 achieves far lower line current distortion with a smaller magnetic element than systems that use either peak-current detection or zero current switching approaches in both continuous and discontinuous modes of operation.The LT1248 uses a multiplier containing a square gain function from the voltage amplifier to reduce the AC gain at light output load and thus maintains low line current distortion and high system stability. The LT1248 also provides filtering capability to reject line switching noise which can cause instability when fed into the multiplier. Line current dead zone is minimized with low bias voltage at the current input to the multiplier.The LT1248 provides many protection features including peak current limiting and overvoltage protection, and can be operated at frequencies as high as 300kHz.ApplicationsUniversal Power Factor Corrected Power SuppliesPreregulators Up To 1500W |
LT1249Power Factor Controller | Integrated Circuits (ICs) | 1 | Active | The 8-pin LT1249 provides active power factor correction for universal offline power systems with very few external parts. By using fixed high frequency PWM current averaging without the need for slope compensation, the LT1249 achieves far lower line current distortion, with a smaller magnetic element than systems that use either peak current detection or zero current switching approach, in both continuous and discontinuous modes of operation.The LT1249 uses a multiplier containing a square gain function from the voltage amplifier to reduce the AC gain at light output load and thus maintains low line current distortion and high system stability. The LT1249 also provides filtering capability to reject line switching noise which can cause instability when fed into the multiplier. Line current dead zone is minimized with low bias voltage at the current input to the multiplier.The LT1249 provides many protection features including peak current limiting and overvoltage protection. The switching frequency is internally set at 100kHz.While the LT1249 simplifies PFC design with minimal parts count, the LT1248 provides flexibilities in switching frequency, overvoltage and current limit.ApplicationsUniversal Power Factor Corrected Power SuppliesPreregulators up to 1500W |
LT125140MHz Video Fader and DC Gain Controlled Amplifier | Video Amps and Modules | 1 | Active | The LT1251/LT1256 are 2-input, 1-output, 40MHz current feedback amplifiers with a linear control circuit that sets the amount each input contributes to the output. These parts make excellent electronically controlled variable gain amplifiers, filters, mixers and faders. The only external components required are the power supply bypass capacitors and the feedback resistors. Both parts operate on supplies from ±2.5V (or single 5V) to ±15V (or single 30V).Absolute gain accuracy is trimmed at wafer sort to minimize part-to-part variations. The circuit is completely temperature compensated.The LT1251 includes circuitry that eliminates the need for accurate control signals around zero and full scale. For control signals of less than 2% or greater than 98%, the LT1251 sets one input completely off and the other completely on. This is ideal for fader applications because it eliminates off-channel feedthrough due to offset or gain errors in the control signals.The LT1256 does not have this on/off feature and operates linearly over the complete control range. The LT1256 is recommended for applications requiring more than 20dB of linear control range.ApplicationsComposite Video Gain ControlRGB, YUV Video Gain ControlVideo Faders, KeyersGamma Correction AmplifiersAudio Gain Control, FadersMultipliers, ModulatorsElectronically Tunable Filters |
LT1252Low Cost Video Amplifier | Amplifiers | 2 | Active | The LT1252 is a low cost current feedback amplifier for video applications. The LT1252 is ideal for driving low impedance loads such as cables and filters. The wide bandwidth and high slew rate of this amplifier make driving RGB signals between PCs and workstations easy. The linearity of the LT1252 is outstanding; it is unsurpassed for driving composite video.The LT1252 is available in the 8-pin DIP and the S8 surface mount package. For higher performance and shutdown operation, see the LT1227. For dual and quad amplifiers with similar performance see the LT1253/LT1254.ApplicationsRGB Cable DriversComposite Video Cable DriversGain Blocks in IF Stages |
LT1253Low Cost Dual and Quad Video Amplifiers | Linear | 2 | Active | The LT1253 is a low cost dual current feedback amplifier for video applications. The LT1254 is a quad version of the LT1253. The amplifiers are completely isolated except for the power supply pins and therefore have excellent isolation, over 94dB at 5MHz. Dual and quad amplifiers significantly reduce costs compared with singles; the number of insertions is reduced and fewer supply bypass capacitors are required. In addition, these duals and quads cost less per amplifier than single video amplifiers.The LT1253/LT1254 amplifiers are ideal for driving low impedance loads such as cables and filters. The wide bandwidth and high slew rate of these amplifiers make driving RGB signals between PCs and workstations easy. The excellent linearity of these amplifiers makes them ideal for composite video.The LT1253 is available in 8-pin DIPs and the S8 surface mount package. The LT1254 is available in 14-pin DIPs and the S14 surface mount package. Both parts have the industry standard dual and quad op amp pin out. For higher performance, see the LT1229/LT1230.ApplicationsRGB Cable DriversComposite Video Cable DriversGain Blocks in IF Stages |
LT1254Low Cost Dual and Quad Video Amplifiers | Integrated Circuits (ICs) | 3 | Active | The LT1253 is a low cost dual current feedback amplifier for video applications. The LT1254 is a quad version of the LT1253. The amplifiers are completely isolated except for the power supply pins and therefore have excellent isolation, over 94dB at 5MHz. Dual and quad amplifiers significantly reduce costs compared with singles; the number of insertions is reduced and fewer supply bypass capacitors are required. In addition, these duals and quads cost less per amplifier than single video amplifiers.The LT1253/LT1254 amplifiers are ideal for driving low impedance loads such as cables and filters. The wide bandwidth and high slew rate of these amplifiers make driving RGB signals between PCs and workstations easy. The excellent linearity of these amplifiers makes them ideal for composite video.The LT1253 is available in 8-pin DIPs and the S8 surface mount package. The LT1254 is available in 14-pin DIPs and the S14 surface mount package. Both parts have the industry standard dual and quad op amp pin out. For higher performance, see the LT1229/LT1230.ApplicationsRGB Cable DriversComposite Video Cable DriversGain Blocks in IF Stages |
LT125640MHz Video Fader and DC Gain Controlled Amplifier | Amplifiers | 1 | Active | The LT1251/LT1256 are 2-input, 1-output, 40MHz current feedback amplifiers with a linear control circuit that sets the amount each input contributes to the output. These parts make excellent electronically controlled variable gain amplifiers, filters, mixers and faders. The only external components required are the power supply bypass capacitors and the feedback resistors. Both parts operate on supplies from ±2.5V (or single 5V) to ±15V (or single 30V).Absolute gain accuracy is trimmed at wafer sort to minimize part-to-part variations. The circuit is completely temperature compensated.The LT1251 includes circuitry that eliminates the need for accurate control signals around zero and full scale. For control signals of less than 2% or greater than 98%, the LT1251 sets one input completely off and the other completely on. This is ideal for fader applications because it eliminates off-channel feed through due to offset or gain errors in the control signals.The LT1256 does not have this on/off feature and operates linearly over the complete control range. The LT1256 is recommended for applications requiring more than 20dB of linear control range.ApplicationsComposite Video Gain ControlRGB, YUV Video Gain ControlVideo Faders, KeyersGamma Correction AmplifiersAudio Gain Control, FadersMultipliers, ModulatorsElectronically Tunable Filters |
LT1259Low Cost Dual and Triple 130MHz Current Feedback Amplifiers with Shutdown | Linear | 4 | Active | The LT1259 contains two independent 130MHz current feedback amplifiers, each with a shutdown pin. These amplifiers are designed for excellent linearity while driving cables and other low impedance loads. The LT1260 is a triple version especially suited to RGB video applications. These amplifiers operate on all supplies from single 5V to ±15V and draw only 5mA per amplifier when active.When shut down, the LT1259/LT1260 amplifiers draw zero supply current and their outputs become high impedance. Only two LT1260s are required to make a complete 2-input RGB MUX and cable driver. These amplifiers turn on in only 100ns and turn off in 40ns, making them ideal in spread spectrum and portable equipment applications.The LT1259/LT1260 amplifiers are manufactured on our proprietary complementary bipolar process.ApplicationsRGB Cable DriversSpread Spectrum AmplifiersMUX AmplifiersComposite Video Cable DriversPortable Equipment |
LT1260Low Cost Dual and Triple 130MHz Current Feedback Amplifiers with Shutdown | Linear | 4 | Active | The LT1259 contains two independent 130MHz current feedback amplifiers, each with a shutdown pin. These amplifiers are designed for excellent linearity while driving cables and other low impedance loads. The LT1260 is a triple version especially suited to RGB video applications. These amplifiers operate on all supplies from single 5V to ±15V and draw only 5mA per amplifier when active.When shut down, the LT1259/LT1260 amplifiers draw zero supply current and their outputs become high impedance. Only two LT1260s are required to make a complete 2-input RGB MUX and cable driver. These amplifiers turn on in only 100ns and turn off in 40ns, making them ideal in spread spectrum and portable equipment applications.The LT1259/LT1260 amplifiers are manufactured on our proprietary complementary bipolar process.ApplicationsRGB Cable DriversSpread Spectrum AmplifiersMUX AmplifiersComposite Video Cable DriversPortable Equipment |
LT12687.5A, 150kHz Switching Regulators | Integrated Circuits (ICs) | 2 | Active | The LT1268B and LT1268 are monolithic high power switching regulators. Identical to the popular LT1070, except for switching frequency (150kHz) and higher switch current, they can be operated in all standard switching configurations including buck, boost, flyback, and inverting. A high current, high efficiency switch is included on the die along with all oscillator, control, and protection circuitry. Integration of all functions allows the LT1268 to be built in standard 5-pin power packages. This makes it extremely easy to use and provides "bust proof" operations similar to that obtained with 3-pin linear regulators.The LT1268 operate with supply voltages from 3.5V to 30V and draw only 7mA quiescent current. By utilizing current mode switching techniques, it provides excellent AC and DC load and line regulation.The LT1268 use an adaptive anti-sat switch drive to allow very wide ranging load currents with no loss in efficiency. An externally activated shutdown mode reduces total supply current to 100µA typical for standby operation.ApplicationsHigh Efficiency Boost ConverterPC Power Supply with Multiple OutputsBattery UpconverterNegative-to-Positive Converter |