A
Analog Devices
| Series | Category | # Parts | Status | Description |
|---|---|---|---|---|
| Part | Spec A | Spec B | Spec C | Spec D | Description |
|---|---|---|---|---|---|
| Series | Category | # Parts | Status | Description |
|---|---|---|---|---|
| Part | Spec A | Spec B | Spec C | Spec D | Description |
|---|---|---|---|---|---|
| Part | Category | Description |
|---|---|---|
Analog Devices ADM6713RAKSZ-REELObsolete | Integrated Circuits (ICs) | IC SUPERVISOR 1 CHANNEL SC70-4 |
Analog Devices | RF and Wireless | RF AMP SINGLE GENERAL PURPOSE RF AMPLIFIER 20GHZ 3.6V 22-PIN DIE TRAY |
Analog Devices | Integrated Circuits (ICs) | LOW NOISE, SWITCHED CAPACITOR REGULATED VOLTAGE INVERTERS |
Analog Devices | Integrated Circuits (ICs) | QUAD 16-BIT/12-BIT ±10V VOUTSOFTSPAN DACS WITH 10PPM/°C MAX REFERENCE |
Analog Devices | Integrated Circuits (ICs) | SERIAL 14-BIT, 3.5MSPS SAMPLING ADC WITH BIPOLAR INPUTS |
Analog Devices | Integrated Circuits (ICs) | ISOSPI ISOLATED COMMUNICATIONS INTERFACE |
Analog Devices | Integrated Circuits (ICs) | 4.5A, 500KHZ STEP-DOWN SWITCHING REGULATOR |
Analog Devices | Integrated Circuits (ICs) | 300 MA, LOW QUIESCENT CURRENT, ADJUSTABLE OUTPUT, CMOS LINEAR REGULATOR |
Analog Devices AD767KNObsolete | Integrated Circuits (ICs) | IC DAC 12BIT V-OUT 24DIP |
Analog Devices | Integrated Circuits (ICs) | QUAD 12-/10-/8-BIT RAIL-TO-RAIL DACS WITH 10PPM/°C REFERENCE |
| Series | Category | # Parts | Status | Description |
|---|---|---|---|---|
| Development Boards, Kits, Programmers | 1 | Active | ||
AD5600High Temperature, 16-Bit, Unbuffered Voltage Output DAC, SPI Interface | Integrated Circuits (ICs) | 1 | Active | The AD5600 is a single channel, 16-bit resolution, voltage output digital-to-analog converter (DAC) designed for high temperature operation.The AD5600 guarantees 16-bit monotonicity over the specified temperature range and operates from a single 2.7 V to 5.5 V voltage supply.For space constrained applications, the AD5600 is available in a 10-lead MSOP with operation specified from −55°C to +175°C. This package is designed for robustness at extreme temperatures, including monometallic wire bonding, and is qualified for up to 1000 hours of operation at the maximum temperature rating.The AD5600 uses a versatile 3-wire serial peripheral interface (SPI) that is compatible with 50 MHz SPI, QSPI™, MICROWIRE™, and DSP interface standards.The AD5600 is a member of a growing series of high temperature qualified products offered by Analog Devices, Inc. For a complete selection of available high temperature products, see the high temperature product list and qualification data available atwww.analog.com/hightemp.ApplicationsDownhole drilling and instrumentationHeavy industrialHigh temperature environments |
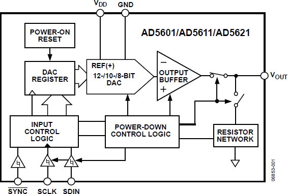
AD56012.7 V to 5.5 V, <100 μA, 8-BitnanoDAC, SPI Interface in LFCSP and SC70 | Integrated Circuits (ICs) | 1 | Active | The AD5601/AD5611/AD5621, members of thenanoDAC®family, are single, 8-/10-/12-bit, buffered voltage output DACs that operate from a single 2.7 V to 5.5 V supply, consuming typically 75 μA at 5 V. The parts come in tiny LFCSP and SC70 packages. Their on-chip precision output amplifier allows rail-to-rail output swing to be achieved. The AD5601/AD5611/AD5621 utilize a versatile 3-wire serial interface that operates at clock rates up to 30 MHz and is compatible with SPI, QSPI™, MICROWIRE™, and DSP interface standards.The reference for the AD5601/AD5611/AD5621 is derived from the power supply inputs and, therefore, gives the widest dynamic output range. The parts incorporate a power-on reset circuit, which ensures that the DAC output powers up to 0 V and remains there until a valid write to the device takes place.The AD5601/AD5611/AD5621 contain a power-down feature that reduces current consumption to typically 0.2 μA at 3 V.They also provide software-selectable output loads while in power-down mode. The parts are put into power-down mode over the serial interface.The low power consumption of these parts in normal operation makes them ideally suited to portable battery-operated equip-ment. The combination of small package and low power makes thesenanoDAC devices ideal for level-setting requirements, such as generating bias or control voltages in space-constrained and power-sensitive applications.Product HighlightsAvailable in 6-lead LFCSP and SC70 packages.Low power, single-supply operation. The AD5601/ AD5611/AD5621 operate from a single 2.7 V to 5.5 V supply with a maximum current consumption of 100 μA, making them ideal for battery-powered applications.The on-chip output buffer amplifier allows the output of the DAC to swing rail-to-rail with a typical slew rate of 0.5 V/μs.Reference is derived from the power supply.High speed serial interface with clock speeds up to 30 MHz. Designed for very low power consumption. The interface powers up only during a write cycle.Power-down capability. When powered down, the DAC typically consumes 0.2 μA at 3 V. Power-on reset with brownout detection.ApplicationsVoltage level settingPortable battery-powered instrumentsDigital gain and offset adjustmentProgrammable voltage and current sourcesProgrammable attenuators |
AD56022.7 V to 5.5 V, <100 µA, 8-BitnanoDAC®with I2C Compatible Interface, Tiny SC70 Package | Integrated Circuits (ICs) | 4 | Active | The AD5602 /AD5612/AD5622, members of thenanoDAC®family, are single 8-/10-/12-bit buffered voltage-out DACs that operate from a single 2.7 V to 5.5 V supply, consuming <100 µA at 5 V. The AD5602 / AD5612 / AD5622 comes in a tiny LFCSP and SC70 packages. Each DAC contains an on-chip precision output amplifier allows rail-to-rail output swing to be achieved.The AD5602 / AD5612 / AD5622 utilizes a 2-wire I2C-compatible serial interface that operates in standard (100 KHz), fast (400 KHz) and high speed (3.4 MHz) modes.The references for AD5602 / AD5612 / AD5622 are derived from the power supply inputs and to give the widest dynamic output range. Each part incorporates a power-on reset circuit that ensures the DAC output powers up to 0 V and remains there until a valid write takes place to the device. The devices contain a power-down feature that reduces the current consumption of the device to <150 nA at 3 V and provides software selectable output loads while in power-down mode. The devices are put into power-down mode over the serial interface. The low power consumption of the AD5602 / AD5612 / AD5622 in normal operation makes them ideally suited to portable, battery operated equipment. The power consumption is 0.4 mW at 5 V.PRODUCT HIGHLIGHTSAvailable in 6-lead LFCSP and SC70 packages.Max 100µA power consumption, single-supply operation. These devices operate from a single 2.7 V to 5.5 V supply and typically consumes 0.2 mW at 3 V and 0.4 mW at 5 V, making it ideal for battery-powered applications.The on-chip output buffer amplifier allows the output of the DAC to swing rail-to-rail with a typical slew rate of 0.5 V/µs.Reference derived from the power supply.Standard, fast and high speed mode I2C interface.Designed for very low power consumption.Power-down capability. When powered down, the DAC typically consumes <150 nA at 3 V.Power-on-reset and brown out detection.APPLICATIONSProcess controlData acquisition systemsPortable battery-powered instrumentsDigital gain and offset adjustmentProgrammable voltage and current sourcesProgrammable attenuators |
AD56112.7 V to 5.5 V, <100 μA, 10-BitnanoDAC, SPI Interface in LFCSP and SC70 | Digital to Analog Converters (DAC) | 3 | Active | TheAD5601/AD5611/AD5621, members of thenanoDAC®family, are single, 8-/10-/12-bit, buffered voltage output DACs that operate from a single 2.7 V to 5.5 V supply, consuming typically 75 μA at 5 V. The parts come in tiny LFCSP and SC70 packages. Their on-chip precision output amplifier allows rail-to-rail output swing to be achieved. The AD5601/AD5611/AD5621 utilize a versatile 3-wire serial interface that operates at clock rates up to 30 MHz and is compatible with SPI, QSPI™, MICROWIRE™, and DSP interface standards.The reference for the AD5601/AD5611/AD5621 is derived from the power supply inputs and, therefore, gives the widest dynamic output range. The parts incorporate a power-on reset circuit, which ensures that the DAC output powers up to 0 V and remains there until a valid write to the device takes place.The AD5601/AD5611/AD5621 contain a power-down feature that reduces current consumption to typically 0.2 μA at 3 V.They also provide software-selectable output loads while in power-down mode. The parts are put into power-down mode over the serial interface.The low power consumption of these parts in normal operation makes them ideally suited to portable battery-operated equip-ment. The combination of small package and low power makes thesenanoDAC devices ideal for level-setting requirements, such as generating bias or control voltages in space-constrained and power-sensitive applications.Product HighlightsAvailable in 6-lead LFCSP and SC70 packages.Low power, single-supply operation. The AD5601/ AD5611/AD5621 operate from a single 2.7 V to 5.5 V supply with a maximum current consumption of 100 μA, making them ideal for battery-powered applications.The on-chip output buffer amplifier allows the output of the DAC to swing rail-to-rail with a typical slew rate of 0.5 V/μs.Reference is derived from the power supply.High speed serial interface with clock speeds up to 30 MHz. Designed for very low power consumption. The interface powers up only during a write cycle.Power-down capability. When powered down, the DAC typically consumes 0.2 μA at 3 V. Power-on reset with brownout detection.ApplicationsVoltage level settingPortable battery-powered instrumentsDigital gain and offset adjustmentProgrammable voltage and current sourcesProgrammable attenuators |
AD56122.7 V to 5.5 V, <100µA, 10-BitnanoDAC®with I2C Compatible Interface, Tiny SC70 Package | Integrated Circuits (ICs) | 4 | Active | TheAD5602/ AD5612 /AD5622, members of thenanoDAC®family, are single 8-/10-/12-bit buffered voltage-out DACs that operate from a single 2.7 V to 5.5 V supply, consuming <100 µA at 5 V. The AD5602 / AD5612 / AD5622 comes in a tiny LFCSP and SC70 packages. Each DAC contains an on-chip precision output amplifier allows rail-to-rail output swing to be achieved.The AD5602 / AD5612 / AD5622 utilizes a 2-wire I2C-compatible serial interface that operates in standard (100 KHz), fast (400 KHz) and high speed (3.4 MHz) modes.The references for AD5602 / AD5612 / AD5622 are derived from the power supply inputs and to give the widest dynamic output range. Each part incorporates a power-on-reset circuit that ensures the DAC output powers up to 0 V and remains there until a valid write takes place to the device. The devices contain a power-down feature that reduces the current consumption of the device to <150 nA at 3 V and provides software selectable output loads while in power-down mode. The devices are put into power-down mode over the serial interface. The low power consumption of the AD5602 / AD5612 / AD5622 in normal operation makes them ideally suited to portable, battery operated equipment. The power consumption is 0.4 mW at 5 V.PRODUCT HIGHLIGHTSAvailable in 6-lead LFCSP and SC70 packages.Max 100µA power consumption, single-supply operation. These devices operate from a single 2.7 V to 5.5 V supply and typically consumes 0.2 mW at 3 V and 0.4 mW at 5 V, making it ideal for battery-powered applications.The on-chip output buffer amplifier allows the output of the DAC to swing rail-to-rail with a typical slew rate of 0.5 V/µs.Reference derived from the power supply.Standard, fast and high speed mode I2C interface.Designed for very low power consumption.Power-down capability. When powered down, the DAC typically consumes <150 nA at 3 V.Power-on reset and brown out detection.APPLICATIONSProcess controlData acquisition systemsPortable battery-powered instrumentsDigital gain and offset adjustmentProgrammable voltage and current sourcesProgrammable attenuators |
| Data Acquisition | 15 | Active | ||
AD56212.7 V to 5.5 V, <100 μA, 12-BitnanoDAC, SPI Interface in LFCSP and SC70 | Digital to Analog Converters (DAC) | 3 | Active | TheAD5601/AD5611/AD5621, members of thenanoDAC®family, are single, 8-/10-/12-bit, buffered voltage output DACs that operate from a single 2.7 V to 5.5 V supply, consuming typically 75 μA at 5 V. The parts come in tiny LFCSP and SC70 packages. Their on-chip precision output amplifier allows rail-to-rail output swing to be achieved. The AD5601/AD5611/AD5621 utilize a versatile 3-wire serial interface that operates at clock rates up to 30 MHz and is compatible with SPI, QSPI™, MICROWIRE™, and DSP interface standards.The reference for the AD5601/AD5611/AD5621 is derived from the power supply inputs and, therefore, gives the widest dynamic output range. The parts incorporate a power-on reset circuit, which ensures that the DAC output powers up to 0 V and remains there until a valid write to the device takes place.The AD5601/AD5611/AD5621 contain a power-down feature that reduces current consumption to typically 0.2 μA at 3 V.They also provide software-selectable output loads while in power-down mode. The parts are put into power-down mode over the serial interface.The low power consumption of these parts in normal operation makes them ideally suited to portable battery-operated equip-ment. The combination of small package and low power makes thesenanoDAC devices ideal for level-setting requirements, such as generating bias or control voltages in space-constrained and power-sensitive applications.Product HighlightsAvailable in 6-lead LFCSP and SC70 packages.Low power, single-supply operation. The AD5601/ AD5611/AD5621 operate from a single 2.7 V to 5.5 V supply with a maximum current consumption of 100 μA, making them ideal for battery-powered applications.The on-chip output buffer amplifier allows the output of the DAC to swing rail-to-rail with a typical slew rate of 0.5 V/μs.Reference is derived from the power supply.High speed serial interface with clock speeds up to 30 MHz. Designed for very low power consumption. The interface powers up only during a write cycle.Power-down capability. When powered down, the DAC typically consumes 0.2 μA at 3 V. Power-on reset with brownout detection.ApplicationsVoltage level settingPortable battery-powered instrumentsDigital gain and offset adjustmentProgrammable voltage and current sourcesProgrammable attenuators |
AD56222.7 V to 5.5 V, <100 µA, 12-BitnanoDAC®with I2C Compatible Interface, Tiny SC70 Package | Integrated Circuits (ICs) | 8 | Active | TheAD5602/AD5612/ AD5622, members of thenanoDAC®family, are single 8-/10-/12-bit buffered voltage-out DACs that operates from a single 2.7 V to 5.5 V supply, consuming <100 µA at 5 V. The AD5602 / AD5612 / AD5622 comes in a tiny LFCSP and SC70 packages. Each DAC contains an on-chip precision output amplifier allows rail-to-rail output swing to be achieved.The AD5602 / AD5612 / AD5622 utilizes a 2-wire I2C-compatible serial interface that operates in standard (100 KHz), fast (400 KHz) and high speed (3.4 MHz) modes.The references for AD5602 / AD5612 / AD5622 are derived from the power supply inputs and to give the widest dynamic output range. Each part incorporates a power-on reset circuit that ensures the DAC output powers up to 0 V and remains there until a valid write takes place to the device. The part contains a power-down feature that reduces the current consumption of the device to <150 nA at 3 V and provides software selectable output loads while in power-down mode. The devices are put into power-down mode over the serial interface. The low power consumption of the AD5602 / AD5612 / AD5622 in normal operation makes them ideally suited to portable battery operated equipment. The power consumption is 0.4 mW at 5 V.PRODUCT HIGHLIGHTSAvailable in 6-lead LFCSP and SC70 packages.Max 100µA power consumption, single-supply operation. This part operates from a single 2.7 V to 5.5 V supply and typically consumes 0.2 mW at 3 V and 0.4 mW at 5 V, making it ideal for battery-powered applications.The on-chip output buffer amplifier allows the output of the DAC to swing rail-to-rail with a typical slew rate of 0.5 V/µs.Reference derived from the power supply.Standard, fast and high speed mode I2C interface.Designed for very low power consumption.Power-down capability. When powered down, the DAC typically consumes <150 nA at 3 V.Power-on-reset and brown out detection.APPLICATIONSProcess controlData acquisition systemsPortable battery-powered instrumentsDigital gain and offset adjustmentProgrammable voltage and current sourcesProgrammable attenuators |
AD5623RDual 12-BitnanoDAC®with 5 ppm/°C On-Chip Reference | Data Acquisition | 6 | Active | The AD5623R/AD5643R/AD5663R, members of thenanoDAC®family, are low power, dual 12-, 14-, and 16-bit buffered voltage-out digital-to-analog converters (DAC) that operate from a single 2.7 V to 5.5 V supply and are guaranteed monotonic by design.The AD5623R/AD5643R/AD5663R have an on-chip reference. The AD5623R-3/AD5643R-3/AD5663R-3 have a 1.25 V, 5 ppm/°C reference, giving a full-scale output of 2.5 V; and the AD5623R-5/ AD5643R-5/AD5663R-5 have a 2.5 V, 5 ppm/°C reference, giving a full-scale output of 5 V. The on-chip reference is off at power-up, allowing the use of an external reference; and all devices can be operated from a single 2.7 V to 5.5 V supply. The internal reference is turned on by writing to the DAC.The parts incorporate a power-on reset circuit that ensures the DAC output powers up to 0 V and remains there until a valid write takes place. The part contains a power-down feature that reduces the current consumption of the device to 480 nA at 5 V and provides software-selectable output loads while in power-down mode.The low power consumption of this part in normal operation makes it ideally suited to portable, battery-operated equipment.The AD5623R/AD5643R/AD5663R use a versatile, 3-wire serial interface that operates at clock rates up to 50 MHz, and they are compatible with standard SPI®, QSPI™, MICROWIRE™, and DSP interface standards. The on-chip precision output amplifier enables rail-to-rail output swing to be achieved.Product HighlightsDual 12-, 14-, and 16-bit DAC.On-chip 1.25 V/2.5 V, 5 ppm/°C reference.Available in 10-lead MSOP and 10-lead, 3 mm × 3 mm LFCSP.Low power; typically consumes 0.6 mW at 3 V and 1.25 mW at 5 V.4.5 μs maximum settling time for the AD5623R.ApplicationsProcess controlData acquisition systemsPortable battery-powered instrumentsDigital gain and offset adjustmentProgrammable voltage and current sourcesProgrammable attenuators |