A
Analog Devices
| Series | Category | # Parts | Status | Description |
|---|---|---|---|---|
| Part | Spec A | Spec B | Spec C | Spec D | Description |
|---|---|---|---|---|---|
| Series | Category | # Parts | Status | Description |
|---|---|---|---|---|
| Part | Spec A | Spec B | Spec C | Spec D | Description |
|---|---|---|---|---|---|
| Series | Category | # Parts | Status | Description |
|---|---|---|---|---|
AD5546Current-Output Parallel-Input, 16-Bit Digital-to-Analog Converter | Evaluation Boards | 4 | Active | The AD5546 /AD5556are precision 16-/14-bit, multiplying, low power, current output, parallel input D/A converters. They operate from a single 2.7 V to 5.5 V supply with ±10 V multiplying references for 4-quadrant outputs. Built-in 4-quadrant resistors facilitate the resistance matching and temperature tracking that minimize the number of components needed for multiquadrant applications. The feedback resistor (RFB) simplifies the I-V conversion with an external buffer. The AD5546/AD5556 are packaged in compact TSSOP-28 packages with operating temperatures from –40°C to +125°C.APPLICATIONSAutomatic test equipmentInstrumentationDigitally controlled calibrationDigital waveform generation |
| Digital to Analog Converters (DAC) | 6 | Active | ||
AD55512.7 V to 5.5 V, Serial-Input, Voltage-Output, 14-Bit DACs | Data Acquisition | 2 | Active | The AD5551 and AD5552 are single, 14-bit, serial input, voltage output DACs that operate from a single 2.7 V to 5.5 V supply. The DAC output range extends from 0 V to VREF.These DACs provide 14-bit performance without any adjustments. The DAC output is unbuffered, which reduces power consumption and offset errors contributed by an output buffer.With an external op amp the AD5552 can be operated in bipolar mode generating a ±VREFoutput swing. The AD5552 also includes Kelvin sense connections for the reference and analog ground pins to reduce layout sensitivity. For higher precision applications, please refer to 16-bit DACs,AD5541,AD5542, andAD5544.The AD5551/AD5552 utilize a versatile 3-wire interface that is compatible with SPI, QSPI™, MICROWIRE™, and DSP interface standards. The AD5551 and AD5552 are available in 8-lead and 14-lead SOIC packages.PRODUCT HIGHLIGHTSSingle Supply Operation. The AD5551 and AD5552 are fully specified and guaranteed for a single 2.7 V to 5.5 V supply.Low Power Consumption. Typically 0.625 mW with a 5 V supply.3-Wire Serial Interface.Unbuffered output capable of driving 60 kΩ loads, which reduces power consumption as there is no internal buffer to drive.Power-On Reset Circuitry.APPLICATIONSDigital gain and offset adjustmentAutomatic test equipmentData acquisition systemsIndustrial process control |
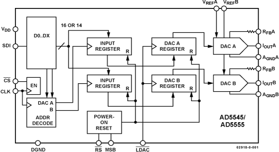
AD5555Precision DUAL 16-Bit 14-Bit-DACs in Compact TSSOP Packages | Digital to Analog Converters (DAC) | 1 | Active | The AD5545/AD5555 are 16-bit/14-bit, current-output, digital- to-analog converters designed to operate from a single 5 V supply with bipolar output up to ±15 V capability.An external reference is needed to establish the full-scale output-current. An internal feedback resistor (RFB) enhances the resistance and temperature tracking when combined with an external op amp to complete the I-to-V conversion.A serial data interface offers high speed, 3-wire microcontroller compatible inputs using serial data in (SDI), clock (CLK), and chip select (CS). Additional LDAC function allows simultaneous update operation. The internal reset logic allows power-on preset and dynamic reset at either zero or midscale, depending on the state of the MSB pin.The AD5545/AD5555 are packaged in the compact TSSOP-16 package and can be operated from –40°C to +85°C.APPLICATIONSAutomatic test equipmentInstrumentationDigitally controlled calibrationIndustrial control PLCsProgrammable attenuator |
| Digital to Analog Converters (DAC) | 2 | Obsolete | ||
| Specialized ICs | 3 | Active | ||
| Integrated Circuits (ICs) | 5 | Obsolete | ||
AD5570True Accuracy, 16-Bit ±12 V/±15 V, Serial Input Voltage Output D/A Converter | Digital to Analog Converters (DAC) | 7 | Active | The AD5570 is a single 16-bit serial input, voltage output DAC that operates from supply voltages of ±11.4 V up to ±16.5 V. Integral linearity (INL) and differential nonlinearity (DNL) are accurate to 1 LSB. During power-up, when the supply voltages are changing, VOUTis clamped to 0 V via a low impedance path.The AD5570 DAC comes complete with a set of reference buffers. The reference buffers allow a single, positive reference to be used. The voltage on REFIN is gained up and inverted internally to give the positive and negative reference for the DAC core. Having the reference buffers on-chip eliminates the need for external components such as inverters, precision amplifiers, and resistors, thereby reducing the overall solution size and cost.The AD5570 uses a versatile 3-wire interface that is compatible with SPI®, QSPI™, MICROWIRE™, and DSP®interface standards. Data is presented to the part as a 16-bit serial word. Serial data is available on the SDO pin for daisy-chaining purposes. Data readback allows the user to read the contents of the DAC register via the SDO pin.Features on the AD5570 includeLDACwhich is used to update the output of the DAC. The device also has a power-down pin (PD), allowing the DAC to be put into a low power state, and aCLRpin that allows the output to be cleared to 0 V.The AD5570 is available in a 16-lead SSOP.PRODUCT HIGHLIGHTS1 LSB maximum INL and DNL.Buffered voltage output up to ±14 V.Output controlled during power-up.On-board reference buffers.Wide temperature range of −40°C to +125°C.APPLICATIONSIndustrial automationAutomatic test equipmentProcess controlData acquisition systemsGeneral-purpose instrumentation |
| Digital to Analog Converters (DAC) | 2 | Active | ||
AD5592R8-Channel, 12-Bit, Configurable ADC/DAC with On-Chip Reference, SPI Interface | Data Acquisition | 5 | Active | The AD5592R/AD5592R-1 have eight I/Ox pins (I/O0 to I/O7) that can be independently configured as digital-to-analog converter (DAC) outputs, analog-to-digital converter (ADC) inputs, digital outputs, or digital inputs. When an I/Ox pin is configured as an analog output, it is driven by a 12-bit DAC. The output range of the DAC is 0 V to VREFor 0 V to 2 × VREF. When an I/Ox pin is configured as an analog input, it is connected to a 12-bit ADC via an analog multiplexer. The input range of the ADC is 0 V to VREFor 0 V to 2 × VREF. The ADC has a total throughput rate of 400 kSPS. The I/Ox pins can also be configured as digital, general-purpose input or output (GPIO) pins. The state of the GPIO pins can be set or read back by accessing the GPIO write data register or the GPIO read configuration register, respectively, via a serial peripheral interface (SPI) write or read operation.The AD5592R/AD5592R-1 have an integrated 2.5 V, 20 ppm/°C reference, which is turned off by default, and an integrated temperature indicator, which gives an indication of the die temperature. The temperature value is read back as part of an ADC read sequence.The AD5592R/AD5592R-1 are available in 16-ball, 2 mm × 2 mm WLCSP, 16-lead, 3 mm × 3 mm LFCSP, and 16-lead TSSOP. The AD5592R/AD5592R-1 operate over a temperature range of −40 °C (TA) to +125 °C (TJ).APPLICATIONSControl and monitoringGeneral-purpose analog and digital inputs/outputs |
| Part | Category | Description |
|---|---|---|
Analog Devices ADM6713RAKSZ-REELObsolete | Integrated Circuits (ICs) | IC SUPERVISOR 1 CHANNEL SC70-4 |
Analog Devices | RF and Wireless | RF AMP SINGLE GENERAL PURPOSE RF AMPLIFIER 20GHZ 3.6V 22-PIN DIE TRAY |
Analog Devices | Integrated Circuits (ICs) | LOW NOISE, SWITCHED CAPACITOR REGULATED VOLTAGE INVERTERS |
Analog Devices | Integrated Circuits (ICs) | QUAD 16-BIT/12-BIT ±10V VOUTSOFTSPAN DACS WITH 10PPM/°C MAX REFERENCE |
Analog Devices | Integrated Circuits (ICs) | SERIAL 14-BIT, 3.5MSPS SAMPLING ADC WITH BIPOLAR INPUTS |
Analog Devices | Integrated Circuits (ICs) | ISOSPI ISOLATED COMMUNICATIONS INTERFACE |
Analog Devices | Integrated Circuits (ICs) | 4.5A, 500KHZ STEP-DOWN SWITCHING REGULATOR |
Analog Devices | Integrated Circuits (ICs) | 300 MA, LOW QUIESCENT CURRENT, ADJUSTABLE OUTPUT, CMOS LINEAR REGULATOR |
Analog Devices AD767KNObsolete | Integrated Circuits (ICs) | IC DAC 12BIT V-OUT 24DIP |
Analog Devices | Integrated Circuits (ICs) | QUAD 12-/10-/8-BIT RAIL-TO-RAIL DACS WITH 10PPM/°C REFERENCE |