A
Analog Devices
| Series | Category | # Parts | Status | Description |
|---|---|---|---|---|
| Part | Spec A | Spec B | Spec C | Spec D | Description |
|---|---|---|---|---|---|
| Series | Category | # Parts | Status | Description |
|---|---|---|---|---|
| Part | Spec A | Spec B | Spec C | Spec D | Description |
|---|---|---|---|---|---|
| Part | Category | Description |
|---|---|---|
Analog Devices ADM6713RAKSZ-REELObsolete | Integrated Circuits (ICs) | IC SUPERVISOR 1 CHANNEL SC70-4 |
Analog Devices | RF and Wireless | RF AMP SINGLE GENERAL PURPOSE RF AMPLIFIER 20GHZ 3.6V 22-PIN DIE TRAY |
Analog Devices | Integrated Circuits (ICs) | LOW NOISE, SWITCHED CAPACITOR REGULATED VOLTAGE INVERTERS |
Analog Devices | Integrated Circuits (ICs) | QUAD 16-BIT/12-BIT ±10V VOUTSOFTSPAN DACS WITH 10PPM/°C MAX REFERENCE |
Analog Devices | Integrated Circuits (ICs) | SERIAL 14-BIT, 3.5MSPS SAMPLING ADC WITH BIPOLAR INPUTS |
Analog Devices | Integrated Circuits (ICs) | ISOSPI ISOLATED COMMUNICATIONS INTERFACE |
Analog Devices | Integrated Circuits (ICs) | 4.5A, 500KHZ STEP-DOWN SWITCHING REGULATOR |
Analog Devices | Integrated Circuits (ICs) | 300 MA, LOW QUIESCENT CURRENT, ADJUSTABLE OUTPUT, CMOS LINEAR REGULATOR |
Analog Devices AD767KNObsolete | Integrated Circuits (ICs) | IC DAC 12BIT V-OUT 24DIP |
Analog Devices | Integrated Circuits (ICs) | QUAD 12-/10-/8-BIT RAIL-TO-RAIL DACS WITH 10PPM/°C REFERENCE |
| Series | Category | # Parts | Status | Description |
|---|---|---|---|---|
| Integrated Circuits (ICs) | 8 | Active | ||
AD517164 Position OTP Digital Potentiometer | Evaluation and Demonstration Boards and Kits | 10 | Active | The AD5171 is a 64-position, one-time programmable (OTP) digital potentiometer that uses fuse link technology to achieve the memory retention of the resistance setting function. OTP is a cost-effective alternative over the EEMEM approach for users who do not need to reprogram new memory settings in the digital potentiometer. This device performs the same electronic adjustment function as most mechanical trimmers and variable resistors. The AD5171 is programmed using a 2-wire, I2C®-compatible digital control. It allows unlimited adjustments before permanently setting the resistance value. During the OTP activation, a permanent fuse blown command is sent after the final value is determined, freezing the wiper position at a given setting (analogous to placing epoxy on a mechanical trimmer).When this permanent setting is achieved, the value does not change regardless of supply variations or environmental stresses under normal operating conditions. To verify the success of permanent programming, Analog Devices, Inc., patterned the OTP validation such that the fuse status can be discerned from two validation bits in read mode.For applications that program the AD5171 in factories, Analog Devices offers device programming software that operates across Windows®95 to XP platforms, including Windows NT. This software application effectively replaces the need for external I2C controllers or host processors and, therefore, significantly reduces the development time of the users. An AD5171 evaluation kit includes the software, connector, and cable that can be converted for factory programming applications.The AD5171 is available in a compact 8-lead SOT-23 package. All parts are guaranteed to operate over the automotive temperature range of −40°C to +125°C. Besides its unique OTP feature, the AD5171 lends itself well to other general-purpose digital potentiometer applications due to its temperature performance, small form factor, and low cost.APPLICATIONSSystem calibrationsElectronics level settingsMechanical trimmers and potentiometer replacementsAutomotive electronics adjustmentsGain control and offset adjustmentsTransducer circuit adjustmentsProgrammable filters up to 1.5 MHz BW |
| Digital Potentiometers | 7 | Active | ||
AD5173256-Position, One-Time Programmable, Dual Channel, I2C Digital Potentiometer | Integrated Circuits (ICs) | 5 | Active | TheAD5172/ AD5173 are dual-channel, 256-position, one-time programmable (OTP) digital potentiometers that employ fuse link technology to achieve memory retention of resistance settings. The digital potentiometer, VR, and RDAC terms are used interchangeably. OTP is a cost-effective alternative to EEMEM for users who do not need to program the digital potentiometer setting in memory more than once. These devices perform the same electronic adjustment function as mechanical potentiometers or variable resistors but with enhanced resolution, solid-state reliability, and superior low temperature coefficient performance.TheAD5172 / AD5173 are programmed using a 2-wire, I2C-compatible digital interface. Unlimited adjustments are allowed before permanently setting the resistance value. During OTP activation, a permanent blow fuse command freezes the wiper position (analogous to placing epoxy on a mechanical trimmer).Unlike traditional OTP digital potentiometers, the AD5172 / AD5173 have a unique temporary OTP overwrite feature that allows for new adjustments even after a fuse is blown. However, the OTP setting is restored during subsequent power-up conditions. This allows users to treat these digital potentiometers as volatile potentiometers with a programmable preset.APPLICATIONSSystems calibrationElectronics level settingMechanical trimmers replacement in new designsPermanent factory PCB settingTransducer adjustment of pressure, temperature, position, chemical, and optical sensorsRF amplifier biasingGain control and offset adjustment |
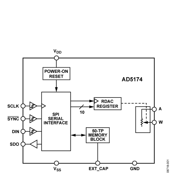
AD5174Single-Channel, 1024-Position, Digital Rheostat with SPI interface and 50-TP Memory | Integrated Circuits (ICs) | 3 | Active | The AD5174 is a single-channel, 1024-position digital rheostat that combines industry leading variable resistor performance with nonvolatile memory (NVM) in a compact package.This device supports both dual-supply operation at ±2.5 V to ±2.75 V and single-supply operation at 2.7 V to 5.5 V and offers 50-times programmable (50-TP) memory.The AD5174 device wiper settings are controllable through the SPI digital interface. Unlimited adjustments are allowed before programming the resistance value into the 50-TP memory. The AD5174 does not require any external voltage supply to facilitate fuse blow and there are 50 opportunities for permanent programming. During 50-TP activation, a permanent blow fuse command freezes the resistance position (analogous to placing epoxy on a mechanical trimmer).The AD5174 is available in a 3 mm × 3 mm 10-lead LFCSP package and in a 10-lead MSOP package. The part is guaranteed to operate over the extended industrial temperature range of −40°C to +125°C.ApplicationsMechanical rheostat replacementsOp-amp: variable gain controlInstrumentation: gain, offset adjustmentProgrammable voltage-to-current conversionsProgrammable filters, delays, time constantsProgrammable power supplySensor calibration |
AD5175Single-Channel, 1024-Position, Digital Rheostat with I²C Interface and 50-TP Memory | Integrated Circuits (ICs) | 2 | Active | The AD5175 is a single-channel, 1024-position digital rheostat that combines industry leading variable resistor performance with nonvolatile memory (NVM) in a compact package.This device supports both dual-supply operation at ±2.5 V to ±2.75 V and single-supply operation at 2.7 V to 5.5 V, and offers 50-times programmable (50-TP) memory.The AD5175 device wiper settings are controllable through the I2C–compatible digital interface. Unlimited adjustments are allowed before programming the resistance value into the 50-TP memory. The AD5175 does not require any external voltage supply to facilitate fuse blow and there are 50 opportunities for permanent programming. During 50-TP activation, a permanent blow fuse command freezes the resistance position (analogous to placing epoxy on a mechanical trimmer).The AD5175 is available in a 3 mm × 3 mm 10-lead LFCSP package and in a 10-lead MSOP package. The part is guaranteed to operate over the extended industrial temperature range of −40°C to +125°C.APPLICATIONSMechanical rheostat replacementsOp-amp: variable gain controlInstrumentation: gain, offset adjustmentProgrammable voltage to current conversionsProgrammable filters, delays, time constantsProgrammable power supplySensor calibration |
AD5200256- (AD5200) and 33-Position (AD5201) Digital Potentiometers | Digital Potentiometers | 4 | Active | The AD5200 andAD5201are programmable resistor devices, with 256 positions and 33 positions respectively, that can be digitally controlled through a 3-wire SPI serial interface. The terms programmable resistor, variable resistor (VR), and RDAC are commonly used interchangeably to refer to digital potentiometers. These devices perform the same electronic adjustment function as a potentiometer or variable resistor. Both AD5200 / AD5201 contain a single variable resistor in the compact MSOP package. Each device contains a fixed wiper resistance at the wiper contact that taps the programmable resistance at a point determined by a digital code. The code is loaded in the serial input register. The resistance between the wiper and either end point of the programmable resistor varies linearly with respect to the digital code transferred into the VR latch. Each variable resistor offers a completely programmable value of resistance, between the A terminal and the wiper, or the B terminal and the wiper. The fixed A-to-B terminal resistance of 10 kΩ or 50 kΩ has a nominal temperature coefficient of 500 ppm/°C. The VR has a VR latch that holds its programmed resistance value. The VR latch is updated from an SPI-compatible serial-to-parallel shift register that is loaded from a standard 3-wire serial-input digital interface. Eight data bits for the AD5200 and six data bits for the AD5201 make up the data word that is clocked into the serial input register. The internal preset forces the wiper to the midscale position by loading 80Hand 10Hinto AD5200 and AD5201 VR latches respectively. TheSHDNpin forces the resistor to an end-to-end open-circuit condition on the A terminal and shorts the wiper to the B terminal, achieving a microwatt power shutdown state. WhenSHDNis returned to logic high, the previous latch setting puts the wiper in the same resistance setting prior to shutdown. The digital interface is still active during shutdown so that code changes can be made that will produce a new wiper position when the device is returned from shutdown.All parts are guaranteed to operate over the extended industrial temperature range of –40°C to +85°C.APPLICATIONSMechanical Potentiometer ReplacementInstrumentation: Gain, Offset AdjustmentProgrammable Voltage to Current ConversionProgrammable Filters, Delays, Time ConstantsLine Impedance Matching |
AD520133-Position Digital Potentiometer | Digital Potentiometers | 1 | Obsolete | TheAD5200and AD5201 are programmable resistor devices, with 256 positions and 33 positions respectively, that can be digitally controlled through a 3-wire SPI serial interface. The terms programmable resistor, variable resistor (VR), and RDAC are commonly used interchangeably to refer to digital potentiometers. These devices perform the same electronic adjustment function as a potentiometer or variable resistor. Both AD5200 / AD5201 contain a single variable resistor in the compact MSOP package. Each device contains a fixed wiper resistance at the wiper contact that taps the programmable resistance at a point determined by a digital code. The code is loaded in the serial input register. The resistance between the wiper and either end point of the programmable resistor varies linearly with respect to the digital code transferred into the VR latch. Each variable resistor offers a completely programmable value of resistance, between the A terminal and the wiper, or the B terminal and the wiper. The fixed A-to-B terminal resistance of 10 kΩ or 50 kΩ has a nominal temperature coefficient of 500 ppm/°C. The VR has a VR latch that holds its programmed resistance value. The VR latch is updated from an SPI-compatible serial-to-parallel shift register that is loaded from a standard 3-wire serial-input digital interface. Eight data bits for the AD5200 and six data bits for the AD5201 make up the data word that is clocked into the serial input register. The internal preset forces the wiper to the midscale position by loading 80Hand 10Hinto AD5200 and AD5201 VR latches respectively. TheSHDNpin forces the resistor to an end-to-end open-circuit condition on the A terminal and shorts the wiper to the B terminal, achieving a microwatt power shutdown state. WhenSHDNis returned to logic high, the previous latch setting puts the wiper in the same resistance setting prior to shutdown. The digital interface is still active during shutdown so that code changes can be made that will produce a new wiper position when the device is returned from shutdown.All parts are guaranteed to operate over the extended industrial temperature range of –40°C to +85°C.APPLICATIONSMechanical Potentiometer ReplacementInstrumentation: Gain, Offset AdjustmentProgrammable Voltage-to-Current ConversionProgrammable Filters, Delays, Time ConstantsLine Impedance Matching |
| Integrated Circuits (ICs) | 7 | Active | ||
AD52044-Channel Digital Potentiometer | Data Acquisition | 14 | Active | The AD5204/AD5206provide 4-/6-channel, 256-position digitally controlled variable resistor (VR) devices. These devices perform the same electronic adjustment function as a potentiometer or variable resistor. Each channel of the AD5204/AD5206 contains a fixed resistor with a wiper contact that taps the fixed resistor value at a point determined by a digital code loaded into the SPI-compatible serial-input register. The resistance between the wiper and either endpoint of the fixed resistor varies linearly with respect to the digital code transferred into the VR latch. The variable resistor offers a completely programmable value of resistance between the A terminal and the wiper or the B terminal and the wiper. The fixed A-to-B terminal resistance of 10 kΩ, 50 kΩ, or 100 kΩ has a nominal temperature coefficient of 700 ppm/°C.Each VR has its own VR latch that holds its programmed resistance value. These VR latches are updated from an internal serial-to-parallel shift register that is loaded from a standard 3-wire serial-input digital interface. Eleven data bits make up the data-word clocked into the serial input register. The first three bits are decoded to determine which VR latch is loaded with the last eight bits of the data-word when theCSstrobe is returned to logic high. A serial data output pin at the opposite end of the serial register (AD5204 only) allows simple daisy chaining in multiple VR applications without requiring additional external decoding logic.An optional reset (PR) pin forces all the AD5204 wipers to the midscale position by loading 0x80 into the VR latch.The AD5204/AD5206 are available in the 24-lead surface-mount SOIC and TSSOP packages. The AD5204 is also available in a 32-lead, 5 mm × 5 mm LFCSP package. All parts are guaranteed to operate over the extended industrial temperature range of −40°C to +85°C. For additional single-, dual-, and quad-channel devices, see the AD8400/AD8402/AD8403 data sheets.ApplicationsMechanical potentiometer replacementInstrumentation: gain, offset adjustmentProgrammable voltage-to-current conversionProgrammable filters, delays, time constantsLine impedance matching |