A
Analog Devices
| Series | Category | # Parts | Status | Description |
|---|---|---|---|---|
| Part | Spec A | Spec B | Spec C | Spec D | Description |
|---|---|---|---|---|---|
| Series | Category | # Parts | Status | Description |
|---|---|---|---|---|
| Part | Spec A | Spec B | Spec C | Spec D | Description |
|---|---|---|---|---|---|
| Part | Category | Description |
|---|---|---|
Analog Devices ADM6713RAKSZ-REELObsolete | Integrated Circuits (ICs) | IC SUPERVISOR 1 CHANNEL SC70-4 |
Analog Devices | RF and Wireless | RF AMP SINGLE GENERAL PURPOSE RF AMPLIFIER 20GHZ 3.6V 22-PIN DIE TRAY |
Analog Devices | Integrated Circuits (ICs) | LOW NOISE, SWITCHED CAPACITOR REGULATED VOLTAGE INVERTERS |
Analog Devices | Integrated Circuits (ICs) | QUAD 16-BIT/12-BIT ±10V VOUTSOFTSPAN DACS WITH 10PPM/°C MAX REFERENCE |
Analog Devices | Integrated Circuits (ICs) | SERIAL 14-BIT, 3.5MSPS SAMPLING ADC WITH BIPOLAR INPUTS |
Analog Devices | Integrated Circuits (ICs) | ISOSPI ISOLATED COMMUNICATIONS INTERFACE |
Analog Devices | Integrated Circuits (ICs) | 4.5A, 500KHZ STEP-DOWN SWITCHING REGULATOR |
Analog Devices | Integrated Circuits (ICs) | 300 MA, LOW QUIESCENT CURRENT, ADJUSTABLE OUTPUT, CMOS LINEAR REGULATOR |
Analog Devices AD767KNObsolete | Integrated Circuits (ICs) | IC DAC 12BIT V-OUT 24DIP |
Analog Devices | Integrated Circuits (ICs) | QUAD 12-/10-/8-BIT RAIL-TO-RAIL DACS WITH 10PPM/°C REFERENCE |
| Series | Category | # Parts | Status | Description |
|---|---|---|---|---|
ADP50701 A/0.6 A, DC-to-DC Switching Regulator with Independent Positive and Negative Outputs | Development Boards, Kits, Programmers | 1 | Active | TheADP5070is a dual high performance dc-to-dc regulator that generates independently regulated positive and negative rails.The input voltage range of 2.85 V to 15 V supports a wide variety of applications. The integrated main switch in both regulators enables generation of an adjustable positive output voltage up to +39 V and a negative output voltage down to −39 V below input voltage.The ADP5070 operates at a pin selected 1.2 MHz/2.4 MHz switching frequency. The ADP5070 can synchronize with an external oscillator from 1.0 MHz to 2.6 MHz to ease noise filtering in sensitive applications. Both regulators implement programmable slew rate control circuitry for the MOSFET driver stage to reduce electromagnetic interference (EMI).Flexible start-up sequencing is provided with the options of manual enable, simultaneous mode, positive supply first, and negative supply first.The ADP5070 includes a fixed internal or resistor programmable soft start timer to prevent inrush current at power-up. During shutdown, both regulators completely disconnect the loads from the input supply to provide a true shutdown.Other key safety features in the ADP5070 include overcurrent protection (OCP), overvoltage protection (OVP), thermal shutdown (TSD), and input undervoltage lockout (UVLO).The ADP5070 is available in a 20-lead LFCSP or in a 20-lead TSSOP and is rated for a −40°C to +125°C junction temperature range.ApplicationsBipolar amplifiers, ADCs, DACs and multiplexersCharge-coupled device (CCD) bias supplyOptical module supplyRF power amplifier (PA) bias |
| Voltage Regulators - DC DC Switching Regulators | 2 | Active | ||
ADP50721 A/0.6 A DC-to-DC Switching Regulator with Independent Positive and Negative Outputs | Development Boards, Kits, Programmers | 2 | Active | The ADP5072 is a dual, high performance dc-to-dc regulator that generates independently regulated positive and negative rails.The input voltage range of 2.85 V to 5.5 V supports a wide variety of applications. The integrated main switch in both regulators enables generation of an adjustable positive output voltage up to 35 V and a negative output voltage down to −30 V.The ADP5072 operates at a pin selected 1.2 MHz or 2.4 MHz switching frequency. The ADP5072 can synchronize with an external oscillator from 1.0 MHz to 2.6 MHz to ease noise filtering in sensitive applications. Both regulators implement programmable slew rate control circuitry for the MOSFET driver stage to reduce electromagnetic interference (EMI). Flexible start-up sequencing is provided with the options of manual enable, simultaneous mode, positive supply first, and negative supply first.The ADP5072 includes a fixed internal or resistor programmable soft start timer to prevent inrush current at power-up.Other key safety features in the ADP5072 include overcurrent protection (OCP), overvoltage protection (OVP), thermal shutdown (TSD), and input undervoltage lockout (UVLO).The ADP5072 is available in a 20-ball WLCSP and is rated for a −40°C to +125°C junction temperature range.Bipolar amplifiers, analog-to-digital converters (ADCs), digital-to-analog converters (DACs), and multiplexersCharge coupled device (CCD) bias suppliesOptical module suppliesRF power amplifier biasTime of flight module supplies |
ADP50731.2 A, DC-to-DC Inverting Regulator | Evaluation Boards | 1 | Active | The ADP5073 is a high performance dc-to-dc inverting regulator used to generate negative supply rails.The input voltage range of 2.85 V to 15 V supports a wide variety of applications. The integrated main switch enables the generation of an adjustable negative output voltage down to 39 V below the input voltage.The ADP5073 operates at a pin selected 1.2 MHz/2.4 MHz switching frequency. The ADP5073 can synchronize with an external oscillator from 1.0 MHz to 2.6 MHz to ease noise filtering in sensitive applications. The regulator implements programmable slew rate control circuitry for the MOSFET driver stage to reduce electromagnetic interference (EMI).The ADP5073 includes a fixed internal or resistor programmable soft start timer to prevent inrush current at power-up. During shutdown, the regulator completely disconnects the load from the input supply to provide a true shutdown. A power-good pin is available to indicate the output is stable.Other key safety features in the ADP5073 include overcurrent protection (OCP), overvoltage protection (OVP), thermal shutdown (TSD), and input undervoltage lockout (UVLO).The ADP5073 is available in a 16-lead LFCSP and is rated for a −40°C to+125°Coperating junction temperature range.APPLICATIONSBipolar amplifiers, ADCs, digital-to-analog converters (DACs), and multiplexersHigh speed convertersRadio frequency (RF) power amplifier (PA) biasOptical modules |
| Power Management (PMIC) | 1 | Active | ||
ADP50762 A/1.2 A DC-to-DC Switching Regulator with Independent Positive and Negative Outputs | Evaluation Boards | 2 | Active | The ADP5076 is a dual, high performance, dc-to-dc regulator that generates independently regulated positive and negative rails. The input voltage range of 2.85 V to 5.5 V supports a wide variety of applications. The integrated main switch in both regulators enables generation of an adjustable positive output voltage up to +35 V and a negative output voltage down to −30 V.The ADP5076 operates at a pin selected 1.2 MHz or 2.4 MHz switching frequency. The ADP5076 can synchronize with an external oscillator from 1.0 MHz to 2.6 MHz to ease noise filtering in sensitive applications. Both regulators implement programmable slew rate control circuitry for the metal-oxide semiconductor field effect transistor (MOSFET) driver stage to reduce electromagnetic interference (EMI). Flexible start-up sequencing is provided with the options of manual enable, simultaneous mode, positive supply first, and negative supply first.The ADP5076 includes a fixed internal or resistor programmable soft start timer to prevent inrush current at power-up.Other key safety features in the ADP5076 include overcurrent protection (OCP), overvoltage protection (OVP), thermal shutdown (TSD), and input undervoltage lockout (UVLO).The ADP5076 is available in a 20-ball wafer level chip scale package (WLCSP) and is rated for a −40°C to +125°C junction temperature range.ApplicationsBipolar amplifiers, ADCs, DACs, and multiplexersCharge coupled device (CCD) bias supplyOptical module supplyRF power amplifier biasTime of flight module supply |
ADP5090Ultralow Power Boost Regulator with MPPT and Charge Management | Evaluation Boards | 2 | Active | The ADP5090 is an integrated boost regulator that converts dc power from PV cells or TEGs. The device charges storage elements such as rechargeable Li-Ion batteries, thin film batteries, super capacitors, and conventional capacitors, and powers up small electronic devices and battery-free systems.The ADP5090 provides efficient conversion of the harvested limited power from a 16 µW to 200 mW range with sub-µW operation losses. With the internal cold-start circuit, the regulator can start operating at an input voltage as low as 380 mV. After cold startup, the regulator is functional at an input voltage range of 80 mV to 3.3 V.By sensing the input voltage at the VIN pin, the control loop keeps the input voltage ripple in a fixed range to maintain stable dcto-dc boost conversion. The VIN OCV sensing and programmable regulation points of the input voltage allow extraction of the highest possible energy from the PV cell or TEG harvester. A programmable minimum operation threshold (MINOP) enables boost shutdown during a low light condition. In addition, the DIS_SW pin can temporarily shut down the boost regulator and is RF transmission friendly.The charging control function of ADP5090 protects rechargeable energy storage, which is achieved by monitoring the battery voltage with programmable charging termination voltage and shutdown discharging voltage. In addition, a programmable PGOOD flag monitors the SYS voltage.An optional primary cell battery can be connected and managed by an integrated power path management control block that automatically switches the power source from the energy harvester, rechargeable battery, and primary cell battery.The ADP5090 is available in a 16-lead, 3 mm × 3 mm LFCSP and is rated for a −40°C to +125°C junction temperature range.APPLICATIONSPV cell energy harvestingTEG energy harvestingBattery regulator powered by solar panelIndustrial monitoringSelf-powered wireless sensor devicesPortable and wearable devices with energy harvesting |
| DC/DC & AC/DC (Off-Line) SMPS Evaluation Boards | 1 | Active | ||
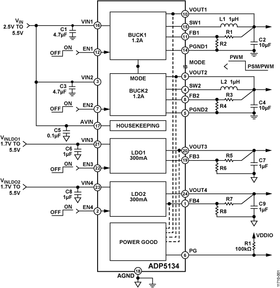
ADP5134Dual 3 MHz, 1200mA Buck Regulators and Two 300mA LDO Regulators With Precision Enable and Power-Good Output | Evaluation Boards | 1 | Active | The ADP5134 combines two high performance buck regulators and two low dropout (LDO) regulators. It is available in a 24-lead 4 mm × 4 mm LFCSP.The high switching frequency of the buck regulators enables tiny multilayer external components and minimizes the board space. When the MODE pin is set to high, the buck regulators operate in forced pulse-width modulation (PWM) mode. When the MODE pin is set to low, the buck regulators operate in PWM mode when the load is above a predefined threshold. When the load current falls below a predefined threshold, the regulator operates in power save mode (PSM), improving the light load efficiency.The two buck regulators operate out of phase to reduce the input capacitor requirement. The low quiescent current, low dropout voltage, and wide input voltage range of the ADP5134 LDO regulators extend the battery life of portable devices. The ADP5134 LDO regulators maintain power supply rejection greater than 60 dB for frequencies as high as 10 kHz while operating with a low headroom voltage of 500 mV.Regulators in the ADP5134 are activated through dedicated enable pins. The default output voltages can be externally set in the adjustable version or factory programmable to a wide range of preset values in the fixed voltage version.ApplicationsPower for processors, application specific integrated circuits(ASICs), field programmable gate arrays (FPGAs), andradio frequency (RF) chipsetsPortable instrumentation and medical devicesSpace constrained devices |
| Evaluation Boards | 1 | Active | ||