| Development Boards, Kits, Programmers | 1 | Active | |
ADP530050 mA/500 mA, High Efficiency, Ultralow Power Step-Down Regulator | Integrated Circuits (ICs) | 1 | Active | The ADP5300 is a high efficiency, ultralow quiescent current step-down regulator that draws only 180 nA quiescent current to regulate the output at no load.The ADP5300 runs from an input supply voltage range of 2.15 V to 6.50 V, allowing the use of multiple alkaline or NiMH, Li-Ion cells, or other power sources. The output voltage is selectable from 0.8 V to 5.0 V by an external VID resistor and factory fuse. The total solution requires only four tiny external components.The ADP5300 can operate between hysteresis mode and PWM mode via the SYNC/MODE pin. The regulator in hysteresis mode achieves excellent efficiency at a power of less than 1 mW and provides up to 50 mA of output current. The regulator in PWM mode produces a lower output ripple and supplies up to 500 mA of output current. The flexible configuration capability during operation of the device enables very efficient power management to meet both the longest battery life and low system noise requirements.The ADP5300 contains a VOUTOK flag, which monitors the output voltage and runs at a 2 MHz switching frequency in PWM mode. SYNC/MODE can be synchronized to an external clock from 1.5 MHz to 2.5 MHz.The ADP5300 includes an STOP pin that can disable the regulator switching temporarily, in this way a quiet system environment can be achieved to benefit noise sensitive circuitry, such as data conversion, RF data transmit, and analog sensors.Other key features in the ADP5300 include separate enabling, QOD, and safety features such as overcurrent protection (OCP), thermal shutdown (TSD), and input undervoltage lockout (UVLO).The ADP5300 is available in 10-lead, 3 mm × 3 mm LFCSP rated for −40°C to +125°C junction temperature range.Multifunction pin names may be referenced by their relevant function only.ApplicationsEnergy (gas and water) meteringPortable and battery-powered equipmentMedical applicationsKeep-alive power supplies |
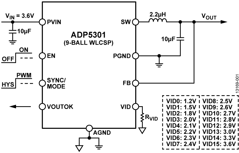
ADP530150 mA/500 mA, High Efficiency, Ultralow Power Step-Down Regulator | Voltage Regulators - DC DC Switching Regulators | 1 | Active | The ADP5301 is a high efficiency, ultralow quiescent current step-down regulator that draws only a 180 nA quiescent current to regulate the output at no load.The ADP5301 runs from an input startup voltage range of 2.15 V to 6.50 V, allowing the use of multiple alkaline/NiMH, Li-Ion cells, or other power sources. The output voltage is selectable from 0.8 V to 5.0 V by an external VID resistor and factory fuse. The total solution requires only four tiny external components.The ADP5301 can operate between hysteresis mode and PWM mode via the SYNC/MODE pin. The regulator in hysteresis mode achieves excellent efficiency at a power of less than 1 mW and provides up to 50 mA of output current. The regulator in PWM mode produces a lower output ripple and supplies up to 500 mA of output current. The flexible configuration capability during operation of the device enables very efficient power management to meet both the longest battery life and low system noise requirements.The ADP5301 contains a VOUTOK flag, which monitors the output voltage and runs at a 2 MHz switching frequency in PWM mode. SYNC/MODE can synchronize to an external clock from 1.5 MHz to 2.5 MHz.Other key features in the ADP5301 include separate enabling, quick output discharge (QOD), and safety features such as overcurrent protection (OCP), thermal shutdown (TSD), and input undervoltage lockout (UVLO).The ADP5301 is available in a 9-ball, 1.65 mm × 1.87 mm WLCSP rated for a −40°C to +125°C junction temperature range.ApplicationsEnergy (gas and water) meteringPortable and battery-powered equipmentMedical applicationsKeep-alive power supplies |
ADP530250 mA/500 mA, Ultralow Power Step-Down Regulator with Battery Voltage Monitor | DC/DC & AC/DC (Off-Line) SMPS Evaluation Boards | 1 | Active | The ADP5302 is a high efficiency, ultralow quiescent current step-down regulator that draws only 240 nA quiescent current to regulate the output at no load.The ADP5302 runs from an input voltage of 2.15 V to 6.50 V, allowing the use of multiple alkaline or NiMH cells, Li-Ion cells, or other power sources. The output voltage is selectable from 0.8 V to 5.0 V by an external, dynamic voltage identification (VID) resistor and a factory fuse. The total solution requires only four tiny external components.The ADP5302 can operate between hysteresis mode and PWM mode via the SYNC/MODE pin. In hysteresis mode, the regulator achieves excellent efficiency at less than 1 mW and provides up to 50 mA of output current. In PWM mode, the regulator produces a lower output ripple and supplies up to 500 mA of output current. The flexible configuration capability during operation of the device enables very efficient power management to meet both long battery life and low system noise requirements.The ADP5302 integrates an ultralow power comparator with a factory programmable voltage reference to monitor the input battery voltage. The regulator runs at a 2 MHz switching frequency in PWM mode, and the SYNC/MODE pin can be synchronized to an external clock from 1.5 MHz to 2.5 MHz.The ADP5302 includes an extra STOP pin that can temporarily disable the regulator switching; in this way, a quiet system environment can be achieved to benefit the noise sensitive circuitry, which includes data conversion, RF data transmission, and analog sensors.Other key features in the ADP5302 include separate enabling, QOD, and safety features, such as overcurrent protection (OCP), thermal shutdown (TSD), and input undervoltage lockout (UVLO).The ADP5302 is available in a 10-lead, 3 mm × 3 mm LFCSP package rated for the −40°C to +125°C junction temperature range.ApplicationsEnergy (gas, water) meteringPortable and battery-powered equipmentMedical applicationsKeep-alive power supplies |
ADP530350 mA/500 mA, Ultralow Power Step-Down Regulator with Battery Voltage Monitor | Power Management (PMIC) | 1 | Active | The ADP5303 is high efficiency, ultralow quiescent current step-down regulator that draws only 240 nA quiescent current to regulate the output at no load.The ADP5303 runs from an input voltage of 2.15 V to 6.50 V, allowing the use of multiple alkaline or NiMH cells, Li-Ion cells, or other power sources. The output voltage is selectable from 0.8 V to 5.0 V by an external VID resistor and a factory fuse. The total solution requires only four tiny external components.The ADP5303 can operate between hysteresis mode and PWM mode via the SYNC/MODE pin. In hysteresis mode, the regulator achieves excellent efficiency at less than 1 mW and provides up to 50 mA of output current. In PWM mode, the regulator produces a lower output ripple and supplies up to 500 mA of output current. The flexible configuration capability during operation of the device enables very efficient power management to meet both long battery life and low system noise requirements.The ADP5303 integrates an ultralow power comparator with a factory programmable voltage reference to monitor the input battery voltage. The regulator runs at a 2 MHz switching frequency in PWM mode and the SYNC/MODE pin can be synchronized to an external clock from 1.5 MHz to 2.5 MHz.Other key features in the ADP5303 include separate enabling, QOD, and safety features such as overcurrent protection (OCP), thermal shutdown (TSD), and input undervoltage lockout (UVLO).The ADP5303 is available in 9-ball, 1.65 mm × 1.87 mm WLCSP package rated for the −40°C to +125°C junction temperature range.ApplicationsEnergy (gas, water) meteringPortable and battery-powered equipmentMedical applicationsKeep-alive power supply |
ADP5304Ultralow Power Step-Down Regulator with Input Voltage Monitor and Regulation | DC/DC & AC/DC (Off-Line) SMPS Evaluation Boards | 1 | Active | The ADP5304 is a high efficient, ultralow quiescent current step-down regulator that draws only 260 nA of quiescent current to regulate the output at no load.The ADP5304 runs from an input voltage range of 2.15 V to 6.50 V, allowing the use of the multiple alkaline, NiMH, and Lithium cells, or the use of a high impedance power source. The output voltage is selectable from 0.8 V to 5.0 V by an external VID resistor to ground. The total solution requires only four tiny external components.The ADP5304 operates in hysteresis mode via connecting the MODE pin to ground. In hysteresis mode, the regulator achieves excellent efficiency at a power of less than 1 mW and provides up to 50 mA of output load. The device enables very efficient power management to achieve the collection of small amounts of energy from the high impedance battery or the energy harvester to charge up the conventional capacitor or super capacitor.The ADP5304 integrates an ultralow power comparator with a factory programmable voltage reference to monitor the voltage of the input power source. The voltage reference, with hysteresis, is the threshold for the stopping and starting of switching, allowing the use of the high impedance power source.Other key features of the ADP5304 include separate enabling and an output discharge function (QOD). Safety features, such as overcurrent protection, thermal shutdown (TSD), and input undervoltage (UVLO), are also included.The ADP5304 is available in 10-lead, 3 mm × 3 mm LFCSP package rated for the −40°C to +125°C junction temperature range.ApplicationsEnergy (gas, water) meteringEnergy harvesting applicationsPortable and battery-powered equipmentMedical applicationsKeep-alive power supply |
ADP53103-Channel, Integrated Ultralow Power Solution with Dual Buck Regulators and Load Switch | Integrated Circuits (ICs) | 2 | Active | The ADP5310 combines dual buck regulators and one load switch in a 16-lead TSSOP_EP package that meets demanding performance and board space requirements. The device enables direct connection to a wide input voltage range of 2.7 V to 15.0 V, allowing the use of multiple alkaline/NiMH or lithium cells and other power sources.The buck regulator in Channel 1 uses a current mode, constant frequency pulse-width modulation (PWM) control scheme for excellent stability and transient performance, which provides up to 800 mA of output current. The automatic PWM/pulse skipping mode (PSM) control scheme achieves excellent efficiency in light output current. A power-good signal indicates that the output of Channel 1 is within 92% of its nominal value.An ultralow power buck regulator is integrated in Channel 2 with the SYNC/MODE pin to control its operation mode. When SYNC/MODE is set to low, the buck regulator operates in hysteresis mode, which draws only 700 nA of quiescent current to regulate the output under zero load and provides up to 50 mA of output current. Hysteresis mode helps achieve excellent efficiency at less than 1 mW and can work as a keep-alive power supply in a batterypowered system. When the SYNC/MODE pin is set to high, the buck regulator switches to a traditional constant frequency PWM control scheme to provide low output ripple for noise sensitive applications, and the buck regulator provides up to 300 mA of output current in PWM mode.Channel 3 integrates a high-side load switch that operates from 1.65 V to 5.5 V with its input connected to the output of Channel 2. The load switch provides power domain isolation and extends battery operation time.Other key safety features of the ADP5310 include overcurrent protection (OCP), thermal shutdown (TSD), and input undervoltage lockout (UVLO). The ADP5310 is rated for the −40°C to +125°C junction temperature range.ApplicationsEnergy (gas and water) meteringPortable and battery-powered equipmentMedical applicationsKeep-alive power supplies |
| Evaluation and Demonstration Boards and Kits | 1 | Active | |
ADP5520Backlight Driver with I/O Expander | Integrated Circuits (ICs) | 1 | Active | The ADP5520 is a versatile single-chip, white LED backlight driver with a user configurable I/O expander. This device fits handset applications where the flip or slider section of the phone requires backlighting, I/O signaling and detecting, auxiliary LED lighting, and keypad functions. By incorporating an I2C-compatible serial interface and a single line interrupt, the ADP5520 significantly reduces the total number of lines required to interface with the baseband processor across the hinge flex.The ADP5520 can detect ambient light levels and adjust the backlight brightness accordingly, resulting in extended battery operation.Once configured, the ADP5520 is capable of controlling the flip/slider backlight intensity, on/off timing, dimming, and fading without the intervention of the main processor, which results in valuable battery power saving.ApplicationsDisplay backlight driver for phones that require slider or flip keypad functions with single or multiple LED indicators |
ADP5585Keypad Decoder and I/O Expansion | Evaluation and Demonstration Boards and Kits | 5 | Active | The ADP5585 is a 10I/O port expander with built-in keypad matrix decoder, programmable logic, reset generator, and PWM generator. I/O expander ICs are used in portable devices (phones, remote controls, & cameras) and non-portable applications (healthcare, industrial & instrumentation). I/O expanders can be used to increase the number of I/Os available to a processor or to reduce the number of I/Os required through interface connectors for front panel designs.The ADP5585 handles all key scanning and decoding and can flag the main processor via an interrupt line that new key events have occurred. GPI changes and logic changes can also be tracked as events via the FIFO, eliminating the need to monitor different registers for event changes. The ADP5585 is equipped with a FIFO to store up to 16 events. Events can be read back by the processor via an I2C compatible interface.The ADP5585 frees up the main processor from having to monitor the keypad, thereby reducing power consumption and/or increasing processor bandwidth for performing other functions.The programmable logic functions allow common logic requirements to be integrated as part of the GPIO expander, saving board area and cost.APPLICATIONSKeypad entries and input/output expansion capabilitiesSmart phones, remote controls, and camerasHealthcare, industrial, and instrumentation |