A
Analog Devices
| Series | Category | # Parts | Status | Description |
|---|---|---|---|---|
| Part | Spec A | Spec B | Spec C | Spec D | Description |
|---|---|---|---|---|---|
| Series | Category | # Parts | Status | Description |
|---|---|---|---|---|
| Part | Spec A | Spec B | Spec C | Spec D | Description |
|---|---|---|---|---|---|
| Part | Category | Description |
|---|---|---|
Analog Devices ADM6713RAKSZ-REELObsolete | Integrated Circuits (ICs) | IC SUPERVISOR 1 CHANNEL SC70-4 |
Analog Devices | RF and Wireless | RF AMP SINGLE GENERAL PURPOSE RF AMPLIFIER 20GHZ 3.6V 22-PIN DIE TRAY |
Analog Devices | Integrated Circuits (ICs) | LOW NOISE, SWITCHED CAPACITOR REGULATED VOLTAGE INVERTERS |
Analog Devices | Integrated Circuits (ICs) | QUAD 16-BIT/12-BIT ±10V VOUTSOFTSPAN DACS WITH 10PPM/°C MAX REFERENCE |
Analog Devices | Integrated Circuits (ICs) | SERIAL 14-BIT, 3.5MSPS SAMPLING ADC WITH BIPOLAR INPUTS |
Analog Devices | Integrated Circuits (ICs) | ISOSPI ISOLATED COMMUNICATIONS INTERFACE |
Analog Devices | Integrated Circuits (ICs) | 4.5A, 500KHZ STEP-DOWN SWITCHING REGULATOR |
Analog Devices | Integrated Circuits (ICs) | 300 MA, LOW QUIESCENT CURRENT, ADJUSTABLE OUTPUT, CMOS LINEAR REGULATOR |
Analog Devices AD767KNObsolete | Integrated Circuits (ICs) | IC DAC 12BIT V-OUT 24DIP |
Analog Devices | Integrated Circuits (ICs) | QUAD 12-/10-/8-BIT RAIL-TO-RAIL DACS WITH 10PPM/°C REFERENCE |
| Series | Category | # Parts | Status | Description |
|---|---|---|---|---|
AD4858Buffered, 8-Channel Simultaneous Sampling, 20-Bit 1 MSPS DAS | Evaluation Boards | 2 | Active | The AD4858 is a fully buffered, 8-channel simultaneous sampling, 20-bit, 1 MSPS data acquisition system (DAS) with differential, wide common-mode range inputs. Its functional architecture is shown in Figure 1 in the data sheet. Operating from a 5 V low voltage supply, flexible input buffer supplies, and using the precision low drift internal reference and reference buffer, the AD4858 allows the SoftSpan range of each channel to be independently configured to match the native application signal swing, minimizing additional external signal conditioning. To further maximize single-conversion dynamic range, the AD4858 incorporates seamless high dynamic range (SHDR) technology. When enabled, the input signal path gain of the channel is automatically optimized on a sample-by-sample basis, minimizing converter noise on each sample without impacting linearity.The 11 MHz bandwidth, picoamp input analog buffers, wide input common-mode range, and 120 dB common-mode rejection ratio (CMRR) of the AD4858 allow the DAS to directly digitize input signals with arbitrary swings on INx+ and INx−. Its input signal flexibility, combined with ±160 μV integral nonlinearity (INL), no missing codes at 20 bits, 97.2 dB signal to noise ratio (SNR), and 111.4 dB dynamic range (DR), make the AD4858 an ideal choice for applications requiring high accuracy, throughput, and precision in a compact solution footprint. Enabling 24-bit oversampling offers further SNR and dynamic range improvements. Optional per channel offset, gain, and phase adjustment provide the ability to calibrate and remove system-level errors upstream to the DAS.The AD4858 features a serial peripheral interface (SPI) register configuration bus (0.9 V to 5.25 V), and supports both low voltage differential signaling buses (LVDS) and complementary metal-oxidize semiconductor (CMOS) conversion data output buses, selectable using the LVDS/CMOSpin. Between one and eight lines of data output can be employed in CMOS mode, allowing the user to optimize bus width and throughput.The 7.00 mm × 7.00 mm, 64-ball, ball grid array (BGA) of the AD4858 includes all critical power supply and reference bypass capacitors, minimizing full solution footprint and component count, and reducing sensitivity to application printed circuit board (PCB) layout. It operates over an extended industrial temperature range of −40°C to +125°C.APPLICATIONSAutomatic test equipmentAvionics and aerospaceInstrumentation and control systemsSemiconductor manufacturingTest and measurement |
AD5024Fully Accurate, Quad, 12-Bit, Buffered VOUT, 4.5 V to 5.5 VnanoDAC®with SPI Interface | Digital to Analog Converters (DAC) | 1 | Active | The AD5024/AD5044/AD5064are low power, quad 12-/14-/ 16-bit buffered voltage outputnanoDAC®DACs that offer relative accuracy specifications of 1 LSB INL and 1 LSB DNL with individual reference pins and can operate from a single 4.5 V to 5.5 V supply. The AD5024 / AD5044 / AD5064 parts also offer a differential accuracy specification of ±1 LSB. The parts use a versatile 3-wire, low power Schmitt trigger serial interface that operates at clock rates up to 50 MHz and is compatible with standard SPI, QSPI™, MICROWIRE™, and DSP interface standards. Integrated reference buffers and output amplifiers are also provided on-chip. The AD5024/AD5044/AD5064/AD5064-1 incorporate a power-on reset circuit that ensures the DAC output powers up to zero scale or midscale and remains there until a valid write takes place to the device. The AD5024 / AD5044 / AD5064 / AD5064-1 contain a power-down feature that reduces the current consumption of the device to typically 400 nA at 5 V and provides software selectable output loads while in power- down mode. Total unadjusted error for the parts is <2 mV.Product HighlightsQuad channel available in 16-lead TSSOP package.16-bit accurate, 1 LSB INL.Low glitch on power-up.High speed serial interface with clock speeds up to 50 MHz.Reset to known output voltage (zero scale or midscale).ApplicationsProcess controlData acquisition systemsPortable battery-powered instrumentsDigital gain and offset adjustmentProgrammable voltage and current sourcesProgrammable attenuators |
AD5025Fully Accurate 12-Bit VOUTnanoDAC®SPI Interface 4.5 V to 5.5 V in a TSSOP | Digital to Analog Converters (DAC) | 2 | Active | The AD5025 /AD5045/AD5065are low power, dual 12-/14-/16-bit buffered voltage output nanoDAC®DACs offering relative accuracy specifications of ±1 LSB INL with individual reference pins, and can operate from a single 4.5 V to 5.5 V supply. The AD5025 / AD5045 / AD5065 also offer a differential accuracy specification of ±1 LSB. The parts use a versatile 3-wire, low power Schmitt trigger serial interface that operates at clock rates up to 50 MHz and is compatible with standard SPI®, QSPI™, MICROWIRE™, and DSP interface standards. The reference for the AD5025 / AD5045 / AD5065 are supplied from an external pin and a reference buffer is provided on chip. The AD5025 / AD5045 / AD5065 incorporate a power-on reset circuit that ensures the DAC output powers up zero scale or midscale and remains there until a valid write takes place to the device. The AD5025 / AD5045 / AD5065 contain a power-down feature that reduces the current consumption of the device to typically 400 nA at 5 V and provides software selectable output loads while in power-down mode. The parts are put into power-down mode over the serial interface. Total unadjusted error for the parts is <2.5 mV. The parts exhibit very low glitch on power-up. The outputs of all DACs can be updated simultaneously using theLDACfunction, with the added functionality of user-selectable DAC channels to simultaneously update. There is also an asynchronousCLRthat clears all DACs to a software-selectable code—0 V, midscale, or full scale. The parts also feature a power-down lockout pin,PDL, which can be used to prevent the DAC from entering power-down under any circumstances over the serial interface.Product HighlightsDual channel available in a 14-lead TSSOP package with individual voltage reference pins.12-/14-/16-bit accurate, ±1 LSB INL.Low glitch on power-up.High speed serial interface with clock speeds up to 50 MHz.Three power-down modes available to the user.Reset to known output voltage (zero scale or midscale).Power-down lockout capability.ApplicationsProcess controlsData acquisition systemsPortable battery-powered instrumentsDigital gain and offset adjustmentProgrammable voltage and current sourcesProgrammable attenuators |
| Digital to Analog Converters (DAC) | 1 | Obsolete | ||
AD5044Fully Accurate, Quad, 14-Bit, Buffered VOUT, 4.5 V to 5.5 VnanoDAC®with SPI Interface | Digital to Analog Converters (DAC) | 1 | Active | TheAD5024/ AD5044 /AD5064are low power, quad 12-/14-/ 16-bit buffered voltage outputnanoDAC®DACs that offer relative accuracy specifications of 1 LSB INL and 1 LSB DNL with individual reference pins and can operate from a single 4.5 V to 5.5 V supply. The AD5024 / AD5044 / AD5064 parts also offer a differential accuracy specification of ±1 LSB. The parts use a versatile 3-wire, low power Schmitt trigger serial interface that operates at clock rates up to 50 MHz and is compatible with standard SPI, QSPI™, MICROWIRE™, and DSP interface standards. Integrated reference buffers and output amplifiers are also provided on-chip. The AD5024 / AD5044 / AD5064 / AD5064-1 incorporate a power-on reset circuit that ensures the DAC output powers up to zero scale or midscale and remains there until a valid write takes place to the device. The AD5024 / AD5044 / AD5064 / AD5064-1 contain a power-down feature that reduces the current consumption of the device to typically 400 nA at 5 V and provides software selectable output loads while in power- down mode. Total unadjusted error for the parts is <2 mV.Product HighlightsQuad channel available in 16-lead TSSOP package.16-bit accurate, 1 LSB INL.Low glitch on power-up.High speed serial interface with clock speeds up to 50 MHz.Reset to known output voltage (zero scale or midscale).ApplicationsProcess controlData acquisition systemsPortable battery-powered instrumentsDigital gain and offset adjustmentProgrammable voltage and current sourcesProgrammable attenuators |
AD5060Full Accurate 3 V/5 V 16-Bit VOUTnanoDAC®Converter, Output Buffered, in a Sot 23 | Development Boards, Kits, Programmers | 7 | Active | The AD5060, a member of thenanoDAC®family, is a single, full accurate 16-bit buffered voltage out DAC in a SOT-23.By combining a 16-bit DAC and high performance output buffer in a SOT-23, the AD5060 delivers a maximum 1 LSB INL linearity error, making it ideal for high performance applications such as open loop control or precision gain and offset. The part utilizes a versatile three-wire serial interface that operates at clock rates up to 30 MHz and is compatible with standard SPI™, QSPI™, MICROWIRE™and DSP interface standards. The reference for the AD5060 is supplied from an external REF pin with a reference buffer provided on chip to simplify application of the device. The part incorporates a power-on-reset circuit that depending on model ensures the DAC output powers up to zero volts/mid scale and remains there until a valid write takes place to the device. The part also contains a power-down feature that reduces the current consumption of the device to 1 µA at 5 V and provides software selectable output loads while in power-down mode. Power-down mode is activated over the serial interface with very low glitch on power up. Total unadjusted error for the part is <1 mV.PRODUCT HIGHLIGHTSAvailable in 8-lead SOT23.16 Bit Accurate, MAX 1 LSB INL including output bufferLow Glitch on Power-up.High speed serial interface with clock speeds up to 30 MHz.Three power down modes available to the user.APPLICATIONSProcess ControlData Acquisition SystemsPortable Battery Powered InstrumentsDigital Gain and Offset AdjustmentProgrammable Voltage and Current SourcesProgrammable Attenuators |
AD506116-Bit VOUT,nanoDAC®, SPI Interface, 2.7 V to 5.5 V in an SOT-23 | Digital to Analog Converters (DACs) | 4 | Active | The AD5061, a member of the Analog Devices, Inc.,nanoDAC®family, is a low power, single 16-bit buffered voltage-out DAC that operates from a single 2.7 V to 5.5 V supply. The device offers a relative accuracy specification of ±4 LSB and operation is guaranteed monotonic with a ±1 LSB DNL specification. The device uses a versatile 3-wire serial interface that operates at clock rates up to 30 MHz, and is compatible with standard SPI, QSPI™, MICROWIRE, and DSP interface standards. The reference for the AD5061 is supplied from an external VREFpin. A reference buffer is also provided on-chip. The device incorporates a power-on reset circuit that ensures the DAC output powers up to mid-scale or zero scale and remains there until a valid write takes place to the device. The device contains a power-down feature that reduces the current consumption of the device to typically 330 nA at 5 V and provides software-selectable output loads while in power-down mode. The device is put into power-down mode over the serial interface. Total unadjusted error for the device is <3 mV. This device exhibits very low glitch on power-up.PRODUCT HIGHLIGHTSAvailable in a small 8-lead SOT-23 package.16-bit resolution, 4 LSB INL.Low glitch on power-up.High speed serial interface with clock speeds up to 30 MHz.Three power-down modes available to the user.Reset to known output voltage (midscale or zero scale).APPLICATIONSProcess controlData acquisition systemsPortable battery-powered instrumentsDigital gain and offset adjustmentProgrammable voltage and current sourcesProgrammable attenuators |
AD50622.7 V-5.5 V, Full Accurate 16-Bit VOUTnanoDAC®Converter, Unbuffered, in a Sot 23 | Integrated Circuits (ICs) | 3 | Active | The AD5062, a member of ADI’snanoDAC®family, is a low power, single 16-bit unbuffered voltage-out DAC that operates from a single 2.7 V to 5.5 V supply. The part offers a relative accuracy specification of ±1 LSB, and operation is guaranteed monotonic with a ±1 LSB DNL specification. The part uses a versatile 3-wire serial interface that operates at clock rates up to 30 MHz, and is compatible with standard SPI®, QSPI™, MICROWIRE™, and DSP interface standards. The reference for the AD5062 is supplied from an external VREFpin. A reference buffer is also provided on-chip. The part incorporates a power-on reset circuit that ensures the DAC output powers up to zero scale or mid-scale and remains there until a valid write takes place to the device. The part contains a power-down feature that reduces the current consumption of the device to typically 300 nA at 5 V and provides software-selectable output loads while in power-down mode. The part is put into power-down mode over the serial interface. Total unadjusted error for the part is <0.8 mV.This part exhibits very low glitch on power-up.PRODUCT HIGHLIGHTSAvailable in a tiny 8-lead SOT-23 package.16-bit accurate, 1 LSB INL.Low glitch on power-up.High speed serial interface with clock speeds up to 30 MHz.Three power-down modes available to the user.Reset to known output voltage (zero-scale or mid-scale).APPLICATIONSProcess controlData acquisition systemsPortable battery-powered instrumentsDigital gain and offset adjustmentProgrammable voltage and current sourcesProgrammable attenuators |
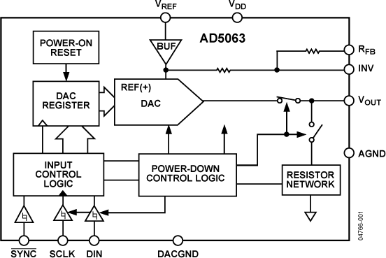
AD5063Fully Accurate 16-Bit VOUTnanoDAC SPI Interface 2.7 V to 5.5 V in an MSOP | Digital to Analog Converters (DAC) | 2 | Active | The AD5063, a member of the Analog Device Inc.,nanoDAC™family, is a low power, single 16-bit, unbuffered voltage-output DAC that operates from a single 2.7 V to 5 V supply. The device offers a relative accuracy specification of ±1 LSB, and operation is guaranteed monotonic with a ±1 LSB DNL specification. The AD5063 comes with on-board resistors in a 10-lead MSOP, allowing bipolar signals to be generated with an output amplifier. The device uses a versatile 3-wire serial interface that operates at clock rates up to 30 MHz and that is compatible with standard SPI®, QSPI™, MICROWIRE™, and DSP interface standards. The reference for the AD5063 is supplied from an external VREFpin. A reference buffer is also provided on-chip. The device incorporates a power-on reset circuit that ensures the DAC output powers up to midscale and remains there until a valid write to the device takes place. The device contains a power-down feature that reduces the current consumption of the device to typically 300 nA at 5 V and provides software-selectable output loads while in power-down mode. The device is put into power-down mode via the serial interface. Total unadjusted error for the device is <1 mV.This device exhibits very low glitch on power-up.Product HighlightsAvailable in 10-lead MSOP.16-bit accurate, 1 LSB INL.Low glitch on power-up.High speed serial interface with clock speeds up to 30 MHz.Three power-down modes available to the user.ApplicationsProcess controlData acquisition systemsPortable battery-powered instrumentsDigital gain and offset adjustmentProgrammable voltage and current sourcesProgrammable attenuators |
AD5064Fully Accurate, Quad, 16-Bit, Buffered VOUT, 4.5 V to 5.5 VnanoDAC®with SPI Interface | Data Acquisition | 2 | Active | TheAD5024/AD5044/ AD5064 are low power, quad 12-/14-/ 16-bit buffered voltage outputnanoDAC®DACs that offer relative accuracy specifications of 1 LSB INL and 1 LSB DNL with individual reference pins and can operate from a single 4.5 V to 5.5 V supply. The AD5024 / AD5044 / AD5064 parts also offer a differential accuracy specification of ±1 LSB. The parts use a versatile 3-wire, low power Schmitt trigger serial interface that operates at clock rates up to 50 MHz and is compatible with standard SPI, QSPI™, MICROWIRE™, and DSP interface standards. Integrated reference buffers and output amplifiers are also provided on-chip. The AD5024 / AD5044 / AD5064 / AD5064-1 incorporate a power-on reset circuit that ensures the DAC output powers up to zero scale or midscale and remains there until a valid write takes place to the device. The AD5024 / AD5044 / AD5064 / AD5064-1 contain a power-down feature that reduces the current consumption of the device to typically 400 nA at 5 V and provides software selectable output loads while in power- down mode. Total unadjusted error for the parts is <2 mV.Product HighlightsQuad channel available in 16-lead TSSOP package.16-bit accurate, 1 LSB INL.Low glitch on power-up.High speed serial interface with clock speeds up to 50 MHz.Reset to known output voltage (zero scale or midscale).ApplicationsProcess controlData acquisition systemsPortable battery-powered instrumentsDigital gain and offset adjustmentProgrammable voltage and current sourcesProgrammable attenuators |