A
Analog Devices Inc./Maxim Integrated
| Series | Category | # Parts | Status | Description |
|---|---|---|---|---|
| Part | Spec A | Spec B | Spec C | Spec D | Description |
|---|---|---|---|---|---|
| Series | Category | # Parts | Status | Description |
|---|---|---|---|---|
| Part | Spec A | Spec B | Spec C | Spec D | Description |
|---|---|---|---|---|---|
| Part | Category | Description |
|---|---|---|
Analog Devices Inc./Maxim Integrated LTC1879EGN#TRUnknown | Integrated Circuits (ICs) | IC REG BUCK ADJ 1.2A 16SSOP |
Analog Devices Inc./Maxim Integrated LTC2208CUP#TRUnknown | Integrated Circuits (ICs) | IC ADC 16BIT 130MSPS 64-QFN |
Analog Devices Inc./Maxim Integrated ADP2108ACBZ-1.1-R7Obsolete | Integrated Circuits (ICs) | IC REG BUCK 1.1V 600MA 5WLCSP |
Analog Devices Inc./Maxim Integrated EV1HMC832ALP6GObsolete | Development Boards Kits Programmers | EVAL BOARD FOR HMC832ALP6GE |
Analog Devices Inc./Maxim Integrated LTC488ISWUnknown | Integrated Circuits (ICs) | IC LINE RCVR RS485 QUAD 16-SOIC |
Analog Devices Inc./Maxim Integrated LTC6946IUFD-2Obsolete | Integrated Circuits (ICs) | IC CLK/FREQ SYNTH 28QFN |
Analog Devices Inc./Maxim Integrated MAX5556ESA+TObsolete | Integrated Circuits (ICs) | IC DAC/AUDIO 16BIT 50K 8SOIC |
Analog Devices Inc./Maxim Integrated EVAL-FLTR-LD-1RZUnknown | Unclassified | EVAL BRD FOR AD800 SERIES |
Analog Devices Inc./Maxim Integrated | Development Boards Kits Programmers | BOARD EVAL FOR AD9963 |
Analog Devices Inc./Maxim Integrated LTC1296CCSW#TRUnknown | Integrated Circuits (ICs) | IC DATA ACQ SYS 12BIT 5V 20SOIC |
| Series | Category | # Parts | Status | Description |
|---|---|---|---|---|
| Evaluation and Demonstration Boards and Kits | 2 | Active | ||
| RF and Wireless | 3 | Obsolete | ||
HMC75871 GHz to 76 GHz, E-Band I/Q Downconverter | Development Boards, Kits, Programmers | 4 | Active | The HMC7586 is an integrated E-band gallium arsenide (GaAs) monolithic microwave integrated circuit (MMIC) in phase/ quadrature (I/Q) downconverter chip that operates from 71 GHz to 76 GHz. The HMC7586 provides a small signal conversion gain of 12.5 dB with 28 dBc of image rejection across the frequency band. The device utilizes a low noise amplifier followed by an image rejection mixer that is driven by a 6× LO multiplier.The image rejection mixer eliminates the need for a filter following the low noise amplifier. Differential I and Q mixer outputs are provided for direct conversion applications. Alternatively, the outputs can be combined using an external 90° hybrid and two external 180° hybrids for single-sideband applications. All data includes the effect of a 1 mil gold wire wedge bond on the IF ports.ApplicationsE-band communication systemsHigh capacity wireless backhaulTest and measurement |
| RF and Wireless | 1 | Active | ||
HMC7587E-Band I/Q Downconverter, 81 GHz to 86 GHz | RF Amplifiers | 2 | Active | The HMC7587 is an integrated, E-band gallium arsenide (GaAs), monolithic microwave integrated circuit (MMIC), in-phase/quadrature (I/Q) downconverter chip that operates from 81 GHz to 86 GHz. The HMC7587 provides a small signal con-version gain of 10 dB with 30 dBc of sideband rejection across the frequency band. The device uses a low noise amplifier followed by an image rejection mixer that is driven by a 6× multiplier.The image rejection mixer eliminates the need for a filter following the low noise amplifier. Differential I and Q mixer outputs are provided for direct conversion applications. Alternatively, the outputs can be combined using an external 90° hybrid and two external 180° hybrids to allow for single-sideband applications. All data includes the effect of a 3 mm wide ribbon wedge bond on the RF port, and a 1 mm gold wire wedge bond on the intermediate frequency (IF) ports.ApplicationsE-band communication systemsHigh capacity wireless backhaulsTest and measurement |
HMC7590.25dB LSB 7-Bit Digital Attenuator SMT, 10 - 300 MHz | RF and Wireless | 2 | Active | The HMC759LP3E is a 7-bit BiCMOS Digital Attenuator in a low cost leadless SMT package. This versatile digital attenuator incorporates off-chip AC ground capacitors for near DC operation, making it suitable for a wide variety of RF and IF applications. The control interface is CMOS/TTL compatible and accepts a three wire serial input. The HMC759LP3E features user selectable power up states and a serial output port for cascading other Hittite serial controlled components. The HMC759LP3E is housed in a RoHS compliant 3×3 mm QFN leadless package, and occupies only 9 mm2.APPLICATIONSCellular/3G InfrastructureWiBro/WiMAX/4GMicrowave Radio & VSATTest Equipment and SensorsIF & RF Applications |
HMC759043 Gbps Transimpedance Amplifier | RF and Wireless | 1 | Obsolete | The HMC7590 is a high-speed, high gain, low-power limiting transimpedance amplifier (TIA) used in optical receivers with data rates up to 43 Gbps. It features low input referred noise, 36 GHz bandwidth, 4 kΩ differential small signal transimpedance and output cross point adjustment. HMC7590 exhibits an optical input dynamic range between -10 dBm and +5 dBm while maintaining 10e-12 BER at 43 Gbps operation.The HMC7590 is available in die form, includes an on-chip VCC bypass capacitor. It requires only supply decoupling capacitor as external component.The HMC7590 requires a single 3.3V ±5 % supply and it typically dissipates less than 300 mW. The device is characterized for operation from –5 °C to +85 °C case (IC back side) temperature.Applications40 GBase-FR440 GBps VSR / SFFShort, intermediate, and long-haul optical receivers |
HMC760Wideband 4 GS/s Track-and-Hold Amplifier, DC - 5 GHz | RF Amplifiers | 3 | Active | The HMC760LC4B is a SiGe monolithic, fully differential, single rank, track-and-hold (T/H) that provides unprecedented bandwidth and dynamic-range performance to wideband sampled signal systems. The T/H offers precision signal sampling over 5 GHz bandwidth, with 9 to 10-bit linearity from DC to 5 GHz input frequency, 0.9 mV noise, and <70 fs random aperture jitter. The device can be clocked to 4 GS/s with minimal dynamic range loss. The T/H can be used to expand the bandwidth and/or high-frequency linearity of high-speed A/D conversion and signal acquisition systems.APPLICATIONSRF ATE ApplicationsDigital Sampling OscilloscopesRF Demodulation SystemsDigital Receiver SystemsHigh Speed Peak DetectorsSoftware Defined RadioRadar, ECM & ELINT SystemsHigh Speed DAC De-Glitching |
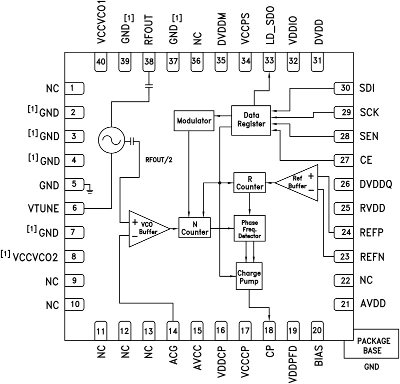
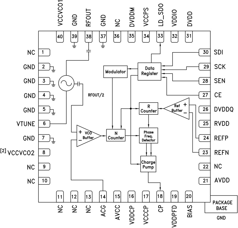
HMC764Fractional-N PLL with Integrated VCO SMT, 7.3 - 8.2 GHz | Integrated Circuits (ICs) | 2 | Obsolete | The HMC764LP6CE is a fully functioned Fractional-N Phase-Locked-Loop (PLL) with an Integrated Voltage Controlled Oscillator (VCO). The input reference frequency range is 100 kHz to 220 MHz while the advanced delta-sigma modulator design in the fractional PLL allows both ultra-fine step sizes and very low spurious products. The highly integrated structure provides excellent phase noise performance over temperature, shock and process. The HMC764LP6CE is packaged in a leadless QFN 6 x 6 mm surface mount package. The output power is 15 dBm typical, making the HMC764LP6CE ideal for driving the LO port of many of Hittite’s Hi Linearity and I/Q mixer products.For theory of operation and register map refer to the "PLLs w/ Integrated VCO - Microwave VCOs" Operating Guide.ApplicationsVSAT RadioPoint-to-Point / Multi-Point RadioTest Equipment & Industrial ControlMilitary End-UsePhased Array Applications |
HMC765Fractional-N PLL with Integrated VCO SMT, 7.8 - 8.8 GHz | Evaluation and Demonstration Boards and Kits | 3 | Obsolete | The HMC765LP6CE is a fully functioned Fractional-N Phase-Locked-Loop (PLL) with an Integrated Voltage Controlled Oscillator (VCO). The input reference frequency range is 100 kHz to 220 MHz while the advanced delta-sigma modulator design in the fractional PLL allows both ultra-fine step sizes and very low spurious products. The highly integrated structure provides excellent phase noise performance over temperature, shock and process. The HMC765LP6CE is packaged in a leadless QFN 6 x 6 mm surface mount package. The output power is 13 dBm typical, making the HMC765LP6CE ideal for driving the LO port of many of Hittite’s Hi Linearity and I/Q mixer products.For theory of operation and register map refer to the "PLLs w/ Integrated VCO - Microwave VCOs" Operating Guide.ApplicationsVSAT RadioPoint-to-Point / Multi-Point RadioTest Equipment & Industrial ControlMilitary End-UsePhased Array Applications |