A
Analog Devices Inc./Maxim Integrated
| Series | Category | # Parts | Status | Description |
|---|---|---|---|---|
| Part | Spec A | Spec B | Spec C | Spec D | Description |
|---|---|---|---|---|---|
| Series | Category | # Parts | Status | Description |
|---|---|---|---|---|
| Part | Spec A | Spec B | Spec C | Spec D | Description |
|---|---|---|---|---|---|
| Part | Category | Description |
|---|---|---|
Analog Devices Inc./Maxim Integrated LTC1879EGN#TRUnknown | Integrated Circuits (ICs) | IC REG BUCK ADJ 1.2A 16SSOP |
Analog Devices Inc./Maxim Integrated LTC2208CUP#TRUnknown | Integrated Circuits (ICs) | IC ADC 16BIT 130MSPS 64-QFN |
Analog Devices Inc./Maxim Integrated ADP2108ACBZ-1.1-R7Obsolete | Integrated Circuits (ICs) | IC REG BUCK 1.1V 600MA 5WLCSP |
Analog Devices Inc./Maxim Integrated EV1HMC832ALP6GObsolete | Development Boards Kits Programmers | EVAL BOARD FOR HMC832ALP6GE |
Analog Devices Inc./Maxim Integrated LTC488ISWUnknown | Integrated Circuits (ICs) | IC LINE RCVR RS485 QUAD 16-SOIC |
Analog Devices Inc./Maxim Integrated LTC6946IUFD-2Obsolete | Integrated Circuits (ICs) | IC CLK/FREQ SYNTH 28QFN |
Analog Devices Inc./Maxim Integrated MAX5556ESA+TObsolete | Integrated Circuits (ICs) | IC DAC/AUDIO 16BIT 50K 8SOIC |
Analog Devices Inc./Maxim Integrated EVAL-FLTR-LD-1RZUnknown | Unclassified | EVAL BRD FOR AD800 SERIES |
Analog Devices Inc./Maxim Integrated | Development Boards Kits Programmers | BOARD EVAL FOR AD9963 |
Analog Devices Inc./Maxim Integrated LTC1296CCSW#TRUnknown | Integrated Circuits (ICs) | IC DATA ACQ SYS 12BIT 5V 20SOIC |
| Series | Category | # Parts | Status | Description |
|---|---|---|---|---|
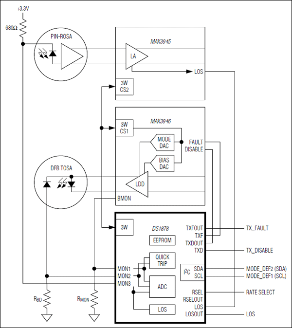
DS1877SFP Controller for Dual Rx Interface | Integrated Circuits (ICs) | 2 | Active | The DS1877 controls and monitors all functions for SFF, SFP, and SFP+ modules including all SFF-8472 functionality. The device supports all LOS functions for two receivers, and continually monitors for LOS of either channel. Four ADC channels monitor VCC, temperature, and two differential external monitor inputs that can be used to meet all monitoring requirements. Two digital-to-analog converter (DAC) outputs with temperature-indexed lookup tables (LUTs) are available for additional monitoring and control functionality.ApplicationsDual Rx Video SFPsSFF, SFP, and SFP+ Transceiver Modules |
| Sensor and Detector Interfaces | 5 | Active | ||
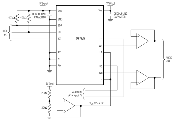
DS1881Dual NV Audio Taper Digital Potentiometer | Data Acquisition | 4 | Active | The DS1881 is a dual, nonvolatile (NV) digital potentiometer designed to operate in audio systems that require 5V signal levels. The potentiometer settings can be stored in EEPROM so that they are retained when the power is cycled. The DS1881 has separate supplies for the potentiometers (VCC) and the communication circuitry (VDD). For clickless/popless operation, a zero-crossing detector allows the wiper position to change when there is no voltage across the potentiometer. The device is also designed to minimize crosstalk, and the two digital potentiometers provide 0.5dB channel-to-channel matching to prevent volume differences between channels. Total harmonic distortion (THD) is also minimal as long as the wiper drives a high-impedance load.Two attenuation configuration options provide optimum flexibility for the specific application. Configuration Option 1 provides 63 logarithmic tapered steps (0dB to -62dB, 1dB/step) plus a mute setting. Configuration Option 2 has 32 logarithmic steps plus mute and provides software compatibility with the DS1808. When Configuration Option 2 is used in combination with the 16-pin SO package, the DS1881 is both software and pin compatible with the DS1808 in 5V applications.ApplicationsCar StereoConsumer Audio/VideoNotebook and PC AudioPortable Audio Equipment |
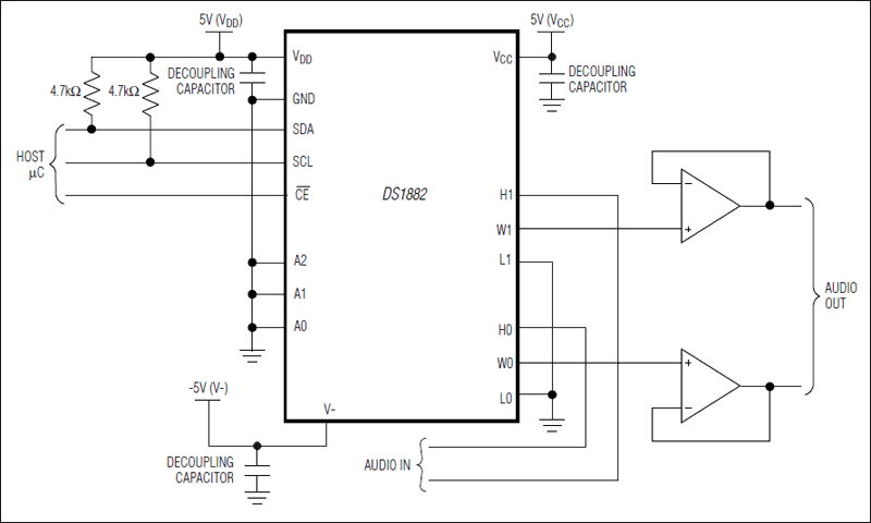
DS1882Dual Log Audio Digital Potentiometer | Digital Potentiometers | 4 | Active | The DS1882 is a dual, nonvolatile (NV) digital potentiometer designed to operate in audio systems that accomodate up to ±7V signal levels. The potentiometer settings can be stored in EEPROM so that they are retained when the power is cycled. The DS1882 has separate supplies for the potentiometers (VCC) and the communication circuitry (VDD). For clickless/popless operation, a zero-crossing detector allows the wiper position to change when there is no voltage across the potentiometer. The DS1882 is also designed to minimize crosstalk, and the two digital potentiometers provide 0.5dB channel-to-channel matching to prevent volume differences between channels. Total harmonic distortion (THD) is also minimal as long as the wiper drives a high-impedance load.Two attenuation configuration options provide optimum flexibility for the specific application. Configuration Option 1 provides 63 logarithmic tapered steps (0dB to -62dB, 1dB/step) plus a mute setting. Configuration Option 2 has 32 logarithmic steps plus mute and provides software compatibility with the DS1808. When Configuration Option 2 is used in combination with the 16-pin SO package, the DS1882 is both software and pin compatible with the DS1808 in 5V applications.ApplicationsCar StereoConsumer Audio/VideoNotebook and PC AudioPortable Audio Equipment |
| Specialized | 3 | Obsolete | ||
| Interface | 2 | Obsolete | ||
DS18B201-Wire Parasite-Power Digital Thermometer | Expansion Boards, Daughter Cards | 21 | Active | The DS18B20 digital thermometer provides 9-bit to 12-bit Celsius temperature measurements and has an alarm function with nonvolatile user-programmable upper and lower trigger points. The DS18B20 communicates over a 1-Wire bus that by definition requires only one data line (and ground) for communication with a central microprocessor. In addition, the DS18B20 can derive power directly from the data line ("parasite power"), eliminating the need for an external power supply.Each DS18B20 has a unique 64-bit serial code, which allows multiple DS18B20s to function on the same 1-Wire bus. Thus, it is simple to use one microprocessor to control many DS18B20s distributed over a large area. Applications that can benefit from this feature include HVAC environmental controls, temperature monitoring systems inside buildings, equipment, or machinery, and process monitoring and control systems.ApplicationsConsumer ProductsIndustrial SystemsThermally Sensitive SystemsThermometersThermostatic Controls |
| Sensors, Transducers | 5 | Obsolete | ||
| Analog and Digital Output | 6 | Active | ||
| Memory - Modules, Cards | 2 | Active | ||