A
Analog Devices Inc./Maxim Integrated
| Series | Category | # Parts | Status | Description |
|---|---|---|---|---|
| Part | Spec A | Spec B | Spec C | Spec D | Description |
|---|---|---|---|---|---|
| Series | Category | # Parts | Status | Description |
|---|---|---|---|---|
| Part | Spec A | Spec B | Spec C | Spec D | Description |
|---|---|---|---|---|---|
| Series | Category | # Parts | Status | Description |
|---|---|---|---|---|
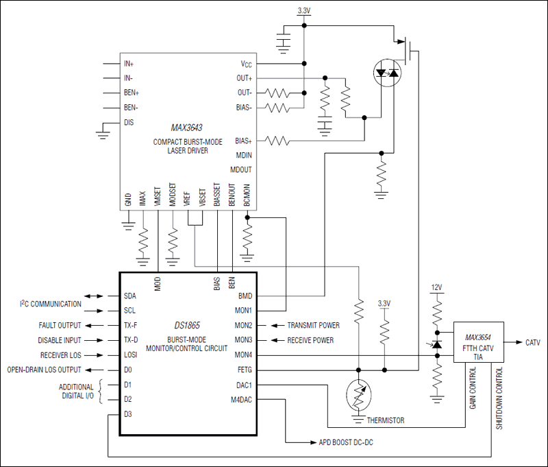
DS1865PON Triplexer Control and Monitoring Circuit | Specialized ICs | 2 | Obsolete | The DS1865 controls and monitors all the burst-mode transmitter and video receiver biasing functions for a passive optical network (PON) triplexer. It has an APC loop with tracking-error compensation that provides the reference for the laser driver bias current and a temperature-indexed lookup table (LUT) that controls the modulation current. It continually monitors for high output current, high bias current, and low and high transmit power with its internal fast comparators to ensure that laser shutdown for eye safety requirements are met without adding external components. Six ADC channels monitor VCC, internal temperature, and four external monitor inputs (MON1—MON4) that can be used to meet transmitter and video receive signal monitoring requirements. Two digital-to-analog converter (DAC) outputs are available for biasing the video receiver channel, and five digital I/O pins are present to allow additional monitoring and configuration.ApplicationsOptical Triplexers with BPON, GPON, or GEPON Transceiver |
| Data Acquisition | 6 | Obsolete | ||
| Integrated Circuits (ICs) | 20 | Obsolete | ||
DS18682-Channel Digital Potentiometer | Integrated Circuits (ICs) | 32 | Active | The DS1868B has two 256-position potentiometers, with wiper positions each set as 8-bit values. The potentiometers can be used independently or stacked for increased total resistance and number of taps. Communication takes place through a 3-wire serial port interface that drives an internal control logic unit. Multiple DS1868s can be linked or daisy-chained for control by a single processor.The DS1868B dual digital potentiometer replaces DS1868, which has been discontinued. The device is designed for flexibility, operating from a single +5V or dual ±3V supply. Maximum standby current is only 2µA.Digital potentiometers improve upon mechanical devices with processor control and programmability, greater reliability and accuracy, and packaging options that facilitate automatic assembly. They are used for signal control in modems and phones, battery charging and control circuitry, tuning and calibration, offset trimming of operational amplifiers, gain control, and power-supply regulation.ApplicationsImpedance MatchingMechanical Potentiometer ReplacementOffset and Gain ControlProgrammable Filters, Delays, Time Constant |
| Digital Potentiometers | 16 | Obsolete | ||
| RF and Wireless | 2 | Obsolete | ||
| Integrated Circuits (ICs) | 1 | Obsolete | ||
| Power Management (PMIC) | 2 | Obsolete | ||
| Specialized | 3 | Obsolete | ||
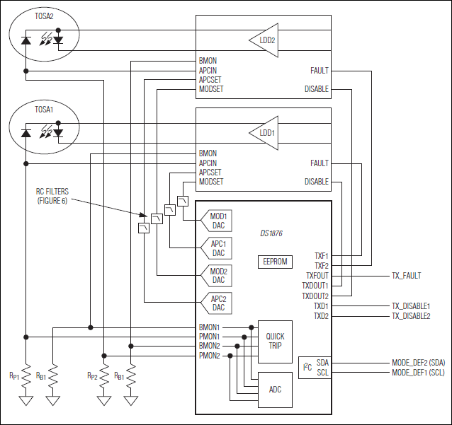
DS1876SFP Controller with Dual LDD Interface | Interface | 2 | Active | The DS1876 controls and monitors all functions for dual transmitter modules. The memory map is based on SFF-8472. The DS1876 supports APC and modulation control and eye safety functionality for two laser drivers. It continually monitors for high output current, high bias current, and low and high transmit power to ensure that laser shutdown for eye safety requirements are met without adding external components. Six ADC channels monitor VCC, temperature, and four external monitor inputs that can be used to meet all monitoring requirements.ApplicationsDual Tx Video SFP Modules |
| Part | Category | Description |
|---|---|---|
Analog Devices Inc./Maxim Integrated LTC1879EGN#TRUnknown | Integrated Circuits (ICs) | IC REG BUCK ADJ 1.2A 16SSOP |
Analog Devices Inc./Maxim Integrated LTC2208CUP#TRUnknown | Integrated Circuits (ICs) | IC ADC 16BIT 130MSPS 64-QFN |
Analog Devices Inc./Maxim Integrated ADP2108ACBZ-1.1-R7Obsolete | Integrated Circuits (ICs) | IC REG BUCK 1.1V 600MA 5WLCSP |
Analog Devices Inc./Maxim Integrated EV1HMC832ALP6GObsolete | Development Boards Kits Programmers | EVAL BOARD FOR HMC832ALP6GE |
Analog Devices Inc./Maxim Integrated LTC488ISWUnknown | Integrated Circuits (ICs) | IC LINE RCVR RS485 QUAD 16-SOIC |
Analog Devices Inc./Maxim Integrated LTC6946IUFD-2Obsolete | Integrated Circuits (ICs) | IC CLK/FREQ SYNTH 28QFN |
Analog Devices Inc./Maxim Integrated MAX5556ESA+TObsolete | Integrated Circuits (ICs) | IC DAC/AUDIO 16BIT 50K 8SOIC |
Analog Devices Inc./Maxim Integrated EVAL-FLTR-LD-1RZUnknown | Unclassified | EVAL BRD FOR AD800 SERIES |
Analog Devices Inc./Maxim Integrated | Development Boards Kits Programmers | BOARD EVAL FOR AD9963 |
Analog Devices Inc./Maxim Integrated LTC1296CCSW#TRUnknown | Integrated Circuits (ICs) | IC DATA ACQ SYS 12BIT 5V 20SOIC |