A
Analog Devices Inc./Maxim Integrated
| Series | Category | # Parts | Status | Description |
|---|---|---|---|---|
| Part | Spec A | Spec B | Spec C | Spec D | Description |
|---|---|---|---|---|---|
| Series | Category | # Parts | Status | Description |
|---|---|---|---|---|
| Part | Spec A | Spec B | Spec C | Spec D | Description |
|---|---|---|---|---|---|
| Part | Category | Description |
|---|---|---|
Analog Devices Inc./Maxim Integrated LTC1879EGN#TRUnknown | Integrated Circuits (ICs) | IC REG BUCK ADJ 1.2A 16SSOP |
Analog Devices Inc./Maxim Integrated LTC2208CUP#TRUnknown | Integrated Circuits (ICs) | IC ADC 16BIT 130MSPS 64-QFN |
Analog Devices Inc./Maxim Integrated ADP2108ACBZ-1.1-R7Obsolete | Integrated Circuits (ICs) | IC REG BUCK 1.1V 600MA 5WLCSP |
Analog Devices Inc./Maxim Integrated EV1HMC832ALP6GObsolete | Development Boards Kits Programmers | EVAL BOARD FOR HMC832ALP6GE |
Analog Devices Inc./Maxim Integrated LTC488ISWUnknown | Integrated Circuits (ICs) | IC LINE RCVR RS485 QUAD 16-SOIC |
Analog Devices Inc./Maxim Integrated LTC6946IUFD-2Obsolete | Integrated Circuits (ICs) | IC CLK/FREQ SYNTH 28QFN |
Analog Devices Inc./Maxim Integrated MAX5556ESA+TObsolete | Integrated Circuits (ICs) | IC DAC/AUDIO 16BIT 50K 8SOIC |
Analog Devices Inc./Maxim Integrated EVAL-FLTR-LD-1RZUnknown | Unclassified | EVAL BRD FOR AD800 SERIES |
Analog Devices Inc./Maxim Integrated | Development Boards Kits Programmers | BOARD EVAL FOR AD9963 |
Analog Devices Inc./Maxim Integrated LTC1296CCSW#TRUnknown | Integrated Circuits (ICs) | IC DATA ACQ SYS 12BIT 5V 20SOIC |
| Series | Category | # Parts | Status | Description |
|---|---|---|---|---|
| Digital Potentiometers | 1 | Obsolete | ||
DS1855Dual Nonvolatile Digital Potentiometer and Secure Memory | Integrated Circuits (ICs) | 9 | Active | The DS1855 dual nonvolatile (NV) digital potentiometer and secure memory consists of one 100-position linear taper potentiometer, one 256-position linear taper potentiometer, 256 bytes of EEPROM memory, and a 2-wire interface. The DS1855, which features a new software write protect, is an upgrade of the DS1845. The DS1855 provides an ideal method for setting bias voltages and currents in control applications using a minimum of circuitry. The EEPROM memory allows a user to store configuration or calibration data for a specific system or device as well as provide control of the potentiometer wiper settings. Any type of user information may reside in the first 248 bytes of this memory. The next two addresses of EEPROM memory are for potentiometer settings and the remaining 6 bytes of memory are reserved. These reserved and potentiometer registers should not be used for data storage. Access to this EEPROM is via an industry-standard 2-wire bus. The interface I/O pins consist of SDA and SCL. The wiper position of the DS1855, as well as EEPROM data, can be write protected through hardware using the write-protect input pin (WP) or software using the 2-wire interface.ApplicationsAutomated Test Equipment (ATE)Cell PhonesConsumer AudioCordless PhonesDigital Still CamerasDigital Television (Receivers, Set-Top Boxes)Industrial Sensor Transmitters/TransducersIndustrial Sensor Transmitters/TransducersLCD Displays and PanelsNotebook ComputersPalmtops, Handy Terminals (incl. barcode)Portable Patient Monitoring/Drug DeliveryTest and Measurement Equipment |
DS1856Dual, Temperature-Controlled Resistors with Internally Calibrated Monitors and Password Protection | Integrated Circuits (ICs) | 15 | Active | The DS1856M dual, temperature-controlled, nonvolatile (NV) variable resistors with three monitors consists of two 256-position, linear, variable resistors; three analog monitor inputs (MON1, MON2, MON3); and a direct-to-digital temperature sensor. The device provides an ideal method for setting and temperature-compensating bias voltages and currents in control applications using minimal circuitry. The variable resistor settings are stored in EEPROM memory and can be accessed over the 2-wire serial bus.The DS1856M includes 128 bytes of EEPROM memory at A2h slave address, Table 00/01. The DS1856M also includes three-levels of password protection. The DS1856-01 includes 256 bytes of A0h EEPROM memory. The DS1856B-M50+ and DS1856E-M50+ are drop-in replacements for the DS1856B-050+ and DS1866E-050+, respectively. The enhancements include 256 bytes of EEPROM at A0h; selectable MON2, MON3 references; and a 13-bit ADC. These are backward compatible by default with the DS1856B-050+/DS1856E-050+.ApplicationsDiagnostic MonitoringInstrumentation and Industrial ControlsOptical TransceiversOptical TranspondersRF Power Amps |
| Data Acquisition | 2 | Obsolete | ||
| Digital Potentiometers | 4 | Active | ||
DS1859Dual, Temperature-Controlled Resistors with Internally Calibrated Monitors | Data Acquisition | 15 | Active | The DS1859 dual, temperature-controlled, nonvolatile (NV) variable resistors with three monitors consists of two 50kΩ or two 20kΩ, 256-position, linear, variable resistors; three analog monitor inputs (MON1, MON2, MON3); and a direct-to-digital temperature sensor. The device provides an ideal method for setting and temperature- compensating bias voltages and currents in control applications using minimal circuitry. The variable resistor settings are stored in EEPROM memory and can be accessed over the 2-wire serial bus.ApplicationsDiagnostic MonitoringInstrumentation and Industrial ControlsOptical TransceiversOptical TranspondersRF Power Amps |
| Power Management (PMIC) | 1 | Obsolete | ||
| Power Management (PMIC) | 3 | Obsolete | ||
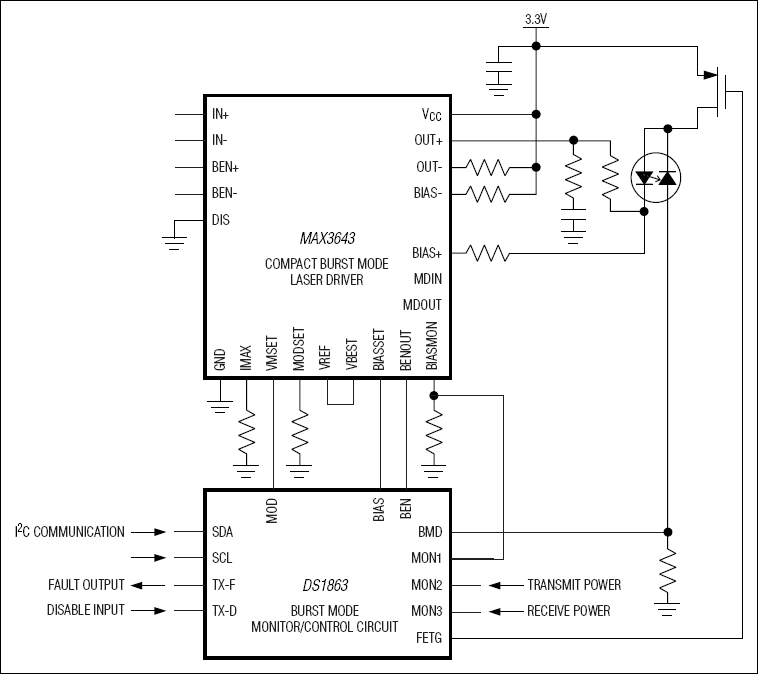
DS1863Burst-Mode PON Controller With Integrated Monitoring | Development Boards, Kits, Programmers | 3 | Active | The DS1863 controls and monitors all the burst-mode transmitter and video receiver biasing functions for a passive optical network (PON) transceiver. It has an APC loop with tracking-error compensation that provides the reference for the laser driver's bias current and a temperature-indexed lookup table (LUT) that controls the modulation current. It continually monitors for high output current, high bias current, and low and high transmit power with its internal fast comparators to ensure that laser shutdown for eye safety requirements are met without adding external components. Five ADC channels monitor VCC, internal temperature, and three external monitor inputs (MON1, MON2, MON3) that can be used to meet transmitter and receive monitoring requirements.ApplicationsBPON, GPON, and GEPON Burst-Mode TransmittersBroadband Local AccessLaser Control and Monitoring |
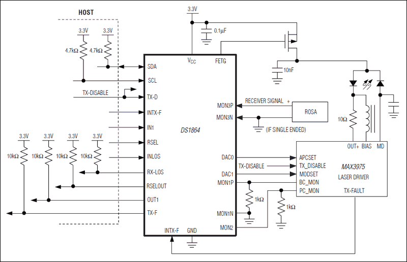
DS1864SFP Laser Controller and Diagnostic IC | Development Boards, Kits, Programmers | 3 | Active | The DS1864 is an SFF-8472 multisource agreement (MSA)-compliant laser controller/monitor that is ideal for SFP optical-transceiver module designs. It controls laser driver bias and modulation currents through a pair of temperature-controlled current-sink DACs. System diagnostics are provided by monitoring three analog inputs, VCC, and temperature through the internal temperature sensor. The device also contains all EEPROM required by the SFF-8472 MSA, including all A0h and A2h EEPROM. The DS1864's memory map can be configured to be compatible with both the DS1852/DS1856 and the DS1859 memory maps. Additionally, memory is secured with customer-configurable two-level password protection.Eye-safety features are integrated by three fast-trip comparators that monitor transmit-power high, transmit-power low, and bias current. The fast-trip comparators drive a FET driver output to disable the laser in the case of eye safety violation.With its integrated laser driver control, system diagnostics, eye-safety features, and internal temperature sensor, the DS1864 provides an ideal solution for SFP optical transceiver modules by improving system performance, reducing board space, and simplifying design.ApplicationsLaser Control and MonitoringSFP Optical Transceiver Modules |