DS1825Programmable Resolution 1-Wire Digital Thermometer With 4-Bit ID | Analog and Digital Output | 2 | Active | The DS1825 digital thermometer provides 9 to 12-bit centigrade temperature measurements and has an alarm function with NV user-programmable upper and lower trigger points. The DS1825 communicates over a 1-Wire® bus that by definition requires only one data line (and ground) for communication with a central microprocessor. It has an operating temperature range of -55°C to +125°C and is accurate to ±0.5°C over the range of -10°C to +85°C. In addition, the DS1825 can derive power directly from the data line ("parasite power"), eliminating the need for an external power supply.Each DS1825 has a unique 64-bit serial code, which allows multiple DS1825s to function on the same 1-Wire bus; thus, it is simple to use one microprocessor to control many DS1825s distributed over a large area. In addition, the 4-bit location address can be used to identify specific temperature sensors in the system without requiring a wide lookup table. Applications that can benefit from this feature include HVAC environmental controls, temperature monitoring systems inside buildings, equipment or machinery, and process monitoring and control systems.ApplicationsConsumer ProductsIndustrial SystemsThermally Sensitive SystemsThermometersThermostatic Controls |
DS1830Reset Sequence Pushbutton | Integrated Circuits (ICs) | 15 | Active | The DS1830 Reset Sequencer monitors the power supply for an in-tolerance condition and the pushbutton reset input for a manual reset. First a precision temperature-compensated reference and comparator circuit monitors the status of the power supply and when an out-of-tolerance condition is detected, an internal power fail signal is generated that forces the reset lines to go to an active state. If the power supply returns to an in-tolerance condition, reset 1 will release followed by reset 2 and finally reset 3. Sequencing of resets allows for systems to power-up in an orderly manner providing superior reliability.ApplicationsAutomated Test Equipment (ATE)Automatic Utility Meter ReadingBuilding Security/Remote CamerasCable ModemsCell Phone Base StationsCell PhonesComputers: Desktop, Workstation, ServerCordless PhonesDigital Television (Receivers, Set-Top Boxes)End EquipmentGlobal Positioning Systems (GPS)Modems (Analog, ISDN, DSL)Network Hubs, Switches, RoutersNotebook ComputersPagersPalmtops, Handy Terminals (incl. barcode)Pen Entry Palmtops, PDAs and OrganizersPoint-of-Sale TerminalsPortable Patient Monitoring/Drug DeliveryPrinters and FaxesTest and Measurement Equipment |
| Integrated Circuits (ICs) | 1 | Active | The DS1830 Reset Sequencer monitors the power supply for an in-tolerance condition and the pushbutton reset input for a manual reset. First a precision temperature-compensated reference and comparator circuit monitors the status of the power supply and when an out-of-tolerance condition is detected, an internal power fail signal is generated that forces the reset lines to go to an active state. If the power supply returns to an in-tolerance condition, reset 1 will release followed by reset 2 and finally reset 3. Sequencing of resets allows for systems to power-up in an orderly manner providing superior reliability.ApplicationsAutomated Test Equipment (ATE)Automatic Utility Meter ReadingBuilding Security/Remote CamerasCable ModemsCell Phone Base StationsCell PhonesComputers: Desktop, Workstation, ServerCordless PhonesDigital Television (Receivers, Set-Top Boxes)End EquipmentGlobal Positioning Systems (GPS)Modems (Analog, ISDN, DSL)Network Hubs, Switches, RoutersNotebook ComputersPagersPalmtops, Handy Terminals (incl. barcode)Pen Entry Palmtops, PDAs and OrganizersPoint-of-Sale TerminalsPortable Patient Monitoring/Drug DeliveryPrinters and FaxesTest and Measurement Equipment |
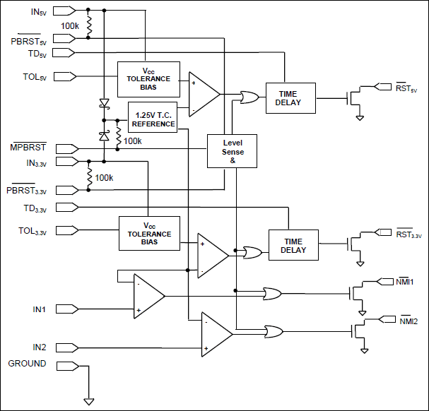
DS18313.3V/2.5V Multisupply Micromonitor | Supervisors | 29 | Active | The DS1831C multisupply monitor and reset monitors up to four system voltages: 2.5V supply, 3.3V (or 3V) supply, and two additional user configurable voltage monitors. DS1831 power for internal operation comes from the higher voltage level of the 3.3V input or the 2.5V input. One of these inputs must be greater than 1V for device operation. Pushbutton (manual reset) functionality is provided for the 2.5V reset, the 3.3V reset or for all reset outputs by the master pushbutton. The DS1831D replaces one reference comparator and the master pushbutton with watchdog and the DS1831E replaces the 3.3V active-low PBRST with a last reset status output.TOL and TD inputs allow user configuration of the DS1831 for multiple applications. The TOL inputs configure the tolerance for the specified output and the TD inputs configure the reset time delays. |
| Integrated Circuits (ICs) | 10 | Active | |
| Supervisors | 20 | Obsolete | |
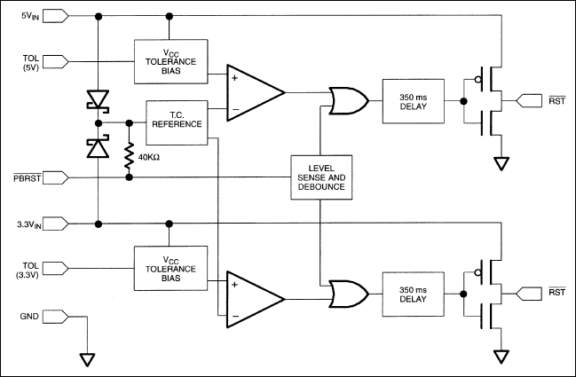
DS1834Dual EconoReset with Pushbutton | Supervisors | 22 | Active | The DS1834 Dual EconoReset with Pushbutton is designed to monitor power and protect processing in dual-voltage systems. It operates from the higher of a 3-volt or 5-volt input, monitoring both for in-tolerance conditions. When safety thresholds are breached from either input, the DS1834 initiates reset. On power return, it automatically restarts the processor, maintaining reset for 350ms to allow stabilization. The DS1834 also monitors a pushbutton input to allow for external over-ride.Using pin adjustments, voltage reset tolerances can be set in different combinations for the 5V and 3.V power supplies, respectively: 10% and 10% 10% and 20% and 5% and 10%. DS1834A NMOS outputs can be wire-AND'd to either the 5-volt or 3-volt level. The DS1834 and DS1834D have CMOS outputs for low-current operation.The DS1834 is targeted for multi-voltage microprocessor systems and subsystems, or for buses that do not operate at the same voltage as the µP or core logic. By integrating monitoring functions required for a particular application, the DS1834 enhances processor reliability with considerable savings in space and cost. |
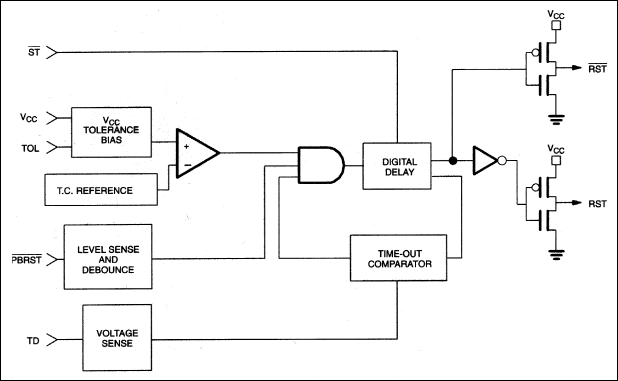
| Integrated Circuits (ICs) | 23 | Active | The DS1836 MicroManager performs three vital system functions. First, a precision temperature-compensated reference and comparator circuit monitor the status of the voltage on VCCand when an out-of-tolerance condition is detected, an internal power-fail signal is generated that forces the reset active. If VCCcontinues to degrade, it switches to the battery supply when VCCdrops below 3.8V (2.6V for 3.3V versions). When VCCexceeds 3.9V (2.8V for 3.3V versions); VOUTwill again be supplied from VCC. Reset will remain active for 350 ms after VCCreturns to an in-tolerance condition.Lastly, the DS1836 supports a sense input that sends a non-maskable interrupt whenever the sense input drops below 1.25V. |
| Data Acquisition | 2 | Active | |
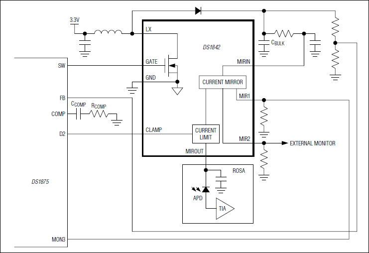
DS184276V, APD, Bias Output Stage with Current Monitoring | Current Regulation/Management | 2 | Active | The DS1842 integrates the discrete high-voltage components necessary for avalanche photodiode (APD) bias and monitor applications. A switch FET is used in conjunction with an external DC-DC controller to create a boost DC-DC converter. A current clamp limits current through the APD and also features an external shutdown. The device also includes a dual current mirror to monitor the APD current.ApplicationsAPD BiasingGPON Optical Network Unit and Optical Line Transmission |