A
Analog Devices Inc./Maxim Integrated
| Series | Category | # Parts | Status | Description |
|---|---|---|---|---|
| Part | Spec A | Spec B | Spec C | Spec D | Description |
|---|---|---|---|---|---|
| Series | Category | # Parts | Status | Description |
|---|---|---|---|---|
| Part | Spec A | Spec B | Spec C | Spec D | Description |
|---|---|---|---|---|---|
| Part | Category | Description |
|---|---|---|
Analog Devices Inc./Maxim Integrated LTC1879EGN#TRUnknown | Integrated Circuits (ICs) | IC REG BUCK ADJ 1.2A 16SSOP |
Analog Devices Inc./Maxim Integrated LTC2208CUP#TRUnknown | Integrated Circuits (ICs) | IC ADC 16BIT 130MSPS 64-QFN |
Analog Devices Inc./Maxim Integrated ADP2108ACBZ-1.1-R7Obsolete | Integrated Circuits (ICs) | IC REG BUCK 1.1V 600MA 5WLCSP |
Analog Devices Inc./Maxim Integrated EV1HMC832ALP6GObsolete | Development Boards Kits Programmers | EVAL BOARD FOR HMC832ALP6GE |
Analog Devices Inc./Maxim Integrated LTC488ISWUnknown | Integrated Circuits (ICs) | IC LINE RCVR RS485 QUAD 16-SOIC |
Analog Devices Inc./Maxim Integrated LTC6946IUFD-2Obsolete | Integrated Circuits (ICs) | IC CLK/FREQ SYNTH 28QFN |
Analog Devices Inc./Maxim Integrated MAX5556ESA+TObsolete | Integrated Circuits (ICs) | IC DAC/AUDIO 16BIT 50K 8SOIC |
Analog Devices Inc./Maxim Integrated EVAL-FLTR-LD-1RZUnknown | Unclassified | EVAL BRD FOR AD800 SERIES |
Analog Devices Inc./Maxim Integrated | Development Boards Kits Programmers | BOARD EVAL FOR AD9963 |
Analog Devices Inc./Maxim Integrated LTC1296CCSW#TRUnknown | Integrated Circuits (ICs) | IC DATA ACQ SYS 12BIT 5V 20SOIC |
| Series | Category | # Parts | Status | Description |
|---|---|---|---|---|
| Real Time Clocks | 26 | Active | ||
| Real Time Clocks | 3 | Active | ||
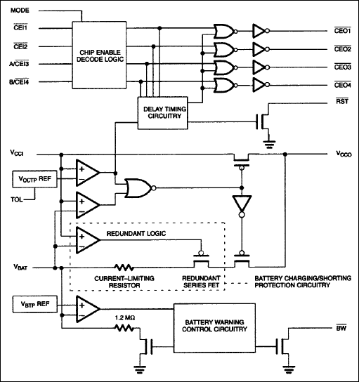
DS1321Flexible Nonvolatile Controller with Lithium Battery | Memory | 9 | Active | The DS1321 Flexible Nonvolatile Controller with Lithium Battery Monitor is a CMOS circuit which solves the application problem of converting CMOS SRAMs into nonvolatile memory. Incoming power is monitored for an out-of-tolerance condition. When such a condition is detected, chip enable outputs are inhibited to accomplish write protection and the battery is switched on to supply the SRAMs with uninterrupted power. Special circuitry uses a low-leakage CMOS process which affords precise voltage detection at extremely low battery consumption. One DS1321 can support as many as four SRAMs arranged in any of three memory configurations.In addition to battery-backup support, the DS1321 performs the important function of monitoring the remaining capacity of the lithium battery and providing a warning before the battery reaches end-of-life. Because the open-circuit voltage of a lithium backup battery remains relatively constant over the majority of its life, accurate battery monitoring requires loaded-battery voltage measurement. The DS1321 performs such measurement by periodically comparing the voltage of the battery as it supports an internal resistive load with a carefully selected reference voltage. If the battery voltage falls below the reference voltage under such conditions, the battery will soon reach end-of-life. As a result, the Battery Warning pin is activated to signal the need for battery replacement. |
| Integrated Circuits (ICs) | 3 | Obsolete | ||
| Memory | 4 | Active | ||
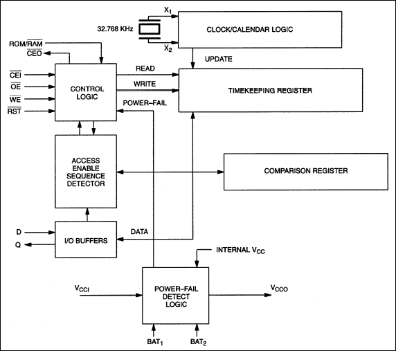
DS1330Y256k Nonvolatile SRAM with Battery Monitor | Integrated Circuits (ICs) | 5 | Active | The DS1330 256k Nonvolatile (NV) SRAMs are 262,144-bit, fully static, NV SRAMs organized as 32,768 words by 8 bits. Each NV SRAM has a self-contained lithium energy source and control circuitry which constantly monitors VCCfor an out-of-tolerance condition. When such a condition occurs, the lithium energy source is automatically switched on and write protection is unconditionally enabled to prevent data corruption. Additionally, the DS1330 devices have dedicated circuitry for monitoring the status of VCCand the status of the internal lithium battery. DS1330 devices in the PowerCap module package are directly surface mountable and are normally paired with a DS9034PC PowerCap to form a complete NV SRAM module. The devices can be used in place of 32k x 8 SRAM, EEPROM, or Flash components. |
| OR Controllers, Ideal Diodes | 3 | Obsolete | ||
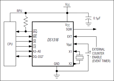
DS1337I²C Serial Real-Time Clock | Real Time Clocks | 15 | Active | The DS1337 serial real-time clock is a low-power clock/calendar with two programmable time-of-day alarms and a programmable square-wave output. Address and data are transferred serially through an I²C bus. The clock/calendar provides seconds, minutes, hours, day, date, month, and year information. The date at the end of the month is automatically adjusted for months with fewer than 31 days, including corrections for leap year. The clock operates in either the 24-hour or 12-hour format with AM/PM indicator.The device is fully accessible through the serial interface while VCCis between 1.8V and 5.5V. I²C operation is not guaranteed below 1.8V. Timekeeping operation is maintained with VCCas low as 1.3V.ApplicationsConsumer Electronics (Set-Top Box, VCR/Digital Recording)Handhelds (GPS, POS Terminal, MP3 Player)Medical (Glucometer, Medicine Dispenser)Office Equipment (Fax/Printer, Copier)Other (Utility Meter, Vending Machine, Thermostat, Modem)Telecommunications (Router, Switcher, Server) |
| Real Time Clocks | 22 | Active | ||
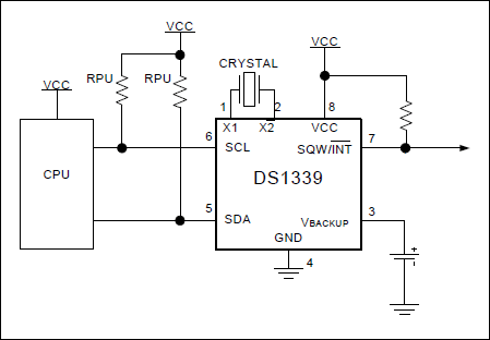
DS1339Low-Current, I2C, Serial Real-Time Clock for High-ESR Crystals | Clock/Timing | 15 | Active | The DS1339A serial real-time clock (RTC) is a low-power clock/date device with two programmable time-of-day alarms and a programmable square-wave output. Address and data are transferred serially through an I²C bus. The clock/date provides seconds, minutes, hours, day, date, month, and year information. The date at the end of the month is automatically adjusted for months with fewer than 31 days, including corrections for leap year. The clock operates in either the 24-hour or 12-hour format with AM/PM indicator. The DS1339A has a builtin power-sense circuit that detects power failures and automatically switches to the backup supply, maintaining time, date, and alarm operation.ApplicationsConsumer Electronics (Set-Top Box, Digital Recording, Network Appliance)Handhelds (GPS, POS Terminals)Medical (Glucometer, Medicine Dispenser)Office Equipment (Fax/Printers, Copier)Other (Utility Meter, Vending Machine, Thermostat, Modem)Telecommunications (Routers, Switches, Servers) |